计算机毕业设计java校园水果自动售卖系统q34sx9(配套有源码 程序 mysql数据库 论文)
 本套源码可以在文本联xi,先看具体系统功能演示视频领取,可分享源码参考。
随着科技的飞速发展,校园生活也逐渐被智能化、便捷化的浪潮所改变。传统的校园水果售卖方式,往往需要学生亲自前往摊位或商店,不仅耗时耗力,还难以满足快速生活节奏下的即时需求。为了提升校园生活的便利性,同时结合现代互联网技术,设计一款校园水果自动售卖系统显得尤为重要。该系统旨在通过互联网平台,实现水果的在线选购、自动售卖和便捷管理,为师生提供更加高效、便捷的购物体验。
-  用户注册与登录:用户可以通过系统进行注册,创建个人账户,并通过用户名和密码登录系统。 
-  水果商品展示:系统提供丰富的水果商品信息,包括水果名称、分类、产地、品牌、价格、图片以及详细描述,方便用户浏览和选择。 
-  搜索与筛选功能:用户可以根据水果名称、品牌、产地、价格等条件进行搜索和筛选,快速找到自己心仪的水果。 
-  购物车管理:用户可以将选中的水果加入购物车,随时查看购物车中的商品信息,调整购买数量或删除商品。 
-  订单管理:用户可以提交购物车中的商品生成订单,查看订单详情,包括订单编号、商品名称、数量、价格、订单状态等。同时,系统支持订单的查询、修改和删除操作。 
-  个人中心:用户可以在个人中心查看和修改个人信息,如姓名、性别、联系方式等,还可以查看自己的收藏夹、历史订单记录等。 
-  水果分类管理:管理员可以对水果分类进行管理,包括添加、修改、删除水果分类,方便用户更清晰地浏览水果商品。 
-  水果商品管理:管理员可以对水果商品进行管理,包括添加新商品、修改商品信息、删除商品、查看商品评论等,确保商品信息的准确性和完整性。 
-  订单处理:管理员可以查看所有订单的状态,对已支付订单、已完成订单、已取消订单、已退款订单、未支付订单进行分类管理和处理,确保订单流程的顺畅。 
-  公告发布:管理员可以在系统中发布公告信息,如促销活动、新品上市、系统维护等,及时向用户传达重要信息。 
-  系统设置:管理员可以对系统的基本信息进行设置,如轮播图管理、关于我们页面内容编辑等,提升系统的用户体验。 
校园水果自动售卖系统通过整合用户注册、商品展示、购物车管理、订单处理、个人中心、分类管理、商品管理、公告发布以及系统设置等多功能模块,为校园师生提供了一个全方位、便捷化的水果购买平台。它不仅简化了水果购买流程,提高了购物效率,还通过后台管理功能,为管理员提供了强大的数据管理和运营支持,使得校园水果售卖更加智能化、高效化。
注:以上是纯课题毕业设计功能介绍,并非实际开发完成,最终开发完成的毕业设计程序以下面的的环境软件、功能图和界面为准。
系统所需要的环境软件:idea、eclipse+mysql5.7、8.0+Navicat+JDK1.8+tomcat7.0
3.1需求分析概述
校园水果自动售卖系统主要是为了提高用户的工作效率,满足用户对更方便、更快、更好地存储所有信息和数据检索功能的要求。通过对多个系统的合理分析,确定了校园水果自动售卖系统的各个模块。考虑到用户的可操作性,经过深入调查研究,遵循系统优化和开发的原则。
为了实现当前网络的分析功能和便利性,校园水果自动售卖系统使管理员能够在系统上直接查看他们需要的数据信息,不仅可以节省管理时间,还可以改变传统的管理模式。学生和校园职工想要购买水果,由于时间有限,很难亲自挑选和购买,很难满足他们的需求。因此,迫切需要开发一个校园水果自动售卖系统,以满足用户的需求,提高用户的使用率。校园水果自动售卖系统必须更快、更有效地向用户或潜在用户提供信息。为校园水果自动售卖系统建立更好的沟通系统,提高用户信息交流系统的服务效率。该系统可以满足大多数用户提出的问题,用户可以根据自己的需要获得相应的服务,为校园水果自动售卖系统提供了一条快捷的途径。
3.2可行性分析
校园水果自动售卖系统研发出来可以为广大人民群众解决校园水果自动售卖管理的问题,大大降低人民时间成本,不需要将无谓的时间浪费在道路上,并且校园水果自动售卖管理可以更大化的将信息展露在人们的眼前供其选择。它是一款比较符合业务逻辑的系统,是通过互联网解决复杂和单调问题的典型案例。
3.2.1技术可行性
技术可行性是分析系统都需要用到哪些技术知识,语法是否规范标准,代码量多大,是否具有可移植性,在 MVC 在这种设计模式下能够真正的实现数据层和表示层的分离[6],以及前端页面是否可以做到美观实用,是否吸引眼球。系统是否足够稳定,后端管理页面是否足够方便管理,数据库的构建是否可以符合系统要求,是否需要搭建集群等等。
3.2.2经济可行性
通过结合以上对系统的技术和可行性分析来判断对系统经济状况的预算是否大于系统开发资金的比例。因此,通过分析系统的业务模式和开发者模式,不会浪费大量资金,系统的使用价值大于资本价值[7]。
3.2.3运营可行性
可操作性是指将系统开发所涉及到的所有功能全都实现,代码收尾工作完成后对用户消费水平,系统的业务能力是否与用户消费水平所对等,是否可以满足大部分消费者的需求,页面是否美观,能否让用户满意,代码显示是否为轻量级,操作和功能是否简单便捷,是否同时适用。系统能否同时应用于windows、linux等操作系统,这取决于系统的可移植性。JAVA 编程语言的适应性非常强,基本上能够较好的适应目前市场环境中所流行的各个系统[8]。也就是说JAVA的可移植性很强,那么系统的价值越高,可行性也就越强。
3.2.4法律可行性
该校园水果自动售卖系统是面向大众开源化和不收取任何费用的。它的主要目的是帮助人们解决校园水果售卖问题。完全符合法律可行性要求,系统内部权限划分不会导致内部用户泄露系统机密。对于用户信息,系统有保护措施,用户密码在数据库中加密,并有严格的自我控制和商品价格解释。
3.3系统功能需求分析
在功能方面,不需要用户在指定场所进行校园水果售卖管理,要保证可以在很大程度上满足用户解决校园水果售卖问题,满足用户需求,改善人们生活。
3.3.1系统功能概述
前台页面:若进入本系统,需要注册自己的账号和密码,输入正确的账号和密码,用户才可以进入校园水果自动售卖系统主页面,进入校园水果自动售卖管理页面后,用户可以在搜索栏中对自己想要的校园水果自动售卖信息进行查看或收藏,在个人中心用户可以修改自己的个人详细信息。
后台管理页面:主要是管理员登录本系统。管理员输入管理员账号密码后,校验无误后方可进入后台管理主界面。
3.3.2前台模块
此模块允许用户登录。用户可以在这里对其信息注册登录。用户管理模块如表3-1所示,用户用例如图3-1所示。
表3-1 用户管理模块表
| 用例条目 | 描述 | 
| 用例名称 主要参与者 描述 前置条件 后置条件 触发条件 基本流程 替代流程 结束 待解决问题 | 后台登录 管理员 登录后台管理页面才能进行各种功能的操作; 实现用户注册的相关功能 注册并登录后才能进行管理员的管理功能 实现登录功能 (1)登陆用户输入身份信息和密码 (2)系统后台验证登陆用户的身份和密码 (3)返回验证登陆结果 (4)若登录成功,模块管理 (1)用户输入登录名称及密码错误显示登录失败 (2)登录成功并跳转到系统界面 (3)登录失败并跳转到登录界面 登录成功 | 
3.4系统其他需求分析
3.4.1性能要求
在开发了一个功能较为良好系统之后,首要考虑的就是它的性能要求,比如当用户使用它进行点击或提交功能时,它会产生多久的延迟,系统响应速度快不快,如果短时间同时有较多用户访问系统是否会产生系统崩溃,是否采用高并发接口,另外,存储功能进行中的代码量是否满足算法和数据结构,以及是否占用较大内存等:
(1)系统应具备快速的反映时间,对于并发特征得到解决[10]。
(2)系统对用户密码是否进行了加密并进行大量安全处理。
(3)系统代码量是否简洁,不会占用计算机太多内存。
3.4.2安全要求
对于安全要求要进行可靠性分析,可靠性分析有利于可实现安全性、可靠 性设计与系统功能设计在数据源上的统一[11]。就本系统的安全性能而言,数据的账户和密码需要以明文形式显示,并严格加密。更改密码、修改个人数据、添加信息需要相应权限。
3.4.3作业环境要求
(1)系统:Windows系统足够,兼容性强
(2)Web服务器:内置tomcat,无需安装、运行和使用
(3)数据库服务器:MySQL 5.5及以上,图形界面为SQLYG
(4)浏览器:谷歌或Firefox开发者浏览器
(5)JDK1.8及以上,内置插件maven等。
3.5系统流程分析
(1)个人信息流程图
用户在成功进入系统以后,可以获得姓名,性别,年龄等个人信息。获得个人信息的流程见图3-2所示。

图3-2个人信息流程图流程图
用户进行登录操作的流程图如图3-3。

图3-3 登录界面流程图
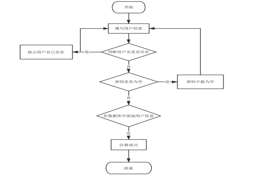
用户进行注册操作的流程图如图3-4。

图3-4 用户注册流程图
3.6本章概述
本章主要介绍校园水果自动售卖系统的使用案例和系统的相关可行性要求。我已经从技术、经济、法律和运营四个方面确认了该系统可以在线运行
4 系统设计
4.1系统结构图
校园水果自动售卖系统主要功能为管理员管理。该系统是根据用户的实际需求开发的,贴近生活。从管理员处获得的指定账号和密码可用于进入系统和使用相关的系统应用程序。
系统结构如图4-1所示。

图4-1系统结构图
4.2数据库设计
所有的系统设计但凡有数据都离不开数据库,数据库是所有项目想实现如数据获取,数据传输等功能的基石。只有合理化的数据库设计才能满足商业化的要求,数据库的主键外键连接方式特别的重要,尽量避免多对多的复杂性,字段名合理规范,且通俗易懂等,字段应根据业务进行设定,不允许操作多字段而对系统产生占用多余的内存[12]。
4.2.1数据库设计原则
设计原则自然就是要符合范式的要求,多表之间的关系要合理,理应符合系统的实际情况。
4.2.2数据库的概念设计
概念设计是将整体分为在地面上表达出来的单个个体。E-R图形象的连接了实体模型和概念模型。因此,E-R图需要根据数据库表和表字段进行合理设计,表达的概念知识点用图形描述,可以直观地让相应人员清楚,并分解整个E-R图[13]。我们通常表达不清晰没有概念的东西。但是通过E-R之间的联系,E-R模型法是对这种模糊概念的事务最简单、最常用的设计方法。
(1) 水果商品实体属性图如下图4-2所示。

图4-2水果商品实体属性图
(2) 水果商品评论实体属性图如下图4-3所示。

图4-3水果商品评论实体属性图
(3) 购物车实体属性图如下图4-4所示。

图4-4购物车实体属性图
(4) 地址实体属性图如下图4-5所示。

图4-5地址实体属性图
(5) 公告信息实体属性图如下图4-6所示。

图4-6公告信息实体属性图
5.1系统功能实现
当人们打开系统的网址后,首先看到的就是首页界面。在这里,人们能够看到校园水果自动售卖系统的导航条,通过导航条导航进入各功能展示页面进行操作。系统首页界面如图5-1所示:

图5-1 系统首页界面
系统注册:在系统首页点击右上角的登录/注册按钮,进入登录注册界面,单击注册进行系统注册操作,系统注册界面如图5-2所示:

图5-2 系统注册界面
水果商品:在水果商品页面的输入栏中输入水果名称、水果品牌、水果产地、价格进行查询,可以查看到水果商品详细信息,并进行添加购物车或购买操作,页面如图5-3所示:

图5-3水果商品详情信息页面
公告信息:在公告信息页面输入标题进行查询,可以查看到公告详细信息,公告信息页面如图5-4所示:

图5-4公告信息详细页面
个人中心:在个人中心页面通过填写个人详细信息进行信息更新操作,对我的收藏、我的订单进行详细操作;还可以对余额进行充值。页面如图5-5所示:

图5-5留言板详细页面
个人中心:在个人中心页面可以更新个人详细信息,并在我的收藏页面对教学视频信息进行收藏操作;如图5-6所示:

图5-6 个人中心界面
5.2管理员模块实现
管理员登录,在登录页面正确输入用户名和密码后,进入操作系统进行操作;如图5-7所示。

图5-7 后台登录界面
管理员进入主页面,主要功能包括对个人中心、用户管理、水果分类管理、水果商品管理、系统管理、订单管理等进行操作。管理员主页面如图5-8所示:

图5-8 管理员主界面
用户管理:管理员点击用户管理。进入用户页面输入用户名、姓名可以查询、新增或删除用户列表,并根据需要对用户信息进行查看详情、修改或删除操作。如图5-9所示:

图5-9用户管理界面
水果分类管理:管理员点击水果分类管理。进入水果分类页面输入水果分类可以查询、新增或删除水果分类列表,并根据需要对水果分类信息进行查看详情、修改或删除操作。如图5-9所示:

图5-9水果分类管理界面
水果商品管理:管理员点击水果商品管理。进入水果商品页面输入水果名称、水果品牌、水果产地、价格可以查询或删除水果商品列表,进行水果分类统计,并根据需要对水果商品信息进行查看详情、修改、查看评论或删除操作。如图5-9所示:

图5-9水果商品管理界面
系统管理:管理员点击系统管理。在公告信息页面输入标题进行查询、新增或删除公告信息列表,并根据需要对公告详细信息进行详情、修改或删除操作,还可以对关于我们和轮播图管理进行详细操作。如图5-9所示:

图5-9系统管理界面
订单管理:管理员点击订单管理。在已支付订单页面输入订单编号和商品名称进行查询已支付订单列表,并根据需要对已支付订单详细信息进行详情操作,还可以对已完成订单、已取消订单、已退款订单、未支付订单进行详细操作。如图5-15所示:

图5-15订单管理管理界面
源码无偿分享,文未领取
 
                   
                   
                   
                   
       
           
                 
                 
                 
                 
                 
                
               
                 
                 
                 
                 
                
               
                 
                 扫一扫
扫一扫
                     
              
             
                  
 被折叠的  条评论
		 为什么被折叠?
被折叠的  条评论
		 为什么被折叠?
		 
		  到【灌水乐园】发言
到【灌水乐园】发言                                
		 
		 
    
   
    
   
             
            


 
            