计算机毕业设计Java智能健身房管理系统 Java 技术驱动的智能健身房综合管理平台设计与实现 基于 Spring Boot 的健身房智能化运营管理系统研发

计算机毕业设计Java智能健身房管理系统t92tknvq (配套有源码 程序 mysql数据库 论文)本套源码可以先看具体功能演示视频领取,文末有联xi 可分享

在健康意识觉醒与健身行业数字化转型的背景下,传统健身房因会员管理低效、课程预约繁琐、设备维护滞后等问题,已难以满足健身人群对便捷服务与个性化体验的需求。智能健身房管理系统通过融合 Java 技术与物联网、大数据等手段,构建起集会员管理、课程预约、设备运维于一体的综合性平台,既能实现会员信息的数字化管理与健身数据追踪,又能通过智能预约与自动排班优化资源配置,还可借助设备状态监控与维护提醒提升运营效率,解决了传统健身房中管理成本高、服务响应慢的痛点,为健身行业的智能化升级提供了技术支撑。

该文档围绕基于 Java 和 Spring Boot 框架开发的智能健身房管理系统展开。系统具备多项核心功能,涵盖用户管理(注册登录、资料维护)、健身教练管理(账号创建、资质审核)、健身课程管理(分类设置、详情录入)、预约课程管理(在线预约、时段分配)、器材信息管理(台账建立、状态监控)、器材租用管理(流程审批、费用结算)、器材归还管理(进度跟踪、损耗登记)、会员等级管理(等级定义、权益配置)、购买会员管理(套餐购买、权限开通)、考勤管理(打卡记录、出勤统计)、课程签到管理(扫码签到、 attendance tracking)、教练排班管理(班次设置、时间调度)、器材维护管理(故障申报、维修跟踪)、器材采购管理(需求提交、采购流程)、系统管理(公告发布、数据备份)、个人中心(信息修改、预约查询)等。

该系统功能设计紧密围绕健身房运营全流程,构建了从会员服务、课程管理到设备运维、数据统计的完整生态链。不仅实现了会员与教练信息的数字化管理,通过在线预约与智能排班提升了服务效率,还借助器材全生命周期管理与会员数据分析为运营决策提供了支持。各功能模块协同运作,既满足了健身用户对便捷预约与个性化服务的需求,为教练提供了高效的工作工具,也为健身房管理者提供了资源调度与经营分析支持,有效平衡了服务体验与运营效率,为智能健身房的实际应用提供了切实可行的技术方案。

注:以上是纯毕业设计介绍,并非实际开发完成,最终开发完成的毕业设计程序以下面的的环境软件、功能图和界面为准。
系统所需要的环境软件:idea、eclipse+mysql5.7、8.0+Navicat+JDK1.8+tomcat7.0

3.2.1 系统开发流程 

智能健身房管理系统的设计和开发,首先要对用户的实际使用需求和具体情况进行细致的分析,分析出系统要完成的全部功能,然后再针对整个系统的工作流程和功能进行设计,力求每个模块都能够达到用户的要求,最后通过测试来解决问题,保证系统的稳定和正常的运转,本系统的开发流程如图3-1所示。

图3-1系统开发流程图

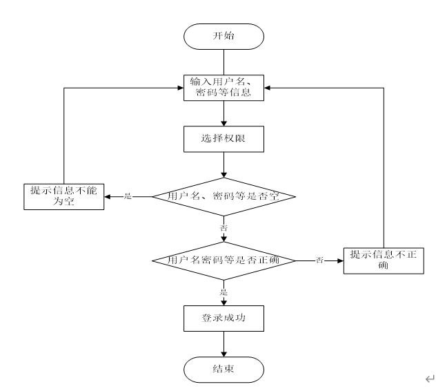
3.2.2 用户登录流程

登录流程实现了管理员和其他用户的登录,在登录页面需要用户填写自己的信息,前端页面会将信息传递给后端接口,然后查询数据库确定该身份有效后登录成功,否则此用户登录失败,需要重新填写信息,进行再次验证,如图3-2所示。

图3-2登录流程图

3.2.3 系统操作流程

系统操作流程分析是软件开发过程中的一个关键环节,它是整个系统整体的运行过程,必须保证其中的每一个步骤都是确定的,这样一个规范的流程图可以使开发者易于理解,快速的投入到接口开发中,从而提升系统开发效率。

同时,流程图还能减少开发者对系统操作流程产生歧义和降低沟通的成本,系统操作流程如图3-3所示。

图3-3系统操作流程图

3.2.4 添加信息流程

系统的正常运行离不开数据的支撑,因此,在本系统中添加了数据插入功能,数据库中数据的缺失,会直接影响到数据的查询结果,查询结果错误又会导致逻辑处理出现偏差,最终导致系统性错误或故障,所以在对系统进行数据添加操作时,必须要对数据进行合法性校验,确定此条数据是否有惟一的主关键字和字段是否允许为空等等,若数据库表中不允许某字段为空,而程序没有进行该字段非空逻辑校验,那么就会出现数据存储失败,可能因此造成严重系统后果。添加信息流程如图3-4所示。

图3-4添加信息流程图

3.2.5 修改信息流程

因为使系统的使用者是人,所以难免会有疏忽,从而造成系统输入的信息有误。或者由于其他原因导致数据发生改变,使得必须对系统内的数据进行相应的调整,所以在程序运行中,数据的修改操作是不可缺少的重要环节。

在进行数据更新时,必须要有一个惟一的主关键字,以便数据库能够查询到相应的数据;另外,还必须遵守数据插入过程的操作规范,以确保数据的正确性。修改信息流程图如图3-5所示。

图3-5修改信息流程图

3.2.6 删除信息流程

删除操作在系统中并非是必须的,可根据用户及系统的需要来决定是否添加删除功能,删除操作就是使用delete语句将数据库中的某一匹配数据删除,因为此操作会导致用户数据丢失,所以为了避免使用者误按删除键,应在用户点击删除按钮时添加一个提示确认弹窗,当用户确定要删除时,再进行数据库的操作,并且在删除操作完成后要对用户进行反馈。删除信息流程图如图3-6所示。

图3-6 删除信息流程图

3.3系统用例分析

3.3.1 健身教练用例图

健身教练登录智能健身房管理系统就可以实现健身课程管理、预约课程管理、考勤管理、课程签到管理、教练排班管理、用户资料等功能。健身教练用例如图3-7所示。

图3-7健身教练用例图

3.3.2 管理员用例图

智能健身房管理系统的最大权限用户是管理员,通过管理员菜单中的用户管理、健身教练管理、健身课程管理、预约课程管理、器材信息管理、器材租用管理、器材归还管理、会员等级管理、购买会员管理、考勤管理、课程签到管理、教练排班管理、器材维护管理、器材采购管理、系统管理、用户资料等信息管理选项来对系统后台信息进行管理。管理员用例如图3-8所示。

图3-8管理员用例图

3.3.3 用户用例图

用户登录智能健身房管理系统就可以实现个人中心、修改密码、预约课程、器材租用、器材归还、会员等级、购买会员、课程签到、我的地址、我的收藏等功能。用户用例如图3-9所示。

图3-9用户用例图

4 系统设计

4.1 系统概述

智能健身房管理系统的设计与开发是指对该系统的各个功能模块进行详细设计,力求每个模块都能够满足用户的要求,系统开发完成后还需对系统进行单元测试和系统测试,发现系统中存在的问题并解决,确保系统正常稳定的运行。智能健身房管理系统工作原理图如图4-1所示:

图4-1 系统工作原理图

4.2 系统结构设计

系统结构设计必须要满足用户的业务需求,系统结构设计完成后要形成系统结构设计文档,开发人员就可根据模块接口说明进行接口开发,接口开发完需进行功能测试,目的是发现并解决系统漏洞,同时还得保证系统的可扩展性和稳定性,满足用户对系统的要求。系统设计需满足以下要求:

  1. 安全性
  2. 易用性
  3. 柔软性
  4. 柔软性
  5. 扩展性

智能健身房管理系统的整体结构设计主要分为三大部分:管理员、健身教练和用户。整体结构设计如图4-2所示。

图4-2 系统结构图

4.3 数据库设计

本系统依赖于MySQL数据库来储存信息,系统完成后,所有需要的数据都要从数据库中读取,这也意味着无论是插入、更新还是删除操作,只要对数据有改动的操作都需要与数据库交互,因此,系统的全部数据都要储存在数据库,必须保证数据库在未经授权情况下不得进行删除表结构等危险操作,而且要保证表中字段的准确性。

4.3.1 数据库设计原则

  1. 从上而下
  2. 从下至上
  3. 逐渐扩大
  4. 结合方法

4.3.2 数据库实体

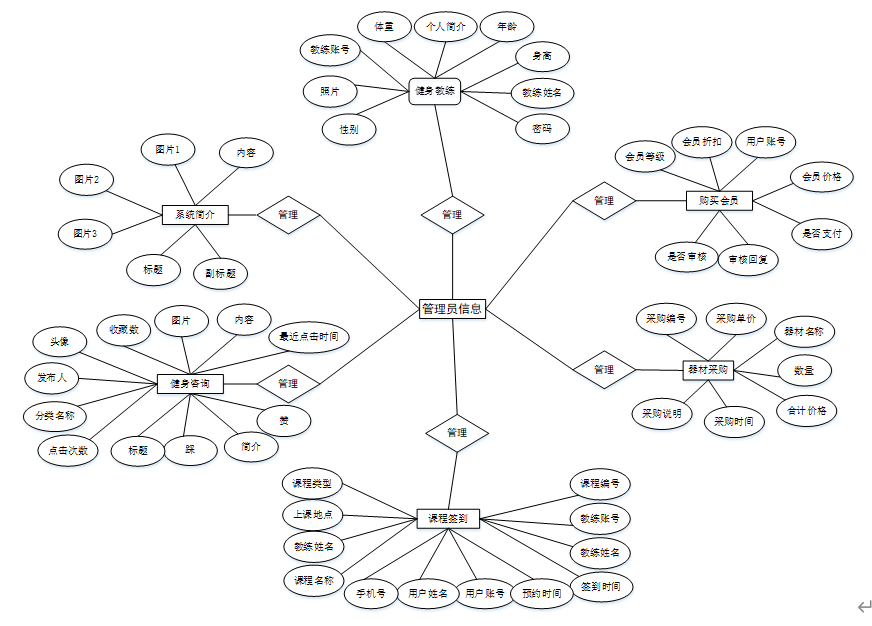
E-R图,即实体-联系图,它是一种通过对实例进行抽象,以可视化的方式来描述现实世界的概念模型。根据需求分析绘制出数据库的E-R图,能够直观地映射出各个表之间的关系。将“健身教练、购买会员、课程签到、健身咨询、器材采购、系统简介”等作为实体,它们的局部E-R图,如图4-3所示:

图4-3局部E-R图

5.1.1系统首页页面

当人们打开系统的网址后,首先看到的就是首页界面。在这里,人们能够看到系统的导航条,通过导航条导航进入各功能展示页面进行操作。系统首页界面如图5-1所示:

图5-1 系统首页界面

系统注册:在注册流程中,用户在Vue前端填写必要信息(如用户名、密码等)并提交。前端将这些信息通过HTTP请求发送到Java后端。后端处理这些信息,检查用户名是否唯一,并将新用户数据存入MySQL数据库。完成后,后端向前端发送注册成功的确认,前端随后通知用户完成注册。这个过程实现了新用户的数据收集、验证和存储。系统注册页面如图5-2所示:

图5-2系统注册页面

健身课程:在健身课程页面的输入栏中输入课程名称进行查询,可以查看到健身课程详细信息,并进行预约、评论或收藏操作;健身课程页面如图5-3所示:

图5-3健身课程详细页面

5.1.2个人中心

个人中心:在个人中心页面通过填写个人详细信息进行信息更新;主要功能包括对个人中心、修改密码、预约课程、器材租用、器材归还、会员等级、购买会员、课程签到、我的地址、我的收藏进行操作。如图5-4所示:

图5-4个人中心界面

5.2后台模块实现

在登录流程中,用户首先在Vue前端界面输入用户名和密码。这些信息通过HTTP请求发送到Java后端。后端接收请求,通过与MySQL数据库交互验证用户凭证。如果认证成功,后端会返回给前端,允许用户访问系统。这个过程涵盖了从用户输入到系统验证和响应的全过程。如图5-5所示。

图5-5 后台登录界面

5.2.1管理员模块实现

管理员进入主页面,主要功能包括对用户管理、健身教练管理、健身课程管理、预约课程管理、器材信息管理、器材租用管理、器材归还管理、会员等级管理、购买会员管理、考勤管理、课程签到管理、教练排班管理、器材维护管理、器材采购管理、系统管理、用户资料等进行操作。管理员主页面如图5-6所示:

图5-6管理员主界面

用户管理功能在视图层(view层)进行交互,比如点击“搜索、新增或删除”按钮或填写用户管理表单。这些用户管理表单动作被视图层捕获并作为请求发送给相应的控制器层(controller层)。控制器接收到这些请求后,调用服务层(service层)以执行相关的业务逻辑,例如验证输入数据的有效性和与数据库的交互。服务层处理完这些逻辑后,进一步与数据访问对象层(DAO层)交互,后者负责具体的数据操作如查看、修改或删除用户信息,并将操作结果返回给控制器。最终,控制器根据这些结果更新视图层,以便用户管理功能可以看到最新的信息或相应的操作反馈。如图5-7所示:

图5-7用户管理界面

器材租用管理功能在视图层(view层)进行交互,比如点击“搜索、删除或审核”按钮或填写器材租用管理表单。这些器材租用管理表单动作被视图层捕获并作为请求发送给相应的控制器层(controller层)。控制器接收到这些请求后,调用服务层(service层)以执行相关的业务逻辑,例如验证输入数据的有效性和与数据库的交互。服务层处理完这些逻辑后,进一步与数据访问对象层(DAO层)交互,后者负责具体的数据操作如查看或删除器材租用信息,并将操作结果返回给控制器。最终,控制器根据这些结果更新视图层,以便器材租用管理功能可以看到最新的信息或相应的操作反馈。如图5-8所示:

图5-8器材租用管理界面

会员等级管理功能在视图层(view层)进行交互,比如点击“搜索、新增或删除”按钮或填写会员等级管理表单。这些会员等级管理表单动作被视图层捕获并作为请求发送给相应的控制器层(controller层)。控制器接收到这些请求后,调用服务层(service层)以执行相关的业务逻辑,例如验证输入数据的有效性和与数据库的交互。服务层处理完这些逻辑后,进一步与数据访问对象层(DAO层)交互,后者负责具体的数据操作如查看、修改或删除会员等级信息,并将操作结果返回给控制器。最终,控制器根据这些结果更新视图层,以便会员等级管理功能可以看到最新的信息或相应的操作反馈。如图5-9所示:

图5-9会员等级管理界面

5.2.2健身教练模块实现

健身教练进入主页面,主要功能包括对健身课程管理、预约课程管理、考勤管理、课程签到管理、教练排班管理、用户资料等进行操作。健身教练主页面如图5-10所示:

图5-10健身教练主界面

源码无偿分享,文未领取

评论
添加红包

请填写红包祝福语或标题

红包个数最小为10个

红包金额最低5元

当前余额3.43前往充值 >
需支付:10.00
成就一亿技术人!
领取后你会自动成为博主和红包主的粉丝 规则
hope_wisdom
发出的红包
实付
使用余额支付
点击重新获取
扫码支付
钱包余额 0

抵扣说明:

1.余额是钱包充值的虚拟货币,按照1:1的比例进行支付金额的抵扣。
2.余额无法直接购买下载,可以购买VIP、付费专栏及课程。

余额充值