计算机毕设Springboot社区养老管理系统o1293rte (配套有源码 程序 mysql数据库 论文)本套源码可以先看具体功能演示视频领取,文末有联xi 可分享
随着社会老龄化的加剧,传统的养老模式已无法满足日益增长的养老服务需求。社区养老作为一种新型的养老模式,能够使老年人在熟悉的居住环境中得到适切的照顾和服务,从而改善老年人的生活质量。为了有效管理社区中的养老服务资源,提高服务效率,社区养老管理系统应运而生。该系统通过信息化手段,集成了健康监护、生活服务、紧急救援等功能,能够满足老年人多样化的养老需求,并为管理者提供决策支持。
本系统采用Java技术、MySQL数据库以及Springboot框架进行开发,旨在实现智能化的社区养老管理方式,提高社区养老管理的效率。系统的主要功能包括护理服务、医疗服务、公告信息、联系官方、个人中心等。其中,护理服务功能支持护理服务的预约、查询和管理;医疗服务功能涵盖医疗服务的预约、查询以及医疗分类管理;公告信息功能允许发布、查询和管理公告;联系官方功能用于用户与官方的互动交流;个人中心功能则提供用户信息管理、服务预约记录查询、服务评价等功能。
通过这些功能,系统能够为老年人提供更加便捷、高效的服务,同时帮助管理者优化资源配置,提升服务质量,实现对社区养老服务的动态监管。系统的设计和实现不仅提升了老年人的生活品质,也促进了社区养老服务业的发展,对构建和谐社会具有积极的推动作用。
社区养老信息化管理平台的构建与实现
在当今社会,老龄化问题日益突出,传统的家庭养老模式面临着诸多挑战。社区养老作为一种新兴的养老模式,通过整合社区资源,为老年人提供生活照料、医疗护理、文化娱乐等多方面的服务,成为解决养老问题的重要途径之一。然而,随着社区养老服务的不断发展,如何高效管理和优化资源配置成为亟待解决的问题。因此,开发一套社区养老信息化管理平台显得尤为重要。
该平台基于Springboot框架,结合Java技术和MySQL数据库,实现了对社区养老服务的全面管理。平台的主要功能包括护理服务预约与管理、医疗服务预约与管理、公告信息发布与查询、用户与官方的互动交流以及个人中心管理等。通过护理服务功能,用户可以方便地预约护理服务,并对服务进行评价;医疗服务功能则支持用户查询医疗服务详情并进行预约;公告信息功能使用户能够及时获取社区养老服务的最新动态;联系官方功能为用户提供了与社区养老服务管理者的沟通渠道;个人中心功能则让用户能够管理个人信息和服务预约记录。
这些功能的实现,不仅为老年人提供了更加便捷的服务体验,也为社区养老服务管理者提供了高效的管理工具。通过信息化手段,平台能够优化服务流程,提高服务效率,同时也有助于政府和社会各界更好地了解老年人的需求,制定更为合理的养老政策。
注:完成的毕业设计程序以下面的的环境软件、功能图和界面为准。
系统所需要的环境软件:idea、eclipse+mysql5.7、8.0+Navicat+JDK1.8+tomcat7.0
系统用例分析
在设计系统的过程中,用例图是系统设计过程中必不可少的模型,用例图可以更为细致的,结合系统中人员的有关分配,能够从细节上描绘出系统中有关功能所完成的具体事件,确切的反映出某个操作以及它们相互之间的内部联系。
其中参与者就是和系统能够发生交互的外在实体,一般可以指系统的某个用户。一个用例图就能对应出系统中的一个功能过程,系统中完整的功能都是由许多不同的用例图所组成的。
系统用例图如图3-1、图3-2所示。

图3-1 管理员用例图

图3-2 用户用例图
3.5 系统流程图
流程图就是用它已经特定的图形符号以及相应的线条,用来展现出系统在执行中的整个的过程。由于这种图形能够很方便的描绘系统的一系列流程,所以它的所有的图形符号是比较关键的,基本都是一个图形符号就能表示某个过程的一个单独的步骤。流程图不只是提供出比较完整、全面的执行过程,而且在整个团队的协作设计过程中,还可以发现其中有可能存在的缺陷以及不足,便于在后续的过程中能够及时的纠正和完善系统。
通过流程图可以对系统的需求和相关过程进行分析,能够详细的细分到每个部分的设计。对于设计者来说在开发过程中能够使用流程图作为基础,可以快速提高自身的逻辑思想,并且还能在后续的操作中能够有章可循,在系统的设计中最重要的就是程序的设计,然后才是程序的具体编写,流程图便是在设计过程中重要的工具,以下就是部分流程图设计。
登录流程图和添加信息流程图分别如图3-3、图3-4所示。

图3-3 登录流程图

图3-4 添加信息流程图
4 系统设计
4.1系统功能结构设计图
本次系统所涉及到的有关的功能,都是用功能结构图来简洁和清晰的表示出来,功能结构图就是能够把比较复杂的功能结构用图的形式清晰的描绘下来,并且为后续的设计以及测试等模块提供了明确的方向,在构思功能结构图的时候,便可以给设计的过程带来一定的思维导向,不至于在设计过程中有所遗漏,可以尽可能的明确系统所涉及到的功能。
系统的功能结构图如图4-1所示。

图 4-1系统功能结构图
4.2数据库设计
4.2.1数据库设计原则
学习程序设计,如果要了解数据库管理系统或者是根据需求而制定的系统接口,就必须创建一种数据库管理系统的模式,用来保存数据资料,这样当在应用编程过程中时候,就不需要再向操作系统页面上加载信息,进而增加了整个系统的工作效率。信息库管理系统中保存着许多数据,应该说是一个管理信息系统建设的中心和基础,而信息库管理系统也为管理信息系统建设提出了新增、删除、更改和搜索的操作功能,使管理信息系统建设能够迅速地查询所需要的数据,而不会直接从程序代码中查找。信息库管理系统通过将信息表的各个组成部分按照特定的方法准确地合并,排序和组成信息库管理系统。
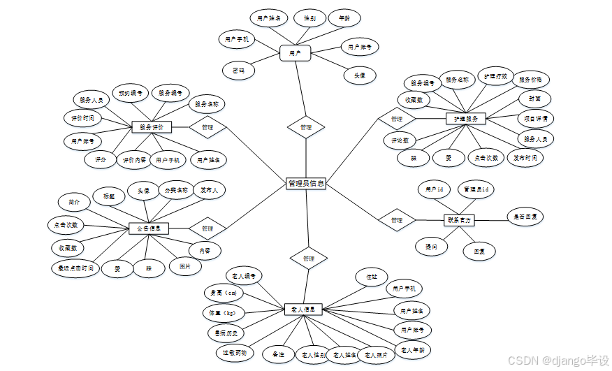
通过对社区养老管理系统的主要功能信息进行规划并分为若干功能实体信息,实体信息将使用E-R图加以表示,本系统的几个主要功能“用户、护理服务、老人信息、服务评价、公告信息、联系官方”实体图如图4-2所示。

图4-2局部E-R图
系统详细设计
5.1系统功能实现
当人们打开系统的网址后,首先看到的就是首页界面。在这里,人们能够看到社区养老管理系统的导航条和首页推荐信息等。系统首页界面如图5-1所示:

图5-1 系统首页界面
系统注册:在注册流程中,用户在Vue前端填写必要信息(如用户名、密码等)并提交。前端将这些信息通过HTTP请求发送到Java后端。后端处理这些信息,检查用户名是否唯一,并将新用户数据存入MySQL数据库。完成后,后端向前端发送注册成功的确认,前端随后通知用户完成注册。这个过程实现了新用户的数据收集、验证和存储。系统注册页面如图5-2所示:

图5-2系统注册页面
医疗服务:点击医疗服务页面的输入栏输入服务名称、服务人员进行查询,可以看到医疗服务详情,并根据需要进行服务预约操作;医疗服务页面如图5-3所示:

图5-3医疗服务详细页面
公告信息:在公告信息页面的输入栏中输入标题进行搜索,可以查看到公告详细信息,并根据需要进行点赞或收藏操作;公告信息页面如图5-4所示:

图5-4公告信息详细页面
个人中心:在个人中心页面可以对个人中心、修改密码、老人信息、护理服务预约、医疗服务预约、服务评价、我的收藏进行详细操作;个人中心页面如图5-5所示:

图5-5个人中心页面
5.2管理员模块实现
在登录流程中,用户首先在Vue前端界面输入用户名和密码。这些信息通过HTTP请求发送到Java后端。后端接收请求,通过与MySQL数据库交互验证用户凭证。如果认证成功,后端会返回给前端,允许用户访问系统。这个过程涵盖了从用户输入到系统验证和响应的全过程。如图5-6所示。

图5-6 后台登录界面
管理员进入主页面,主要功能包括对用户、老人信息、护理服务、医疗服务、医疗分类、护理服务预约、医疗服务预约、服务评价、系统管理、我的信息等进行操作。管理员主页面如图5-7所示:

图5-7 管理员主界面
用户功能在视图层(view层)进行交互,比如点击“搜索、废除或填充”按钮或填写用户信息表单。这些用户信息动作被视图层捕获并作为请求发送给相应的控制器层(controller层)。控制器接收到这些请求后,调用服务层(service层)以执行相关的业务逻辑,例如验证输入数据的有效性和与数据库的交互。服务层处理完这些逻辑后,进一步与数据访问对象层(DAO层)交互,后者负责具体的数据操作如查阅、调整或去除用户信息,并将操作结果返回给控制器。最终,控制器根据这些结果更新视图层,以便用户功能可以看到最新的信息或相应的操作反馈。如图5-8所示:

图5-8用户界面
老人信息功能在视图层(view层)进行交互,比如点击“搜索或废除”按钮或填写老人信息信息表单。这些老人信息信息动作被视图层捕获并作为请求发送给相应的控制器层(controller层)。控制器接收到这些请求后,调用服务层(service层)以执行相关的业务逻辑,例如验证输入数据的有效性和与数据库的交互。服务层处理完这些逻辑后,进一步与数据访问对象层(DAO层)交互,后者负责具体的数据操作如查阅、调整或去除老人信息,并将操作结果返回给控制器。最终,控制器根据这些结果更新视图层,以便老人信息功能可以看到最新的信息或相应的操作反馈。如图5-9所示:

图5-9老人信息界面
护理服务功能在视图层(view层)进行交互,比如点击“搜索、废除或填充”按钮或填写护理服务信息表单。这些护理服务信息动作被视图层捕获并作为请求发送给相应的控制器层(controller层)。控制器接收到这些请求后,调用服务层(service层)以执行相关的业务逻辑,例如验证输入数据的有效性和与数据库的交互。服务层处理完这些逻辑后,进一步与数据访问对象层(DAO层)交互,后者负责具体的数据操作如查阅、调整或去除护理服务信息,并将操作结果返回给控制器。最终,控制器根据这些结果更新视图层,以便护理服务功能可以看到最新的信息或相应的操作反馈。如图5-10所示:

图5-10护理服务界面
医疗服务预约功能在视图层(view层)进行交互,比如点击“搜索、消费统计、审核或废除”按钮或填写医疗服务预约信息表单。这些医疗服务预约信息动作被视图层捕获并作为请求发送给相应的控制器层(controller层)。控制器接收到这些请求后,调用服务层(service层)以执行相关的业务逻辑,例如验证输入数据的有效性和与数据库的交互。服务层处理完这些逻辑后,进一步与数据访问对象层(DAO层)交互,后者负责具体的数据操作如查阅、服务评价、调整或去除医疗服务预约信息,并将操作结果返回给控制器。最终,控制器根据这些结果更新视图层,以便医疗服务预约功能可以看到最新的信息或相应的操作反馈。如图5-11所示:

图5-11医疗服务预约界面
源码无偿分享,文未领取
1286

被折叠的 条评论
为什么被折叠?



