java-springboot台球俱乐部管理系统b33vump0计算机毕业设计(配套有源码 程序 mysql数据库 论文)
本套源码可以在文本联xi,先看具体系统功能演示视频领取,可分享源码参考。
台球从“绅士运动”下沉到“年轻人社交新宠”,俱乐部却还在用纸质登记、对讲机喊人、Excel对账,高峰期顾客排队、球桌空置、账务出错同时发生。把会员、球桌、预约、支付、赛事、留言整合进一个手机端或PC端入口,让顾客自助订桌、到店即打、自动结算,让老板实时掌握上座率、现金流、会员活跃度,是这套系统要解决的核心痛点。平台采用 SpringBoot+MySQL+B/S 架构,页面秒开、支付秒到、数据秒级同步,用技术把“台桌利用率”和“顾客体验”同时拉满。
系统覆盖的功能如下:
-
用户管理(账号、姓名、性别、头像、密保问题与答案)
-
球桌信息(编号、名称、图片、服务时段、价格/小时、详情、状态、点击、评论、收藏)
-
预约信息(编号、球桌、时长、总费用、预约与到店时间、备注、审核回复、支付状态)
-
俱乐部资讯与分类(标题、简介、分类、发布人、点击、点赞、收藏、封面、内容)
-
论坛管理(帖子标题、内容、父子节点、用户名、头像、状态、置顶与时间)
-
留言板(留言人ID、用户名、头像、图文内容、管理回复)
-
收藏与评论(球桌、资讯一键收藏,图文评论后台回复)
-
个人中心(密码修改、我的预约、我的发布、我的收藏)
-
系统管理(关于我们、系统简介、轮播图、配置参数、客服聊天、支付配置)
-
后台仪表盘(预约趋势、球桌上座率、会员增长、收入统计)
一句话概括:把“前台订桌-后台审核-到场开台-自动计费-离场结算-数据报表”整条业务链装进浏览器,让俱乐部甩掉纸质本和计算器,用实时数据驱动每一次摆球与收银。
注:以上是纯课题毕业设计功能介绍,并非实际开发完成,最终开发完成的毕业设计程序以下面的的环境软件、功能图和界面为准。
系统所需要的环境软件:idea、eclipse+mysql5.7、8.0+Navicat+JDK1.8+tomcat7.0
3需求分析
在这一章中将对本论文要实现的台球俱乐部管理系统进行详尽的需求分析,本章内容主要涵盖了对系统预期应用环境的分析,对系统功能和性能需求的分析,最后还有对系统的非功能性需求以及业务流程的分析。这一章的内容将为之后的系统设计和实现提供可靠依据,是系统完整可靠实现的重要保障。
3.1系统可行性分析
3.1.1经济可行性分析
本系统所需要用到的所以的工具都是开源,不收费的,并且本系统因为不具有太过于复杂的结构,用户维护系统的费用也不高。所以,本系统的经济可行性是可行的。
3.1.2技术可行性分析
该论文中台球俱乐部管理系统将被实现为采用 B/S架构,主要使用java语言进行系统后端开发,同时选用MySQL作为持久层交互的数据库,系统同时使用springboot框架,使开发过程能够变得高效简便。这里采用的MVC 三层架构,将业务逻辑、数据存取、界面显示分离开的程序开发模式,使用这种模式进行开发、组织代码,可以将所有的业务逻辑整合到一个实体类中,这样的话在有新需求提出或者某个需求需要进行变更的时候,不需要大量的修改程序,只需要找到对应的功能模块进行修改,这极大地方便了程序的维护,提高了程序的可扩展性。
3.2系统需求分析
3.2.1功能需求
本论文中实现的台球俱乐部管理系统将以用户核心的日常信息维护工作为主,主要涵盖了个人中心、用户管理、球桌信息管理、预约信息管理、论坛管理、留言板管理、系统管理等功能,采用该台球俱乐部管理系统将满足用户日常管理工作的基本需求。本系统与用户操作的全过程相契合,从用户登录开始录入系统,然后记录台球俱乐部管理信息,从而让用户对系统的管理都能够清晰规范,相应信息的检索和维护简单高效,进而提高用户整体工作的效率。
3.2.2 性能需求
(1)故障率低
低故障率对台球俱乐部管理系统十分重要,如果故障率较高,将会给用户的日常工作和服务带来很大不变。所以系统的实现要尽可能的保证更低的故障率,以保障系统的平稳运行。
因此,除了保证使用系统的硬件较为可靠外,在程序的设计上,我们需要增加一些预防性功能,比如当系统中的某些功能运行出现故障时,提供预防措施,例如给出错误信息告知用户然后结束该功能,否则的话可能因为一个功能的故障导致整个系统瘫痪。
(2)界面友好
台球俱乐部管理系统设计的目的在于帮助用户能够更加高效轻松地进行日常的管理工作,所以作为一个工具,该系统应该被设计得易于上手使用,整个系统界面需要简洁明了、清晰易懂,而且一定要为用户提供必要的提示信息,比如在登录时用户密码或者用户名输入错误时要给予提示。总之一定要从使用者的角度出发,去设计用户操作界面。
3.2.3 安全性需求
首先要保证服务器不受攻击,数据库不能曝露在互联中。对使用系统的不同用户赋予相应的权限,用户只能进行自己权限允许范围内的操作。数据库中进行多用户管理,对用户的敏感信息如身份证信息,只有最高权限的数据库管理员用户可查询,其他用户无权限查看。
3.3 系统用例分析
系统综合网络空间开发设计要求。目的是将传统管理方式转换为在网上管理,完成台球俱乐部管理的方便快捷、安全性高、交易规范做了保障,目标明确。台球俱乐部管理系统可以将功能划分为管理员功能和用户功能。
(1)、管理员关键功能包含个人中心、用户管理、球桌信息管理、预约信息管理、论坛管理、留言板管理、系统管理等进行管理。管理员用例如下:
图3-1 管理员用例图
(2)、用户关键功能包含个人中心、修改密码、预约信息、我的发布、我的收藏等进行管理。用户用例如下:
图3-2 用户用例图
3.4系统流程分析
3.4.1 登录流程
登录流程如图3-3所示:
图3-3 登录流程
3.4.2个人中心管理流程
个人中心管理流程如图3-4所示:
图3-4 个人中心管理流程
3.4.3 系统操作流程
系统操作流程如图3-5所示:
图3-5 系统操作流程图
3.5本章小结
在本章中对本论文要实现的台球俱乐部管理系统需求进行了详尽的说明,包括系统实现的可行性分析,整个系统在功能、性能和安全方面需求的分析,最后对整个系统不同身份用户的业务流程进行了有序的阐述。通过对以上内容的分析和说明,使得系统要实现的具体功能更加清晰,这给后面系统的设计和实现奠定了良好的基础,有助于整个程序开发的顺利进行。
通过前三章的分析说明,本论文中台球俱乐部管理系统已经具有了良好的实现基础,目前的第四章将对系统的具体实现进行说明介绍。
4.1系统结构设计
随着互联网的兴起以及国内外许多B/S架构的优秀系统被广泛使用而变得流行,B/S架构成为了系统开发的主流。本论文中的台球俱乐部管理系统也同样采用了B/S架构标准的三层架构,即将整个系统划分为表现层、业务层和持久层这三层,并且在表现层采用MVC设计模型。
采用B/S架构,整个系统的核心业务逻辑都被放在服务器端,使得开发过程变得方便。虽然这会使得服务器端的压力较大,但在Ajax等技术兴起后,在前端也就是浏览器端也可以实现部分业务逻辑,一定程度上分担了服务器的压力。
同时,该系统采用的B/S架构,将整个系统进行分层。在表现层,主要负责处理从客户端接收到的请求,根据请求内容进行处理后向客户端响应结果。在业务层中,囊括了整个系统的核心业务逻辑,它位于数据访问层之上表现层之下,表现层的请求发送至业务层,业务层将根据编写好的业务逻辑与数据层进行交互。但是每个层之间是不具有必然联系的,表现层的请求发送至业务层,业务层在接受到后可以不进行处理,这并不会导致整个系统出现错误。所以只需要层与层之间交互的接口不发生变化,某一层的变更并不会对其它层产生影响。所以这种架构的系统实际上很易于扩充,只要表现层有新的请求发送给业务层,业务层只要有相应的处理逻辑就好了,所以业务逻辑层的设计是十分重要的。而在持久层,主要进行的就是数据的存取,也就是和数据库打交道。
以上这种对程序进行分层的方式,可以使开发者专注于结构中的某一层,每一层要进行的工作十分明确,降低了耦合性,这种标准化的开发方式,有利于程序的复用,也极大地降低了之后对系统功能扩充和维护的成本。
4.2系统功能结构设计图
以上所涉及到相关的功能以简洁清晰的方式来表示的,将复杂的结构以图形的形式画清楚,并且为后续的设计和测试模块提供了明确的方向,在构思功能结构图的时候,可以给设计过程带来一定的思维导向,在设计过程中不至于遗漏。可以尽可能明确系统所涉及的功能。系统的总体功能结构图如图4-1所示。

图 4-1系统总体结构图
4.3数据库设计
数据库对所有信息管理系统来说都十分重要,因为系统中的核心功能大多都依赖于数据库,所以数据库的设计将对系统的性能和功能实现起到重要作用。该系统内总共有两类对象,分别是管理员和用户,数据库设计将根据这些用户的属性来实现,同时,建立表的结构以及表与表之间的关系。
4.3.1 数据库实体设计
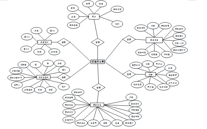
在一个资料模式中,一个被称作“实例”的实体,与真实的“事件”或者“物体”相匹配,可以与其它物体区分开来。例如,公司中的每个员工,家里中的每个家具。在系统中将对“用户、球桌信息、俱乐部资讯、预约信息、论坛、系统简介”等几个主要的实体属性进行布局,如图4-2所示:

图4-2系统局部E-R图
5 系统实现
在上一章中,已经对台球俱乐部管理系统进行了全面的系统设计。接下来第五章对本台球俱乐部管理系统的实现过程进行说明,包括对该台球俱乐部管理系统所需的开发环境、运行环境的说明以及对上一章中提到的各种内容的实现。
5.1系统开发环境以及运行环境
5.1.1 系统开发环境
表5-1 开发环境
|
开发使用的操作系统 |
Windows10 |
|
开发使用的编程语言 |
java |
|
开发框架选择 |
springboot |
|
选取的数据库 |
MySQL |
5.1.2 系统运行环境
本台球俱乐部管理系统的运行环境如表5-2所示。
表5-2 客户端运行环境
|
运行使用操作系统 |
Windows10 |
|
客户端软件 |
Chrome浏览器 |
5.2系统功能实现
5.2.1前台首页页面实现
当人们打开系统的网址后,首先看到的就是首页界面。在这里,人们能够看到系统的导航条,通过导航条导航进入各功能展示页面进行操作。系统首页界面如图5-1所示:

图5-1 系统首页界面
在注册流程中,用户在Vue前端填写必要信息(如用户名、密码等)并提交。前端将这些信息通过HTTP请求发送到Java后端。后端处理这些信息,检查用户名是否唯一,并将新用户数据存入MySQL数据库。完成后,后端向前端发送注册成功的确认,前端随后通知用户完成注册。这个过程实现了新用户的数据收集、验证和存储。系统注册页面如图5-2所示:

图5-2系统注册页面
球桌信息:在球桌信息页面选择球桌编号、球桌名称进行查询,可以查看到球桌详细信息,并根据需要进行预约、评论或收藏操作;球桌信息页面如图5-3所示

图5-3球桌信息详细页面
5.2.2个人中心页面实现
个人中心:在个人中心页面可以对个人中心、修改密码、预约信息、我的发布、我的收藏进行详细操作;个人中心页面如图5-4所示:

图5-4个人中心界面
5.3后台管理员模块实现
在登录流程中,用户首先在Vue前端界面输入用户名和密码。这些信息通过HTTP请求发送到Java后端。后端接收请求,通过与MySQL数据库交互验证用户凭证。如果认证成功,后端返回给前端,允许用户访问系统。这个过程涵盖了从用户输入到系统验证和响应的全过程。后台登录界面图5-5所示。

图5-5 后台登录界面
管理员进入主页面,主要功能包括对个人中心、用户管理、球桌信息管理、预约信息管理、论坛管理、留言板管理、系统管理等进行操作。管理员主页面如图5-6所示:

图5-6 管理员主界面
管理员点击用户管理。进入用户管理页面输入姓名、性别可以查询、添加或删除用户信息,并进行查看、修改和删除等操作。用户管理界面如图5-7所示:

图5-7用户管理界面
管理员点击球桌信息管理。进入球桌信息管理页面输入球桌编号、球桌名称可以查询、添加、球桌状态或删除球桌信息,并进行查看、修改、查看评论和删除等操作。球桌信息管理界面如图5-8所示:

图5-8球桌信息管理界面
预约信息管理管理功能在视图层(view层)进行交互,比如点击“查询、审核或删除”按钮或填写预约信息管理管理信息表单。这些预约信息管理管理表单动作被视图层捕获并作为请求发送给相应的控制器层(controller层)。控制器接收到这些请求后,调用服务层(service层)以执行相关的业务逻辑,例如验证输入数据的有效性和与数据库的交互。服务层处理完这些逻辑后,进一步与数据访问对象层(DAO层)交互,后者负责具体的数据操作如查看、修改或删除预约信息管理信息,并将操作结果返回给控制器。最终,控制器根据这些结果更新视图层,以便预约信息管理管理功能可以看到最新的信息或相应的操作反馈。预约信息管理管理界面如图5-9所示:

图5-9预约信息管理管理界面
5.4本章小结
在本章中对系统的开发和应用环境进行说明,这些内容为下一章测试时的环境搭建提供依据。本章还通过文字说明和截图的方式对系统应用的界面做了简要介绍。
源码无偿分享,文未领取
1156

被折叠的 条评论
为什么被折叠?



