java-springboot课堂提问管理系统of4jg9bv计算机毕业设计(配套有源码 程序 mysql数据库 论文)
本套源码可以在文本联xi,先看具体系统功能演示视频领取,可分享源码参考。
传统课堂里,老师抛出问题,台下鸦雀无声,点名回答只能覆盖少数学生,课后还想统计谁没参与更是难上加难。把提问搬到线上,让手机秒变答题器,匿名回答降低心理门槛,实时数据大屏瞬间呈现理解度,成为混合式教学的新刚需。这套“java-springboot课堂提问管理系统”顺势而生:SpringBoot统一后端、MySQL记录全过程、Vue构建前端,支持文字、语音、图片多形式提问,课堂节次与课程视频绑定,答题成绩自动汇总,一键生成参与度报表,让“沉默的大多数”也能被看见。
功能全景一口气列完,一眼看懂它到底能干什么:
- 
	学生:学号、姓名、年级、班级、头像,支持批量导入与导出 
- 
	教师:工号、姓名、性别、职务、电话、头像,可关联多门课程 
- 
	课程信息:名称、节次、上课时间、课程视频、课程图片、课程内容,支持收藏与点击统计 
- 
	课程提问:提问内容、提问时间、课程节次、图片附件、回答状态(已答/未答),实时推送到学生端 
- 
	回答提问:学生提交文字或图片答案,教师端即时弹窗提醒,可标记优秀答案置顶展示 
- 
	回答成绩:教师打分并写评语,系统按课程自动计算平均分、最高分、参与度,支持成绩统计导出 
- 
	公告信息:教学通知、作业提醒、活动公告分类发布,可图文混排,阅读量自动累计 
- 
	公告信息分类:系统公告、课程公告、活动公告多级管理,方便首页轮播与精准推送 
- 
	收藏表:学生可收藏感兴趣的课程与公告,个人中心统一查看 
- 
	系统管理:轮播图、系统简介、配置文件、日志监控、数据备份,保障平台稳定运行 
一句话总结:从“老师发起提问”到“成绩自动汇总”,系统把课堂互动、答案收集、成绩评定、数据报表串成一条实时流水线,让每一次举手都留下痕迹,让每一节课的参与度都可量化、可回溯、可改进。
注:以上是纯课题毕业设计功能介绍,并非实际开发完成,最终开发完成的毕业设计程序以下面的的环境软件、功能图和界面为准。
系统所需要的环境软件:idea、eclipse+mysql5.7、8.0+Navicat+JDK1.8+tomcat7.0
3.1需求分析
要想在实际的情况下,开发出一套符合使用者要求的课堂提问管理系统,首先要了解使用者的需求。对课堂提问的需求有深刻的了解,无论设计与开发工作多么优秀,都是一个成功的先决条件,也可以这么说,要不能满足用户需求的程序,是创造不出非常大的使用价值的,而且还给设计者带来很多的不利。需求分析是课堂提问管理系统设计时期的比较重要的一个阶段,它的基本内容是准确地解释出系统将会能够做些什么事情的关键问题,最终完成的是一份完整的系统的使用说明。
(1)有一些功能方面的需求,通过需求分析,可以找出需要完成的几个基本功能模块。性能要求也是指在系统设计的时候,需要满足一定的要求和限制,比如响应时间、信息处理、内存容量、磁盘容量、安全等等。
(2)系统的可靠性要求也是一个必须考虑的问题,它可以将可用性和可靠性结合起来,显示了用户在使用时经常遇到的问题。硬件要求也包括需要处理错误,以表明系统如何应对环境错误。如果自己的系统收到来自其他系统的信息,这些信息违背了某些格式,这时系统应该会有什么样的响应情况。
(3)软件方面的需求还有一些逆向的需求,就是系统不能做的事情。可以说,有很多种不同的要求,而开发人员应该能够准确的理解他们的真正需要,并且可以应用到课堂提问管理系统中。还有应该明确地找出一些虽然不属于当前课堂提问管理系统开发的情况,但是据现在的分析,将来是非常可能会需要的可能需求。经过这个需求的分析,在设计过程中对课堂提问管理系统将来有机会出现的问题有所准备,要能够确实需要的时候可以更加轻松的修改。
3.2 系统可行性分析
为了系统的完整,必须要有可行性分析的,系统的可行性关系到生存问题,分析其意义可否利用本系统来弥补课堂提问管理模式中的不足之处等,通过本系统来减少工作量,使管理者与学生和教师的工作和管理效率更高。对此体现出更多的意义和价值,系统完成后,进行具体的实际分析看是否能够达到期望的要求,确定之后再开始系统的搭建开发工作。对于课堂提问管理系统开发的搭建中,对相关技术、实际情况和操作等一系列方面进行可行性分析;
3.2.1经济可行性
本系统所用软件均为微软软件,开发周期短,因而可节约大量时间与资源,达到降低成本之功效。并且具有很好的安全性、可靠性以及可扩展性。同时发展该平台需要的智能计算机配置很低,即使网吧中被淘汰掉的配置不高的计算机也能满足需要,因此具有充分的可行性。
3.2.2技术可行性
本系统开发的程序需具有网络功能,从而可以不受地点限制。由于采用了B/S模式,降低了成本,提高了效率。本平台以java, MYSQL数据库为设计工具,能够方便的学习与应用。所以将java与MYSQL集成而研制的智能系统具有可行性和有效性。
3.2.3运行可行性
运行可行性也可以说是系统可用性的体现,课堂提问管理系统本身具有运行可行性的特点,其界面的设计清晰、功能权限分配合理、操作方便。本论文讲述的是课堂提问管理系统,通过技术的结合提出一套切实可行的解决方案。不同的用户接入之后不需要经过特殊的训练就可以运行到对应功能模块中。
3.3 系统功能分析
课堂提问管理系统主要有管理员、学生和教师三个功能模块。以下将对这三个功能的作用进行详细的剖析。
管理员模块:管理员是系统中的核心用户,管理员登录后,可以对后台系统进行管理。主要功能有学生、教师、课程信息、课程提问、回答提问、回答成绩、系统管理、用户资料等功能。管理员用例如图3-1所示。

图3-1 管理员用例图
学生:学生进入系统可以实现对个人中心、修改密码、回答提问、回答成绩、我的收藏等功能进行操作,学生用例如图3-2所示。

图3-2 学生用例图
教师:教师进入系统可以实现对系统首页、课程信息、课程提问、回答提问、回答成绩、用户资料等功能进行操作,教师用例如图3-3所示。

图3-3 教师用例图
3.4系统流程分析
3.4.1程序流程图设计
在本系统,非本系统的用户要想进行课堂提问管理系统就要注册本系统,登录时需要填写相应的资料,如有使用者,则会显示使用者名称已经存在,请再次键入使用者名称的提示框,若使用者不存在,则填写密码、确认密码等资料,并由系统判定密码与确认密码相符,确认无误后,填写使用者所填写的资料,即可进行登记。而且,为了保证系统的安全,只有在登录了本系统以后,才能进行课堂提问管理系统。该系统的工作流程见图3-4。

图3-4程序流程图
3.4.2添加信息流程图设计
在添加信息的时候,会判断是哪类用户,并根据用户类型判断执行是否合法,合法者可以进行添加,不合法者则不能进行此操作。管理员登录账号后可以对内容进行添加,拥有着最高的权限,其他用户权限次于管理员。添加信息流程图如图3-5所示:

图3-5系统添加流程图
3.4.3删除信息流程图设计
删除数据时与添加数据功能类似,删除数据具体流程如图3-6所示:

图3-6系统删除流程图
4 系统的设计
4.1 系统总功能模块设计
课堂提问管理系统分三大部分,即管理员管理、学生管理和教师管理。系统按照用户的实际需求开发而来,贴近生活。从管理员出拿到分配好的账号密码可以进入系统,使用相关的系统应用。管理员总体负责整体系统的运行维护,统筹协调。
系统整体模块设计:系统分为管理员、学生和教师三大用户角色,系统管理员有最大的权限,整体功能展示如图4-1所示。

图4-1 系统整体功能图
4.2 系统数据库设计
4.2.1 数据库系统概要设计
从设计到制作研发一个系统,需要用到的技术很多,对于开发程序语言、数据库和框架布局都有严格的要求[5]。该系统数据存放使用MySql的数据库,该数据库轻便快速,日常使使用系统十分稳定,更容易维护运行。
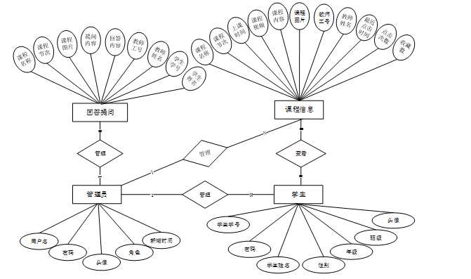
4.2.2 E-R模型结构设计
E-R图由实体与有关实体关联相结合构成的图,利用E-R图对清楚地表达出系统内的实体之间的关联。在系统中将对“管理员、学生、回答提问、课程信息”等作为实体,它们的局部E-R图,如图4-2所示:

图4-2局部E-R图
5 系统的实现
5.1前台功能实现
5.1.1系统首页页面
当人们打开系统的网址后,首先看到的就是首页界面。在这里,人们能够看到系统的导航条,通过导航条导航进入各功能展示页面进行操作。系统首页界面如图5-1所示:

图5-1 系统首页界面
在注册流程中,学生在Vue前端填写必要信息(如用户名、密码等)并提交。前端将这些信息通过HTTP请求发送到Java后端。后端处理这些信息,检查用户名是否唯一,并将新用户数据存入MySQL数据库。完成后,后端向前端发送注册成功的确认,前端随后通知学生完成注册。这个过程实现了新用户的数据收集、验证和存储。系统注册页面如图5-2所示:

图5-2系统注册页面
课程信息:在课程信息页面的输入栏中输入课程名称、课程节次、提问时间、提问内容、回答状态、学生学号、学生姓名、教师工号、教师姓名进行查询,可以查看到课程详细信息,并进行回答提问操作;课程信息页面如图5-3所示:

图5-3课程信息详细页面
5.1.2个人中心
个人中心:在个人中心页面可以对个人中心、修改密码、回答提问、回答成绩、我的收藏进行详细操作;如图5-4所示:

图5-4个人中心界面
5.2后台模块实现
在登录流程中,用户首先在Vue前端界面输入用户名和密码。这些信息通过HTTP请求发送到Java后端。后端接收请求,通过与MySQL数据库交互验证用户凭证。如果认证成功,后端返回给前端,允许用户访问系统。这个过程涵盖了从用户输入到系统验证和响应的全过程。后台登录界面图5-5所示。

图5-5后台登录界面
5.2.1管理员功能实现
管理员进入主页面,主要功能包括对系统首页、学生、教师、课程信息、课程提问、回答提问、回答成绩、系统管理、用户资料等进行操作。管理员主页面如图5-6所示:

图5-6管理员主界面
学生功能在视图层(view层)进行交互,比如点击“搜索、添加信息、批量删除、导入或导出”按钮或填写学生信息表单。这些学生表单动作被视图层捕获并作为请求发送给相应的控制器层(controller层)。控制器接收到这些请求后,调用服务层(service层)以执行相关的业务逻辑,例如验证输入数据的有效性和与数据库的交互。服务层处理完这些逻辑后,进一步与数据访问对象层(DAO层)交互,后者负责具体的数据操作如查看、修改或删除学生信息,并将操作结果返回给控制器。最终,控制器根据这些结果更新视图层,以便学生功能可以看到最新的信息或相应的操作反馈。学生界面如图5-7所示:

图5-7学生界面
教师功能在视图层(view层)进行交互,比如点击“搜索、添加信息或批量删除”按钮或填写教师信息表单。这些教师表单动作被视图层捕获并作为请求发送给相应的控制器层(controller层)。控制器接收到这些请求后,调用服务层(service层)以执行相关的业务逻辑,例如验证输入数据的有效性和与数据库的交互。服务层处理完这些逻辑后,进一步与数据访问对象层(DAO层)交互,后者负责具体的数据操作如查看、修改或删除教师信息,并将操作结果返回给控制器。最终,控制器根据这些结果更新视图层,以便教师功能可以看到最新的信息或相应的操作反馈。教师界面如图5-8所示:

图5-8教师界面
管理员点击课程信息。在课程信息页面输入课程名称、课程节次进行搜索、添加信息或批量删除课程信息列表,并根据需要对课程详情信息进行查看、修改或删除操作;如图5-9所示:

图5-9课程信息界面
管理员点击课程提问。在课程提问页面输入课程名称、课程节次进行搜索或批量删除课程提问列表,并根据需要对课程提问详情信息进行查看或删除操作;如图5-10所示:

图5-10课程提问界面
管理员点击回答提问。在回答提问页面输入课程名称、课程节次进行搜索或批量删除回答提问列表,并根据需要对回答提问详情信息进行查看或删除操作;如图5-11所示:

图5-11回答提问界面
管理员点击回答成绩。在回答成绩页面输入课程名称、课程节次进行搜索、批量删除、导出或成绩统计回答成绩列表,并根据需要对回答成绩详情信息进行查看或删除操作;如图5-12所示:

图5-12回答成绩界面
管理员点击系统管理。在公告信息分类页面输入分类名称进行搜索、添加信息或批量删除公告信息分类列表,并根据需要对公告信息分类详情信息进行查看、修改或删除操作;还可以对轮播图管理、公告信息进行相应操作;如图5-13所示:

图5-13系统管理界面
5.2.2教师功能实现
教师进入主页面,主要功能包括对系统首页、课程信息、课程提问、回答提问、回答成绩、用户资料等进行操作。教师主页面如图5-14所示:

图5-14教师主界面
源码无偿分享,文未领取
 
                   
                   
                   
                   
       
           
                 
                 
                 
                 
                 
                
               
                 
                 
                 
                 
                
               
                 
                 扫一扫
扫一扫
                     
              
             
                   365
					365
					
 被折叠的  条评论
		 为什么被折叠?
被折叠的  条评论
		 为什么被折叠?
		 
		  到【灌水乐园】发言
到【灌水乐园】发言                                
		 
		 
    
   
    
   
             
            


 
            