毕业论文(设计)开题报告
题目 扇形韭菜收割机的设计
题目类别 毕业设计
姓名 专业
班级 学号
一、选题背景及依据(简述国内外研究状况和相关领域中已有的研究成果(文献综述),选题目的、意义,列出主要参考文献)
(一)选题背景与依据
1、选题背景:
韭菜作为一种常见的蔬菜,在我国有着悠久的食用历史,广泛应用于各种菜肴中,深受人民喜爱。随着农业科技的进步和种植业结构的调整,韭菜的种植面积逐年增加,已经成为蔬菜种植中的重要组成部分。然而,传统的韭菜收割方式主要依赖人工使用镰刀进行,这种方式不仅效率低下,而且劳动强度大,对菜农的身体健康造成较大负担。特别是在大面积种植的情况下,人工收割的成本高、效率低,严重制约了韭菜种植业的进一步发展。因此,研发一种高效、便捷的韭菜收割机显得尤为重要。
2、选题依据:
韭菜收割机的研发能够显著提高韭菜收割的效率,降低劳动强度,减少人工成本,从而提高韭菜种植的经济效益。同时,机械化收割还能保证韭菜的收割质量,避免损根伤叶,有利于韭菜的后续生长和可持续发展。
先进性:随着农业机械化的不断发展,各种先进的农业机械不断涌现,为韭菜收割机的研发提供了技术借鉴和参考。通过借鉴其他农业机械的成功经验,结合韭菜种植的特点,可以设计出更加先进、实用的韭菜收割机。
实用性:韭菜收割机的研发应充分考虑菜农的实际需求,确保机器操作简单、维护方便、价格合理,能够广泛普及并应用于实际生产中。
(二)国内外研究现状
1、国内研究现状:
近年来,我国在韭菜收割机的研发方面取得了一定的进展。一些企业和科研机构开始关注韭菜收割机的研发,并推出了一些产品。这些产品主要采用机械化收割方式,通过电机或柴油机驱动切割装置进行收割。然而,目前国内的韭菜收割机还存在一些问题,如收割效率不高、伤根损叶现象严重、通用性差等。此外,由于技术水平和生产成本的限制,一些先进的韭菜收割机价格较高,难以在广大农村地区普及。
国内关于韭菜收割机的研究文献主要集中在机械化收割技术、切割装置设计、传动系统设计等方面。一些学者对韭菜收割机的切割性能、传动效率等进行了深入研究,并提出了改进方案。
不足之处:目前国内的韭菜收割机研究还存在一些不足之处,如缺乏系统的理论分析和优化设计方法,导致机器性能不稳定、适应性差。此外,对于韭菜收割机的智能化、自动化研究较少,难以满足现代农业发展的需求。
2、国外研究现状:
国外在韭菜收割机的研发方面起步较早,技术相对成熟。一些发达国家已经推出了多种类型的韭菜收割机,如自走式、悬挂式等。这些机器采用先进的切割技术和传动系统,能够实现高效、精准的收割。同时,国外的韭菜收割机还注重智能化、自动化的发展,通过传感器、控制系统等技术手段实现机器的自动导航、自动收割等功能。
国外关于韭菜收割机的研究文献主要集中在智能化技术、自动化控制系统、切割性能优化等方面。一些学者对韭菜收割机的智能化控制系统进行了深入研究,并提出了多种优化方案。
先进成果:国外的韭菜收割机在切割性能、传动效率、智能化水平等方面均取得了显著成果。这些成果为我国的韭菜收割机研发提供了有益的借鉴和参考。
(三)研究目的及其意义
1、研究目的:
本研究旨在设计一种扇形韭菜收割机,以提高韭菜收割的效率和质量,降低劳动强度和人工成本。通过优化切割装置、传动系统、接收装置等关键部件的设计,实现韭菜的高效、精准收割。同时,本研究还将关注机器的智能化、自动化发展,为现代农业提供有力的技术支持。
2、研究意义:
提高生产效率:扇形韭菜收割机的研发能够显著提高韭菜收割的效率,缩短收割周期,提高产量和质量。这对于满足市场需求、促进韭菜种植业的可持续发展具有重要意义。
降低劳动强度:传统的韭菜收割方式劳动强度大,对菜农的身体健康造成较大负担。扇形韭菜收割机的研发能够降低劳动强度,保护菜农的身体健康,提高生产积极性。
推动农业现代化:扇形韭菜收割机的研发是农业现代化发展的重要组成部分。通过机械化收割技术的推广和应用,可以推动农业生产的现代化进程,提高农业生产效率和经济效益。
促进农村经济发展:扇形韭菜收割机的研发和应用能够降低韭菜种植的成本,提高经济效益。这对于促进农村经济发展、增加农民收入具有重要意义。
综上所述,扇形韭菜收割机的研发具有重要的研究意义和实际应用价值。通过本研究,可以为韭菜种植业的机械化收割提供有力的技术支持和示范引领作用。
(四)、主要参考文献
[1] 张武,宋学锋,张锋伟,等.手扶式韭菜收割机的设计[J].林业机械与木工设备, 2024(001):052.
[2] 许斌星,陈永生,管春松,等.韭菜收获机圆盘切割装置设计与试验[J].中国农机化学报, 2024, 45(2):79-83.DOI:10.13733/j.jcam.issn.2095-5553.2024.02.012.
[3] 张栋,董微,张宇飞,等.韭菜收获机开发与应用[J].农业工程, 2022, 12(10):4.DOI:10.19998/j.cnki.2095-1795.2022.10.003.
[4] 辛璐,张梅,荀桂森,等.韭菜联合收获机的设计与试验[J].农机化研究, 2024, 46(1):96-100.DOI:10.3969/j.issn.1003-188X.2024.01.015.
[5] 赵小霞,李虹飞.基于PLC控制技术的韭菜收割机调速系统的研究[J].农机化研究, 2021, 43(9):5.DOI:10.3969/j.issn.1003-188X.2021.09.016.
[6] 郭志伟.一种自行走韭菜收割机的设计与实现[J].机械与电子, 2018, 36(12):3.DOI:CNKI:SUN:JXYD.0.2018-12-009.
[7] 任凯,赵强.天水市大棚韭菜收割机适应性研究[J].农业机械, 2021.DOI:10.16167/j.cnki.1000-9868.2021.01.047.
[8] 彭悦.基于情境的韭菜收割机创新设计研究[D].长安大学,2021.
[9] 翟爱霞.JS-500型韭菜收割机的研制[J].农业机械, 2018(10):3.DOI:CNKI:SUN:NYJI.0.2018-10-029.
[10] 宫元娟,冯雨龙,李创业,等.韭菜收割机械研究现状及发展趋势[J].农机化研究, 2018, 40(10):7.DOI:10.3969/j.issn.1003-188X.2018.10.051.
[11] 赵晋冀.直流电动韭菜收割机研制[J].农业机械, 2021(6):3.DOI:10.16167/j.cnki.1000-9868.2021.06.047.
[12] 张晋.4GL-1型韭菜收割机在塑料大棚作业适用性探讨[J].农业机械, 2020(4):2.DOI:CNKI:SUN:NYJI.0.2020-04-069.
[13] 张晋.电动韭菜收割机在大棚内的试验[J].农机科技推广, 2020(2):2.DOI:CNKI:SUN:NJTG.0.2020-02-023.
[14] 赵小霞,李虹飞.基于PLC控制技术的韭菜收割机调速系统的研究[J].农机化研究, 2021(009):043.
[15] 郭志伟.一种自行走韭菜收割机的设计与实现[J].机械与电子, 2018(012):036.
[16] 荀桂森,王家胜,张建新.成熟收割期韭菜几何及力学特性试验[J].农业工程, 2020(6):4.
[17] 佚名.江苏明悦hx-200韭菜收割机[J].现代农机, 2019.
[18] Abad R L , Tam-Awen Z J ,Pagaduan J.A.Buccat H.C.Dal-Uyen D.P.Laquidan R.N.Valmores D.J.Design and preliminary evaluation of an onion harvester hand tractor implement[J].agricultural engineering international: cigr journal, 2023, 25(1):88-98.
[19] Zamanian M , Firouzi B .Analysis and Optimal Design of Vibration-Based Paddle Type Piezoelectric Energy Harvester Under Electrostatic Actuation[J].Journal of Vibration Engineering & Technologies, 2024, 12(4):6723-6740.DOI:10.1007/s42417-024-01280-9.
[20] Prajwal K T , Manickavasagam K , Malathi S .Analytical design and simulation studies of a conical energy harvester for enhanced power output[J].IOP Publishing Ltd, 2024.DOI:10.1088/2631-8695/ad3f76.
二、主要研究(设计)内容、研究(设计)思想及工作方法或工作流程
1、研究内容
主要研究(设计)内容:
本课题主要致力于设计一款扇形韭菜收割机,以解决当前韭菜收割过程中存在的效率低下、劳动力成本高、伤根损叶等问题。具体研究内容包括:
扇形切割机构的设计:设计一种能够适应韭菜生长特点、实现高效切割的扇形切割机构,确保切割过程中不伤根损叶,同时提高切割效率。
动力传递与控制系统设计:设计合理的动力传递系统,确保切割机构能够稳定、高效地运转;同时,设计控制系统,实现收割机的自动化控制,降低操作难度。
传送与接收装置设计:设计传送装置,将切割后的韭菜及时、有序地传送到接收装置中,便于后续的打包与储存。
整机结构优化与性能提升:在保障功能实现的基础上,对整机结构进行优化,提升机器的稳定性、耐用性和便携性;同时,通过性能分析与测试,不断提升机器的工作效率与切割质量。
撰写论文的大体框架(主要内容)如下:
1 绪论
1.1 课题研究的意义
1.2 国内外温室韭菜收割机的发展现状
1.2.1 国内发展现状
1.2.2 国外发展现状
1.3 国内外温室韭菜收割机存在的问题
1.3.1 国内存在的问题
1.3.2 国外存在的问题
1.4 研究的内容和方法
1.5 预期目标
1.6 重点研究问题的关键及解决思路
1.7 工作条件及解决方法
2 温室韭菜收割机的总体设计
2.1 收割的典型方法及收割方案的选择
2.2 温室韭菜收割机的结构
2.2.1 主要部件概述
2.2.2 结构布局分析
3 拨禾机构的设计
3.1 拨禾轮的位置调整
3.2 拨禾轮的转速
3.3 拨禾轮的直径
4 曲柄摇杆机构的设计与计算
4.1 曲柄摇杆机构的简单设计
4.2 割刀在曲柄摇杆机构下的运动分析
4.2.1 运动轨迹分析
4.2.2 运动速度分析
5 往复式切割器的切割性能参数的分析
5.1 切割速度分析
5.2 切割平均速度
5.3 切割功率的计算
6 传送机构的设计与选择
6.1 传送机构类型分析
6.2 传送机构选择依据
6.3 传送机构设计计算
7 轴的校核
7.1 轴的类型及受力分析
7.2 轴的强度校核方法
7.3 轴的实际校核计算
总结
致谢
参考文献
2、研究思路
研究(设计)思想及工作方法或工作流程:
本课题以实际需求为导向,综合运用机械设计、自动化控制、仿真分析等多学科知识,进行扇形韭菜收割机的设计与研究。具体研究思路与方法如下:
明确研究目标与需求:通过市场调研与文献分析,明确收割机的设计目标与用户需求。
总体方案设计:基于研究目标与需求,设计收割机的总体方案,包括结构布局、工作原理等。
关键部件设计:针对扇形切割机构、动力传递与控制系统、传送与接收装置等关键部件进行详细设计。
仿真分析与优化:利用仿真软件对关键部件进行仿真分析,根据分析结果进行优化设计。
总结与改进:根据测试结果,总结研究成果,指出存在的不足,并提出改进建议。
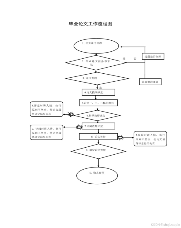
绘制毕业论文(设计)工作流程图:

3、研究方法
文献研究法:通过知网、维普、Web of Science等途径查阅国内外关于韭菜收割机、机械设计、自动化控制等方面的文献资料,收集、整理和分析前人的研究成果、存在的问题及发展趋势,为本课题的研究提供理论基础与参考依据。
仿真分析法:利用SolidWorks、ANSYS等仿真软件对扇形切割机构、动力传递系统等关键部件进行仿真分析,评估其性能与可靠性,为优化设计提供依据。
综合分析法:结合仿真分析与实际测试结果,对收割机的性能进行综合分析,提出改进建议与优化方案。
上述研究方法将分别运用在文献综述、关键部件设计、仿真分析与优化、样机制作与测试等部分中。
4、研究流程
研究前期准备:
收集相关论文资料,对比研究国内外韭菜收割机的现状与发展趋势。
明确研究目标与需求,制定研究计划与时间表。
准备研究所需的工具与设备,如仿真软件、测试仪器等。
完成系统初步设计:
根据研究目标与需求,设计扇形韭菜收割机的总体方案,包括结构布局、工作原理等。
绘制初步的设计图纸,包括二维零件图与装配图。
关键部件详细设计与仿真分析:
对扇形切割机构、动力传递与控制系统、传送与接收装置等关键部件进行详细设计。
利用仿真软件对关键部件进行仿真分析,评估其性能与可靠性。
根据仿真分析结果,对设计进行优化与改进。
总结与论文撰写:
总结研究成果与贡献,指出存在的不足与未来研究方向。
撰写毕业论文,详细阐述研究过程、设计思路、测试结果与改进建议。
准备答辩材料,进行答辩准备。
通过上述步骤的逐步实施,本课题旨在设计出一款高效、稳定、便携的扇形韭菜收割机,为韭菜种植业的机械化收割提供有力支持。
三、毕业论文(设计)工作进度安排
一、前期准备阶段
2024年9月1日至2024年9月29日:
收集与扇形韭菜收割机相关的国内外文献和资料,了解当前的研究现状和存在的问题。
整理资料,完成开题报告的撰写,明确研究的目的、意义、内容、方法、预期目标等。
提交开题报告和任务书给指导教师审阅,并根据反馈进行修改和完善。
二、理论研究与设计阶段
2024年9月30日至2024年10月14日:
深入研究扇形韭菜收割机的总体设计,包括收割的典型方法、收割方案的选择等。
进行拨禾机构的设计,包括拨禾轮的位置调整、转速、直径等参数的确定。
完成曲柄摇杆机构的设计与计算,分析割刀在曲柄摇杆机构下的运动规律。
2024年10月15日至2024年10月28日:
进行往复式切割器的切割性能参数分析,包括切割速度、切割平均速度、切割功率的计算等。
设计并选择传送机构,确保韭菜能够顺利、高效地传送到指定位置。
对轴进行校核,确保其在工作中的强度和稳定性。
三、实施与验证阶段
2024年10月29日至2024年11月11日:
根据设计,制作扇形韭菜收割机的原型机或进行仿真模拟。
对原型机或仿真模型进行测试,验证其性能和效果。
收集测试数据,进行数据分析,找出存在的问题并进行优化。
四、总结与撰写论文阶段
2024年11月12日至2024年11月30日:
整理实验数据和结果,撰写论文正文部分,包括引言、研究方法、实验结果与分析、结论等。
完善论文的格式和排版,确保符合学院的论文要求。
提交论文初稿给指导教师审阅,并根据反馈进行修改和完善。
五、最终提交与答辩阶段
2024年12月1日至2024年12月XX日(具体日期根据学院安排):
完成论文的最终修改和润色,确保论文的质量和完整性。
准备答辩PPT和演讲稿,熟悉答辩流程和内容。
参加论文答辩,向评审老师展示研究成果并回答提问。
2433

被折叠的 条评论
为什么被折叠?



