java-springboot家政服务管理系统8he90v35计算机毕业设计(配套有源码 程序 mysql数据库 论文)
本套源码可以在文本联xi,先看具体系统功能演示视频领取,可分享源码参考。
消费升级+老龄化+双职工家庭,让“找阿姨”成为高频刚需。传统电话+微信群派单模式,信息碎片化、爽约率高、售后无门,用户与服务人员互不信任。把选人、下单、排班、服务、支付、评价、维权全部搬到线上,用数据沉淀信用,用算法匹配最近最优的阿姨,才能让家政服务像打车一样看得见、可追溯、可维权。
文档给出的 SpringBoot + Vue 方案,把三端(用户、服务人员、平台)诉求拆成 16 个核心模块,功能全集如下:
-
系统首页(轮播公告、人气服务、限时秒杀、实时订单滚动条)
-
用户中心(注册/登录、找回密码、头像修改、收货地址簿)
-
服务人员(档案、照片、擅长、工作经验、评分、收藏数、最近点击)
-
服务类型(多级图标、价格区间、服务时长、SEO 关键词)
-
服务信息(图文详情、价格/小时、服务时长、库存、评论数、封面视频)
-
服务预约(日历选时段、地图选址、实时库存、优惠券抵扣、在线支付)
-
接单信息(订单抢单、服务时间、服务地址、备注、接单时间、联系方式)
-
订单评价(星级、文字、图片、追评、匿名开关)
-
订单投诉(投诉原因、详情、图片、申诉流程、平台回复)
-
收藏夹(公开/私密、降价提醒、服务变更提醒)
-
公告信息(分类、富文本、阅读量、点赞/踩、定时上下架)
-
公告分类(树形结构、移动端独立展示)
-
关于我们(图文混排、多图轮播、副标题)
-
配置文件(站点标题、Logo、短信/支付参数、服务抽成比例)
-
Token 鉴权(JWT、多端互踢、过期刷新)
-
系统日志(登录 IP、操作轨迹、异常堆栈、导出 Excel)
一句话收束:从“选阿姨”到“付尾款”再到“投诉维权”,全流程节点被日历、支付、评价、投诉四大引擎串成闭环,服务时间、地点、费用、质量全程可追踪,让家政服务终于有了一张透明的“数字化保单”。
注:以上是纯课题毕业设计功能介绍,并非实际开发完成,最终开发完成的毕业设计程序以下面的的环境软件、功能图和界面为准。
系统所需要的环境软件:idea、eclipse+mysql5.7、8.0+Navicat+JDK1.8+tomcat7.0
3.1 系统可行性分析
为满足用户的需求,本章分析系统开发的可行性,将从技术、操作社会等方面来判断,然后通过需求分析、用例分析和系统流程分析来确定家政服务管理系统的功能。
3.1.1 技术可行性分析
家政服务管理系统在使用电脑和信息分析系统这些设计没有硬性要求,电脑只要是可以正常使用的话,那么代码和页面设计就是可行的。要求高的主要是服务器,平台上传服务器一定要选择性价比高和安全性高的,打开网站一定要顺滑不卡顿,所以硬件也是可行的[2]。
所以,从以上可行性分析可得,本系统的开发使没有问题的。
3.1.2 操作可行性分析
将根据管理系统中的用户体验和管理员的效率来分析该措施的可行性。管理人员和用户都可以通过简单的操作登录进对应的系统页面,方便用户搜索业务信息和管理人员管理数据,不需要特别懂电脑的人也可以轻松访问系统模块。该系统已完全投入使用。
3.1.3 社会可行性
广义上讲,社会可行性包括道德方面、法律方面和社会方面,每一个方面都会影响制度的形成。这个系统是独立的,不具有任何信息传播的性质,更不涉及道德层面、法律层面;本系统也没有触发法,没有赌博、黄色等类型的信息,也符合国家法律,不会显示任何触发法信息;就社会而言,本系统是一个轻量级的家政服务管理系统,方便用户提供更好的服务。它将给人们带来快速有效的查询功能,也具有一定的贡献意义。总的来说,该系统在社会上也是可行的。
3.2 需求分析
本家政服务管理系统是为了提高用户查阅信息的效率和管理人员管理信息的工作效率,可以快速存储大量数据,还有信息检索功能,这大大的满足了用户和管理员这两者的需求。操作简单易懂,合理分析各个模块的功能,尽可能优化界面,让用户和管理员能使用环境更好的系统。
对比要实现的功能来分析出用户的需求,可以让用户在线对其进行添加、修改、查看、删除,这不仅满足了用户的需求,还大大的节省了时间。因此,管理员的需求也应当考虑一下,尽可能提高管理员的工作效率。
3.3 项目设计目标
本系统采用Mysql数据库和java语言,SpringBoot框架进行开发而成,极大程度上的保证了系统的稳定性。
3.3.1 关于系统的基本要求
(1)功能要求:管理人员可以管理自己的我的消息、用户管理、服务人员管理、服务类型管理、服务信息管理、服务预约管理、接单信息管理、订单评价管理、订单投诉管理、系统管理等进行管理。
(2)性能:可以准确无误的在不同的操作系统中登录到管理员、服务人员和用户的相应界面进行轻松的操作。
(3)环境要求:支持不同的操纵系统和不同的平台,可用于Windows系列、Vista系统等多种操作系统。
3.3.2开发目标
本家政服务管理系统的主要开发目标如下:
(1)减少后台管理人员的工作量,对用户的信息进行系统的管理;
(2)必须要方便快捷的查看搜索信息并管理信息;
(3)用户是具有多样性的,所以界面要设置的简单明了,操作更要方便快捷。
3.4 系统用例分析
家政服务管理系统综合网络空间开发设计要求。目的是将传统管理方式转换为在网上管理,完成家政服务管理的方便快捷、安全性高、交易规范做了保障,目标明确。家政服务管理系统可以将功能划分为管理员功能、服务人员功能和用户功能。
(1)管理员关键功能包含我的消息、用户管理、服务人员管理、服务类型管理、服务信息管理、服务预约管理、接单信息管理、订单评价管理、订单投诉管理、系统管理等进行管理。管理员用例如下:

图3-1 管理员用例图
(2)服务人员关键功能包含个人中心、教学课程管理、课堂问题管理、小组作业管理、签到记录管理、作业记录管理、答案记录管理、任务记录管理、课堂分数管理等进行管理。服务人员用例如下:

图3-2 服务人员用例图
(3)用户关键功能包含个人中心、服务预约、接单信息、订单评价、订单投诉、我的收藏等进行管理。用户用例如下:

图3-3 用户用例图
3.5 系统流程分析
系统登录流程图如图所示3-4所示。

图3-4 系统登录流程图
用户和管理员可以添加信息,内容没有问题之后按下确定键就添加成功了。添加信息流程图如图3-5所示.

图3-5 添加信息流程图
用户可以选择把自己发布的信息删掉,选择要删除的文章确认之后,删除信息的操作就完成了。删除信息流程图如图3-6所示。

图3-6 删除信息流程图
3.6 本章小结
本章主要是对家政服务管理系统的可行性分析和所要实现的功能进行分析,在对一系列的系统可行性分析之后,又详细的讲述了项目的目标与原则,让人们深刻的了解家政服务管理系统的设计思想,之后重点对登录模块、添加模块和删除模块的流程进行了详细的图文介绍。
本章主要讲述的是家政服务管理系统的设计开发结构,简单介绍了开发流程与数据库设计的原则以及数据表的关系结构图,并且详细的展示了数据表的内部结构信息与属性。
4.1 系统体系结构
系统启动后,在登录界面,输入正确的账号密码,选择进入管理员界面、服务人员界面和用户界面,管理员界面是用来管理页面与其他用户信息,用户界面可以正常的使用,并进行份内的操作,系统登录结构图如图4-1所示。

图4-1 系统登录结构图
管理员模块属于是网站的后台,进入之后有大量的管理员功能,管理员也可以使用其他用户模块的功能,为了维护网站的稳定与页面的布局,将管理员模块的功能详细化后可以使用系统管理对页面进行布局修改,可以发布公告提示用户规范,家政服务管理系统总体结构如图4-2所示。

图4-2 系统总体结构图
4.2 数据库设计原则
数据库设计之后,根据数据库关系,可以更加清晰地了解到数据库结构,每一个数据表之间的关系,再创建数据表。快速更改和查询对应的信息,有了数据库就不用在程序和代码中寻找。
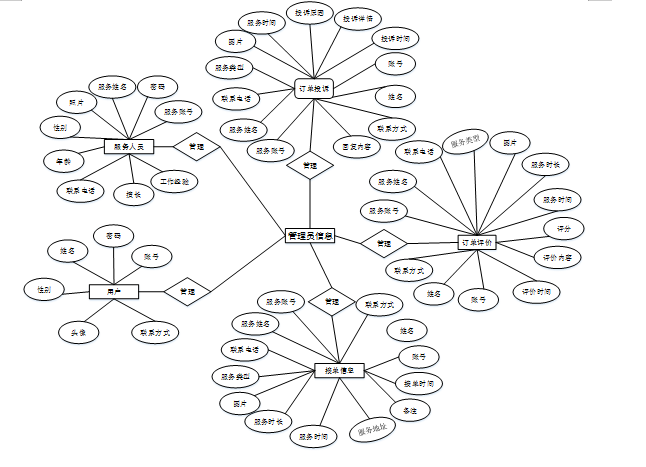
信息世界的基本要素包括实体和关联。现实存在且彼此可区别的事物称为实体。实体可以是实际的人、事或物,还可以是抽象化的概念或联络。在系统中将对 “接单信息、用户、服务人员、订单投诉、订单评价”等几个主要的实体属性进行布局,如图4-3所示:

图4-3系统局部E-R图
第5章 系统实现
本章讲述的是系统对各个模块功能实现的效果图,对首页、管理员功能、服务人员功能和用户功能分别进行了展示,页面布局清晰,操作简单快捷,基本实现了对用户和管理员对系统的需求。
5.1 系统功能实现
当人们打开系统的网址后,首先看到的就是首页界面。在这里,人们能够看到系统的导航条,通过导航条导航进入各功能展示页面进行操作。系统首页界面如图5-1所示:

图5-1 系统首页界面
在注册流程中,用户在Vue前端填写必要信息(如用户名、密码等)并提交。前端将这些信息通过HTTP请求发送到Java后端。后端处理这些信息,检查用户名是否唯一,并将新用户数据存入MySQL数据库。完成后,后端向前端发送注册成功的确认,前端随后通知用户完成注册。这个过程实现了新用户的数据收集、验证和存储。系统注册页面如图5-2所示:

图5-2系统注册页面
服务人员:在服务人员页面的输入栏中服务人员姓名进行查询,可以查看到服务人员详细信息,并根据需要进行操作;服务人员页面如图5-3所示:

图5-3服务人员详细页面
公告信息:在公告信息页面的输入栏中输入标题进行查询,可以查看到公告信息详细信息,并根据需要进行操作;公告信息页面如图5-4所示:

图5-4公告信息详细页面
个人中心:在个人中心页面通过填写个人详细信息进行更新操作,还可以对服务预约、接单信息、订单评价、订单投诉、我的收藏进行详细操作;如图5-5所示:

图5-5个人中心界面
5.2 后台模块实现
在登录流程中,用户首先在Vue前端界面输入用户名和密码。这些信息通过HTTP请求发送到Java后端。后端接收请求,通过与MySQL数据库交互验证用户凭证。如果认证成功,后端会返回给前端,允许用户访问系统。这个过程涵盖了从用户输入到系统验证和响应的全过程。如图5-6所示。

图5-6 后台登录界面
5.2.1 管理员功能实现
管理员进入主页面,主要功能包括对我的消息、用户管理、服务人员管理、服务类型管理、服务信息管理、服务预约管理、接单信息管理、订单评价管理、订单投诉管理、系统管理等进行操作。管理员主页面如图5-7所示:

图5-7 管理员主界面
用户管理功能在视图层(view层)进行交互,比如点击“查询、新增或删除”按钮或填写用户管理表单。这些用户管理表单动作被视图层捕获并作为请求发送给相应的控制器层(controller层)。控制器接收到这些请求后,调用服务层(service层)以执行相关的业务逻辑,例如验证输入数据的有效性和与数据库的交互。服务层处理完这些逻辑后,进一步与数据访问对象层(DAO层)交互,后者负责具体的数据操作如详情、更改或移除用户管理信息,并将操作结果返回给控制器。最终,控制器根据这些结果更新视图层,以便用户管理功能可以看到最新的信息或相应的操作反馈。如图5-8所示:

图5-8用户管理界面
服务人员管理功能在视图层(view层)进行交互,比如点击“查询、新增或删除”按钮或填写服务人员管理表单。这些服务人员管理表单动作被视图层捕获并作为请求发送给相应的控制器层(controller层)。控制器接收到这些请求后,调用服务层(service层)以执行相关的业务逻辑,例如验证输入数据的有效性和与数据库的交互。服务层处理完这些逻辑后,进一步与数据访问对象层(DAO层)交互,后者负责具体的数据操作如详情、更改或移除服务人员管理信息,并将操作结果返回给控制器。最终,控制器根据这些结果更新视图层,以便服务人员管理功能可以看到最新的信息或相应的操作反馈。如图5-9所示:

图5-9服务人员管理界面
服务类型管理功能在视图层(view层)进行交互,比如点击“查询、新增或删除”按钮或填写服务类型管理表单。这些服务类型管理表单动作被视图层捕获并作为请求发送给相应的控制器层(controller层)。控制器接收到这些请求后,调用服务层(service层)以执行相关的业务逻辑,例如验证输入数据的有效性和与数据库的交互。服务层处理完这些逻辑后,进一步与数据访问对象层(DAO层)交互,后者负责具体的数据操作如详情、更改或移除服务类型管理信息,并将操作结果返回给控制器。最终,控制器根据这些结果更新视图层,以便服务类型管理功能可以看到最新的信息或相应的操作反馈。如图5-10所示:

图5-10服务类型管理界面
服务信息管理功能在视图层(view层)进行交互,比如点击“查询、新增或删除”按钮或填写服务信息管理表单。这些服务信息管理表单动作被视图层捕获并作为请求发送给相应的控制器层(controller层)。控制器接收到这些请求后,调用服务层(service层)以执行相关的业务逻辑,例如验证输入数据的有效性和与数据库的交互。服务层处理完这些逻辑后,进一步与数据访问对象层(DAO层)交互,后者负责具体的数据操作如详情、更改、查看评论或移除服务信息管理,并将操作结果返回给控制器。最终,控制器根据这些结果更新视图层,以便服务信息管理功能可以看到最新的信息或相应的操作反馈。如图5-11所示:

图5-11服务信息管理界面
服务预约管理功能在视图层(view层)进行交互,比如点击“查询或删除”按钮或填写服务预约管理表单。这些服务预约管理表单动作被视图层捕获并作为请求发送给相应的控制器层(controller层)。控制器接收到这些请求后,调用服务层(service层)以执行相关的业务逻辑,例如验证输入数据的有效性和与数据库的交互。服务层处理完这些逻辑后,进一步与数据访问对象层(DAO层)交互,后者负责具体的数据操作如详情、更改或移除服务预约管理,并将操作结果返回给控制器。最终,控制器根据这些结果更新视图层,以便服务预约管理功能可以看到最新的信息或相应的操作反馈。如图5-12所示:

图5-12服务预约管理界面
5.2.2 服务人员功能实现
教师进入主页面,主要功能包括对我的信息、服务信息管理、服务预约管理、接单信息管理、订单评价管理、订单投诉管理等进行操作。教师主页面如图5-13所示:

图5-13 服务人员主界面
5.3 本章小结
本章讲述了家政服务管理系统的实现,并把管理员、服务人员和用户三大模块用图片的形式展示出来并一一解读了其中的功能。设计的页面简洁,布局清晰,操作十分快捷,极大程度的节约了操作时间。
源码无偿分享,文未领取
661

被折叠的 条评论
为什么被折叠?



