java-springboot星光航空购票系统o6om0wj9计算机毕业设计(配套有源码 程序 mysql数据库 论文)
本套源码可以在文本联xi,先看具体系统功能演示视频领取,可分享源码参考。
电话占线、柜台排队、代理加价、退改签来回奔波——传统购票方式把“说走就走”变成“说等就等”。把航班、座位、票价、订单、支付、退改签、客服、公告装进一个浏览器标签页,SpringBoot+MySQL 给高并发兜底,Vue 把复杂流程拆成三步点选,会员、客服、管理员同屏协同,才能真正让“抢票”变“秒订”,让“退票”变“秒退”。
系统把航旅链路拆成最小颗粒,功能全开:
-
会员、客服、管理员账户注册/登录、头像上传、密码修改、我的信息
-
航班信息:航班号、机型、航空公司、起抵城市、起抵时间、座位类型、票价、余票、乘机地点、详情图文、点赞/踩/收藏/评论/点击热度
-
机票预订:选航班、选座位、填乘客、算总价、下单时间、身份证手机一键带入、未支付/已支付状态、在线支付
-
机票改签:原订单关联、改签原因、改签备注、改签时间、审核回复、差价补退
-
机票退订:订单编号锁定、退订原因、退订时间、审核流程、是否支付标记、跨表主键追溯
-
在线反馈:反馈标题、内容、时间、头像、官方回复、是否回复状态
-
在线客服:提问/回复双端实时、用户ID跨表绑定、客服账号关联
-
公告信息:标题、简介、封面、内容、发布时间、点击次数
-
收藏表:航班、资讯一键收藏,类型智能识别,推荐算法埋点
-
系统配置:token 自动续签、角色权限动态挂载、配置参数热更新
所有功能点串成“查-订-改-退-服-评”闭环,页面秒开、状态秒回、票款秒退,让旅客一张机票走天下,航司一条数据管全程。
注:以上是纯课题毕业设计功能介绍,并非实际开发完成,最终开发完成的毕业设计程序以下面的的环境软件、功能图和界面为准。
系统所需要的环境软件:idea、eclipse+mysql5.7、8.0+Navicat+JDK1.8+tomcat7.0
3.1 系统可行性分析
为满足用户的需求,本章分析系统开发的可行性,将从技术、操作社会等方面来判断,然后通过需求分析、用例分析和系统流程分析来确定星光航空购票系统的功能。
3.1.1 技术可行性分析
星光航空购票系统在使用电脑和信息分析系统这些设计没有硬性要求,电脑只要是可以正常使用的话,那么代码和页面设计就是可行的。要求高的主要是服务器,平台上传服务器一定要选择性价比高和安全性高的,打开网站一定要顺滑不卡顿,所以硬件也是可行的。
所以,从以上可行性分析可得,本系统的开发使没有问题的。
3.1.2 操作可行性分析
将根据管理系统中的用户体验和管理员的效率来分析该措施的可行性。管理人员和用户都可以通过简单的操作登录进对应的系统页面,方便用户搜索业务信息和管理人员管理数据,不需要特别懂电脑的人也可以轻松访问系统模块。该系统已完全投入使用。
3.1.3 社会可行性
广义上讲,社会可行性包括道德方面、法律方面和社会方面,每一个方面都会影响制度的形成。这个系统是独立的,不具有任何信息传播的性质,更不涉及道德层面、法律层面;本系统也没有触发法,没有赌博、黄色等类型的信息,也符合国家法律,不会显示任何触发法信息;就社会而言,本系统是一个轻量级的星光航空购票系统,方便用户提供更好的服务。它将给人们带来快速有效的查询功能,也具有一定的贡献意义。总的来说,该系统在社会上也是可行的。
3.2 需求分析
本星光航空购票系统是为了提高用户的效率和管理人员管理信息的工作效率,可以快速存储大量数据,还有信息检索功能,这大大的满足了管理员、会员和客服这三者的需求。操作简单易懂,合理分析各个模块的功能,尽可能优化界面,让管理员、会员和客服能使用环境更好的系统。
对比要实现的功能来分析出用户的需求,可以让用户在线对其进行添加、修改、查看、删除,这不仅满足了用户的需求,还大大的节省了时间。因此,管理员的需求也应当考虑一下,尽可能提高管理员的工作效率。
3.3 项目设计目标
本系统采用Mysql数据库和java语言,SpringBoot框架进行开发而成,极大程度上的保证了系统的稳定性。
3.3.1 关于系统的基本要求
(1)功能要求:管理人员可以对首页、会员、客服、航班信息、机票预订、机票改签、机票退订、在线反馈、公告信息、系统管理、我的信息等进行管理。
(2)性能:可以准确无误的在不同的操作系统中登录到管理员和用户的相应界面进行轻松的操作。
(3)环境要求:支持不同的操纵系统和不同的平台,可用于Windows系列、Vista系统等多种操作系统。
3.3.2开发目标
本星光航空购票系统的主要开发目标如下:
(1)减少后台管理人员的工作量,对用户的信息进行系统的管理;
(2)必须要方便快捷的查看搜索信息并管理信息;
(3)用户是具有多样性的,所以界面要设置的简单明了,操作更要方便快捷。
3.4 系统用例分析
星光航空购票系统综合网络空间开发设计要求。目的是将传统管理方式转换为在网上管理,完成星光航空购票系统的方便快捷、安全性高、交易规范做了保障,目标明确星光航空购票系统可以将功能划分为管理员、会员和客服。
(1)管理员关键功能包含首页、会员、客服、航班信息、机票预订、机票改签、机票退订、在线反馈、公告信息、系统管理、我的信息等进行管理。管理员用例如下:

图3-1 管理员用例图
(2)客服关键功能包含首页、航班信息、机票预订、机票改签、机票退订、在线客服、我的信息等进行管理。客服用例如下:

图3-2 客服用例图
(3)会员关键功能包含修改密码、机票预订、机票改签、机票退订、在线反馈、我的收藏等进行管理。会员用例如下:

图3-3 会员用例图
3.5 系统流程分析
系统登录流程图如图所示3-4所示。

图3-4 系统登录流程图
管理员、会员和客服可以添加信息,内容没有问题之后按下确定键就添加成功了。添加信息流程图如图3-5所示.

图3-5 添加信息流程图
用户可以选择把自己发布的信息删掉,选择要删除的文章确认之后,删除信息的操作就完成了。删除信息流程图如图3-6所示。

图3-6 删除信息流程图
3.6 本章小结
本章主要是对星光航空购票系统的可行性分析和所要实现的功能进行分析,在对一系列的系统可行性分析之后,又详细的讲述了项目的目标与原则,让人们深刻的了解星光航空购票系统的设计思想,之后重点对登录模块、添加模块和删除模块的流程进行了详细的图文介绍。
本章主要讲述的是星光航空购票系统的设计开发结构,简单介绍了开发流程与数据库设计的原则以及数据表的关系结构图,并且详细的展示了数据表的内部结构信息与属性。
4.1 系统体系结构
系统启动后,在登录界面,输入正确的账号密码,选择进入管理员界面,会员界面和客服界面,管理员界面是用来管理页面与其他用户信息,用户界面可以正常的使用,并进行份内的操作,系统登录结构图如图4-1所示。

图4-1 系统登录结构图
管理员模块属于是网站的后台,进入之后有大量的管理员功能,管理员也可以使用其他用户模块的功能,为了维护网站的稳定与页面的布局,将管理员模块的功能详细化后可以使用系统管理对页面进行布局修改,可以发布公告提示用户规范,星光航空购票系统总体结构如图4-2所示。

图4-2 系统总体结构图
4.2 数据库设计原则
数据库设计之后,根据数据库关系,可以更加清晰地了解到数据库结构,每一个数据表之间的关系,再创建数据表。快速更改和查询对应的信息,有了数据库就不用在程序和代码中寻找。
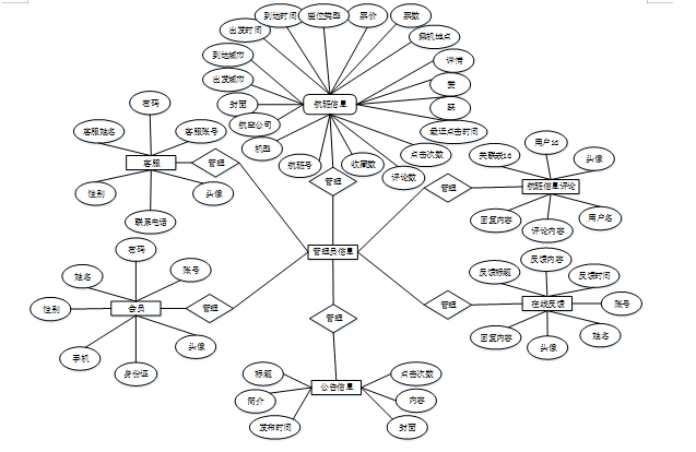
分析星光航空购票系统的数据结构后,在系统中将“客服、航班信息、航班信息评论、在线反馈、公告信息、会员”等作为实体,它们的局部E-R如下图所示:

图4-3 局部E-R图
第5章 系统实现
本章讲述的是系统对各个模块功能实现的效果图,对首页、管理员功能、客服功能和会员功能分别进行了展示,页面布局清晰,操作简单快捷,基本实现了对管理员、会员和客服对系统的需求。
5.1 系统前台模块实现
当人们打开系统的网址后,首先看到的就是首页界面。在这里,人们能够看到系统的导航条,通过导航条导航进入各功能展示页面进行操作。系统首页界面如图5-1所示:

图5-1 系统首页界面
航班信息:在航班信息页面的输入栏中输入出发城市、到达城市、出发时间和到达时间可以查看到航班详细信息信息,并根据需要进行评论或点赞操作;航班信息页面如图5-2所示:

图5-2航班信息详细页面
公告信息:在公告信息页面的输入栏中输入标题和简介进行查询,可以查看到公告详细信息,并根据需要进行操作;公告信息页面如图5-3所示:

图5-3公告信息详细页面
个人中心:在个人中心页面通过填写个人详细信息进行更新操作,还可以对修改密码、机票预订、机票改签、机票退订、在线反馈、我的收藏进行详细操作;如图5-4所示:

图5-4个人中心界面
5.2后台模块实现
后台登录:在登录流程中,用户首先在Vue前端界面输入用户名和密码。这些信息通过HTTP请求发送到Java后端。后端接收请求,通过与MySQL数据库交互验证用户凭证。如果认证成功,后端会返回给前端,允许用户访问系统。这个过程涵盖了从用户输入到系统验证和响应的全过程。如图5-5所示。

图5-5 后台登录界面
5.2.1管理员模块实现
管理员进入主页面,主要功能包括对首页、会员、客服、航班信息、机票预订、机票改签、机票退订、在线反馈、公告信息、系统管理、我的信息等进行操作。管理员主页面如图5-6所示:

图5-6 管理员主界面
会员功能在视图层(view层)进行交互,比如点击“查询、添加或删除”按钮或填写会员表单。这些会员表单动作被视图层捕获并作为请求发送给相应的控制器层(controller层)。控制器接收到这些请求后,调用服务层(service层)以执行相关的业务逻辑,例如验证输入数据的有效性和与数据库的交互。服务层处理完这些逻辑后,进一步与数据访问对象层(DAO层)交互,后者负责具体的数据操作如查看、修改或删除会员信息,并将操作结果返回给控制器。最终,控制器根据这些结果更新视图层,以便会员功能可以看到最新的信息或相应的操作反馈。如图5-7所示:

图5-7会员界面
客服功能在视图层(view层)进行交互,比如点击“查询、添加或删除”按钮或填写客服表单。这些客服表单动作被视图层捕获并作为请求发送给相应的控制器层(controller层)。控制器接收到这些请求后,调用服务层(service层)以执行相关的业务逻辑,例如验证输入数据的有效性和与数据库的交互。服务层处理完这些逻辑后,进一步与数据访问对象层(DAO层)交互,后者负责具体的数据操作如查看、修改或删除客服信息,并将操作结果返回给控制器。最终,控制器根据这些结果更新视图层,以便客服功能可以看到最新的信息或相应的操作反馈。如图5-8所示:

图5-8客服界面
在线反馈功能在视图层(view层)进行交互,比如点击“查询或删除”按钮或填写在线反馈信息表单。这些在线反馈表单动作被视图层捕获并作为请求发送给相应的控制器层(controller层)。控制器接收到这些请求后,调用服务层(service层)以执行相关的业务逻辑,例如验证输入数据的有效性和与数据库的交互。服务层处理完这些逻辑后,进一步与数据访问对象层(DAO层)交互,后者负责具体的数据操作如查看或删除在线反馈信息,并将操作结果返回给控制器。最终,控制器根据这些结果更新视图层,以便在线反馈功能可以看到最新的信息或相应的操作反馈。如图5-9所示:

图5-9在线反馈管理界面
机票退订功能在视图层(view层)进行交互,比如点击“查询、审核、批量支付或删除”按钮或填写机票退订信息表单。这些机票退订表单动作被视图层捕获并作为请求发送给相应的控制器层(controller层)。控制器接收到这些请求后,调用服务层(service层)以执行相关的业务逻辑,例如验证输入数据的有效性和与数据库的交互。服务层处理完这些逻辑后,进一步与数据访问对象层(DAO层)交互,后者负责具体的数据操作如查看或删除机票退订信息,并将操作结果返回给控制器。最终,控制器根据这些结果更新视图层,以便机票退订功能可以看到最新的信息或相应的操作反馈。如图5-10所示:

图5-10机票退订界面
5.2.2客服模块实现
客服进入主页面,主要功能包括对首页、航班信息、机票预订、机票改签、机票退订、在线客服、我的信息等进行操作。客服主页面如图5-11所示:

图5-11 客服主界面
5.3 本章小结
本章讲述了星光航空购票系统的实现,并把管理员、会员和客服三大模块用图片的形式展示出来并一一解读了其中的功能。设计的页面简洁,布局清晰,操作十分快捷,极大程度的节约了操作时间。
源码无偿分享,文未领取
655

被折叠的 条评论
为什么被折叠?



