
很多内置有锂电池的便携电子设备,比如手机,通常采用这样的供电方式:
1、没有插入USB电源时,使用内置的锂电池供电。
2、当插入USB电源时,切换为由外置的USB电源供电,并对锂电池进行充电。
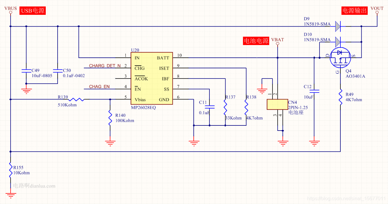
下图电路就是实现上述的功能,它来自一款电子书阅读器(Kindle同类产品):

这是已量产的电路,成熟稳定,实物电路板如下图所示,几个关键的元器件做了标注:

本文要讲解的是“外置USB供电与内置锂电池供电的自动切换电路”,所以先把上述电路中不相关的电路隐藏。也就是隐藏锂电池充电管理、电源滤波等电路:

隐藏后变成这样:

这一下子,电路变得好简单,实现电源切换的功能,竟然只需要一个二极管、一个MOS管、一个电阻!
一、电路说明
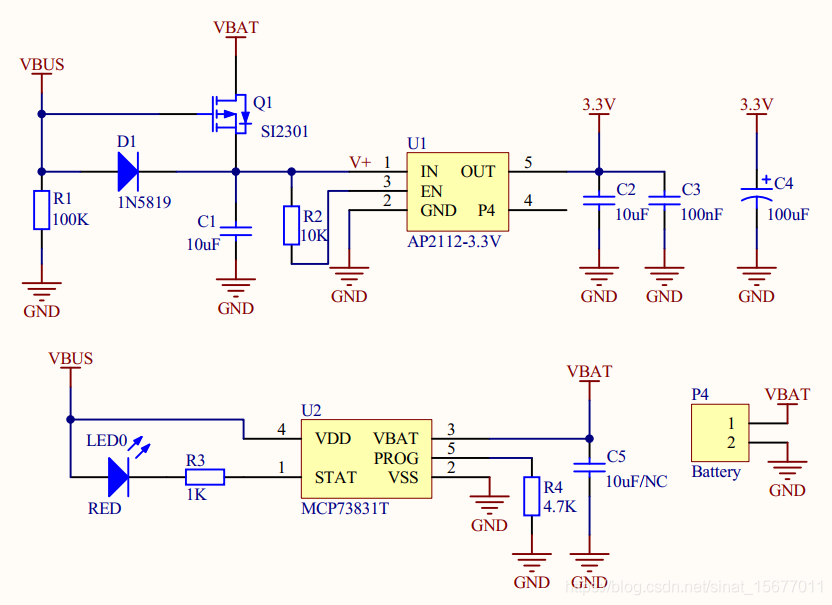
将上述的“外置USB供电与内置锂电池供电自动切换电路”整理一下,弄好看点:

功能逻辑是这样的:
1、当插着USB电源时,由外置的USB电源供电,即VBUS对VOUT供电。
2、当拔掉USB电源时,切换为由内置的锂电池供电,即VBAT对VOUT供电。
3、当重新插入USB电源时,切换为由外置的USB电源供电,即VBUS对VOUT供电。
二、原理分析
假设VBUS的电压为5V,VBAT的电压为3.7V,下面开始分析。
1、当插着USB电源时:
VBUS通过肖特基二极管D9到达VOUT。

肖特基二极管的导通压降约为0.3V,USB电压VBUS = 5V,所以:
VOUT = 5V - 0.3V = 4.7V
由于VBAT为3.7V,MOS管Q4的s极为4.7V,g极为5V,由此可知:
Vgs = 5V - 4.7V = 0.3V > 0
所以MOS管处于不导通状态,同时其体二极管也是反向截止。
由于电阻R155的存在,会浪费一些功耗,流过R155的电流为:
5V / 10Kohm = 0.5mA
2、当拔掉USB电源时:
VBUS的电压会从5V开始往下降,电阻R155起到给VBUS放电的作用。
VBUS的电压需要快速下降,因为如果下降慢了,会导致MOS管Q4打开变慢,也就不能很快地切换为电池VBAT供电。
如下图,假设VBUS缓慢下降到4.9V,即MOS管Q4的g极为4.9V。电池电压VBAT通过MOS管Q4的体二极管后降低了约0.7V,变为3V,即MOS管的Vgs电压为:
4.9V - 3V = 1.9V > 0
MOS管仍然不导通,VOUT的供电没有完全切换为VBAT。

假设VBUS已经下降为1V,如下图。
则Vgs = 1V - 3V = -2V,MOS管已经逐渐打开。

最终,VBUS会降到0V,MOS管也会完全打开,VOUT切换为用VBAT供电,VOUT电压变为3.7V:

VBUS接的滤波电容会令其电压下降缓慢,如果发现VBUS的电压下降过慢,可以减小R155的阻值。但是这样会导致在插入USB电源时,流过R155的电流变大,增加了无谓的功耗。
所以R155的阻值不能过大也不能过小,需根据实际调试的效果来决定。
3、当重新插入USB电源时:
如下图,MOS管Q4的Vgs = 5V - 4.7V > 0,MOS管不导通,并且其体二极管也是反向偏置。
VOUT切换为用VBUS供电,Vout电压变为4.7V。

三、性能提升
在拔掉USB电源的瞬间,有没有可能MOS管Q4来不及打开,导致VBAT的电压没有及时切过来?
是有可能的。
MOS管Q4没有快速打开,VBAT供电不能及时续上来,会导致VOUT电压下降过多,VOUT的负载电路就可能工作异常。如果电路的负载较重,拉取的电流较大,尤其容易出现在供电电源切换时VOUT电压下降过多的问题。
怎么办呢?
1、可以加快MOS管打开导通的速度。方法是减小VBUS的滤波电容的容值,减小电阻R155的阻值,这都是让VBUS快速掉电,从而让Vgs快点到达令MOS管完全打开的电压。
2、在VOUT增加滤波电容,但是效果不怎么明显。
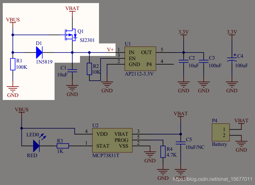
3、这是重点!可以给MOS管并联一个肖特基二极管D1,如下图所示:

该肖特基二极管D1的正向导通压降约为0.3V,比MOS管的体二极管要小。在MOS管完全打开之前,VBAT通过肖特基二极管D1对VOUT进行供电,可以缓解VOUT电压下降过多的问题。
这个方法非常实用,该电路与方法已经被申请了实用新型专利。其实很多再普通不过的电路都被申请了实用新型专利,尽管这些电路被大众长期使用在先,具体就不展开了。
四、应用案例
除了上述的电子书阅读器有应用之外,还有大量的产品使用了这个切换电路。
比如MicroPython领域著名的01Studio公司,其出品的多款开发板都有这个切换电路。
以其中的一款型号为“pyWiFi-ESP32”的开发板举例,其电源部分的电路图如下:

其中,电源切换相关的电路在这里:

标注对应的实物图:

本文转自-------8号线攻城狮
本文详细介绍了外置USB供电与内置锂电池供电自动切换的电路设计,包括电路工作逻辑、原理分析和性能提升措施。在拔插USB电源时,电路能确保稳定供电,避免负载电压下降过多,保证设备正常运行。此外,还提到了通过并联肖特基二极管优化切换性能的实际应用案例。
1万+

被折叠的 条评论
为什么被折叠?



