通用队列
在kubernetes中,使用go的channel无法满足kubernetes的应用场景,如延迟、限速等;在kubernetes中存在三种队列通用队列 common queue ,延迟队列 delaying queue,和限速队列 rate limiters queue
Inferface
Interface作为所有队列的一个抽象定义
type Interface interface {
Add(item interface{})
Len() int
Get() (item interface{}, shutdown bool)
Done(item interface{})
ShutDown()
ShuttingDown() bool
}
Implementation
type Type struct { // 一个work queue
queue []t // queue用slice做存储
dirty set // 脏位,定义了需要处理的元素,类似于操作系统,表示已修改但为写入
processing set // 当前正在处理的元素集合
cond *sync.Cond
shuttingDown bool
metrics queueMetrics
unfinishedWorkUpdatePeriod time.Duration
clock clock.Clock
}
type empty struct{}
type t interface{} // t queue中的元素
type set map[t]empty // dirty 和 processing中的元素
可以看到其中核心属性就是 queue , dirty , processing
延迟队列
在研究优先级队列前,需要对 Heap 有一定的了解,因为delay queue使用了 heap 做延迟队列
Heap
Heap 是基于树属性的特殊数据结构;heap是一种完全二叉树类型,具有两种类型:
- 如:B 是 A 的子节点,则 k e y ( A ) ≥ k e y ( B ) key(A) \geq key(B) key(A)≥key(B) 。这就意味着具有最大Key的元素始终位于根节点,这类Heap称为最大堆 MaxHeap。
- 父节点的值小于或等于其左右子节点的值叫做 MinHeap
二叉堆的存储规则:
- 每个节点包含的元素大于或等于该节点子节点的元素。
- 树是完全二叉树。
那么下列图片中,那个是堆

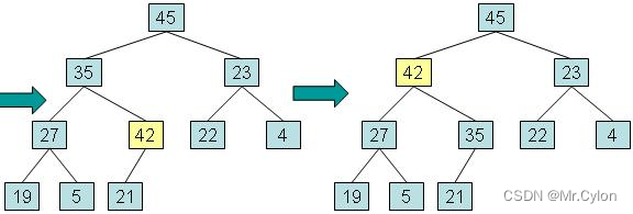
实例:向左边添加一个值为42的元素的过程
步骤一:将新元素放入堆中的第一个可用位置。这将使结构保持为完整的二叉树,但它可能不再是堆,因为新元素可能具有比其父元素更大的值。

步骤二:如果新元素的值大于父元素,将新元素与父元素交换,直到达到新元素到根,或者新元素大于等于其父元素的值时将停止

这种过程被称为 向上调整 (reheapification upward)
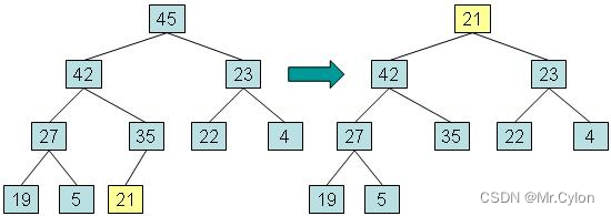
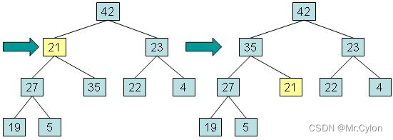
实例:移除根
步骤一:将根元素复制到用于返回值的变量中,将最深层的最后一个元素复制到根,然后将最后一个节点从树中取出。该元素称为 out-of-place 。

步骤二:而将异位元素与其最大值的子元素交换,并返回在步骤1中保存的值。

这个过程被称为向下调整 (reheapification downward)
优先级队列
优先级队列的行为:
- 元素被放置在队列中,然后被取出。
- 优先级队列中的每个元素都有一个关联的数字,称为优先级。
- 当元素离开优先级队列时,最高优先级的元素最先离开。
如何实现的:
-
在优先级队列中,heap的每个节点都包含一个元素以及元素的优先级,并且维护树以便它遵循使用元素的优先级来比较节点的堆存储规则:
- 每个节点包含的元素的优先级大于或等于该节点子元素的优先级。
- 树是完全二叉树。
-
实现的代码:golang priorityQueue
Reference
Client-go 的延迟队列
在Kubernetes中对 delaying queue 的设计非常精美,通过使用 heap 实现的延迟队列,加上kubernetes中的通过队列,完成了延迟队列的功能。
// 注释中给了一个hot-loop热循环,通过这个loop实现了delaying
type DelayingInterface interface {
Interface // 继承了workqueue的功能
AddAfter(item interface{}, duration time.Duration) // 在time后将内容添加到工作队列中
}
具体实现了 DelayingInterface 的实例
type delayingType struct {
Interface // 通用的queue
clock clock.Clock // 对比的时间 ,包含一些定时器的功能
type Clock interface {
PassiveClock
type PassiveClock interface {
Now() time.Time
Since(time.Time) time.Duration
}
After(time.Duration) <-chan time.Time
NewTimer(time.Duration) Timer
Sleep(time.Duration)
NewTicker(time.Duration) Ticker
}
stopCh chan struct{} // 停止loop
stopOnce sync.Once // 保证退出只会触发一次
heartbeat clock.Ticker // 一个定时器,保证了loop的最大空事件等待时间
waitingForAddCh chan *waitFor // 普通的chan,用来接收数据插入到延迟队列中
metrics retryMetrics // 重试的指数
}
那么延迟队列的整个数据结构如下图所示

而上面部分也说到了,这个延迟队列的核心就是一个优先级队列,而优先级队列又需要满足:
- 优先级队列中的每个元素都有一个关联的数字,称为优先级。
- 当元素离开优先级队列时,最高优先级的元素最先离开。
而 waitFor 就是这个优先级队列的数据结构
type waitFor struct {
data t // 数据
readyAt time.Time // 加入工作队列的时间
index int // 优先级队列中的索引
}
而 waitForPriorityQueue 是对 container/heap/heap.go.Inferface 的实现,其数据结构就是使最小 readyAt 位于Root 的一个 MinHeap
type Interface interface {
sort.Interface
Push(x interface{}) // add x as element Len()
Pop() interface{} // remove and return element Len() - 1.
}
而这个的实现是 waitForPriorityQueue
type waitForPriorityQueue []*waitFor
func (pq waitForPriorityQueue) Len() int {
return len(pq)
}
// 这个也是最重要的一个,就是哪个属性是排序的关键,也是heap.down和heap.up中使用的
func (pq waitForPriorityQueue) Less(i, j int) bool {
return pq[i].readyAt.Before(pq[j].readyAt)
}
func (pq waitForPriorityQueue) Swap(i, j int) {
pq[i], pq[j] = pq[j], pq[i]
pq[i].index = i
pq[j].index = j
}
// push 和pop 必须使用heap.push 和heap.pop
func (pq *waitForPriorityQueue) Push(x interface{}) {
n := len(*pq)
item := x.(*waitFor)
item.index = n
*pq = append(*pq, item)
}
func (pq *waitForPriorityQueue) Pop() interface{} {
n := len(*pq)
item := (*pq)[n-1]
item.index = -1
*pq = (*pq)[0:(n - 1)]
return item
}
// Peek returns the item at the beginning of the queue, without removing the
// item or otherwise mutating the queue. It is safe to call directly.
func (pq waitForPriorityQueue) Peek() interface{} {
return pq[0]
}
而整个延迟队列的核心就是 waitingLoop,作为了延迟队列的主要逻辑,检查 waitingForAddCh 有没有要延迟的内容,取出延迟的内容放置到 Heap 中;以及保证最大的阻塞周期
func (q *delayingType) waitingLoop() {
defer utilruntime.HandleCrash()
never := make(<-chan time.Time) // 作为占位符
var nextReadyAtTimer clock.Timer // 最近一个任务要执行的定时器
waitingForQueue := &waitForPriorityQueue{} // 优先级队列,heap
heap.Init(waitingForQueue)
waitingEntryByData := map[t]*waitFor{} // 检查是否反复添加
for {
if q.Interface.ShuttingDown() {
return
}
now := q.clock.Now()
for waitingForQueue.Len() > 0 {
entry := waitingForQueue.Peek().(*waitFor)
if entry.readyAt.After(now) {
break // 时间没到则不处理
}
entry = heap.Pop(waitingForQueue).(*waitFor) // 从优先级队列中取出一个
q.Add(entry.data) // 添加到延迟队列中
delete(waitingEntryByData, entry.data) // 删除map表中的数据
}
// 如果存在数据则设置最近一个内容要执行的定时器
nextReadyAt := never
if waitingForQueue.Len() > 0 {
if nextReadyAtTimer != nil {
nextReadyAtTimer.Stop()
}
entry := waitingForQueue.Peek().(*waitFor) // 窥视[0]和值
nextReadyAtTimer = q.clock.NewTimer(entry.readyAt.Sub(now)) // 创建一个定时器
nextReadyAt = nextReadyAtTimer.C()
}
select {
case <-q.stopCh: // 退出
return
case <-q.heartbeat.C(): // 多久没有任何动作时重新一次循环
case <-nextReadyAt: // 如果有元素时间到了,则继续执行循环,处理上面添加的操作
case waitEntry := <-q.waitingForAddCh:
if waitEntry.readyAt.After(q.clock.Now()) { // 时间没到,是用readyAt和now对比time.Now
// 添加到延迟队列中,有两个 waitingEntryByData waitingForQueue
insert(waitingForQueue, waitingEntryByData, waitEntry)
} else {
q.Add(waitEntry.data)
}
drained := false // 保证可以取完q.waitingForAddCh // addafter
for !drained {
select {
// 这里是一个有buffer的队列,需要保障这个队列读完
case waitEntry := <-q.waitingForAddCh:
if waitEntry.readyAt.After(q.clock.Now()) {
insert(waitingForQueue, waitingEntryByData, waitEntry)
} else {
q.Add(waitEntry.data)
}
default: // 保证可以退出,但限制于上一个分支的0~n的读取
// 如果上一个分支阻塞,则为没有数据就是取尽了,走到这个分支
// 如果上个分支不阻塞则读取到上个分支阻塞为止,代表阻塞,则走default退出
drained = true
}
}
}
}
}
限速队列
限速队列 RateLimiting 是在优先级队列是在延迟队列的基础上进行扩展的一个队列
type RateLimitingInterface interface {
DelayingInterface // 继承延迟队列
// 在限速器准备完成后(即合规后)添加条目到队列中
AddRateLimited(item interface{})
// drop掉条目,无论成功或失败
Forget(item interface{})
// 被重新放入队列中的次数
NumRequeues(item interface{}) int
}
可以看到一个限速队列的抽象对应只要满足了 AddRateLimited() , Forget() , NumRequeues() 的延迟队列都是限速队列。看了解规则之后,需要对具体的实现进行分析。
type rateLimitingType struct {
DelayingInterface
rateLimiter RateLimiter
}
func (q *rateLimitingType) AddRateLimited(item interface{}) {
q.DelayingInterface.AddAfter(item, q.rateLimiter.When(item))
}
func (q *rateLimitingType) NumRequeues(item interface{}) int {
return q.rateLimiter.NumRequeues(item)
}
func (q *rateLimitingType) Forget(item interface{}) {
q.rateLimiter.Forget(item)
}
rateLimitingType 则是对抽象规范 RateLimitingInterface 的实现,可以看出是在延迟队列的基础上增加了一个限速器 RateLimiter
type RateLimiter interface {
// when决定等待多长时间
When(item interface{}) time.Duration
// drop掉item
// or for success, we'll stop tracking it
Forget(item interface{})
// 重新加入队列中的次数
NumRequeues(item interface{}) int
}
抽象限速器的实现,有 BucketRateLimiter , ItemBucketRateLimiter , ItemExponentialFailureRateLimiter , ItemFastSlowRateLimiter , MaxOfRateLimiter ,下面对这些限速器进行分析
BucketRateLimiter
BucketRateLimiter 是实现 rate.Limiter 与 抽象 RateLimiter 的一个令牌桶,初始化时通过 workqueue.DefaultControllerRateLimiter() 进行初始化。
func DefaultControllerRateLimiter() RateLimiter {
return NewMaxOfRateLimiter(
NewItemExponentialFailureRateLimiter(5*time.Millisecond, 1000*time.Second),
// 10 qps, 100 bucket size. This is only for retry speed and its only the overall factor (not per item)
&BucketRateLimiter{Limiter: rate.NewLimiter(rate.Limit(10), 100)},
)
}
ItemBucketRateLimiter
ItemBucketRateLimiter 是作为列表存储每个令牌桶的实现,每个key都是单独的限速器
type ItemBucketRateLimiter struct {
r rate.Limit
burst int
limitersLock sync.Mutex
limiters map[interface{}]*rate.Limiter
}
func NewItemBucketRateLimiter(r rate.Limit, burst int) *ItemBucketRateLimiter {
return &ItemBucketRateLimiter{
r: r,
burst: burst,
limiters: make(map[interface{}]*rate.Limiter),
}
}
ItemExponentialFailureRateLimiter
如名所知 ItemExponentialFailureRateLimiter 限速器是一个错误指数限速器,根据错误的次数,将指数用于delay的时长,指数的计算公式为:
b
a
s
e
D
e
l
a
y
×
2
<
n
u
m
−
f
a
i
l
u
r
e
s
>
baseDelay\times2^{<num-failures>}
baseDelay×2<num−failures>。 可以看出When绝定了流量整形的delay时间,根据错误次数为指数进行延长重试时间
type ItemExponentialFailureRateLimiter struct {
failuresLock sync.Mutex
failures map[interface{}]int // 失败的次数
baseDelay time.Duration // 延迟基数
maxDelay time.Duration // 最大延迟
}
func (r *ItemExponentialFailureRateLimiter) When(item interface{}) time.Duration {
r.failuresLock.Lock()
defer r.failuresLock.Unlock()
exp := r.failures[item]
r.failures[item] = r.failures[item] + 1
// The backoff is capped such that 'calculated' value never overflows.
backoff := float64(r.baseDelay.Nanoseconds()) * math.Pow(2, float64(exp))
if backoff > math.MaxInt64 {
return r.maxDelay
}
calculated := time.Duration(backoff)
if calculated > r.maxDelay {
return r.maxDelay
}
return calculated
}
func (r *ItemExponentialFailureRateLimiter) NumRequeues(item interface{}) int {
r.failuresLock.Lock()
defer r.failuresLock.Unlock()
return r.failures[item]
}
func (r *ItemExponentialFailureRateLimiter) Forget(item interface{}) {
r.failuresLock.Lock()
defer r.failuresLock.Unlock()
delete(r.failures, item)
}
ItemFastSlowRateLimiter
ItemFastSlowRateLimiter ,限速器先快速重试一定次数,然后慢速重试
type ItemFastSlowRateLimiter struct {
failuresLock sync.Mutex
failures map[interface{}]int
maxFastAttempts int // 最大尝试次数
fastDelay time.Duration // 快的速度
slowDelay time.Duration // 慢的速度
}
func NewItemFastSlowRateLimiter(fastDelay, slowDelay time.Duration, maxFastAttempts int) RateLimiter {
return &ItemFastSlowRateLimiter{
failures: map[interface{}]int{},
fastDelay: fastDelay,
slowDelay: slowDelay,
maxFastAttempts: maxFastAttempts,
}
}
func (r *ItemFastSlowRateLimiter) When(item interface{}) time.Duration {
r.failuresLock.Lock()
defer r.failuresLock.Unlock()
r.failures[item] = r.failures[item] + 1
// 当错误次数没超过快速的阈值使用快速,否则使用慢速
if r.failures[item] <= r.maxFastAttempts {
return r.fastDelay
}
return r.slowDelay
}
func (r *ItemFastSlowRateLimiter) NumRequeues(item interface{}) int {
r.failuresLock.Lock()
defer r.failuresLock.Unlock()
return r.failures[item]
}
func (r *ItemFastSlowRateLimiter) Forget(item interface{}) {
r.failuresLock.Lock()
defer r.failuresLock.Unlock()
delete(r.failures, item)
}
MaxOfRateLimiter
MaxOfRateLimiter 是返回限速器列表中,延迟最大的那个限速器
type MaxOfRateLimiter struct {
limiters []RateLimiter
}
func (r *MaxOfRateLimiter) When(item interface{}) time.Duration {
ret := time.Duration(0)
for _, limiter := range r.limiters {
curr := limiter.When(item)
if curr > ret {
ret = curr
}
}
return ret
}
func NewMaxOfRateLimiter(limiters ...RateLimiter) RateLimiter {
return &MaxOfRateLimiter{limiters: limiters}
}
func (r *MaxOfRateLimiter) NumRequeues(item interface{}) int {
ret := 0
// 找到列表內所有的NumRequeues(失败的次数),以最多次的为主。
for _, limiter := range r.limiters {
curr := limiter.NumRequeues(item)
if curr > ret {
ret = curr
}
}
return ret
}
func (r *MaxOfRateLimiter) Forget(item interface{}) {
for _, limiter := range r.limiters {
limiter.Forget(item)
}
}
如何使用Kubernetes的限速器
基于流量管制的限速队列实例,可以大量突发,但是需要进行整形,添加操作会根据 When() 中设计的需要等待的时间进行添加。根据不同的队列实现不同方式的延迟
package main
import (
"fmt"
"log"
"strconv"
"time"
"k8s.io/client-go/util/workqueue"
)
func main() {
stopCh := make(chan string)
timeLayout := "2006-01-02:15:04:05.0000"
limiter := workqueue.NewRateLimitingQueue(workqueue.DefaultControllerRateLimiter())
length := 20 // 一共请求20次
chs := make([]chan string, length)
for i := 0; i < length; i++ {
chs[i] = make(chan string, 1)
go func(taskId string, ch chan string) {
item := "Task-" + taskId + time.Now().Format(timeLayout)
log.Println(item + " Added.")
limiter.AddRateLimited(item) // 添加会根据When() 延迟添加到工作队列中
}(strconv.FormatInt(int64(i), 10), chs[i])
go func() {
for {
key, quit := limiter.Get()
if quit {
return
}
log.Println(fmt.Sprintf("%s process done", key))
defer limiter.Done(key)
}
}()
}
<-stopCh
}
因为默认的限速器不支持初始化 QPS,修改源码内的为 B T ( 1 , 5 ) BT(1, 5) BT(1,5) ,执行结果可以看出,大突发流量时,超过桶内token数时,会根据token生成的速度进行放行。
图中,任务的添加是突发性的,日志打印的是同时添加,但是在添加前输出的日志,消费端可以看到实际是被延迟了。配置的是每秒一个token,实际上放行流量也是每秒一个token。

1526

被折叠的 条评论
为什么被折叠?



