
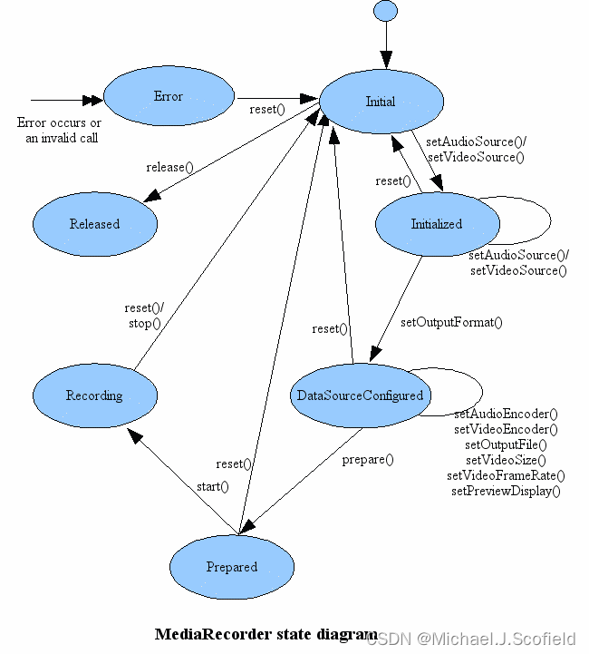
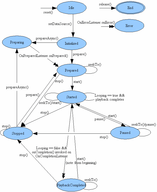
8.使用MediaProjection+MediaCodec+AudioRecord+MediaMuxer将屏幕内容录制成视频文件
Android提供的截图、录屏的模块,可以提供一个surface;28以后,不能在活动申请录屏对象,必须有前台服务,实现弹窗方法提示用户,还得有通知才能用。Android 10 Media projections require a foreground service of type ServiceInfo.FOREGROUND_SERVICE_TY-CSDN博客使用startForeground()创建前台Service_startforeground();-CSDN博客。














