
【C++项目设计】4.高并发内存池 -- thread cache 的整体设计及代码实现
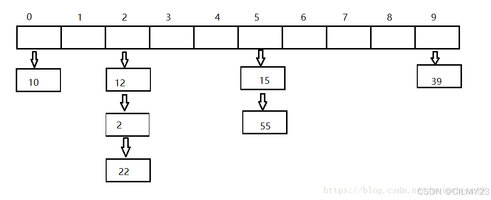
在上上一篇我们实现了定长内存池的代码,我们也清楚的知道了定长内存池如何分配内存,回收内存,分配对象和释放对象,并且使用自由链表来管理切好使用的小块内存,本期我们将从定长内存池代码的基础上进一步扩展代码,从而实现thread cache的设计。我们可以回顾一下定长内存池,首先定长内存池只支持固定大小内存块的申请释放,因此定长内存池中只需要一个自由链表管理释放回来的内存块。

新星杯·14天创作挑战营·第9期
这是一个以写作博客为目的的创作活动,旨在鼓励大学生博主们挖掘自己的创作潜能,展现自己的写作才华。如果你是一位热爱写作的、想要展现自己创作才华的小伙伴,那么,快来参加吧!我们一起发掘写作的魅力,书写出属于我们的故事。我们诚挚邀请你们参加为期14天的创作挑战赛! 注: 1、参赛者可以进入活动群进行交流、分享创作心得,互相鼓励与支持(开卷),答疑及活动群请见 https://bbs.csdn.net/topics/619626357 2、文章质量分查询:https://www.csdn.net/qc
