计算机毕业设计ssm共享充电宝管理系统设计与实现3y17ekpn(配套有源码 程序 mysql数据库 论文)本套源码可以先看具体功能演示视频领取,文末有联xi 可分享
随着智能移动设备的普及,共享充电宝成为城市快节奏生活中的必需品。共享充电宝管理系统的设计与实现,旨在通过数字化手段,简化共享充电宝的管理流程,提高运营效率,同时为用户提供便捷的服务。本系统基于SSM框架开发,涵盖了用户管理、设备追踪、租赁处理等核心功能,为运营商提供了一个高效的业务管理平台。
系统主要功能包括:
-
用户管理:管理用户信息,包括注册、登录、个人信息修改等。
-
设备追踪:实时监控充电宝的位置和状态,确保设备的高效管理和快速响应。
-
租赁处理:处理用户的租赁请求,包括租赁记录的创建、更新和查询。
-
归还管理:管理用户的归还操作,记录归还时间和地点。
-
维护信息管理:记录和管理充电宝的维护信息,确保设备的正常运行。
-
维护报告管理:生成和管理维护报告,为设备维护提供数据支持。
-
预约信息管理:处理用户的预约请求,优化设备的使用效率。
-
系统管理:进行系统配置和维护,包括用户权限管理、数据备份等。
-
我的资料:用户可以查看和修改自己的个人信息。
这些功能的实现,使得共享充电宝管理系统不仅能够满足用户对便捷服务的需求,还能够帮助运营商实现对设备的高效管理和运营。通过使用该系统,用户可以轻松实现对共享充电宝的租赁和归还操作,提升用户体验。同时,运营商可以通过系统实时监控设备状态,优化设备布局,提高运营效率,降低运营成本。
注:完成的毕业设计程序以下面的的环境软件、功能图和界面为准。
系统所需要的环境软件:idea、eclipse+mysql5.7、8.0+Navicat+JDK1.8+tomcat7.0
本课题要求实现一套共享充电宝管理系统,系统主要包括管理员、维护人员和用户三大功能模块。

图3-1管理员用例图
(2)维护人员用例图如下所示:

图3-2维护人员用例图
(3)用户用例图如下所示:

图3-3用户用例图
3.3 系统流程分析
3.3.1后台管理流程图设计

图3-4后台管理流程图
3.3.2管理员修改信息流程图设计

图3-5 管理员修改信息流程图
3.3.3管理员查询信息流程图设计

图3-6 查询信息流程图
4功能结构
为了更好的去理清本系统整体思路,对该系统以结构图的形式表达出来,设计实现该共享充电宝管理系统的功能结构图如下所示:

图4-1 系统总体结构图
4.1 数据库设计
4.1.1 基于MySQL数据库的存储设计
在MySQL数据库管理系统上进行了系统的开发。在进行了系统架构的基础上,结合MySQL应用的特性,开发了相应的数据库,并对其进行了存贮和总体的体系架构。数据技术要求数据删除,修改,添加,查询等功能,并对数据进行维护与管理。并针对特定组织优化程序级应用服务。习惯统一管理和维护删除、修改、添加、查询功能。
MySQL数据库主要包括两个部分:指令行和操作接口。该方法利用SQL语句和数据库操作指令来建立数据库,并设计并存储数据库表。但是,命令行的运行模式对操作员的技术要求很高,而且在整个系统中也很难被发现。
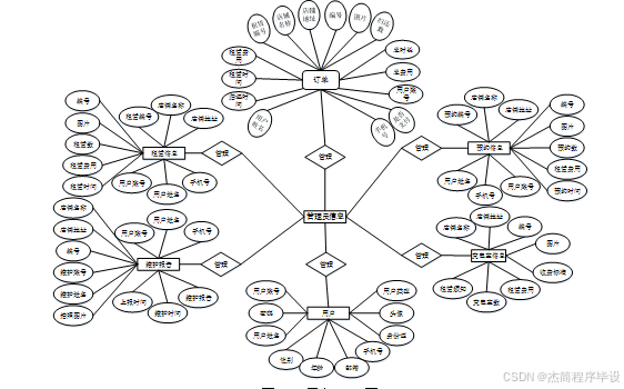
4.1.2 数据库E-R图
ER图是由实体及其关系构成的图,通过E-R图可以清楚地描述系统涉及到的实体之间的相互关系。在系统中对一些主要的几个关键实体如图:以下将“用户、租赁信息、维护报告、预约信息、充电宝信息、订单”等作为实体,它们的局部E-R图,如图4-2所示:

图4-2局部E-R图
5详细设计与实现
5.1前台功能实现
5.1.1首页功能实现
当用户访问系统的网址时,首先映入眼帘的是首页界面。在首页界面上,用户可以看到一个导航条,通过导航条可以跳转进入各个功能展示页面进行操作。系统首页界面如图5-1所示。

图5-1 系统首页界面
在注册流程中,用户在Vue前端填写必要信息(如用户名、密码等)并提交。前端将这些信息通过HTTP请求发送到Java后端。后端处理这些信息,检查用户名是否唯一,并将新用户数据存入MySQL数据库。完成后,后端向前端发送注册成功的确认,前端随后通知用户完成注册。这个过程实现了新用户的数据收集、验证和存储。注册界面如图5-2所示:

图5-2 系统注册界面
店铺信息:在店铺信息页面的输入栏中输入店铺名称和店铺地址进行查询,可以查看到店铺详细信息;店铺信息页面如图5-3所示:

图5-3店铺信息页面
充电宝信息:在充电宝信息页面选择店铺名称进行查询,可以查看到充电宝详细信息,并根据需要进行租赁、预约或收藏操作;充电宝信息页面如图5-4所示:

图5-4充电宝信息详细页面
5.1.2个人信息
用户注册登录进入系统,点击个人信息可以对个人中心、修改密码、租赁信息、归还信息、维护信息、维护报告、预约信息、我的收藏等功能进行操作。个人信息页面如图5-5所示:

图5-5个人信息界面
租赁信息:在租赁信息页面的输入框中输入店铺名称和用户姓名进行查询,可以查看到租赁详细信息,并根据需要进行归还或上报维护操作;租赁信息页面如图5-6所示:

图5-6租赁信息详细页面
归还信息:在归还信息页面的输入框中输入店铺名称和用户姓名进行查询,可以查看到归还详细信息,并根据需要进行支付操作;归还信息页面如图5-7所示:

图5-7归还信息详细页面
维护信息:在维护信息页面的输入框中输入用户姓名和店铺名称进行查询,可以查看到维护详细信息,并根据需要进行修改或删除操作;维护信息页面如图5-8所示:

图5-8维护信息详细页面
5.2后台模块实现
在登录流程中,用户首先在Vue前端界面输入用户名和密码。这些信息通过HTTP请求发送到Java后端。后端接收请求,通过与MySQL数据库交互验证用户凭证。如果认证成功,后端会返回给前端,允许用户访问系统。这个过程涵盖了从用户输入到系统验证和响应的全过程。后台登录界面如图5-9所示

图5-9后台登录界面
5.2.1管理员模块实现
管理员进入主页面,主要功能包括对用户管理、维护人员管理、店铺信息管理、充电宝信息管理、租赁信息管理、归还信息管理、维护信息管理、维护报告管理、预约信息管理、系统管理、我的资料等进行操作。管理员主页面如图5-10所示:

图5-10管理员主界面
用户管理功能在视图层(view层)进行交互,比如点击“搜索、增加或删除”按钮或填写用户管理表单。这些用户管理表单动作被视图层捕获并作为请求发送给相应的控制器层(controller层)。控制器接收到这些请求后,调用服务层(service层)以执行相关的业务逻辑,例如验证输入数据的有效性和与数据库的交互。服务层处理完这些逻辑后,进一步与数据访问对象层(DAO层)交互,后者负责具体的数据操作如查看、编辑或删除用户信息,并将操作结果返回给控制器。最终,控制器根据这些结果更新视图层,以便用户管理功能可以看到最新的信息或相应的操作反馈。如图5-11所示:

图5-11用户管理界面
维护人员管理功能在视图层(view层)进行交互,比如点击“搜索、增加或删除”按钮或填写维护人员管理表单。这些维护人员管理表单动作被视图层捕获并作为请求发送给相应的控制器层(controller层)。控制器接收到这些请求后,调用服务层(service层)以执行相关的业务逻辑,例如验证输入数据的有效性和与数据库的交互。服务层处理完这些逻辑后,进一步与数据访问对象层(DAO层)交互,后者负责具体的数据操作如查看、编辑或删除维护人员信息,并将操作结果返回给控制器。最终,控制器根据这些结果更新视图层,以便维护人员管理功能可以看到最新的信息或相应的操作反馈。如图5-12所示:

图5-12维护人员管理界面
店铺信息管理功能在视图层(view层)进行交互,比如点击“搜索、增加或删除”按钮或填写店铺信息管理表单。这些店铺信息管理表单动作被视图层捕获并作为请求发送给相应的控制器层(controller层)。控制器接收到这些请求后,调用服务层(service层)以执行相关的业务逻辑,例如验证输入数据的有效性和与数据库的交互。服务层处理完这些逻辑后,进一步与数据访问对象层(DAO层)交互,后者负责具体的数据操作如查看、编辑或删除店铺信息,并将操作结果返回给控制器。最终,控制器根据这些结果更新视图层,以便店铺信息管理功能可以看到最新的信息或相应的操作反馈。如图5-13所示:

图5-13店铺信息管理界面
充电宝信息管理功能在视图层(view层)进行交互,比如点击“搜索、增加或删除”按钮或填写充电宝信息管理表单。这些充电宝信息管理表单动作被视图层捕获并作为请求发送给相应的控制器层(controller层)。控制器接收到这些请求后,调用服务层(service层)以执行相关的业务逻辑,例如验证输入数据的有效性和与数据库的交互。服务层处理完这些逻辑后,进一步与数据访问对象层(DAO层)交互,后者负责具体的数据操作如查看、编辑或删除充电宝信息,并将操作结果返回给控制器。最终,控制器根据这些结果更新视图层,以便充电宝信息管理功能可以看到最新的信息或相应的操作反馈。如图5-14所示:

图5-14充电宝信息管理界面
5.2.2维护人员功能实现
维护人员进入主页面,主要功能包括对店铺信息管理、充电宝信息管理、租赁信息管理、归还信息管理、维护信息管理、维护报告管理、我的资料等进行操作。维护人员主页面如图5-15所示:

图5-15维护人员主界面
源码无偿分享,文未领取
1782

被折叠的 条评论
为什么被折叠?



