一、MongoDB集群架构介绍
MongoDB 有三种集群架构模式,分别为主从复制(Master-Slaver)、副本集(Replica Set)和分片(Sharding)模式。
1.1 主从复制
这种表述方式描述的是早期 MongoDB 中的一种复制模式,即一个主节点(Master)负责处理写入操作,多个从节点(Slave)被动复制主节点的数据。主从复制模式在现代 MongoDB 中已经不再推荐使用,因为它缺乏自动故障转移、数据一致性保障和灵活的读负载均衡能力。
自 MongoDB 3.6 版本起,官方已弃用主从复制模式,并推荐使用副本集(Replica Set)替代。因此,严格来说,现代 MongoDB 不再将主从复制作为一种推荐或官方支持的集群架构模式。
1.2 副本集
从节点(Secondary)。与主从复制相比,副本集提供了自动故障转移、数据一致性保证以及对从节点读取能力的精细控制。
副本集是目前 MongoDB 中主流且推荐的集群架构模式之一,用于实现数据的高可用性和读写分离。
1.3 分片集群
分片是 MongoDB 用于水平扩展、处理大规模数据集和高并发读写的架构模式。通过将数据划分为多个分片(shards),每个分片可以是一个副本集,数据根据分片键(shard key)分布在不同的分片上。此外,还包括配置服务器集群(Config Server)和路由进程(Mongos)。
分片是现代 MongoDB 中另一种重要的集群架构模式,用于处理超出单个服务器或副本集处理能力的大规模数据集。
二、副本集
MongoDB 副本集架构如下图,副本集简单来说就是有故障恢复功能的主从集群。成员身份包括主节点、从节点、仲裁者。任何时间,集群中只有一个活跃节点,其他的都为备份节点,活跃节点实际上是活跃服务器。有几种不同的类型节点可以存在于副本集中
-
两类节点类型:
- 主节点(Primary)类型:数据操作的主要连接点,可读写。
- 次要(辅助、从)节点(Secondaries)类型:数据冗余备份节点,可以读或选举。
-
三种角色 :
-
主节点:主节点是副本集中唯一接受写操作的节点,负责处理客户端的所有写请求,如插入、更新、删除等。主节点通过心跳机制与从节点保持通信,报告自身的状态并接收从节点的状态信息。
-
从节点:从节点通过复制主节点的 oplog 来保持与主节点数据的同步。它们可以处理只读查询,分担主节点的读负载。从节点在保持数据同步的同时,参与副本集的选举过程,当主节点不可用时,有能力成为新的主节点。
-
仲裁节点:从节点在保持数据同步的同时,参与副本集的选举过程,当主节点不可用时,有能力成为新的主节点。仲裁节点的存在可以减少需要维护数据副本的服务器数量,尤其适用于资源有限的环境,或者需要额外投票节点以满足法定人数(quorum)要求的场景。 仲裁者不维护数据集。 仲裁者的目的是通过响应其他副本集成员的心跳和选举请求来维护副本集中的仲裁。 因为它们不存储数据集,所以仲裁器可以是提供副本集仲裁功能的好方法,其资源成本比具有数据集的全功能副本集成员更便宜。
-


MongoDB 提供了读扩展机制,默认情况下,客户端从 Primary 读取数据,但是可以通过配置将读取操作发送到 Secondary。当负载是读取密集型时这是不错的选择。如果是写入密集型,就需要用分片来实现扩展。
3.1 主节点选举
MongoDB 在副本集中会自动进行主节点的选举,主节点选举被触发的条件:
- 主节点故障
- 主节点网络不可达(默认心跳时间为10s)
- 人工干预
一旦触发选举,就要根据一定规则来选举主节点,选举根据票数来决定谁获胜。
- 只有具有投票权的节点(包括主节点、从节点和仲裁节点)才能参与选举投票。
- 发起选举,符合资格的节点会向其他副本集成员发送选举请求(即投票消息),包含自己的投票意图(希望成为主节点)和当前的选举轮次信息。节点收到选举请求后,会根据自身状态和请求信息决定是否投票支持该候选节点。
- 每个节点在一个选举轮次中只能投一票。投票规则:
- 优先选择具有最新数据的节点,即 oplog 时间戳最新的节点。
- 考虑节点的优先级(priority),优先级高的节点更可能获得选票。
- 如果优先级和数据新鲜度相同,选择具有更高节点 ID 的节点。
票数最高,获得了"大多数"成员的投票支持的节点获胜。大多数的定义为:假设集群内投票成员数量为N,最大数为N/2 + 1。例如3个成员投票,则大多数的值为2。当集群存活的成员数不足大多数时,整个复制集群无法选举Primary,集群将停止提供写服务,处于只读状态。
3.2 oplog
MongoDB 的复制集至少需要两个服务器或者节点,其中一个是主节点,负责处理客户端请求,其他的都是从节点,负责映射主节点数据。主节点记录在其上执行的所有操作。从节点定期轮询主节点获得这些操作,然后对自己的副本数据进行操作。由于和主节点执行相同的操作,从节点就能保持与主节点的数据同步。
主节点的操作记录称为 oplog,oplog 存储在一个特殊的数据库中,叫做 local。对于老版本主从复制的名称为 oplog oplog.$main,对于副本集名称为 oplog.rs。oplog 中每个文档都代表了主节点上的一个操作,文档内容如下:
- ts:操作的时间戳,用于跟踪操作的执行时间
- t:事务编号,用于标识属于同一事务的一组操作
- v:记录oplog的版本
- op:操作类型
- i:insert
- u:update
- d:delete
- c:db cmd
- db:申明当前数据库
- n:no op,即空操作,会定期执行,确保时效性
- ns:操作的命名空间
- o:操作所对应的具体文档,即当前操作的内容
实际的内容如下图:

需要强调的是oplog只记录改变数据库状态的操作。比如,查询就不在存储oplog中。
3.3主从同步
从节点第一次启动时,会对主节点的数据进行完整同步。从节点复制主节点上的每个文档,耗费的资源可想而知。同步完成后,从节点通过心跳开始查询最新的 oplog 并执行这些操作,以保证数据是最新的。
从节点(Secondary)定期或持续的连接到主节点,读取并监视器 oplog。从节点将 oplog中的新记录下载到本地的 oplog 集合中,形成一个与主节点 oplog 相似的副本。从节点按照 oplog 记录的顺序,将每个操作在其本地数据副本上重新执行一遍,从而将主节点的写操作同步到自己的数据集中。这个过程通常称为“回放”(replay)。
oplog 是一个 capped collection(固定集合),这意味着它有一个预先设定的最大容量并且会自动覆盖。当达到这个容量后,oplog 会自动删除最早的记录以腾出空间给新的写操作记录。这个容量可以通过设置 oplogSize 参数来指定,单位通常是 MB 或 GB。
当 oplog 达到其上限时,新的写操作会推动旧的记录出 oplog。这个过程是自动的,由 MongoDB 内部管理。被清理的记录是那些已经过期(即从节点已经同步)或在主节点上被覆盖(如在回滚事务时)的记录。
如果从节点在 oplog 记录被清理后还没有同步到这些记录,理论上存在数据丢失的风险。然而,MongoDB 的复制机制设计旨在尽量避免这种情况的发生:
-
心跳与检查点:从节点定期向主节点发送心跳消息,报告其复制进度(已复制到 oplog 中的某个时间点)。主节点在清理 oplog 时会考虑到这些信息,确保已报告同步进度的从节点不会因为 oplog 清理而丢失数据。
-
延迟阈值:从节点如果在一段时间内没有报告复制进度,主节点会认为该从节点可能已落后太多或出现故障,此时主节点会更加保守地管理 oplog,避免过早清理可能仍有从节点需要的记录。
-
数据安全窗口:管理员在配置 oplog 大小时,应考虑网络延迟、从节点处理速度等因素,确保 oplog 足够大,能容纳在最坏情况下从节点需要同步的所有操作。一般建议 oplog 大小应能容纳至少几个小时甚至一天的写操作,以应对网络中断或其他可能导致同步延迟的情况。
-
监控与报警:通过监控复制集的状态(如使用 rs.status() 或相关工具),及时发现复制延迟问题,并在必要时介入调整复制配置或解决网络问题,避免从节点长期落后导致数据丢失的风险。
数据一致性如何保障的?**主节点在将写操作记录到 oplog 后,才会向客户端返回确认。**这意味着只要主节点确认写入成功,即使此时从节点还未复制该数据,但该数据已经在主节点上持久化,能够在从节点故障时通过主节点的备份恢复。
三、分片集群
有两种解决系统增长的方法:垂直扩展和水平扩展。
垂直扩展意味着增加单个服务器的容量,例如使用更强大的CPU,添加更多RAM或增加存储空间量。可用技术的局限性可能会限制单个机器对于给定工作负载而言足够强大。此外,基于云的提供商基于可用的硬件配置具有硬性上限。结果,垂直缩放有实际的最大值
水平扩展意味着划分系统数据集并加载多个服务器,添加其他服务器以根据需要增加容量。虽然单个机器的总体速度或容量可能不高,但每台机器处理整个工作负载的子集,可能提供比单个高速大容量服务器更高的效率。扩展部署容量只需要根据需要添加额外的服务器,这可能比单个机器的高端硬件的总体成本更低。权衡是基础架构和部署维护的复杂性增加。
MongoDB支持通过分片进行水平扩展。
分片是 MongoDB 的扩展方式,分片是指将数据拆分,将其分散在不同机器上的过程,有时也用分区(partitioning)来表示这一概念。将数据分散在不同机器上,不需要功能强大的计算机就可以存储大量数据,处理更大的负载。
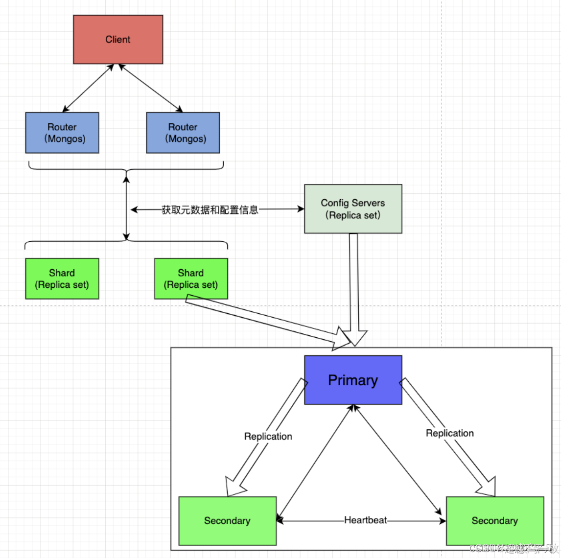
分片集群的组成如下
- shard (存储):每个分片包含分片数据的一个子集。每个分片都可以部署为副本集;
- mongos(路由):mongos充当查询路由器,在客户端应用程序和分片集群之间提供接口;
- config servers(“调度”的配置):配置服务器存储集群的元数据和配置设置,存储了分片列表、每个分片包含的 chunk、路由规则等等。从MongoDB 3.4开始,必须将配置服务器部署为副本集(CSRS)。
分片集群架构图如下:

MongoDB支持自动分片,可以摆脱手动分片的困扰。集群自动切分数据,做负载均衡。分片集群的概念:
- Shard Rules:分片规则,也叫分片算法,指分发读写请求的逻辑
- Shard Key:分片键,也叫路由键,指基于文档中的哪个字段进行分片计算
- Document:文档,一条数据
- Chunk:块,指包含一定范围内多个文档的数据段,数据集群中分割、存储数据的基本单元
- Shard:分片,每个分片都由一个副本集组成,一个分片中可以存储多个Chunk
- Cluster:集群,由多个Shard分片组成,统一对外提供读写服务
MongoDB 分片的基本思想就是将集合切分成小块(chunk)。这些块分散到若干片里面,每个片只负责一部分数据。应用程序不必知道哪片对应哪些数据,甚至不知道数据已经拆分,所以在分片之前需要运行一个路由进程,该进程的名字为mongos。这个路由知道所有数据存放位置,所以应用可以链接他来正常发送请求。
3.1 分片策略
将数据分散到不同的机器上通常有两种方案,Hash和范围划分。
- Hash分片:把 Key 作为输入,输入到一个 Hash 函数中,计算出一个整数值,值的集合形成了一个值域,我们按照固定步长去切分这个值域,每一个片叫做 Chunk ,这里的 Chunk 则就是整数的一段范围而已。
优点: 速度快,均衡性好,但排序性差

- 范围分片:按一定的范围进行切分,与 TiDB 类似。优点是排序性好,缺点是容易引起热点数据。

3.2 分片键的选择
设置分片时,需要从集合里选一个键,用该键的值作为数据拆分的依据。这个键称为片键(shard key)。
分片键分为递增片键和随机片键,该如何选择呢?
如果写入负载很高的话,不适合使用递增片键,比如时间戳,因为写入会集中在一个片内,但递增片键查询效率非常高。
如果写入负载很高的话,选择随机片键,均匀分散负载到各个片上。
不论片键随机跳跃还是稳定增加,片键的变化至关重要,例如,如果有个“logLevel”键只有3个值,DEBUG、WARN 或 ERROR,MongoDB 就无论如何也不会把他作为片键将数据分为3块。如果键的变化太少,但又想将其作为片键,可以将这个键与一个变化较大的键组合起来。
3.3 何时选择分片集群
出现下面信号时就可以考虑分片了
- 机器的磁盘不够用了
- 单个mongod已经不能满足写数据性能要求
- 想将大量数据放在内存中提高性能
一般来说,先要从不分片开始,然后再需要时将其转换成分片。虽然提供了更强的扩展性和容错能力,但分片集群架构更为复杂,需要管理配置服务器、路由节点(Mongos)、分片节点以及相关网络配置,运维成本较高。同时,硬件和云资源需求可能增加,导致成本上升。
四、总结
当讨论 MongoDB 的集群架构时,应强调副本集和分片这两种官方推荐和支持的模式。如果在历史背景下讨论,可以提及主从复制作为早期的一种复制方式,但需明确指出它在现代 MongoDB 中已不再适用。
672

被折叠的 条评论
为什么被折叠?



