一、前言
在学习了这么久的嵌入式,我们似乎还没有仔细了解过真正的嵌入式系统的原理图,咱们一直使用的STM32最小系统板的原理图相信大家都没有仔细研究过。但是原理图对于我们的嵌入式开发来讲是非常重要的,我们需要了解到系统的各部分组成才能使我们的开发变得更为得心应手,今天我就和大家一起来学习使用AD来绘制我们经常使用的STM32F103C8T6最小系统板的原理图绘制。
在我们开始之前,希望大家都先去学习一下基本的操作,我觉得这个UP主讲的非常详细非常好,希望大家都去看一看,我会和大家一起学习。
二、AD工程的创建
在大家看完视频之后,相信大家都对AD的基本操作有了一定的了解,现在我就来和大家一起来慢慢绘制一个属于我们自己的原理图了。我自己使用的是Altium Designer 2021,在这里我就不为大家讲解如何安装了,我们就直接开始吧。
1、创建一个属于我们自己的工程
首先打开AD,点击文件—>项目,接下来会弹出以下选项卡,我们分别选择工程类型,设置工程名称和存储路径,最后再点击创建即可创建一个工程。

接下来右键单击我们创建好的工程,点击添加新的…到工程—>Schematic,创建我们的原理图。

右键点击刚刚建好的原理图工程,改一个名字并保存

然后在我们刚刚创建好的工程目录下点击文件—>库—>原理图库,开始创建我们的原理图库文件。

这里之所以我们要创建我们的库文件,是因为我们在绘制原理图的时候需要我们将我们要用到的元器件导入到我们的原理图.SchDoc文件中。
到这里我们的工程就创建好了,紧接着我们就要构建我们的库了。
2、元器件的封装
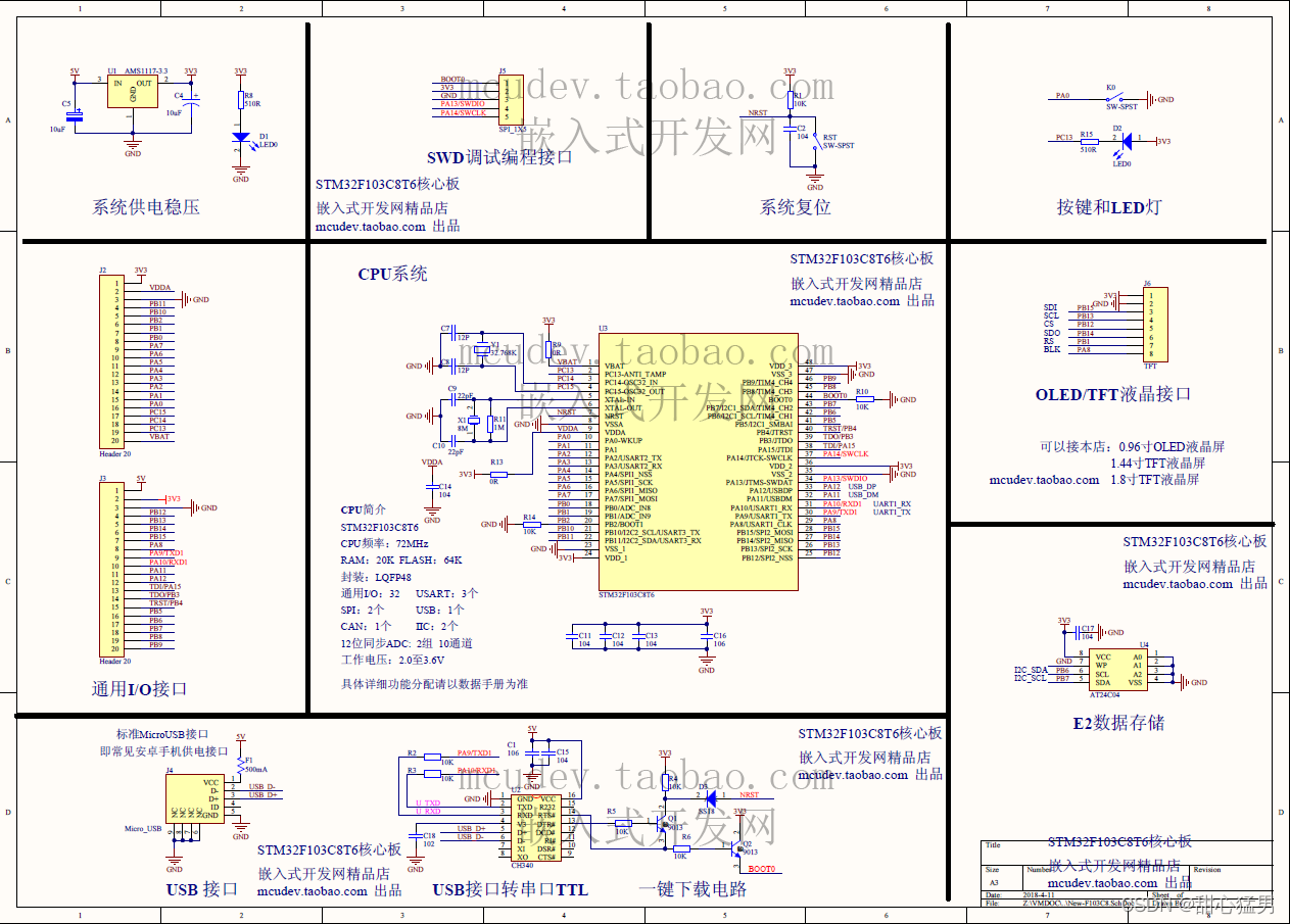
由于我们要绘制STM32F103C8T6的最小系统板的原理图,但是我们又是新手,我们该怎么办呢——当然是照着别人的话啦~
大家都自己买过STM32的板子,所以淘宝卖家一定会给大家发资料,我们照着淘宝卖家的原理图自己画不就好了吗。

所以我们库中需要添加的元器件就如图所示啦,就需要我们一个一个元器件来封装啦。
在创建的原理图库中,可以看到我们封装的元器件

我们需要像上图那样将我们的元器件一个一个添加进来。
先来画我们的MCU,首先右键点击空白处,接着点击放置—>矩形

咱们随便拉一个矩形就OK啦,因为矩形大小后面是可以调整的,现在咱们也不知道大概需要多大,所以先不用管。
紧接着需要咱们来放置管脚,点击上方的放置管脚
然后在咱们的“矩形”两侧放置管脚,在我们的管脚还是虚线状态的时候按我们键盘上的 “Tab” 键可以修改该管脚的信息,可以按照我下图的样子来修改。

另外咱们一定要注意我们管脚的放置方式,一定一定不要接反了!!!不然后面会报错的,一定要将四个小白点往外!

接下来只需要大家像我一样把32的其他管脚画好就OK啦

咱们这种方法其实很笨,其实还有其他方法,可以参考我博客开头的B站视频教学。
在我们画好最基础的MCU之后还需要我们用同样的画法画好其他我们需要用的元器件如:USB、稳压、TFT、USB转TTL、电容电阻和排针等。在我们都完成以后,我们的库就如图这样

三、原理图绘制
在我们绘制好我们要用到的元器件库之后就需要我们对每个模块进行绘制了,我们可以根据淘宝卖家提供的原理图来画原理图。
1、模块的绘制
根据之前的模板图我们可以慢慢的画出每个模块,现在我们的原理图中导入之前封装好的各元器件,点击右边Components可以看到我们封装好的元器件都在里面只需要将其拖入我们的原理图中即可。

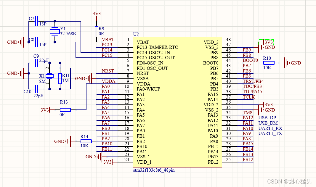
在这里我以咱们的MCU为例,其他模块也类似。首先咱们需要点击上面选项中的线用来加长管脚


我们要将所有的48个管脚都加长,可以采用Ctrl+C复制与Ctrl+V粘贴配合工作加快速率哦!加长完管脚之后如图所示

接下来就需要我们为每个管脚加上网络标签了,将元器件的管脚都加入网络中,右键点击刚刚的“线”,现在需要选择为“网络标签”

咱们照着之前的原理图模板一步一步添加,建议按照管脚名从小到大添加会省事不少,因为AD会自动将网络标签加一,就不用咱们每一个都去编辑名字了,画完之后的效果如图

其他的元件也可以像这样添加网络标签。
接着咱们将MCU接上GND与VCC,GND和VCC选项都在上面,左键点击“GND端口”选择为GND

右键点击选择“放置VCC电源端口”

在咱们放置好VCC之后双击它就可以修改它为3V3

紧接着咱们就需要将该模块绘制出来了,加上电容、电阻以及晶振得到该模块如图

2、排版与分区
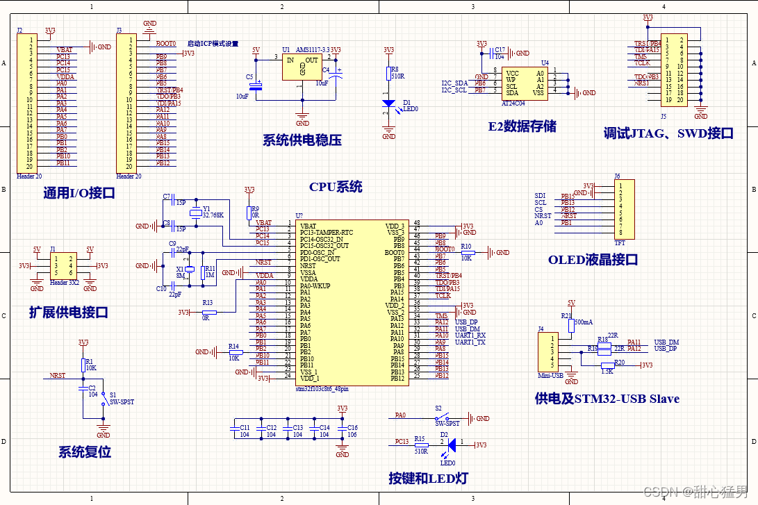
咱们可算是绘制好一个模块了,紧接着咱们再去绘制其他模块。所有模块都完工之后咱们修改一下排版,可能有点挤,大家也可以把咱们的界面改成A3的就会大一些。

咱们现在感觉是不是有点乱呢,所以我们现在就需要把每一个模块都分区域,需要用到咱们的绘图工具了


怎么样,现在是不是看起来好多了呢。这就是咱们的STM32最小系统板的原理图了,怎么样,自己把这玩意儿弄出来有没有一丝欣慰呢。
3、SD模块的绘制
差点忘了咱们还有一个模块了——SD卡模块
我的MicroSD Card Adapter长这B样

大家可以去淘宝店铺查询资料,老样子我还是嫖别人的原理图然后照着画

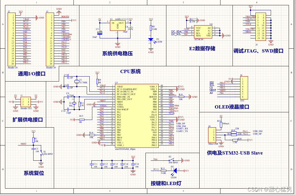
老样子,还是先封装后面再在原理图中添加,最后再将所有都连上,最后我们终于得到完整的原理图了!
效果展示

可能排版有些难看,因为起初我用的是A4的界面,结果后面新增了个SD卡模块,是真的放不下了,于是就排成现在这样了QWQ。
总结
人生第一次画原理图,第一次用AD,真的好难画,眼睛都看花了,特别是自己画库的时候真的快哭了,希望大家真的坚持下来,加油。大家一起进步一起交流,奥利给,还是多亏了嫖了人家淘宝店铺的原理图模板给我照着画。
3634

被折叠的 条评论
为什么被折叠?



