1.1电商业务流程

1.2 电商常识
SKU = Stock Keeping Unit(库存量基本单位)。现在已经被引申为产品统一编号的简称,每种产品均对应有唯一的SKU号。
SPU(Standard Product Unit):是商品信息聚合的最小单位,是一组可复用、易检索的标准化信息集合。
1.3 平台属性和销售属性
平台属性:

销售属性:

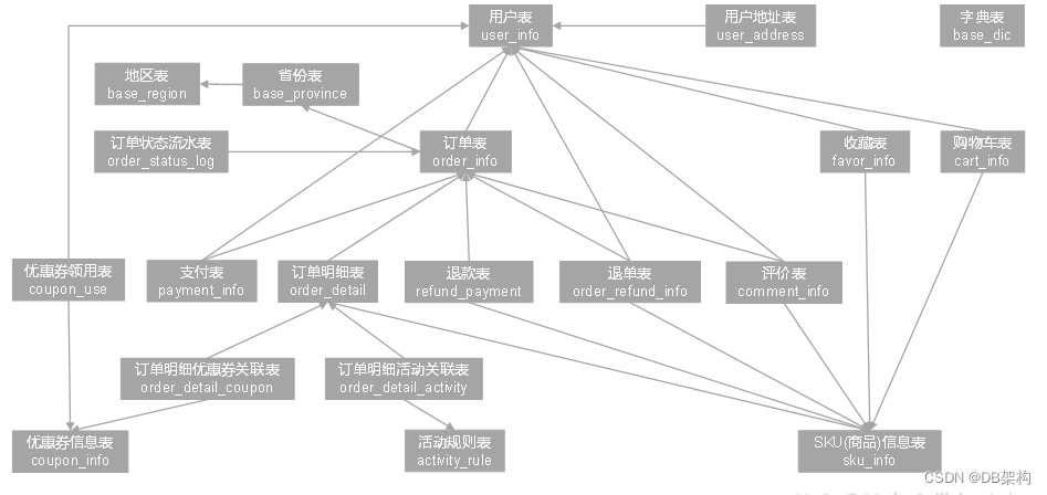
1.4 电商系统表结构
以下为本电商数仓系统涉及到的业务数据表结构关系。这34个表以订单表、用户表、SKU商品表、活动表和优惠券表为中心,延伸出了优惠券领用表、支付流水表、活动订单表、订单详情表、订单状态表、商品评论表、编码字典表退单表、SPU商品表等,用户表提供用户的详细信息,支付流水表提供该订单的支付详情,订单详情表提供订单的商品数量等情况,商品表给订单详情表提供商品的详细信息。本次讲解以此34个表为例,实际项目中,业务数据库中表格远远不止这些
1.4.1活动信息表(activity_info)

1.4.2 活动规则表(activity_rule)

1.4.3 活动商品关联表(activity_sku)

1.4.4 平台属性表(base_attr_info)

1.4.5 平台属性值表(base_attr_value)

1.4.6 一级分类表(base_category1)
| 字段名 | 字段说明 |
| id | 编号 |
| name | 二级分类名称 |
1.4.7 二级分类表(base_category2)

1.4.8 三级分类表(base_category3)

1.4.9 字典表(base_dic)

1.4.10 省份表(base_province)

1.4.11 地区表(base_region)

1.4.12 品牌表(base_trademark)

1.4.13 购物车表(cart_info)

1.4.14 (comment_info)

1.4.15 优惠券信息表(coupon_info)


1.4.16 优惠券优惠范围表(coupon_range)

1.4.17 优惠券领用表(coupon_use)

1.4.18 收藏表(favor_info)

1.4.19 订单明细表(order_detail)


1.4.20 订单明细活动关联表(order_detail_activity)

1.4.21 订单明细优惠券关联表(order_detail_coupon)

1.4.22 订单明细优惠券关联表(order_detail_coupon)

1.4.23 退单表(order_refund_info)

1.4.24 订单状态流水表(order_status_log)

1.4.25 支付表(payment_info)


1.4.26 退款表(refund_payment)

1.4.27 SKU平台属性表(sku_attr_value)

1.4.28 SKU信息表(sku_info)


1.4.29 SKU销售属性表(sku_sale_attr_value)

1.4.30 SPU信息表(spu_info)

1.4.31 SPU销售属性表(spu_sale_attr)

1.4.32 SPU销售属性值表(spu_sale_attr_value)

1.4.33 用户地址表(user_address)


1.4.34 用户信息表(user_info)

电商业务表

后台管理系统

以上均为视频学习及资料学习总结
1458

被折叠的 条评论
为什么被折叠?



