1.TCP/UDP区别以及TCP如何保证传输可靠性
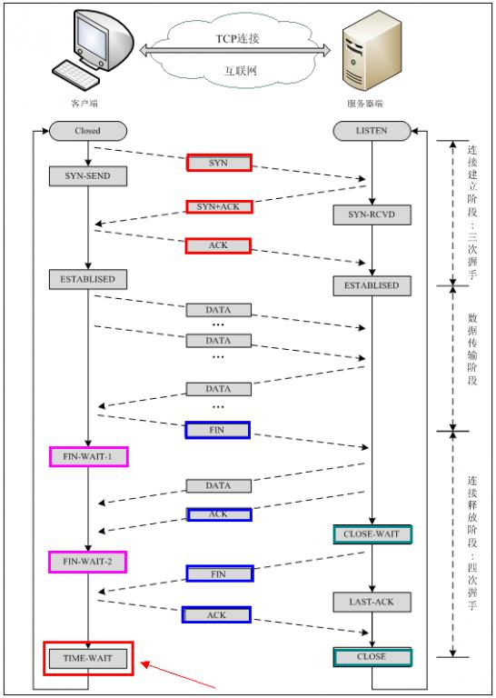
TCP(Transmission Control Protocol,传输控制协议)是基于连接的协议,也就是说,在正式收发数据前,必须和对方建立可靠的连接。一个TCP连接必须要经过三次“对话”才能建立起来,其中的过程非常复杂,我们这里只做简单、形象的介绍,你只要做到能够理解这个过程即可。我们来看看这三次对话的简单过程:主机A向主机B发出连接请求数据包:“我想给你发数据,可以吗?”,这是第一次对话;主机B向主机A发送同意连接和要求同步(同步就是两台主机一个在发送,一个在接收,协调工作)的数据包:“可以,你什么时候发?”,这是第二次对话;主机A再发出一个数据包确认主机B的要求同步:“我现在就发,你接着吧!”,这是第三次对话。三次“对话”的目的是使数据包的发送和接收同步,经过三次“对话”之后,主机A才向主机B正式发送数据。
UDP(User Data Protocol,用户数据报协议)是与TCP相对应的协议。它是面向非连接的协议,它不与对方建立连接,而是直接就把数据包发送过去!
UDP适用于一次只传送少量数据、对可靠性要求不高的应用环境。大家可以看到,发送的数据包数量是4包,收到的也是4包(因为对方主机收到后会发回一个确认收到的数据包)。这充分说明了UDP协议是面向非连接的协议,没有建立连接的过程。正因为UDP协议没有连接的过程,所以它的通信效果高;但也正因为如此,它的可靠性不如TCP协议高。QQ就使用UDP发消息,因此有时会出现收不到消息的情况。
tcp协议和udp协议的差别
TCP UDP
是否连接 面向连接 面向非连接
传输可靠性 可靠 不可靠
应用场合 传输大量数据 少量数据
速度 慢 快
TCP的可靠性如何保证:
在TCP的连接中,数据流必须以正确的顺序送达对方。TCP的可靠性是通过顺序编号和确认(ACK)来实现的。TCP在开始传送一个段时,为准备重传而首先将该段插入到发送队列之中,同时启动时钟。其后,如果收到了接受端对该段的ACK信息,就将该段从队列中删去。如果在时钟规定的时间内,ACK未返回,那么就从发送队列中再次送出这个段。TCP在协议中就对数据可靠传输做了保障,握手与断开都需要通讯双方确认,数据传输也需要双方确认成功,在协议中还规定了:分包、重组、重传等规则;而UDP主要是面向不可靠连接的,不能保证数据正确到达目的地。
TCP三次握手 四次挥手:
2.常见的路由选择协议,以及它们的区别
常见的路由选择协议有:RIP协议、OSPF协议。
RIP协议:底层是贝尔曼福特算法,它选择路由的度量标准(metric)是跳数,最大跳数是15跳,如果大于15跳,它就会丢弃数据包。
OSPF协议:底层是迪杰斯特拉算法,是链路状态路由选择协议,它选择路由的度量标准是带宽,延迟。
3.OSI七层模型与TCP/IP五层模型
OSI七层模型
OSI 中的层 功能 TCP/IP协议族
应 用层 文件传输,电子邮件,文件服务,虚拟终 端 TFTP,HTTP,SNMP,FTP,SMTP,DNS,Telnet
表示层 数据格式化,代码转换,数据加密 没有协议
会话 层 解除或建立与别的接点的联系 没有协议
传输层 提供端对端的接口 TCP,UDP
网 络层 为数据包选择路由 IP,ICMP,RIP,OSPF,BGP,IGMP
数据链路层 传输有地址的帧以及错误检测功能 SLIP,CSLIP,PPP,ARP,RARP,MTU
物 理层 以二进制数据形式在物理媒体上传输数据 ISO2110,IEEE802,IEEE802.2
***************************************************************************************************************
TCP/IP五层模型的协议
应用层
传输层:四层交换机、也有工作在四层的路由器
网络层:路由器、三层交换机
数据链路层:网桥(现已很少使用)、以太网交换机(二层交换机)、网卡(其实网卡是一半工作在物理层、一半工作在数据链路层)
物理层:中继器、集线器、还有我们通常说的双绞线也工作在物理层
TCP/IP中,每一层对应的协议
网络层:IP协议、ICMP协议、ARP协议、RARP协议。
传输层:UDP协议、TCP协议。
应用层:FTP(文件传送协议)、Telenet(远程登录协议)、DNS(域名解析协议)、SMTP(邮件传送协议),POP3协议(邮局协议),HTTP协议。
注意:
在OSI模型中ARP协议属于链路层;而在TCP/IP模型中,ARP协议属于网络层。

本文详细介绍了计算机网络中的关键面试题目,涵盖了TCP/UDP的区别、路由选择协议(如RIP和OSPF)、OSI七层模型与TCP/IP五层模型的对比、IP地址分类、ARP协议的工作原理、浏览器访问网址的全过程,以及TCP、UDP对应的协议,如FTP、SMTP、HTTP等。同时,强调了特殊IP地址的用途,如网络地址、广播地址、组播地址、回环地址和私有地址。最后,讨论了NAT、DHCP和DNS协议的作用。
最低0.47元/天 解锁文章
914

被折叠的 条评论
为什么被折叠?



