word完整版可点击如下下载>>>>>>>>
目 录
摘要----------------------------------------------------------------- I
ABSTRACT------------------------------------------------------------ II
1 绪论-------------------------------------------------------------- 1
1.1 研究的背景-------------------------------------------------- 1
1.2 研究的现状-------------------------------------------------- 1
1.3 研究的主要工作---------------------------------------------- 2
1.4 论文工作的安排---------------------------------------------- 2
2 方案设计---------------------------------------------------------- 4
2.1 总体方案设计------------------------------------------------ 4
2.2 元器件的选型分析-------------------------------------------- 5
2.2.1 单片机的选择------------------------------------------ 5
2.2.2 显示电路的选择---------------------------------------- 6
2.2.3 按键电路的选择---------------------------------------- 7
2.3 设计要求分析------------------------------------------------ 7
3 硬件电路设计------------------------------------------------------ 9
3.1 设计思路---------------------------------------------------- 9
3.2 单片机最小电路--------------------------------------------- 10
3.3 语音识别电路----------------------------------------------- 11
3.4 蓝牙电路--------------------------------------------------- 12
3.5 显示电路--------------------------------------------------- 13
3.6 按键电路--------------------------------------------------- 13
3.7 语音播报电路----------------------------------------------- 14
3.8 电源电路--------------------------------------------------- 15
4 软件设计--------------------------------------------------------- 17
4.1 设计思路--------------------------------------------------- 17
4.2 编程环境及语言简介----------------------------------------- 17
4.3 流程设计--------------------------------------------------- 18
4.3.1 主流程设计------------------------------------------- 18
4.3.2 按键扫描流程设计------------------------------------- 19
4.3.3 语音识别流程设计------------------------------------- 18
4.3.4 蓝牙模块流程设计------------------------------------- 22
4.3.5 系统设计总结----------------------------------------- 24
5 调试及分析------------------------------------------------------- 25
5.1 硬件调试--------------------------------------------------- 25
5.2 软件调试--------------------------------------------------- 26
5.3 整体调试--------------------------------------------------- 27
5.4 调试分析--------------------------------------------------- 28
6 总结与展望------------------------------------------------------- 29
6.1 总结------------------------------------------------------- 29
6.2 展望------------------------------------------------------- 29
参考文献------------------------------------------------------------ 30
致谢---------------------------------------------------------------- 32
附录---------------------------------------------------------------- 34
摘 要
随着社会的发展,人们的物质需求逐渐被满足的同时来自快节奏生活的压力也越来越大,精神需求就显得尤为重要。欣赏音乐也是满足人们精神需求的重要途径。音乐可以舒缓压力,减轻负担。传统音乐播放器大多数不具备蓝牙通信、语音识别和即兴演奏的功能,操作不够人性化和智能化。针对这些问题我们设计了这款具备语音识别功能的无线蓝牙链接音乐播放器,可以为人们带来更加智能、舒适的音乐播放体验。
本次设计使用STM32单片机、LD3320语音识别模块、HC-06蓝牙模块、存储模块、0.96寸OLED液晶显示模块、独立按键模块、电源模块和WT588D语音播报模块组成了一个基于单片机的音乐播放器。
这款音乐播放器可以通过语音识别模块进行播放控制,结合按键模块进行演奏模拟,通过单片机处理信号,通过OLED模块完成显示,通过外扩存储模块完成数据存储,结合蓝牙模块链接通信,最后通过语音播报模块进行播放音乐,实现音乐播放器的使用管理。
关键词:单片机 语音识别控制 蓝牙通信
ABSTRACT
With the development of society, people's material needs are gradually met and the pressure from the fast pace of life, the spiritual needs are particularly important. Enjoying music is also an important way to meet people's spiritual needs. Music can relieve the stress and reduce the burden. Most of the traditional music players do not have the functions of Bluetooth communication, voice recognition and improvisation, and the operation is not humanized and intelligent enough. For these problems, we have designed this wireless Bluetooth link music player with voice recognition function, which can bring people to a more intelligent and comfortable music playback experience.
This design uses STM32 single microplayer, LD3320 voice recognition module, HC-06 Bluetooth module, memory module, 0.96 " OLED LCD display module, independent button module, power module and WT588D voice broadcast module to form a single-chip machine-based voice broadcast module.
This music player can be controlled through voice recognition module, performance simulation combined with key module, processing signals through single-chip processor, display through OLED module, data storage through external expanded storage module, combined with Bluetooth module link communication, and finally broadcast music through voice broadcast module to realize the use and management of music players.
Keywords:Singlechip Speech Recognition Control Bluetooth Communication
1 绪论
1.1 研究的背景
随着生活节奏越来越快,压力逐渐增大,人们的精神需求也在不断提高。欣赏音乐也是满足人们精神需求的重要途径。音乐可以舒缓压力,减轻负担。传统音乐播放器大多数不具备蓝牙通信、语音识别和即兴演奏的功能,操作不够便捷......
音乐播放器效果已广泛应用于人们的生活中,例如将传统的上课铃声、起床铃声、中午广播等转换为有趣的音乐。将单片机技术应用于音乐播放器设计以播放音乐是基于单片机的音乐播放器的主要研究之一。STM32系统具有高性能、......。
1.2 研究的现状
单片机出现在二十世纪七十年代末,主要经历了三个阶段,这三个阶段分别是SCM、MCU、SOC。嵌入式系统之所以能够发展,还得依赖于单片机的进步。单......。
在科技强国的号召下,科学技术有很大的提高。单片机功能也有了很大的改善,主要体现在其内部结构、功率的消耗、外部电压等以及制造工艺上。要具体的看到单片机提高改善的方面,可以从一个典型例子来看:数字单片机。从目前单片机的发展现状来看,......。
1.3 研究的主要工作
本次设计是基于单片机的音乐播放器,为了能更好的设计出该系统,不仅要了解基于单片机的音乐播放器的需求以及系统的工作原理,还有它的相关检测方法,也要学习如何去实现单片机的硬件开发、电路设计,以及相关的理论学习和文献查询等工作。......查询资料文献的主要方法有:
(1)进行相关资料文献的一个学习方法:......
(2)进行硬件模块的对比:......。
(3)还要进行模块的验证实验:.....。
1.4 论文工作的安排
绪论:介绍有关于音乐播放器的相关知识,还有传统类型音乐播放器的发展现状,以及从各个层面来解释说明每一个模块的性能和工作要求。
方案设计:通过专业的科学技术来进行开发研究,......
硬件电路设计:设计一个合适的方案,......
软件设计:在选择好硬件模块以后,......
调试与分析:对于基于单片机的音乐播放器的一个研发过程进行测试以及分析该结果是否能达到预期要求。
2 方案设计
2.1 总体方案设计
本次基于单片机的音乐播放器主要是通过硬件主机来处理检测器检测到的信号,然后进行一个结果的处理判断,并将检测处理过后的数据显示出来;......可以将研究过程细分为以下几个方面:
- 选择各模块的电路......
- 以单片机为中心......
- 为本次各个不同......
- 对设计出来的产......

图2-1 系统整体框图
2.2 元器件的选型分析
2.2.1 单片机的选择
在本次设计方案中,提供两个可以选择的单片机类型:
第一种类型的单片机是由STM32系列单片机。......
第二种类型的单片机是STC89C52单片机。该单片机是51单片机的核心设计。STC89C52单片机具有强大的内部资源,以及数不胜数的异步串行通信接口,......
可以通过对两种单片机的一个详细分析,再拿二者进行比较,......。
STM32F103C8T6具有ARM 32位的Cortex™-M3 CPU作为内核,最高72MHz工作频率,在存储器的0等待周期访问时可达1.25DMips/MHz,2.0~3.6伏供电和I/O引脚,上电/断电复位,可编程电压监测器,4~16MHz晶体振荡器,......。
STM32F103C8T6单片机的参数如下:
......2.2.2 显示电路的选择
在本次设计方案中,提供两种可以选择的显示电路:
数码管电路,该种显示电路的数码管一般运用于需要显示比较少的东西的系统,.....
OLED液晶屏,该显示电路的显示区域比较大,并且能够在相对复杂的编程下实现功能,而且其对应的封装函数具有高度的成熟性。......
通过对以上两种显示电路的一个优缺点的详细分析,得出了结论:为了使检......
我们使用的是0.96寸OLED,高分辨率,分辨率为128*64;......。
2.2.3 按键电路的选择
对于键盘的选择,有以下两种方案:
采用独立按键。独立按键为直接连接单片机I/O口的单个的电路,每个独立按键需要占用一个I/O,而按键之间为独立式的,不会互相影响[[4]]。独立按键在操作方面非常灵活,......
采用矩阵按键。矩阵按键有多种规格,一般为4*4或者2*3等规格,矩阵按键通过行扫描和列扫描的方式对按键进行读取,因此也可称为行列键盘。以4*4矩阵按键为例,总共有14个按键,......
通过以上对比,矩阵按键在需要按键较多时是很好的选择,......
2.3 设计要求分析
反应迅速:在当下,每一个不同的工作场所以及工作环境对于其工作设备的硬件要求不断提高,我们这次的设计是基于单片机的音乐播放器。......
依赖可靠:为了实现预期的功能,整个方案设计都是围绕设计的目标来展开的,如果在后续开发过程中系统无法达到预期的要求,那么设计是不合理的。......
方便后期排查:当设计实验来检测硬件功能时,在这次研发设计方案上,应该把用户的体验感放在首位来考虑,使用户更加青睐我们的产品,这些因素会影响产品在......
性价指数达标:在这个科技飞速发展的时代,市场上出现了很多令人眼花缭乱的产品。本次设计的系统在完成所有功能的基础上,需要选择一个合适的设计方案,主要以......
3 硬件电路设计
3.1 设计思路
硬件电路主要包括单片机的最小电路、语音识别电路、语音播报电路、按键电路、蓝牙电路、显示电路、电源以及各电路之间的I/O口连接等。......
在设计硬件电路时,尽量地使用一些经典电路或熟悉到的硬件设备,这样不仅节省时间,而且使用比较熟悉的电路会使设计更加稳定,也更容易避免出现电路上的错误,......
针对硬件电路设计时,在设计前期通过资料查阅的手段了解清楚各部分的最佳工作条件,然后在设计电路的时候,将这方面的条件考虑进去。这样既保证了电路运行的稳定性,......
硬件电路设计时不仅要考虑到特定的硬件问题,同时也要往软件设计方面去考虑。比如:某些功能可以通过硬件或软件执行,如果使用增加硬件的方法来实现......
本次设计的系统电路原理图如图3-1所示:

图3-1 系统电路原理图
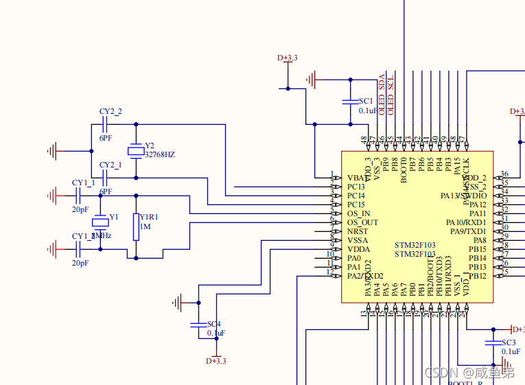
3.2 单片机最小电路
采用单片机最小电路STM32芯片和相应的外电路组成数据处理单元。该芯片具有很多的优点比如:高性能、低成本、功耗低等,该单片机是增强后的系类单片机类型。......该最小电路如图3-2所示:

图3-2 单片机最小系统
3.3 语音识别电路
采用LD3320语音识别模块设计语音识别电路,当识别到播放、暂停、音量增大等语音指令时,语音识别模块将数据传输到单片机,通过单片机控制音乐播放器执行指令。LD3320提供的语音识别技术采用基于关键字列表的识别技术:ASR(自动语音识别)技术。......
LD3320语音识别模块功能如下:
-
高准确度和实用......
-
非特定人语音识别技术:不需要用户进行录音训练......
-
真正单芯片解决方案:不需要任何外接的辅助Flash和RAM,......
-
内置高精度A/D和D/A通道:不需要外接AD芯片,......
-
支持用户自由编辑50条关键词语条:在同一时刻,......。
-
可动态编辑的识别关键词语列表:只需要把识别的关键词......
-
工作供电为3.3V,如果用于便携式系统,......
语音识别模块设计电路如图3-3所示:

图3-3 语音识别电路
3.4 蓝牙电路
通过HC-06蓝牙模块连接到手机进行对音乐播放器的控制。HC-06是一个蓝牙模块,连接到单片机的串行端口,允许单片机通过蓝牙连接与其他设备通信。......,并且可以用于各种应用,例如智能家居应用、远程控制、数据记录应用、机器人、监控系统等[[8]]。
HC-06蓝牙模块功能如下:
-
采用CSR主流蓝牙芯片,蓝牙V2.0协议......
-
模块供电电压: 3.33V~3.6V......
-
默认参数:波特率9600、配对码1234......
-
工作电流:不大于50MA......
-
通讯距离:空旷条件下10M,正常使用环......
-
可以与蓝牙笔记本电脑、电脑加蓝牙适配器......
-
可以对STC单片机无线升级和......
蓝牙模块设计电路如图3-4所示:

图3-4 蓝牙电路
3.5 显示电路
通过OLED液晶显示屏进行数据的显示。该显示电路的优点也已经具体分析过,就是可以同时间显示两行多字节。该显示电路能够让用户了解逻辑编程,......显示模块设计电路如图3-5所示:

图3-5 显示电路
3.6 按键电路
按键电路在设计中也是起着举足轻重的作用。这次设计的音乐播放器中,可以通过按键电路来设置切换模式,以及按键演奏。因为使用的按键比较少,......设计电路如图3-6所示:

图3-6 按键电路
3.7 语音播报电路
本次设计使用WT588D语音播报模块进行音乐的播放,功能如下:
-
支持插入静音模式,插入静音......
-
MP3控制模式下,迎合市场上MP3的播放/暂停、......
-
并口控制模式可用8个I/O口进......
-
一线串口控制模式可通过发码端控制语音播放、......
-
三线串口控制模式和三线串口控制I/O口扩展输出模式......
-
USB下载方式,支持在线下载/脱机下载;......
-
支持MP3控制模式、按键控制模式、......
语音播报模块设计电路如图3-7所示:

图 3-7 语音播报电路
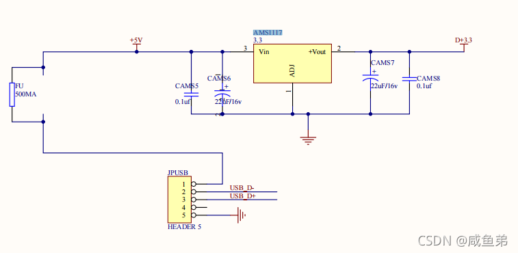
3.8 电源电路
电源电路是系统的动力支撑,通过对设计中各部分电路的最佳供电进行研究分析后,选择采用USB电源供电的方式,使用3.3V电压,结合稳压电路确保电路电压稳定输出,因为单片机中已经存在有电源转换的模块,其经过处理的模块完全能满足语音识别电路......其设计电路图如图3-8所示:

图3-8 电源电路
4 软件设计
4.1 设计思路
软件的设计是本次系统实现的重要部分,在完成了硬件电路的设计后,下面进行的就是软件设计的方面。本次系统涉及多个功能的实现,所以软件设计的代码量并不少,如果采用整体化的设计方案,不仅会导致程序的结构变得复杂化,同时也增加了各功能代码的耦合性,......
4.2 编程环境及语言简介
程序的设计是本次系统功能实现的基础条件,选择合适的编译工具可以大大缩减编程的时间,提高软件设计的效率。常用于单片机编译的工具包括Keil和IAR等,......
4.3 流程设计
系统工作的主要流程是通过单片机将语音识别模块检测到的数据及按键模块传来的信号进行处理判断,......
4.3.1 主流程设计
系统运行工作就是对数据的检测和处理,首先各模块会实现初始化管脚信息,这有利于系统的后续操作以及机器自检工作。当系统通过按键模块控制模式切换......具体流程图如图4-1所示。

图4-1 主流程图
4.3.2 按键扫描流程设计
本次设计采用的是独立按键,键盘的扫描程序启动后,首先进行的是模块的初始化,然后确定有没有按键按下并且判断是哪一个按键。每当检测到确定有键按下后,......其流程如图4-2所示:

图4-2 按键扫描流程图
4.3.3 语音识别流程设计
本次设计采用LD3320语音模块。语音识别软件设计分成两个部分。
第一部分为语音识别模块单片机的程序设计,......程序流程如图4-3所示。

图4-3 语音识别流程图
第二部分为主控制单片机的程序设计,......程序流程如图4-4所示。

蓝牙模块又分为主蓝牙模块与从蓝牙模块,......程序流程如图4-5所示:

图4-5 主蓝牙模块流程设计图
从蓝牙模块在收到主蓝牙模块发送的命令时向主蓝牙模块发送数据,程序流程如图4-6所示:

图4-6 从蓝牙模块流程图
4.3.5 系统设计总结
本次设计的电路以及功能模块在设计时查阅了相关的资料,考虑到多种情况进行开发,从显示以及操作的人性化到系统的可行性方面都做到了一定的完善。......
5 调试及分析
5.1 硬件调试
硬件调试是本次设计不可或缺的一个重要步骤,当按照设计的电路原理图完成各模块的连接后,第一个重点就是耐心检查本次的连接顺序是否和设计的方案一样,......
其次就是电源的调试,给设计上电前要检查所输入的电源电压是否在各硬件元器件可接受的范围内,否则很可能会造成系统的崩溃,为系统上电前尽可能用限流的可调稳压电源,并预先做好过流保护的电流,上电后观察各硬件的运行状态,......
通电运行时正常工作的实物图如图5-1所示:

图5-1 通电运行实物图
整个调试的过程比较枯燥单一,要想把这个过程做好,需要保持着学术研究的精神耐心一步一步地进行。
5.2 软件调试
软件调试是本次系统功能实现的重要基础,设计者定义的功能逻辑需要通过程序调试的工具去判定其是否可行。将程序烧录到单片机内可以采用三种方式:
-
MDK软件烧录方式,使用Keil uVision5软件,......
-
串口烧录方式,使用串口进行烧录.......
-
软件,此软件需要使用STLINK仿真烧录器,......
考虑到实际情况与操作的便捷性,......软件截图如图5-3所示:

图5-3 软件调试图
因为本次的整体功能设计采用的是内容耦合的方式,不仅降低了各模块的耦合性,也为本次调试提供了很大的便利性。首先打开编写好的主函数,在里面分别调用各功能模块的方法,......
5.3 整体调试
确认了硬件的连接和程序的设计初步没有问题后,接下来进行设计中最重要的一步,也就是软硬件联合调试,硬件设计的调试和软件设计的调试只能算是系统功能雏形实现的调试,而软硬件联合调试是一个系统功能完善的调试。......
在本次设计中,先后对设计的各个功能模块进行测试:
蓝牙模块:与手机、电脑通讯状态良好,......蓝牙连接时显示模块如图5-4所示:

图5-4 蓝牙模式显示图
语音识别模块:可以较为准确的识别“播放”、“音量增大”、“暂停”等语音命令并执行......
显示模块:可以清晰显示字符。如图5-5所示:

图5-5 OLED显示图
扬声器模块:播放音乐清晰无杂音。
按键模块:如图5-1所示,位于单片......
5.4 调试分析
整个调试过程具有很大挑战性;在硬件的调试过程中,更深刻地理解了硬件之间的连接实现,锻炼实践操作的能力,积累对硬件连接时错误方式的应对经验,......。
6 总结与展望
1 总结
本次设计使用STM32单片机、LD3320语音识别模块、HC-06蓝牙模块、存储模块、0.96寸OLED液晶显示模块、......
在设计中通过HC-06蓝牙模块实现了蓝牙通信功能、LD3320语音识别模块实现了语音控制功能、使用独立按键实现了模拟演奏功能同时使用OLED进行显示。......
2 展望
本次基于单片机的音乐播放器设计良好的实现了预期的功能。但同时由于时间和经费有限,部分功能仍有进步的空间。
-
可以提高语音识别功能的精度、......
-
用触摸屏将按键模块与显示模块结合起来......
-
添加智能语音交互功能可以在识别指令的同时与用户......
这次宝贵的设计经验,让我在编程方面有了很大进步,了解了各模块的工作原理,动手能力也大大提高,各种软件的应用有更加熟练......
本文介绍了在设计的过程的关键点,供大家参考学习,如果下载链接失效、对其他单片机硬件设计感兴趣、有不明白的或者错误的,可以添加微信biyezhan007

郑重声明,此文章提供给大家做参考模板,杜绝一切不良学术不良行为。
https://download.csdn.net/download/u013253075/35459551

1116

被折叠的 条评论
为什么被折叠?



