word完整版可点击如下下载>>>>>>>>
目 录
摘要----------------------------------------------------------------- I
ABSTRACT------------------------------------------------------------ II
1 绪论-------------------------------------------------------------- 1
1.1 研究的背景和意义-------------------------------------------- 1
1.2 国内发展现状------------------------------------------------ 1
1.3 论文的研究内容---------------------------------------------- 2
2 系统总体方案------------------------------------------------------ 3
2.1 功能需求分析------------------------------------------------ 3
2.2 总体方案设计------------------------------------------------ 3
3 硬件电路设计------------------------------------------------------ 5
3.1 AT89C52单片机----------------------------------------------- 5
3.2 室内报警系统------------------------------------------------ 6
3.3 门禁系统---------------------------------------------------- 8
3.4 周围安防报警系统------------------------------------------- 10
3.5 电子巡更系统----------------------------------------------- 12
3.6 显示与报警系统--------------------------------------------- 14
4 系统程序设计----------------------------------------------------- 17
4.1 系统主程序的设计------------------------------------------- 17
4.2 室内报警子程序设计----------------------------------------- 17
4.3 门禁子程序设计--------------------------------------------- 18
4.4 周围安防子程序设计----------------------------------------- 19
4.5 电子巡更子程序设计----------------------------------------- 19
4.6 显示子程序设计--------------------------------------------- 21
5 系统仿真--------------------------------------------------------- 23
6 结论------------------------------------------------------------- 29
参考文献------------------------------------------------------------ 30
致谢---------------------------------------------------------------- 32
附录---------------------------------------------------------------- 33
传统的住宅安防系统不能对随时发生的情况进行全面、及时的了解和掌握,不能对意外情况迅速做出正确判断,和给出正确、快速的指挥和处理。针对传统住宅小区安防系统的缺点,设计了一种智能化的安防监控系统。本系统是以单片机为核心处理器,由红外、接近开关、烟雾和振动传感器对陌生人入侵、小区意外情况和发生火灾的情况进行检测,在LCD显示屏上显示蜂鸣器进行报警。通过对整个系统的仿真,基本实现了室内安全报警、电子巡更、周围安防、门禁等功能。
关键词:安防系统 门禁系统 电子巡更
With the progress of social science and technology and the continuous development of market economy, building intelligent community has gradually become a key goal of urban planning. An intelligent residential housing in order to meet the requirements of places and space, but also to ensure the safety and reliability of residents living. Smart cell into people's field of vision, security system has become an integral part of the intelligent community.
The traditional residential security system can not be a comprehensive and timely understanding and grasp of the situation that occurs at any time, can not make a correct judgment on the unexpected situation quickly, and give a correct and rapid command and handling. In view of the shortcomings of the traditional residential security system, an intelligent security monitoring system is designed. The system is based on the microcontroller as the core processor, by infrared, proximity switch, smoke and vibration sensors to collect external signals, after the microcontroller processing, displayed on the LCD display, buzzer alarm. The software part adopts C language, analyzes and processes the data collected by the sensor, and realizes the function of monitoring the alarm. Through the simulation of the whole system, the functions of indoor safety alarm, electronic patrol, surrounding security, access control and so on are realized.
Key words: Security system Access control system Electronic Patrol
1 绪论
1.1 研究的背景和意义
这些年来,随着我国经济的高速发展,城镇居民的生活水平有了显著的提高,建设现代化、智能化的社区成了城市规划的一项重点目标。传统的居民住宅已经日益淘汰。为了美化生活环境,构建和谐社会......
虽然社会治安情况在往好的方向发展,还是会存在一些不法分子,他们往往会选择小区居民下手,入室抢劫、盗窃、杀人等案件屡屡发生。仅仅依靠小区保安这种单一的防范是远远不够的。虽然现在小区里面的住户基本都会安装防盗窗来保护自己家庭的安全,......
根据以上这些情况的分析,小区的安防系统基本要满足以下几个要求。广泛性:对小区的每一位住户都能起到保护的作用。实用性:......
1.2 国内发展现状
安全防范产品及技术系统工程在我国起步较晚,是一个新兴的行业,同时又是一种综合性的技术,随着我国社会主义经济的发展和社会治安形式的变化,......。
然而,正如许多独立的系统,往往需要多种产品集成,与来自不同厂家不同产品的技术标准相结合,互不兼容,在各自的布线,.....。
1.3 论文的研究内容
本文主要是针对当前小区安防系统存在的问题,设计了一种基于单片机的智能小区安防系统。论文的结构安排如下:
-
对小区安防系统研究的背景和意义、国内的发展现状和......。
-
介绍了系统的总体方案及各模块的功能。
-
介绍了系统硬件的设计,主要包括了室内报警系统、门禁系统、周围防范报警系统以及电子巡更系统。
-
对系统软件进行设计。
-
整个系统的仿真。
-
总结和展望。
2 系统总体方案
2.1 功能需求分析
本系统的核心控制单元是AT89C52,主要是对外部的传感器采集的数据进行系统的分析和判断,根据我们设定的动作再向外部设备发出信号。设计的安防子系统有:
- 住宅报警
在住宅报警中,在住户重要地点和区域布设各类传感器,......
- 门禁开关
门禁系统主要功能是对出入口的权限控制,.......
- 周围安防
周围安防系统的主要功能是防止非法入侵,......
- 电子巡更
在小区内设立巡更点,工作人员对小区内可疑人员、......
2.2 总体方案设计
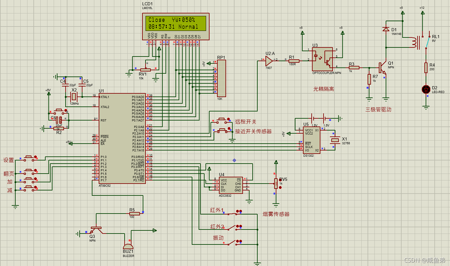
本系统采用AT89C52系列单片机作为核心控制器,每个传感器采集的数据经过AD转换后传送给单片机,单片机根据传输来的数据判断是出现了意外或者紧急情况,......

图2-1 系统框图
住宅报警系统主要是利用烟雾传感器,检测室内烟雾的浓度来判断险情是否发生。门禁系统包括小区门禁和住户门禁两部分,在小区门禁中加入一个远程控制开关,在住户的门锁中安装接近开关传感器,通过检测开锁的次数,......
3 硬件电路设计
3.1 AT89C52单片机
本系统采用的单片机是AT89C52,芯片简单介绍如下。
AT89C52是一个低电压,高性能CMOS8位单片机,......
如图3-1所示,AT89C51的外部通过18、19脚连接一个晶振和两个电容,构成振荡电路,可以为单片机提供时钟频率。9脚通过一个10k电阻、......

3.2 室内报警系统
(1)烟雾传感器
在室内安装烟雾传感器,烟雾传感器是通过检测室内烟雾粒子的浓度来实现火灾防范的,当有烟雾粒子被传感器检测到时传感器内部电压、......
市面上的烟雾传感器基本上有两种离子报警器和光电报警器。离子报警器对于空气中较小的烟雾粒子的感应比较快,而光电报警器则对大一点的烟雾粒子感应块[3]。经过对比分析,......

图3-2 烟雾传感器
MQ-2烟雾传感器参数如表3-1所示。
表3-1 MQ-2烟雾传感器参数
| 属性 | 性能指标 |
| 产品类型 标准封装 检测气体 监测浓度 输入电压 功耗(电流) DO输出 AO输出 | 半导体气敏元件 胶木(黑胶木) 可燃气体、烟雾 300-10000ppm(可燃气体) DC5V 150mA TTL数字量0和1 无污染0.1-0.3V,高浓度电压4V左右 |
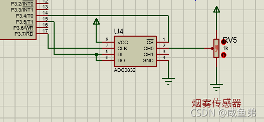
(2)A/D转换模块
系统采用滑动变阻器这一变量模拟烟雾浓度,滑动变阻器是模拟信号,但是单片机只能识别数字信号,所以在传感器的和......
A/D转换是这个系统中很重要的一个模块。......
本系统采用的A/D转换芯片是ADC0832,ADC0832 为8位分辨率A/D转换芯片,......
图3-3 ADC0832芯片
ADC0832参数如表3-2所示。
表3-2 AD0832参数
| 属性 | 性能指标 |
| 分辨率 输入电压 工作频率 转换时间 功耗 封装 工作温度 | 8位分辨率 5V供电时输入电压在0-5V之间 250kHZ 32μs 15mW 8P-14P双列直插、PICC多种封装 商业级芯片0 to +70℃,工业级-40℃ to +85℃ |
ADC0832主要是将代表烟雾传感器的滑动变阻器阻......。电路如图3-4所示。
3.3 门禁系统
(1)小区门禁
一个完整的小区安防肯定少不了门禁这一重要的模块,主要有指纹识别开门、刷卡开门和密码开门等几种开门方式,在住户家中安装分机,.....
在小区门禁中加入一个可以控制门锁状态的开关,从而达到远程开门的目的。电路加入了光耦隔离OPTOCOUPLER-NPN元器件起到信号隔离的作用,......
单片机的IO口输出电流有限,一般也就是10mA左右,驱动不了后面的继电器。所以在电路的中间加入了一个三极管驱动电路,......
电路最后的一部分是继电器组成的一个小电路,继电器一直处于常开的状态,当有数据过来的时候继电器动作,使得12V电源、......电路如图3-5所示。
图3-5 门禁系统电路图
(2)住户门锁
门锁超时报警通过在门锁中安装一个接近开关传感器,通过检测开锁次数实现对入室盗窃的防范。当有人非法进入时,开锁次数会频繁发生,......
电路所采用的传感器是M12接近开关传感器,M12接近开关是一种无需与运动部件直接接触就可以动作的位置开关,能检测对象的移动信息转换为电气信号。......
图3-6 接近开关传感器
接近开关传感器参数如表3-3所示。
表3-3 接近开关传感器参数
| 属性 | 性能指标 |
| 产品型号 电流规格 额定工作电压 检测距离 输出模式 电平信号 | LJ12A3-A-Z/BX 300mA DC:6-36V 4mm±10% NPN NO(常开) 低电平 |
图中按键代表接近开关传感器,当开关闭合时检测到数据,将数据传给单片机,电路如图3-7所示。
图3-7 门锁超时系统电路图
3.4 周围安防报警系统
在小区的周围安装红外传感器,当红外传感器检测到有人靠近时,将检测到的数据送给单片机,单片机处理后在液晶屏显示,......
人们的体温大致都是恒定的,在37摄氏度左右。因此会发出特定波长的红外线。在论文中采用的就是检测这种特定波长红外线的传感器。人体发出的红外线,通过菲涅尔滤光片增强后,聚集到红外感应源上。热电式元件在接收到人体红外......
所以采用了红外线接近感应开关E3F-DS100C4,传感器感应的距离是1米可调,可以根据环境的不同调节检测的距离。对于出现的第二个问题所......
图3-8 红外传感器
红外传感器参数如表3-4所示。
表3-4 红外传感器参数
| 属性 | 性能指标 |
| 型号 反射形式 动作状态 电压 线示 反应距离 输出电流 消耗电流/小时 使用寿命 响应时间 灵敏度调节 | E3F-DS100C4(C1) 漫反射型 常开NO DC6-36V 直流三线(棕正蓝负黑色信号) 100cm内可调 300mA 1.5W以下 200万次 2ms以下(毫秒) 尾部旋钮调节(顺时针:变远 逆时针:变近) |
两个开关分别代表两个红外传感器,当检测到信号时通过单片机的P3.2和P3.3口将数据传送给单片机。电路如图3-9所示。
图3-9 红外传感器电路图
3.5 电子巡更系统
巡更系统应用在安全巡逻管理方面,如保安巡更、物业管理等。巡更人员在巡视与检查的过程之中是否根据特定路线、在固定范围内是否完成所要巡更点的巡更等,而通过电子巡更系统则可以对上述现象进行实时监管。......
(1)振动传感器
本系统采用振动传感器模拟电子巡更系统,当振动传感器动作后代表打卡成功。为了防止忘记去巡逻打卡这一情况的发生在系统中加入了单片机的定时功能,......
采用的传感器是Risym,基于电压陶瓷片的模拟振动传感器是-种逆变换过程,它使用压电陶瓷产生振动,当压电陶瓷片振动时,产生电信号,特殊的传感器扩展板组合使用,......
图3-10 振动传感器
振动传感器参数如表3-5所示。
表3-5 振动传感器参数
| 属性 | 性能指标 |
| 型号 工作电压 接口类型 工作温度 模块尺寸 模块重量 | Risym DC 5V A0:模拟信号输出 D0:TTL电平输出 -10℃~+70℃ 20*20mm 4.5g |
图中按键作为振动传感器,开关闭合时代表振动传感器动作,通过P3.6口传输给单片机,电路如3-11所示。
图3-11 传感器电路图
(2)外部时钟芯片
因为考虑到电子巡更系统需要进行定时,于是在硬件电路中加入了外部实时时钟芯片DS1302,它不仅可以提供时间信息还可以提供日期的信息。......
因为该系统对于时钟的要求比较高,要进行时间的实时显示,还要能进行定时的设置,所以在外部加了一个时钟芯片。
图3-12 DS1302引脚图
DS1302参数如表3-6所示。
表3-6 DS1302参数
| 引脚 | 功能 |
| X1 X2 GND RST I/O SCLK VCC1 VCC2 | 32.786KHZ晶振引脚 接地 复位脚 数据输入/输出 串行时钟 电源供电 |
外部时钟芯片电路如图3-13所示。
图3-13 时钟芯片电路图
3.6 显示与报警系统
考虑到还要进行数据的实时显示,于是在电路中加入了一个LCD1602液晶显示屏,可以对烟雾的浓度、门禁的状态、.....
LCD1602液晶屏是一个可以显示两行数据并且每一行都可以显示16个字符的液晶显示屏,但是有一个局限性就是这个显示.......
LCD1602显示屏的实物如图3-14所示。
图3-14 LCD1602
LCD1602液晶显示器参数如表3-7所示。
表格3-7 LCD1602参数
| 属性 | 性能指标 |
| 显示容量 工作电压 工作电流 最佳工作电压 字符尺寸 | 16×2个字符 4.5-5.5V 2.0mA(5.0V) 5.0V 2.95×4.35(W×H)mm |
LCD1602主要用于对烟雾浓度、时间、门禁状态以及蜂鸣器状态进行显示。电路是由一个LCD1602液晶显示屏、一个10K的电位器、......
LCD1602显示电路如图3-15所示。
图3-15 LCD电路图
蜂鸣器是一种一体化结构的电子讯响器,采用直流电压供电,......蜂鸣器的封装如图3-16所示。

图3-16 蜂鸣器
红外传感器参数如表3-8所示。
表3-8 蜂鸣器参数
| 属性 | 性能指标 |
| 额定电压 工作电压 最大电流 频率 | 1.5V 1.0-1.7V 80mA 3000HZ |
在蜂鸣器电路接入一个三极管的作用是提高驱动电流,电路如图3-17所示。
图3-17 蜂鸣器电路图
4 系统程序设计
4.1 系统主程序的设计
本系统主要是初始化后循坏扫描红外传感器,烟雾传感器,振动传感器,接近开关传感器等四个模块的输出信号。当其中的一个或者几个信号为1时,.....
图4-1主流程图
4.2 室内报警子程序设计
利用烟雾传感器检测室内的烟雾浓度,在显示模块上实时显示烟雾浓度并且判断浓度都是否达到需要报警的范围,......
烟雾传感器进行实时检测不断返回数据,显示屏也会实时显示。如果烟雾浓度未达到报警范围在液晶屏显示“YW:50%”在....流程如图4-2所示。
图4-2 烟雾传感器流程图
4.3 门禁子程序设计
门禁系统是对住户的门锁动作次数检测,动作次数超过5次后发出警报。流程如图4-3所示。
图4-3 门禁系统流程图
4.4 周围安防子程序设计
红外传感器两个同时检测到有人接近是蜂鸣器发出报警,只有一个检测到不做动作。流程图如图4-4所示。
4.5 电子巡更子程序设计
振动传感器主程序定时如果传感器没有发生动作,则蜂鸣器会发生报警,直到传感器被接触报警才会停止。流程如图4-5所示。

图4-4 红外传感器流程图 图4-5 振动传感器流程图
因为振动传感器需要用到定时器,在程序中加入了DS1302时钟芯片的程序,......并且由四个按键对时间进行设置。流程如图4-6所示。
图4-6 按键流程图
4.6 显示子程序设计
LCD1602主要是用来显示时间、数据采集模块采集给单片机的数据、蜂鸣器的状态以及门禁开关的状态。流程如图4-7所示。
5 系统仿真
Proteus是英国著名的EDA工具(仿真软件),从原理图布图、代码调试到单片机与外围电路协同仿真,真正实现了从概念到产品的完整设计。可以仿真51系列、AVR、PIC、......
Keil C51是美国Keil Software公司出品的51系列兼容单片机C语言软件开发系统,与汇编相比,C语言在功能上、结构性、可读性、可维护性上有明显的优势,因而易学易用。有以下两个优点:第一Keil C51生成的目标代码效率非常之高,多数语句生成的汇编代码很紧凑,......
图5-1 系统仿真图
(1)室内报警的仿真
仿真图采用ADC0832双通道A/D转换芯片和一个滑动变阻器组成。滑动变阻器默认中间位置,当电阻小于50%的时候,LCD1602和蜂鸣器不动作,如图5-2(a)所示。......如图5-2(b)所示。
(a)
(b)
图5-2 室内报警仿真图
(2)门禁系统的仿真
远程开关的按键按下后,液晶屏显示“open”继电器开关闭合同时LED灯亮,如图5-3(a)所示。断开远程开关后,液晶屏显示“close”继电器开关闭合同时LED灯熄灭,如图5-3(b)所示。
(a)
(b)
图5-3 门禁系统仿真图
当接近开关传感器不动作时,蜂鸣器不发出报警,如图5-4(a)所示。当接近开关传感器超过5次动作时候,蜂鸣器开始进行报警,如图5-4(b)所示。
(a)
(b)
图5-4 门锁超时系统仿真图
(3)周围安防系统仿真
只有一个传感器检测到信号的时候,LCD1602没有动作蜂鸣器也不响,如图5-5(a)所示。只有当两个红外传感器同时检测到信号时LCD1602显示的字母由“Normal”变为“Warn”,同时蜂鸣器报警,如图5-5(b)所示。
(a)
(b)
图5-5 周围安防系统仿真图
(4)电子巡更仿真
LCD1602显示定时时间,当定时时间到的时候会发出报警,只有代表振动传感器的开关动作,蜂鸣器停止响,如图5-6(a)所示。仿真设置的定时时间是9:00,......
(a)
(b)
图5-6 电子巡更仿真图
6 结论
本文设计了一种基于AT89C52单片机的小区安防系统,主要是以小区住户为研究对象,采用了传感器数据采集,以AT89C52为控制器,通过LCD1602显示,......
本系统由烟雾传感器、红外传感器、振动传感器、接近开关传感器来检测家庭和小区的异常情况,如果有异常情况发生时,传感器将检测到的信号送给单片机......
最后对整个系统进行仿真,系统测试了智能小区数据采集模块的功能和远程遥控的性能,先对子模块进行独立的仿真调试,然后对整个系统的功能进行......
文末惊喜,为方便参考,一起打包的资料如下,可在下面链接下载哦。

下载链接如下:
本文介绍了在设计的过程的关键点,供大家参考学习,如果下载链接失效、对其他单片机硬件设计感兴趣、有不明白的或者错误的,可以添加微信biyezhan007

郑重声明,此文章提供给大家做参考模板,杜绝一切不良学术不良行为。
https://download.csdn.net/download/u013253075/40314782
2465

被折叠的 条评论
为什么被折叠?



