Netty概述
为什么使用Netty
前面了解过的NIO模型,它有可靠性高、吞吐量高的优点,但也存在编程复杂的问题,我们要掌握大量的API,如:各种Channel、Buffer、Selector,还要编程处理特殊情况,如:异常处理、断线重连、心跳包等。
Netty对JDK自带的NIO包进行了大量的封装,较好的解决了上述问题,让我们既获得NIO模型性能高、资源消耗小、可靠性高等优点,又降低了编程的难度,所以目前进行网络编程时常用Netty框架。
Netty的应用场景
-
网络游戏服务器
网络游戏服务器领域也大量使用了Java语言,Netty作为高性能的网络通信框架,得到了广泛的应用。
-
互联网应用
分布式系统中各个节点的通信都可以使用Netty实现,如著名的RPC框架 Dubbo以及消息中间件 RocketMQ内部都采用了Netty。
-
大数据
Hadoop体系中的Avro数据序列化系统,采用了Netty实现的RPC服务器
Netty入门案例
maven依赖
<dependency>
<groupId>io.netty</groupId>
<artifactId>netty-all</artifactId>
<version>4.1.35.Final</version>
</dependency>
服务器
public class NettyServer {
public static void main(String[] args) throws Exception {
//处理连接请求的线程组
EventLoopGroup bossGroup = new NioEventLoopGroup(2);
//处理客户端业务的线程组
EventLoopGroup workerGroup = new NioEventLoopGroup(10);
try {
//创建服务器端的启动对象
ServerBootstrap bootstrap = new ServerBootstrap();
//设置两个线程组
bootstrap.group(bossGroup, workerGroup)
//使用NioServerSocketChannel作为服务器的通道实现
.channel(NioServerSocketChannel.class)
// 初始化服务器连接队列大小,服务端将不能处理的客户端连接请求放在队列中等待处理
.option(ChannelOption.SO_BACKLOG, 1024)
// 创建通道初始化对象,设置初始化参数
.childHandler(new ChannelInitializer<SocketChannel>() {
@Override
protected void initChannel(SocketChannel ch) throws Exception {
//对workerGroup的SocketChannel设置处理器
ch.pipeline().addLast(new NettyServerHandler());
}
});
System.out.println("Server start");
//启动服务器,bind是异步操作,sync方法是等待异步操作执行完毕
ChannelFuture cf = bootstrap.bind(9000).sync();
// 对通道关闭进行监听,closeFuture是异步操作,通过sync方法同步等待通道关闭处理完毕
cf.channel().closeFuture().sync();
} finally {
bossGroup.shutdownGracefully();
workerGroup.shutdownGracefully();
}
}
}
服务器的处理器
/**
* 自定义Handler
*/
public class NettyServerHandler extends ChannelInboundHandlerAdapter {
/**
* 读取客户端发送的数据
*/
@Override
public void channelRead(ChannelHandlerContext ctx, Object msg) throws Exception {
System.out.println("服务器读取线程 " + Thread.currentThread().getName());
//将 msg 转成一个 ByteBuf,类似NIO 的 ByteBuffer
ByteBuf buf = (ByteBuf) msg;
System.out.println("客户端发送消息是:" + buf.toString(CharsetUtil.UTF_8));
}
/**
* 数据读取完毕处理方法
*/
@Override
public void channelReadComplete(ChannelHandlerContext ctx) throws Exception {
ByteBuf buf = Unpooled.copiedBuffer("Hello Client".getBytes(CharsetUtil.UTF_8));
ctx.writeAndFlush(buf);
}
/**
* 处理异常
*/
@Override
public void exceptionCaught(ChannelHandlerContext ctx, Throwable cause) throws Exception {
ctx.close();
}
}
客户端
public class NettyClient {
public static void main(String[] args) throws Exception {
//客户端线程组
EventLoopGroup group = new NioEventLoopGroup();
try {
//创建客户端启动对象
Bootstrap bootstrap = new Bootstrap();
//设置线程组
bootstrap.group(group)
// 使用NioSocketChannel作为客户端的通道实现
.channel(NioSocketChannel.class)
.handler(new ChannelInitializer<SocketChannel>() {
@Override
protected void initChannel(SocketChannel ch) throws Exception {
//加入处理器
ch.pipeline().addLast(new NettyClientHandler());
}
});
System.out.println("Client start");
//启动客户端去连接服务器端
ChannelFuture cf = bootstrap.connect("127.0.0.1", 9000).sync();
//对通道关闭进行监听
cf.channel().closeFuture().sync();
} finally {
group.shutdownGracefully();
}
}
}
客户端处理器
public class NettyClientHandler extends ChannelInboundHandlerAdapter {
/**
* 客户端连接服务器完成
*/
@Override
public void channelActive(ChannelHandlerContext ctx) throws Exception {
ByteBuf buf = Unpooled.copiedBuffer("Hello Server".getBytes(CharsetUtil.UTF_8));
ctx.writeAndFlush(buf);
}
/**
* 当通道有读取事件时会触发,即服务端发送数据给客户端
*/
@Override
public void channelRead(ChannelHandlerContext ctx, Object msg) throws Exception {
ByteBuf buf = (ByteBuf) msg;
System.out.println("收到服务端的消息:" + buf.toString(CharsetUtil.UTF_8));
System.out.println("服务端的地址: " + ctx.channel().remoteAddress());
}
@Override
public void exceptionCaught(ChannelHandlerContext ctx, Throwable cause) throws Exception {
cause.printStackTrace();
ctx.close();
}
}
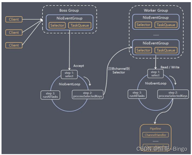
Netty工作模型
![[外链图片转存失败,源站可能有防盗链机制,建议将图片保存下来直接上传(img-OmcTuKMK-1645170600487)(Netty基础.assets/1644371150805.png)]](https://i-blog.csdnimg.cn/blog_migrate/aa76755d28425b928b34d7b8530e8dfa.png)
工作模型介绍
- Netty 抽象出两组线程池BossGroup和WorkerGroup,BossGroup专门负责接收客户端的连接,
WorkerGroup专门负责网络的读写 - BossGroup和WorkerGroup类型都是NioEventLoopGroup
- NioEventLoopGroup 相当于一个事件循环线程组, 这个组中含有多个事件循环线程,每一个事件
循环线程是NioEventLoop - 每个NioEventLoop都有一个selector , 用于监听注册在其上的socketChannel的网络通讯
- 每个Boss NioEventLoop线程内部循环执行的步骤有 3 步
- 处理accept事件 , 与client 建立连接 , 生成 NioSocketChannel
- 将NioSocketChannel注册到某个worker NIOEventLoop上的selector
- 处理任务队列的任务 , 即runAllTasks
- 每个worker NIOEventLoop线程循环执行的步骤
- 轮询注册到自己selector上的所有NioSocketChannel 的read, write事件
- 处理 I/O 事件, 即read , write 事件, 在对应NioSocketChannel 处理业务
- runAllTasks处理任务队列TaskQueue的任务 ,一些耗时的业务处理一般可以放入TaskQueue中慢慢处理,这样不影响数据在 pipeline 中的流动处理
- 每个worker NIOEventLoop处理NioSocketChannel业务时,会使用 pipeline (管道),管道中维护
了很多 handler 处理器用来处理 channel 中的数据
Netty组件介绍
-
Bootstrap、ServerBootstrap
Bootstrap 意思是引导,一个 Netty 应用通常由一个 Bootstrap 开始,主要作用是配置整个 Netty 程序,串联各个组件,Netty 中 Bootstrap 类是客户端程序的启动引导类,ServerBootstrap 是服务端启动引导类。 -
Future、ChannelFuture
在 Netty 中所有的 IO 操作都是异步的,不能立刻得知消息是否被正确处理。
但是可以过一会等它执行完成或者直接注册一个监听,具体的实现就是通过 Future 和ChannelFutures,他们可以注册一个监听,当操作执行成功或失败时监听会自动触发注册的监听事件。 -
Channel
Netty 网络通信的组件,能够用于执行网络 I/O 操作。Channel 为用户提供:
1)当前网络连接的通道的状态(例如是否打开?是否已连接?)
2)网络连接的配置参数 (例如接收缓冲区大小)
3)提供异步的网络 I/O 操作(如建立连接,读写,绑定端口),异步调用意味着任何 I/O 调用都将立即返回,且不保证在调用结束时所请求的 I/O 操作已完成。
4)调用立即返回一个 ChannelFuture 实例,通过注册监听器到 ChannelFuture 上,可以 I/O 操作成功、失败或取消时回调通知调用方。
5)支持关联 I/O 操作与对应的处理程序。
不同协议、不同的阻塞类型的连接都有不同的 Channel 类型与之对应。
下面是一些常用的 Channel 类型:
1 NioSocketChannel,异步的客户端 TCP Socket 连接。
2 NioServerSocketChannel,异步的服务器端 TCP Socket 连接。
3 NioDatagramChannel,异步的 UDP 连接。
4 NioSctpChannel,异步的客户端 Sctp 连接。
5 NioSctpServerChannel,异步的 Sctp 服务器端连接,这些通道涵盖了 UDP 和 TCP 网络 IO 以及文件 IO。 -
Selector
Netty 基于 Selector 对象实现 I/O 多路复用,通过 Selector 一个线程可以监听多个连接的 Channel事件。
当向一个 Selector 中注册 Channel 后,Selector 内部的机制就可以自动不断地查询(Select) 这些注册的 Channel 是否有已就绪的 I/O 事件(例如可读,可写,网络连接完成等),这样程序就可以很简单地使用一个线程高效地管理多个 Channel 。 -
NioEventLoop
NioEventLoop 中维护了一个线程和任务队列,支持异步提交执行任务,线程启动时会调用NioEventLoop 的 run 方法,执行 I/O 任务和非 I/O 任务:
I/O 任务,即 selectionKey 中 ready 的事件,如 accept、connect、read、write 等,由processSelectedKeys 方法触发。
非 IO 任务,添加到 taskQueue 中的任务,如 register0、bind0 等任务,由 runAllTasks 方法触发。 -
NioEventLoopGroup
NioEventLoopGroup,主要管理 eventLoop 的生命周期,可以理解为一个线程池,内部维护了一组线程,每个线程(NioEventLoop)负责处理多个 Channel 上的事件,而一个 Channel 只对应于一个线程。 -
ChannelHandler
ChannelHandler 是一个接口,处理 I/O 事件或拦截 I/O 操作,并将其转发到其 ChannelPipeline(业
务处理链)中的下一个处理程序。
ChannelHandler 本身并没有提供很多方法,因为这个接口有许多的方法需要实现,方便使用期间,
可以继承它的子类:
1 ChannelInboundHandler 用于处理入站 I/O 事件。
2 ChannelOutboundHandler 用于处理出站 I/O 操作。
或者使用以下适配器类:
1 ChannelInboundHandlerAdapter 用于处理入站 I/O 事件。
2 ChannelOutboundHandlerAdapter 用于处理出站 I/O 操作。 -
ChannelHandlerContext
保存 Channel 相关的所有上下文信息,同时关联一个 ChannelHandler 对象。 -
ChannelPipline
保存 ChannelHandler 的 List,用于处理或拦截 Channel 的入站事件和出站操作。
ChannelPipeline 实现了一种高级形式的拦截过滤器模式,使用户可以完全控制事件的处理方式,以
及 Channel 中各个的 ChannelHandler 如何相互交互。
在 Netty 中每个 Channel 都有且仅有一个 ChannelPipeline 与之对应,它们的组成关系如下:![[外链图片转存失败,源站可能有防盗链机制,建议将图片保存下来直接上传(img-XAEMMqPe-1645170600489)(Netty基础.assets/1644371829399.png)]](https://i-blog.csdnimg.cn/blog_migrate/53604f59701052d6df2f889596ee2d47.png)
一个 Channel 包含了一个 ChannelPipeline,而 ChannelPipeline 中又维护了一个由
ChannelHandlerContext 组成的双向链表,并且每个 ChannelHandlerContext 中又关联着一个
ChannelHandler。
read事件(入站事件)和write事件(出站事件)在一个双向链表中,入站事件会从链表 head 往后传递到最
后一个入站的 handler,出站事件会从链表 tail 往前传递到最前一个出站的 handler,两种类型的
handler 互不干扰
Netty聊天室
服务器
public class ChatServer {
public static void main(String[] args) throws Exception {
EventLoopGroup bossGroup = new NioEventLoopGroup(1);
EventLoopGroup workerGroup = new NioEventLoopGroup();
try {
ServerBootstrap bootstrap = new ServerBootstrap();
bootstrap.group(bossGroup, workerGroup)
.channel(NioServerSocketChannel.class)
.option(ChannelOption.SO_BACKLOG, 1024)
.childHandler(new ChannelInitializer<SocketChannel>() {
@Override
protected void initChannel(SocketChannel ch) throws Exception {
ChannelPipeline pipeline = ch.pipeline();
//向pipeline加入字符串解码器
pipeline.addLast(new StringDecoder());
//向pipeline加入字符串编码器
pipeline.addLast(new StringEncoder());
//加入自己的业务处理handler
pipeline.addLast(new ChatServerHandler());
}
});
System.out.println("聊天室server启动");
ChannelFuture channelFuture = bootstrap.bind(9000).sync();
//关闭通道
channelFuture.channel().closeFuture().sync();
} finally {
bossGroup.shutdownGracefully();
workerGroup.shutdownGracefully();
}
}
}
服务器处理器
public class ChatServerHandler extends SimpleChannelInboundHandler<String> {
//全局通道组,所有通道都会加入到该组
private static ChannelGroup channelGroup = new DefaultChannelGroup(GlobalEventExecutor.INSTANCE);
//表示 channel 处于就绪状态, 提示上线
@Override
public void channelActive(ChannelHandlerContext ctx) throws Exception {
Channel channel = ctx.channel();
//将该客户加入聊天的信息推送给其它在线的客户端
channelGroup.writeAndFlush(channel.remoteAddress() + " 上线了\n");
//将当前 channel 加入到 channelGroup
channelGroup.add(channel);
System.out.println(ctx.channel().remoteAddress() + " 上线了\n");
}
//表示 channel 处于不活动状态, 提示离线了
@Override
public void channelInactive(ChannelHandlerContext ctx) throws Exception {
//将客户离开信息推送给当前在线的客户
channelGroup.writeAndFlush(ctx.channel().remoteAddress() + " 下线了\n");
System.out.println(ctx.channel().remoteAddress() + " 下线了\n");
}
//读取数据
@Override
protected void channelRead0(ChannelHandlerContext ctx, String msg) throws Exception {
//将客户端的消息发送给所有用户
channelGroup.writeAndFlush(ctx.channel().remoteAddress() + "说:" + msg + "\n");
}
@Override
public void exceptionCaught(ChannelHandlerContext ctx, Throwable cause) throws Exception {
//关闭通道
ctx.close();
}
}
客户端
public class ChatClient {
public static void main(String[] args) throws Exception {
EventLoopGroup group = new NioEventLoopGroup();
try {
Bootstrap bootstrap = new Bootstrap()
.group(group)
.channel(NioSocketChannel.class)
.handler(new ChannelInitializer<SocketChannel>() {
@Override
protected void initChannel(SocketChannel ch) throws Exception {
ChannelPipeline pipeline = ch.pipeline();
pipeline.addLast(new StringEncoder());
pipeline.addLast(new StringDecoder());
//设置客户端处理器
pipeline.addLast(new ChatClientHandler());
}
});
ChannelFuture channelFuture = bootstrap.connect("127.0.0.1", 9000).sync();
//得到 channel
Channel channel = channelFuture.channel();
//客户端输入信息
Scanner scanner = new Scanner(System.in);
while (scanner.hasNextLine()) {
String msg = scanner.nextLine();
//通过 channel 发送到服务器端
channel.writeAndFlush(msg);
}
} finally {
group.shutdownGracefully();
}
}
}
客户端处理器
public class ChatClientHandler extends SimpleChannelInboundHandler<String> {
//读取服务器发来的数据
@Override
protected void channelRead0(ChannelHandlerContext ctx, String msg) throws Exception {
System.out.println(msg.trim());
}
}
1282

被折叠的 条评论
为什么被折叠?



