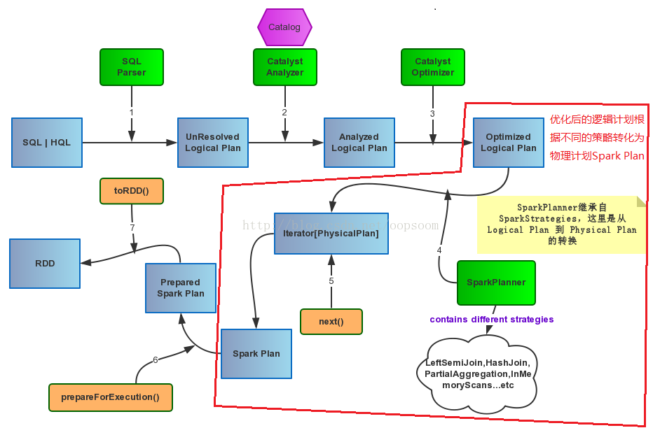
前面几篇文章主要介绍的是spark sql包里的的spark sql执行流程,以及Catalyst包内的SqlParser,Analyzer和Optimizer,最后要介绍一下Catalyst里最后的一个Plan了,即Physical Plan。物理计划是Spark SQL执行Spark job的前置,也是最后一道计划。
如图:

一、SparkPlanner
话接上回,Optimizer接受输入的Analyzed Logical Plan后,会有SparkPlanner来对Optimized Logical Plan进行转换,生成Physical plans。
-
lazy val optimizedPlan = optimizer(analyzed) -
// TODO: Don't just pick the first one... -
lazy val sparkPlan = planner(optimizedPlan).next()
SparkPlanner的apply方法,会返回一个Iterator[PhysicalPlan]。
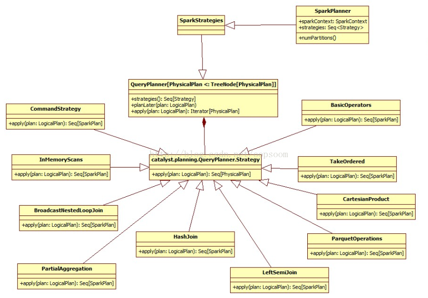
SparkPlanner继承了SparkStrategies,SparkStrategies继承了QueryPlanner。
SparkStrategies包含了一系列特定的Strategies,这些Strategies是继承自QueryPlanner中定义的Strategy,它定义接受一个Logical Plan,生成一系列的Physical Plan
-
@transient -
protected[sql] val planner = new SparkPlanner -
protected[sql] class SparkPlanner extends SparkStrategies { -
val sparkContext: SparkContext = self.sparkContext -
val sqlContext: SQLContext = self -
def numPartitions = self.numShufflePartitions //partitions的个数 -
val strategies: Seq[Strategy] = //策略的集合 -
CommandStrategy(self) :: -
TakeOrdered :: -
PartialAggregation :: -
LeftSemiJoin :: -
HashJoin :: -
InMemoryScans :: -
ParquetOperations :: -
BasicOperators :: -
CartesianProduct :: -
BroadcastNestedLoopJoin :: Nil -
etc...... -
}
QueryPlanner 是SparkPlanner的基类,定义了一系列的关键点,如Strategy,planLater和apply。
-
abstract class QueryPlanner[PhysicalPlan <: TreeNode[PhysicalPlan]] { -
/** A list of execution strategies that can be used by the planner */ -
def strategies: Seq[Strategy] -
/** -
* Given a [[plans.logical.LogicalPlan LogicalPlan]], returns a list of `PhysicalPlan`s that can -
* be used for execution. If this strategy does not apply to the give logical operation then an -
* empty list should be returned. -
*/ -
abstract protected class Strategy extends Logging { -
def apply(plan: LogicalPlan): Seq[PhysicalPlan] //接受一个logical plan,返回Seq[PhysicalPlan] -
} -
/** -
* Returns a placeholder for a physical plan that executes `plan`. This placeholder will be -
* filled in automatically by the QueryPlanner using the other execution strategies that are -
* available. -
*/ -
protected def planLater(plan: LogicalPlan) = apply(plan).next() //返回一个占位符,占位符会自动被QueryPlanner用其它的strategies apply -
def apply(plan: LogicalPlan): Iterator[PhysicalPlan] = { -
// Obviously a lot to do here still... -
val iter = strategies.view.flatMap(_(plan)).toIterator //整合所有的Strategy,_(plan)每个Strategy应用plan上,得到所有Strategies执行完后生成的所有Physical Plan的集合,一个iter -
assert(iter.hasNext, s"No plan for $plan") -
iter //返回所有物理计划 -
} -
}
继承关系:

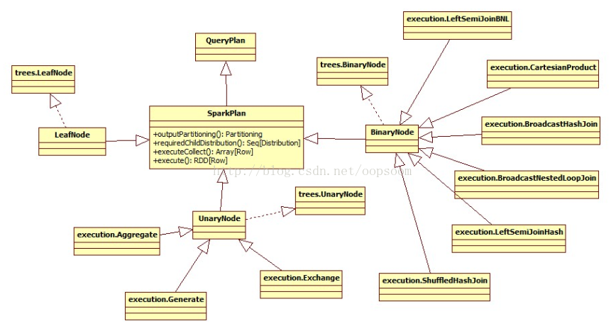
二、Spark Plan
Spark Plan是Catalyst里经过所有Strategies apply 的最终的物理执行计划的抽象类,它只是用来执行spark job的。
lazy val executedPlan: SparkPlan = prepareForExecution(sparkPlan)
prepareForExecution其实是一个RuleExecutor[SparkPlan],当然这里的Rule就是SparkPlan了。
-
@transient -
protected[sql] val prepareForExecution = new RuleExecutor[SparkPlan] { -
val batches = -
Batch("Add exchange", Once, AddExchange(self)) :: //添加shuffler操作如果必要的话 -
Batch("Prepare Expressions", Once, new BindReferences[SparkPlan]) :: Nil //Bind references -
}
Spark Plan继承Query Plan[Spark Plan],里面定义的partition,requiredChildDistribution以及spark sql启动执行的execute方法。
-
abstract class SparkPlan extends QueryPlan[SparkPlan] with Logging { -
self: Product => -
// TODO: Move to `DistributedPlan` -
/** Specifies how data is partitioned across different nodes in the cluster. */ -
def outputPartitioning: Partitioning = UnknownPartitioning(0) // TODO: WRONG WIDTH! -
/** Specifies any partition requirements on the input data for this operator. */ -
def requiredChildDistribution: Seq[Distribution] = -
Seq.fill(children.size)(UnspecifiedDistribution) -
/** -
* Runs this query returning the result as an RDD. -
*/ -
def execute(): RDD[Row] //真正执行查询的方法execute,返回的是一个RDD -
/** -
* Runs this query returning the result as an array. -
*/ -
def executeCollect(): Array[Row] = execute().map(_.copy()).collect() //exe & collect -
protected def buildRow(values: Seq[Any]): Row = //根据当前的值,生成Row对象,其实是一个封装了Array的对象。 -
new GenericRow(values.toArray) -
}
关于Spark Plan的继承关系,如图:

三、Strategies
Strategy,注意这里Strategy是在execution包下的,在SparkPlanner里定义了目前的几种策略:
LeftSemiJoin、HashJoin、PartialAggregation、BroadcastNestedLoopJoin、CartesianProduct、TakeOrdered、ParquetOperations、InMemoryScans、BasicOperators、CommandStrategy
3.1、LeftSemiJoin
Join分为好几种类型:
-
case object Inner extends JoinType -
case object LeftOuter extends JoinType -
case object RightOuter extends JoinType -
case object FullOuter extends JoinType -
case object LeftSemi extends JoinType
如果Logical Plan里的Join是joinType为LeftSemi的话,就会执行这种策略,
这里ExtractEquiJoinKeys是一个pattern定义在patterns.scala里,主要是做模式匹配用的。
这里匹配只要是等值的join操作,都会封装为ExtractEquiJoinKeys对象,它会解析当前join,最后返回(joinType, rightKeys, leftKeys, condition, leftChild, rightChild)的格式。
最后返回一个execution.LeftSemiJoinHash这个Spark Plan,可见Spark Plan的类图继承关系图。
-
object LeftSemiJoin extends Strategy with PredicateHelper { -
def apply(plan: LogicalPlan): Seq[SparkPlan] = plan match { -
// Find left semi joins where at least some predicates can be evaluated by matching join keys -
case ExtractEquiJoinKeys(LeftSemi, leftKeys, rightKeys, condition, left, right) => -
val semiJoin = execution.LeftSemiJoinHash( //根据解析后的Join,实例化execution.LeftSemiJoinHash这个Spark Plan 返回 -
leftKeys, rightKeys, planLater(left), planLater(right)) -
condition.map(Filter(_, semiJoin)).getOrElse(semiJoin) :: Nil -
// no predicate can be evaluated by matching hash keys -
case logical.Join(left, right, LeftSemi, condition) => //没有Join key的,即非等值join连接的,返回LeftSemiJoinBNL这个Spark Plan -
execution.LeftSemiJoinBNL( -
planLater(left), planLater(right), condition)(sqlContext) :: Nil -
case _ => Nil -
} -
}
3.2、HashJoin
HashJoin是我们最见的操作,innerJoin类型,里面提供了2种Spark Plan,BroadcastHashJoin 和 ShuffledHashJoin
BroadcastHashJoin的实现是一种广播变量的实现方法,如果设置了spark.sql.join.broadcastTables这个参数的表(表面逗号隔开)
就会用spark的Broadcast Variables方式先将一张表给查询出来,然后广播到各个机器中,相当于Hive中的map join。
ShuffledHashJoin是一种最传统的默认的join方式,会根据shuffle key进行shuffle的hash join。
-
object HashJoin extends Strategy with PredicateHelper { -
private[this] def broadcastHashJoin( -
leftKeys: Seq[Expression], -
rightKeys: Seq[Expression], -
left: LogicalPlan, -
right: LogicalPlan, -
condition: Option[Expression], -
side: BuildSide) = { -
val broadcastHashJoin = execution.BroadcastHashJoin( -
leftKeys, rightKeys, side, planLater(left), planLater(right))(sqlContext) -
condition.map(Filter(_, broadcastHashJoin)).getOrElse(broadcastHashJoin) :: Nil -
} -
def broadcastTables: Seq[String] = sqlContext.joinBroadcastTables.split(",").toBuffer //获取需要广播的表 -
def apply(plan: LogicalPlan): Seq[SparkPlan] = plan match { -
case ExtractEquiJoinKeys( -
Inner, -
leftKeys, -
rightKeys, -
condition, -
left, -
right @ PhysicalOperation(_, _, b: BaseRelation)) -
if broadcastTables.contains(b.tableName) => //如果右孩子是广播的表,则buildSide取BuildRight -
broadcastHashJoin(leftKeys, rightKeys, left, right, condition, BuildRight) -
case ExtractEquiJoinKeys( -
Inner, -
leftKeys, -
rightKeys, -
condition, -
left @ PhysicalOperation(_, _, b: BaseRelation), -
right) -
if broadcastTables.contains(b.tableName) =>//如果左孩子是广播的表,则buildSide取BuildLeft -
broadcastHashJoin(leftKeys, rightKeys, left, right, condition, BuildLeft) -
case ExtractEquiJoinKeys(Inner, leftKeys, rightKeys, condition, left, right) => -
val hashJoin = -
execution.ShuffledHashJoin( //根据hash key shuffle的 Hash Join -
leftKeys, rightKeys, BuildRight, planLater(left), planLater(right)) -
condition.map(Filter(_, hashJoin)).getOrElse(hashJoin) :: Nil -
case _ => Nil -
} -
}
3.3、PartialAggregation
PartialAggregation是一个部分聚合的策略,即有些聚合操作可以在local里面完成的,就在local data里完成,而不必要的去shuffle所有的字段。
-
object PartialAggregation extends Strategy { -
def apply(plan: LogicalPlan): Seq[SparkPlan] = plan match { -
case logical.Aggregate(groupingExpressions, aggregateExpressions, child) => -
// Collect all aggregate expressions. -
val allAggregates = -
aggregateExpressions.flatMap(_ collect { case a: AggregateExpression => a }) -
// Collect all aggregate expressions that can be computed partially. -
val partialAggregates = -
aggregateExpressions.flatMap(_ collect { case p: PartialAggregate => p }) -
// Only do partial aggregation if supported by all aggregate expressions. -
if (allAggregates.size == partialAggregates.size) { -
// Create a map of expressions to their partial evaluations for all aggregate expressions. -
val partialEvaluations: Map[Long, SplitEvaluation] = -
partialAggregates.map(a => (a.id, a.asPartial)).toMap -
// We need to pass all grouping expressions though so the grouping can happen a second -
// time. However some of them might be unnamed so we alias them allowing them to be -
// referenced in the second aggregation. -
val namedGroupingExpressions: Map[Expression, NamedExpression] = groupingExpressions.map { -
case n: NamedExpression => (n, n) -
case other => (other, Alias(other, "PartialGroup")()) -
}.toMap -
// Replace aggregations with a new expression that computes the result from the already -
// computed partial evaluations and grouping values. -
val rewrittenAggregateExpressions = aggregateExpressions.map(_.transformUp { -
case e: Expression if partialEvaluations.contains(e.id) => -
partialEvaluations(e.id).finalEvaluation -
case e: Expression if namedGroupingExpressions.contains(e) => -
namedGroupingExpressions(e).toAttribute -
}).asInstanceOf[Seq[NamedExpression]] -
val partialComputation = -
(namedGroupingExpressions.values ++ -
partialEvaluations.values.flatMap(_.partialEvaluations)).toSeq -
// Construct two phased aggregation. -
execution.Aggregate( //返回execution.Aggregate这个Spark Plan -
partial = false, -
namedGroupingExpressions.values.map(_.toAttribute).toSeq, -
rewrittenAggregateExpressions, -
execution.Aggregate( -
partial = true, -
groupingExpressions, -
partialComputation, -
planLater(child))(sqlContext))(sqlContext) :: Nil -
} else { -
Nil -
} -
case _ => Nil -
} -
}
3.4、BroadcastNestedLoopJoin
BroadcastNestedLoopJoin是用于Left Outer Join, RightOuter, FullOuter这三种类型的join
而上述的Hash Join仅仅用于InnerJoin,这点要区分开来。
-
object BroadcastNestedLoopJoin extends Strategy { -
def apply(plan: LogicalPlan): Seq[SparkPlan] = plan match { -
case logical.Join(left, right, joinType, condition) => -
execution.BroadcastNestedLoopJoin( -
planLater(left), planLater(right), joinType, condition)(sqlContext) :: Nil -
case _ => Nil -
} -
}
部分代码;
-
if (!matched && (joinType == LeftOuter || joinType == FullOuter)) { //LeftOuter or FullOuter -
matchedRows += buildRow(streamedRow ++ Array.fill(right.output.size)(null)) -
} -
} -
Iterator((matchedRows, includedBroadcastTuples)) -
} -
val includedBroadcastTuples = streamedPlusMatches.map(_._2) -
val allIncludedBroadcastTuples = -
if (includedBroadcastTuples.count == 0) { -
new scala.collection.mutable.BitSet(broadcastedRelation.value.size) -
} else { -
streamedPlusMatches.map(_._2).reduce(_ ++ _) -
} -
val rightOuterMatches: Seq[Row] = -
if (joinType == RightOuter || joinType == FullOuter) { //RightOuter or FullOuter -
broadcastedRelation.value.zipWithIndex.filter { -
case (row, i) => !allIncludedBroadcastTuples.contains(i) -
}.map { -
// TODO: Use projection. -
case (row, _) => buildRow(Vector.fill(left.output.size)(null) ++ row) -
} -
} else { -
Vector() -
}
3.5、CartesianProduct
-
笛卡尔积的Join,有待过滤条件的Join。 -
主要是利用RDD的cartesian实现的。 -
object CartesianProduct extends Strategy { -
def apply(plan: LogicalPlan): Seq[SparkPlan] = plan match { -
case logical.Join(left, right, _, None) => -
execution.CartesianProduct(planLater(left), planLater(right)) :: Nil -
case logical.Join(left, right, Inner, Some(condition)) => -
execution.Filter(condition, -
execution.CartesianProduct(planLater(left), planLater(right))) :: Nil -
case _ => Nil -
} -
}
3.6、TakeOrdered
TakeOrdered是用于Limit操作的,如果有Limit和Sort操作。
则返回一个TakeOrdered的Spark Plan。
主要也是利用RDD的takeOrdered方法来实现的排序后取TopN。
-
object TakeOrdered extends Strategy { -
def apply(plan: LogicalPlan): Seq[SparkPlan] = plan match { -
case logical.Limit(IntegerLiteral(limit), logical.Sort(order, child)) => -
execution.TakeOrdered(limit, order, planLater(child))(sqlContext) :: Nil -
case _ => Nil -
} -
}
3.7、ParquetOperations
支持ParquetOperations的读写,插入Table等。
-
object ParquetOperations extends Strategy { -
def apply(plan: LogicalPlan): Seq[SparkPlan] = plan match { -
// TODO: need to support writing to other types of files. Unify the below code paths. -
case logical.WriteToFile(path, child) => -
val relation = -
ParquetRelation.create(path, child, sparkContext.hadoopConfiguration) -
// Note: overwrite=false because otherwise the metadata we just created will be deleted -
InsertIntoParquetTable(relation, planLater(child), overwrite=false)(sqlContext) :: Nil -
case logical.InsertIntoTable(table: ParquetRelation, partition, child, overwrite) => -
InsertIntoParquetTable(table, planLater(child), overwrite)(sqlContext) :: Nil -
case PhysicalOperation(projectList, filters: Seq[Expression], relation: ParquetRelation) => -
val prunePushedDownFilters = -
if (sparkContext.conf.getBoolean(ParquetFilters.PARQUET_FILTER_PUSHDOWN_ENABLED, true)) { -
(filters: Seq[Expression]) => { -
filters.filter { filter => -
// Note: filters cannot be pushed down to Parquet if they contain more complex -
// expressions than simple "Attribute cmp Literal" comparisons. Here we remove -
// all filters that have been pushed down. Note that a predicate such as -
// "(A AND B) OR C" can result in "A OR C" being pushed down. -
val recordFilter = ParquetFilters.createFilter(filter) -
if (!recordFilter.isDefined) { -
// First case: the pushdown did not result in any record filter. -
true -
} else { -
// Second case: a record filter was created; here we are conservative in -
// the sense that even if "A" was pushed and we check for "A AND B" we -
// still want to keep "A AND B" in the higher-level filter, not just "B". -
!ParquetFilters.findExpression(recordFilter.get, filter).isDefined -
} -
} -
} -
} else { -
identity[Seq[Expression]] _ -
} -
pruneFilterProject( -
projectList, -
filters, -
prunePushedDownFilters, -
ParquetTableScan(_, relation, filters)(sqlContext)) :: Nil -
case _ => Nil -
} -
}
3.8、InMemoryScans
InMemoryScans主要是对InMemoryRelation这个Logical Plan操作。
调用的其实是Spark Planner里的pruneFilterProject这个方法。
-
object InMemoryScans extends Strategy { -
def apply(plan: LogicalPlan): Seq[SparkPlan] = plan match { -
case PhysicalOperation(projectList, filters, mem: InMemoryRelation) => -
pruneFilterProject( -
projectList, -
filters, -
identity[Seq[Expression]], // No filters are pushed down. -
InMemoryColumnarTableScan(_, mem)) :: Nil -
case _ => Nil -
} -
}
3.9、BasicOperators
所有定义在org.apache.spark.sql.execution里的基本的Spark Plan,它们都在org.apache.spark.sql.execution包下basicOperators.scala内的
有Project、Filter、Sample、Union、Limit、TakeOrdered、Sort、ExistingRdd。
这些是基本元素,实现都相对简单,基本上都是RDD里的方法来实现的。
-
object BasicOperators extends Strategy { -
def numPartitions = self.numPartitions -
def apply(plan: LogicalPlan): Seq[SparkPlan] = plan match { -
case logical.Distinct(child) => -
execution.Aggregate( -
partial = false, child.output, child.output, planLater(child))(sqlContext) :: Nil -
case logical.Sort(sortExprs, child) => -
// This sort is a global sort. Its requiredDistribution will be an OrderedDistribution. -
execution.Sort(sortExprs, global = true, planLater(child)):: Nil -
case logical.SortPartitions(sortExprs, child) => -
// This sort only sorts tuples within a partition. Its requiredDistribution will be -
// an UnspecifiedDistribution. -
execution.Sort(sortExprs, global = false, planLater(child)) :: Nil -
case logical.Project(projectList, child) => -
execution.Project(projectList, planLater(child)) :: Nil -
case logical.Filter(condition, child) => -
execution.Filter(condition, planLater(child)) :: Nil -
case logical.Aggregate(group, agg, child) => -
execution.Aggregate(partial = false, group, agg, planLater(child))(sqlContext) :: Nil -
case logical.Sample(fraction, withReplacement, seed, child) => -
execution.Sample(fraction, withReplacement, seed, planLater(child)) :: Nil -
case logical.LocalRelation(output, data) => -
val dataAsRdd = -
sparkContext.parallelize(data.map(r => -
new GenericRow(r.productIterator.map(convertToCatalyst).toArray): Row)) -
execution.ExistingRdd(output, dataAsRdd) :: Nil -
case logical.Limit(IntegerLiteral(limit), child) => -
execution.Limit(limit, planLater(child))(sqlContext) :: Nil -
case Unions(unionChildren) => -
execution.Union(unionChildren.map(planLater))(sqlContext) :: Nil -
case logical.Generate(generator, join, outer, _, child) => -
execution.Generate(generator, join = join, outer = outer, planLater(child)) :: Nil -
case logical.NoRelation => -
execution.ExistingRdd(Nil, singleRowRdd) :: Nil -
case logical.Repartition(expressions, child) => -
execution.Exchange(HashPartitioning(expressions, numPartitions), planLater(child)) :: Nil -
case SparkLogicalPlan(existingPlan, _) => existingPlan :: Nil -
case _ => Nil -
} -
}
3.10 CommandStrategy
CommandStrategy是专门针对Command类型的Logical Plan
即set key = value 、 explain sql、 cache table xxx 这类操作
SetCommand主要实现方式是SparkContext的参数
ExplainCommand主要实现方式是利用executed Plan打印出tree string
CacheCommand主要实现方式SparkContext的cache table和uncache table
-
case class CommandStrategy(context: SQLContext) extends Strategy { -
def apply(plan: LogicalPlan): Seq[SparkPlan] = plan match { -
case logical.SetCommand(key, value) => -
Seq(execution.SetCommand(key, value, plan.output)(context)) -
case logical.ExplainCommand(logicalPlan) => -
Seq(execution.ExplainCommand(logicalPlan, plan.output)(context)) -
case logical.CacheCommand(tableName, cache) => -
Seq(execution.CacheCommand(tableName, cache)(context)) -
case _ => Nil -
} -
}
四、Execution
Spark Plan的Execution方式均为调用其execute()方法生成RDD,除了简单的基本操作例如上面的basic operator实现比较简单,其它的实现都比较复杂,大致的实现我都在上面介绍了,本文就不详细讨论了。
五、总结
本文从介绍了Spark SQL的Catalyst框架的Physical plan以及其如何从Optimized Logical Plan转化为Spark Plan的过程,这个过程用到了很多的物理计划策略Strategies,每个Strategies最后还是在RuleExecutor里面被执行,最后生成一系列物理计划Executed Spark Plans。
Spark Plan是执行前最后一种计划,当生成executed spark plan后,就可以调用collect()方法来启动Spark Job来进行Spark SQL的真正执行了。
1011

被折叠的 条评论
为什么被折叠?



