文章目录
apollo简介
apollo是携程开源的一款配置中心的产品。什么是配置中心呢?我们在开发的过程中最简单的就是在代码中hard coding,写好之后直接部署到生产环境,但是这样的弊端是每次修改一个简单的配置,就需要重新改代码重新上线,极大的浪费人力。apollo的作用正是在不上线的情况下可以动态实时的修改系统的配置数据。
整体设计

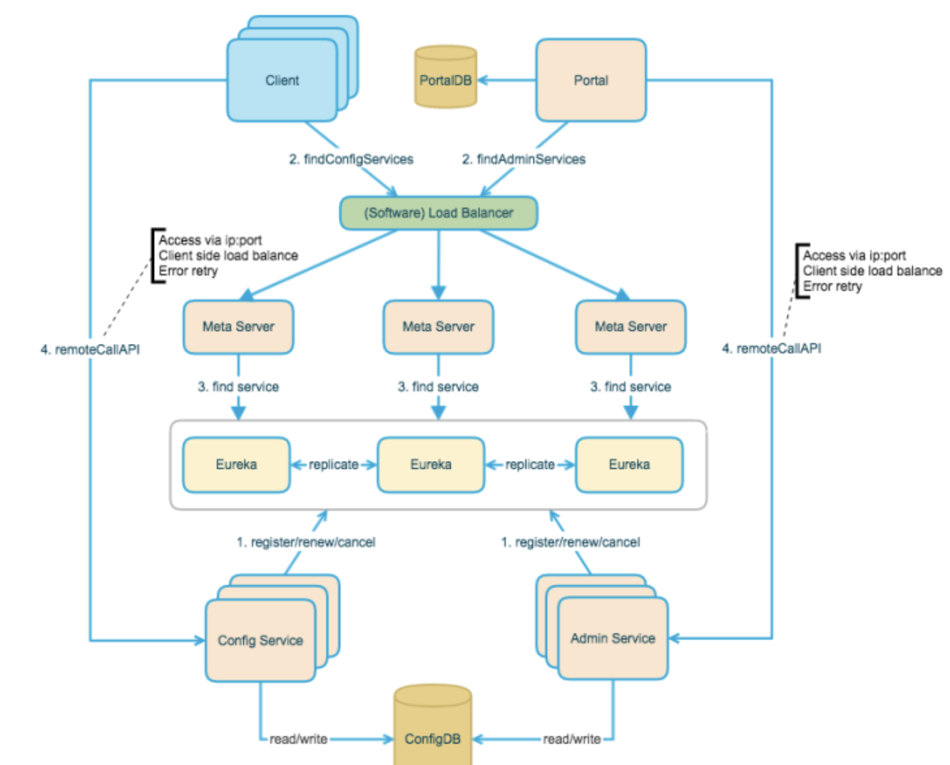
在分析之前,我们需要对apollo的整体架构有一个大概的了解,因为我们下面对各个模块进行简单的介绍。
-
ConfigService
-
- 提供配置获取接口
- 提供配置推送接口
- 服务于Apollo客户端
-
AdminService
-
- 提供配置管理接口
- 提供配置修改发布接口
- 服务于管理界面Portal
-
Client
-
- 为应用获取配置,支持实时更新
- 通过MetaServer获取ConfigService的服务列表
- 使用客户端软负载SLB方式调用ConfigService
-
Portal
-
- 配置管理页面
- 通过MetaServer获取AdminService的服务列表
- 使用客户端软负载SLB方式调用AdminService
辅助模块:
-
Eureka
-
- 用于服务发现和注册
- Config/AdminService注册实例并定期报心跳
- 和ConfigService一起部署
-
MetaServer
-
- Portal通过域名访问MetaServer获取AdminService的地址列表
- Client通过域名访问MetaServer获取ConfigService的地址列表
- 相当于Eureka Proxy
- 和ConfigService一起部署
-
NginxLB
-
- 和域名系统配合,协助Portal访问MetaServer获取AdminService的地址列表
- 和域名系统配合,协助Client访问MetaServer获取ConfigService的地址列表
- 和域名系统配置,协助用户访问Portal进行配置管理。
要点:
- ConfigService是一个独立的微服务,服务于Client进行配置获取。
- Client和ConfigService保持长连接,通过一种推拉结合(push & pull)的模式,在实现配置实时更新的同时,保证配置更新不丢失。
- AdminService是一个独立的微服务,服务于Portal进行配置管理。Portal通过调用AdminService进行配置管理和发布。
- ConfigService和AdminService共享ConfigDB,ConfigDB中存放项目在某个环境中的配置信息。ConfigService/AdminService/ConfigDB三者在每个环境(DEV/FAT/UAT/PRO)中都要部署一份。
- Protal有一个独立的PortalDB,存放用户权限、项目和配置的元数据信息。Protal只需部署一份,它可以管理多套环境。
apollo client分析
上一节我们谈了apollo配置中心的整体架构,但是由于设计的比较全面,不是太好理解,我们通过下面的简化版进行说明:
需要配置的数据会通过portal调用admin service将数据存储在DB中。client是我们的业务系统,可以实时的从config service获取最新的配置数据,而在apollo中,获取配置数据有推拉结合的方式。
client分析
客户端总共有四个后台线程

启动流程
- Spring启动
- 调用 ApolloApplicationContextInitializer
- 通过spi方式开始初始化
- ConfigService ->ConfigManager ->ConfigFactory ->Config ->ConfigRepository
- 首次初始化时会同步获取一次资源 RemoteConfigRepository
- 同步调用一次 this.trySync();
- 开启异步定时任务 this.schedulePeriodicRefresh();
- 开启长轮询,及时获取配置调整 this.scheduleLongPollingRefresh();
- 首次初始化时会同步获取一次资源 RemoteConfigRepository
- bean初始化前阶段 - SpringValueProcessor
- 将配置与bean的关系注册到SpringValueRegistry中
- 调用 ApolloApplicationContextInitializer
在springboot项目中,通过@EnableApolloConfig启动apollo client。
@Retention(RetentionPolicy.RUNTIME)
@Target({ElementType.TYPE})
@Documented
@Import({ApolloConfigRegistrar.class})
public @interface EnableApolloConfig {
String[] value() default {"application"};
int order() default 2147483647;
}
public class ApolloConfigRegistrar implements ImportBeanDefinitionRegistrar {
public ApolloConfigRegistrar() {
}
public void registerBeanDefinitions(AnnotationMetadata importingClassMetadata, BeanDefinitionRegistry registry) {
AnnotationAttributes attributes = AnnotationAttributes.fromMap(importingClassMetadata.getAnnotationAttributes(EnableApolloConfig.class.getName()));
String[] namespaces = attributes.getStringArray("value");
int order = (Integer)attributes.getNumber("order");
PropertySourcesProcessor.addNamespaces(Lists.newArrayList(namespaces), order);
Map<String, Object> propertySourcesPlaceholderPropertyValues = new HashMap();
propertySourcesPlaceholderPropertyValues.put("order", 0);
BeanRegistrationUtil.registerBeanDefinitionIfNotExists(registry, PropertySourcesPlaceholderConfigurer.class.getName(), PropertySourcesPlaceholderConfigurer.class, propertySourcesPlaceholderPropertyValues);
BeanRegistrationUtil.registerBeanDefinitionIfNotExists(registry, PropertySourcesProcessor.class.getName(), PropertySourcesProcessor.class);
BeanRegistrationUtil.registerBeanDefinitionIfNotExists(registry, ApolloAnnotationProcessor.class.getName(), ApolloAnnotationProcessor.class);
BeanRegistrationUtil.registerBeanDefinitionIfNotExists(registry, SpringValueProcessor.class.getName(), SpringValueProcessor.class);
BeanRegistrationUtil.registerBeanDefinitionIfNotExists(registry, SpringValueDefinitionProcessor.class.getName(), SpringValueDefinitionProcessor.class);
BeanRegistrationUtil.registerBeanDefinitionIfNotExists(registry, ApolloJsonValueProcessor.class.getName(), ApolloJsonValueProcessor.class);
}
}
enable注解引入了ApolloConfigRegistrar,在该类中注册了多个apollo必须的BeanDefination(后续会被Spring初始化为bean)。主要有PropertySourcesPlaceholderConfigurer、PropertySourcesProcessor、ApolloAnnotationProcessor、SpringValueProcessor、SpringValueDefinitionProcessor、ApolloJsonValueProcessor。
ConfigServiceLocator

public ConfigServiceLocator() {
List<ServiceDTO> initial = Lists.newArrayList();
this.m_configServices = new AtomicReference(initial);
this.m_responseType = (new TypeToken<List<ServiceDTO>>() {
}).getType();
this.m_httpUtil = (HttpUtil)ApolloInjector.getInstance(HttpUtil.class);
this.m_configUtil = (ConfigUtil)ApolloInjector.getInstance(ConfigUtil.class);
this.m_executorService = Executors.newScheduledThreadPool(1, ApolloThreadFactory.create("ConfigServiceLocator", true));
this.initConfigServices();
}
PropertySourcesProcessor的postProcessBeanFactory作为入口会执行ConfigServiceLocator的初始化,在初始化方法里,会初始化
m_executorService。
private void schedulePeriodicRefresh() {
//启动固定频率的定时任务
this.m_executorService.scheduleAtFixedRate(
new Runnable() {
@Override
public void run() {
logger.debug("refresh config services");
Tracer.logEvent("Apollo.MetaService", "periodicRefresh");
tryUpdateConfigServices();
}
//这里是间隔的执行时间,默认是5min
}, m_configUtil.getRefreshInterval(), m_configUtil.getRefreshInterval(),
m_configUtil.getRefreshIntervalTimeUnit());
}
private synchronized void updateConfigServices() {
//拼接到url http://xxx.config.apollo.xxx.com/services/config?appId=my-server-name&ip=10.xx.xxx.xxx
String url = assembleMetaServiceUrl();
HttpRequest request = new HttpRequest(url);
int maxRetries = 2;
Throwable exception = null;
for (int i = 0; i < maxRetries; i++) {
Transaction transaction = Tracer.newTransaction("Apollo.MetaService", "getConfigService");
transaction.addData("Url", url);
try {
//通过http请求,返回的ServiceDTO结构中包含appName、instanceId、homepageUrl
HttpResponse<List<ServiceDTO>> response = m_httpClient.doGet(request, m_responseType);
transaction.setStatus(Transaction.SUCCESS);
List<ServiceDTO> services = response.getBody();
if (services == null || services.isEmpty()) {
logConfigService("Empty response!");
continue;
}
setConfigServices(services);
return;
} catch (Throwable ex) {
Tracer.logEvent("ApolloConfigException", ExceptionUtil.getDetailMessage(ex));
transaction.setStatus(ex);
exception = ex;
} finally {
transaction.complete();
}
try {
m_configUtil.getOnErrorRetryIntervalTimeUnit().sleep(m_configUtil.getOnErrorRetryInterval());
} catch (InterruptedException ex) {
//ignore
}
}
}
该方法的主要作用就是定时拉取服务配置
用ApolloInjector做依赖管理
RemoteConfigRepository定时轮询Config Service
RemoteConfigLongPollService ,长轮询Config Service的配置变更通知/notifications/v2接口

- 一个Namespace对应一个RemoteConfigRepository
- 多个RemoteConfigRepository注册到全局唯一的RemoteConfigLongPollService中
RemoteConfigLongPollService
上面我们介绍过,apollo获取最新配置是通过推拉结合的方式,而推的方式主要是通过长轮询实现的,这个后台线程就是长轮询的实现。大体步骤如下:
- 客户端发起一个Http请求到服务端,设置超时时间为90秒
- 服务端会保持住这个连接60秒
- 如果在60秒内有客户端关心的配置变化,被保持住的客户端请求会立即返回,并告知客户端有配置变化的namespace信息,客户端会据此拉取对应namespace的最新配置
- 如果在60秒内没有客户端关心的配置变化,那么会返回Http状态码304给客户端
- 客户端在收到服务端请求后会立即重新发起连接,回到第一步
考虑到会有数万客户端向服务端发起长连,在服务端使用了async servlet(Spring DeferredResult)来服务Http Long Polling请求。
//客户端发起请求的代码
RemoteConfigLongPollService:
private void doLongPollingRefresh(String appId, String cluster, String dataCenter, String secret) {
ServiceDTO lastServiceDto = null;
//这就是各while循环
while (!m_longPollingStopped.get() && !Thread.currentThread().isInterrupted()) {
if (!m_longPollRateLimiter.tryAcquire(5, TimeUnit.SECONDS)) {
//wait at most 5 seconds
try {
TimeUnit.SECONDS.sleep(5);
} catch (InterruptedException e) {
}
}
Transaction transaction = Tracer.newTransaction("Apollo.ConfigService", "pollNotification");
String url = null;
try {
if (lastServiceDto == null) {
lastServiceDto = this.resolveConfigService();
}
url =
assembleLongPollRefreshUrl(lastServiceDto.getHomepageUrl(), appId, cluster, dataCenter,
m_notifications);
logger.debug("Long polling from {}", url);
HttpRequest request = new HttpRequest(url);
request.setReadTimeout(LONG_POLLING_READ_TIMEOUT);
if (!StringUtils.isBlank(secret)) {
Map<String, String> headers = Signature.buildHttpHeaders(url, appId, secret);
request.setHeaders(headers);
}
transaction.addData("Url", url);
final HttpResponse<List<ApolloConfigNotification>> response =
m_httpClient.doGet(request, m_responseType);
logger.debug("Long polling response: {}, url: {}", response.getStatusCode(), url);
if (response.getStatusCode() == 200 && response.getBody() != null) {
updateNotifications(response.getBody());
updateRemoteNotifications(response.getBody());
transaction.addData("Result", response.getBody().toString());
notify(lastServiceDto, response.getBody());
}
//try to load balance
if (response.getStatusCode() == 304 && ThreadLocalRandom.current().nextBoolean()) {
lastServiceDto = null;
}
m_longPollFailSchedulePolicyInSecond.success();
transaction.addData("StatusCode", response.getStatusCode());
transaction.setStatus(Transaction.SUCCESS);
} catch (Throwable ex) {
lastServiceDto = null;
Tracer.logEvent("ApolloConfigException", ExceptionUtil.getDetailMessage(ex));
transaction.setStatus(ex);
long sleepTimeInSecond = m_longPollFailSchedulePolicyInSecond.fail();
logger.warn(
"Long polling failed, will retry in {} seconds. appId: {}, cluster: {}, namespaces: {}, long polling url: {}, reason: {}",
sleepTimeInSecond, appId, cluster, assembleNamespaces(), url, ExceptionUtil.getDetailMessage(ex));
try {
TimeUnit.SECONDS.sleep(sleepTimeInSecond);
} catch (InterruptedException ie) {
//ignore
}
} finally {
transaction.complete();
}
}
}
客户端发送一个http请求到服务端的/notifications/v2接口。服务端不会立刻返回,而是通过Spring DeferredResult把请求挂起,如果60s内没有该客户端关心的配置发布,那么会返回http状态码304给客户端,为什么是60s呢?这个不重要,但重要的是这个时间要小于客户端设置的超时时间90s,否则客户端会经常timeout。若该客户端关心的配置有更新,则会立刻返回。客户端从返回的结果中获取到配置变化的namespace后,会立刻请求config service获取该namespace的最新配置。
下面我们简单看下服务端的代码:
NotificationControllerV2:
public DeferredResult<ResponseEntity<List<ApolloConfigNotification>>> pollNotification(
@RequestParam(value = "appId") String appId,
@RequestParam(value = "cluster") String cluster,
@RequestParam(value = "notifications") String notificationsAsString,
@RequestParam(value = "dataCenter", required = false) String dataCenter,
@RequestParam(value = "ip", required = false) String clientIp) {
List<ApolloConfigNotification> notifications = null;
try {
notifications =
gson.fromJson(notificationsAsString, notificationsTypeReference);
} catch (Throwable ex) {
Tracer.logError(ex);
}
if (CollectionUtils.isEmpty(notifications)) {
throw new BadRequestException("Invalid format of notifications: " + notificationsAsString);
}
Map<String, ApolloConfigNotification> filteredNotifications = filterNotifications(appId, notifications);
if (CollectionUtils.isEmpty(filteredNotifications)) {
throw new BadRequestException("Invalid format of notifications: " + notificationsAsString);
}
DeferredResultWrapper deferredResultWrapper = new DeferredResultWrapper(bizConfig.longPollingTimeoutInMilli());
Set<String> namespaces = Sets.newHashSetWithExpectedSize(filteredNotifications.size());
Map<String, Long> clientSideNotifications = Maps.newHashMapWithExpectedSize(filteredNotifications.size());
for (Map.Entry<String, ApolloConfigNotification> notificationEntry : filteredNotifications.entrySet()) {
String normalizedNamespace = notificationEntry.getKey();
ApolloConfigNotification notification = notificationEntry.getValue();
namespaces.add(normalizedNamespace);
clientSideNotifications.put(normalizedNamespace, notification.getNotificationId());
if (!Objects.equals(notification.getNamespaceName(), normalizedNamespace)) {
deferredResultWrapper.recordNamespaceNameNormalizedResult(notification.getNamespaceName(), normalizedNamespace);
}
}
Multimap<String, String> watchedKeysMap =
watchKeysUtil.assembleAllWatchKeys(appId, cluster, namespaces, dataCenter);
Set<String> watchedKeys = Sets.newHashSet(watchedKeysMap.values());
/**
* 1、set deferredResult before the check, for avoid more waiting
* If the check before setting deferredResult,it may receive a notification the next time
* when method handleMessage is executed between check and set deferredResult.
*/
deferredResultWrapper
.onTimeout(() -> logWatchedKeys(watchedKeys, "Apollo.LongPoll.TimeOutKeys"));
deferredResultWrapper.onCompletion(() -> {
//unregister all keys
for (String key : watchedKeys) {
deferredResults.remove(key, deferredResultWrapper);
}
logWatchedKeys(watchedKeys, "Apollo.LongPoll.CompletedKeys");
});
//register all keys
for (String key : watchedKeys) {
this.deferredResults.put(key, deferredResultWrapper);
}
logWatchedKeys(watchedKeys, "Apollo.LongPoll.RegisteredKeys");
logger.debug("Listening {} from appId: {}, cluster: {}, namespace: {}, datacenter: {}",
watchedKeys, appId, cluster, namespaces, dataCenter);
/**
* 2、check new release
*/
List<ReleaseMessage> latestReleaseMessages =
releaseMessageService.findLatestReleaseMessagesGroupByMessages(watchedKeys);
/**
* Manually close the entity manager.
* Since for async request, Spring won't do so until the request is finished,
* which is unacceptable since we are doing long polling - means the db connection would be hold
* for a very long time
*/
entityManagerUtil.closeEntityManager();
List<ApolloConfigNotification> newNotifications =
getApolloConfigNotifications(namespaces, clientSideNotifications, watchedKeysMap,
latestReleaseMessages);
if (!CollectionUtils.isEmpty(newNotifications)) {
deferredResultWrapper.setResult(newNotifications);
}
return deferredResultWrapper.getResult();
}
RemoteConfigRepository
RemoteConfigRepository定时轮询Config Service的配置读取/configs/{appId}/{clusterName}/{namespace:.+}
详细请查看com.ctrip.framework.apollo.configservice.controller.ConfigController的configs/{appId}/{clusterName}/{namespace:.+}接口
RemoteConfigRepository:
protected synchronized void sync() {
Transaction transaction = Tracer.newTransaction("Apollo.ConfigService", "syncRemoteConfig");
try {
//缓存中的apolloConfig
ApolloConfig previous = m_configCache.get();
//从configServer获得apolloConfig
ApolloConfig current = loadApolloConfig();
//reference equals means HTTP 304
//如果不相等说明有更新,更新缓存
if (previous != current) {
logger.debug("Remote Config refreshed!");
m_configCache.set(current);
//发布事件,由监听的listener进行消费
this.fireRepositoryChange(m_namespace, this.getConfig());
}
if (current != null) {
Tracer.logEvent(String.format("Apollo.Client.Configs.%s", current.getNamespaceName()),
current.getReleaseKey());
}
transaction.setStatus(Transaction.SUCCESS);
} catch (Throwable ex) {
transaction.setStatus(ex);
throw ex;
} finally {
transaction.complete();
}
}
SpringValueRegistry
private void initialize() {
Executors.newSingleThreadScheduledExecutor(ApolloThreadFactory.create("SpringValueRegistry", true)).scheduleAtFixedRate(new Runnable() {
public void run() {
try {
SpringValueRegistry.this.scanAndClean();
} catch (Throwable var2) {
var2.printStackTrace();
}
}
}, 5L, 5L, TimeUnit.SECONDS);
}
private void scanAndClean() {
Iterator iterator = this.registry.values().iterator();
while(!Thread.currentThread().isInterrupted() && iterator.hasNext()) {
Multimap<String, SpringValue> springValues = (Multimap)iterator.next();
Iterator springValueIterator = springValues.entries().iterator();
while(springValueIterator.hasNext()) {
Entry<String, SpringValue> springValue = (Entry)springValueIterator.next();
if (!((SpringValue)springValue.getValue()).isTargetBeanValid()) {
springValueIterator.remove();
}
}
}
}
将符合条件的属性封装成一个 SpringValue 对象,放在一个Map 中。当 clien 检测到配置发生变化时,就会更新这个 Map 里面的值,从而达到自动更新的目的。
参考:
https://mp.weixin.qq.com/s/-hUaQPzfsl9Lm3IqQW3VDQ
https://mp.weixin.qq.com/s/ALRSZCvtgv7m8q4tC8qlUg
https://www.jianshu.com/p/915b893eae20
https://blog.csdn.net/qq_40378034/article/details/114778207
https://cloud.tencent.com/developer/article/1878847
https://www.bilibili.com/read/cv11916999/
https://blog.csdn.net/pdwljhlg/article/details/89459786

967

被折叠的 条评论
为什么被折叠?



