今天大师兄给大家带来的是ppt的AI制作。本来以为这个主题很简单,照着大部分公众号deepseek+kimi ppt助手的路子半小时就能搞定。但是在花了一下午实际对比使用了几个现有的平台,再加上跟几个资深ppt重度玩家交流以后,基于大师兄工程师的严谨性格,还是觉得多花些精力出一集干货,让粉丝们在选择时少走点弯路。
今天我们使用3个不同平台,他们各有自己的优缺点和适用范围。几个平台是:
-
deepseek+kimi ppt助手
-
AiPPT
-
WPS
AI生成ppt的痛点
自己的使用经验加上与几个日常频繁使用ppt的办公人士交流,得出事实结论是现在还很少有人直接用ppt生成工具来生成ppt。导致这个现象的原因是ppt生成的主要的痛点或者难点:
-
内容可控性
-
AI是否能生成合适的内容
-
AI生成后的内容是否可以快速方便的按照编写者的想法进行微调
-
-
格式可控性
-
是否有足够的模板供选择选择
-
当必须使用某种模板时(logo,背景,风格),当前工具是否支持
-
生成可用的内容
所有这些工具都自带自己的AI引擎或者干脆部署deepseek的版本。要获得比较满意的内容,在通过提示词生成内容的的时候都需要注意的提示词写的尽量详细完整。
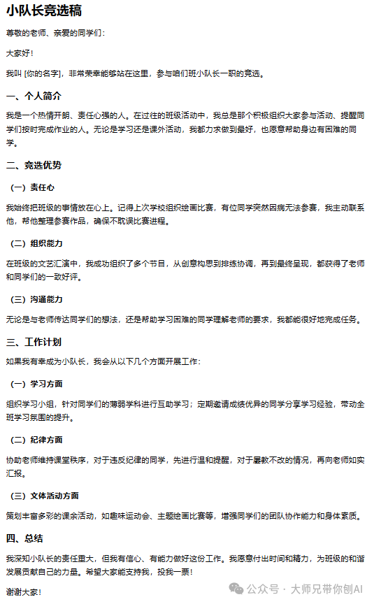
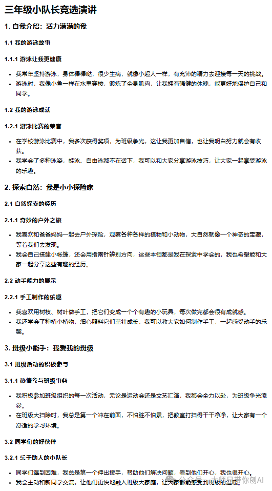
今天的测试题来自我之前的一个小任务,写一个ppt帮助儿子竞选小队长。当时并没有使用AI工具,差不多做了3个小时,做到晚上很晚。现在用AI工具再复现一遍。
刚开始我写的提示词是这样的:
★生成一个小队长竞选模板
结果是这样的:
看起来就是没法用的稿件,原因是给的提示词实在是太模糊和通用了。

于是修改提示词加入了一些详细的描述:
★生成一个三年级小队长的竞选演讲ppt。突出该同学的特点 : 1. 常年游泳,体魄强健。 2. 热爱自然,热爱探索,动手能力强。 3. 热爱班级,积极参加班级各项活动,乐于助人。 ppt需要5-10页,听众为三年级小学生。 语气亲切。

像点样子了,再继续给提示
★语言简练,不要太多的长句
好了,这个就看起来比较实用了。

各平台使用对比
接下来就是格式问题,各个平台的体验各不相同。
kimi PPT助手
直接集成到kimi中,点击左边的工具栏中的图标。

进入界面就能找到“PPT助手”。

使用的时候直接点击“生成PPT”。

弹出模板,找到自己喜欢的模板,就能生成了。

生成速度还是挺快的,效果过得去。下载下来还需要一些修改,不过工作量是大大减少了。

总结:没有太多的其他功能提供,免费,能满足一些简单的要求低得ppt得生成。
AiPPT
[https://www.aippt.cn/]
这是一个付费网站,本来不应该出现在大师兄的测试列表上。但是里边有一些挺有趣的功能,也许能满足一部分专业人士的需求。价格也不贵,99/年。对有这个需求的人士来说也许还是会用的到的。
其实用过几个免费集成的AI转PPT的平台就知道,包括kimi的ppt助手的后台都是这个网站提供的服务。只是平台上使用的功能比较有限,就是一键生成。而这个网站自带的服务就稍微丰富一点。
更专业的界面
这个界面就比其他工具的生成界面专业不少,额外的设置增加了生成内容的可用性。模型也提供了deepseek的选项。

允许微调内容的面板
这算一个亮点。 生成出来的内容,允许方便进行微调。这一步就比之前的只能被动接受AI输出的内容精准了许多,还是挺方便的,算是部分解决了内容不精准的问题。

后面就不多说了,跟kimi一样一样的。
自定义模板
这个是这个工具的一个亮点,虽然还在测试阶段,但是这个功能应该可以满足一部分每日撰写ppt的上班族的需求。

在这里上传模板,也就是之前使用过的某个ppt。

上传以后可以设置模板,这样就可以定制一个自己的模板了,以后生成的时候套用这个模板就可以了。 每天加班的牛马是不是很熟悉这个场景。找个以前的ppt,修改里边的内容,保留logo,格式部分。现在这个工具可以在这里做一遍,然后就可以反复用,注意力完全集中到了修改的内容部分。

总结:亮点还是有的,需要付年费使用是他的硬伤,但是可以微调内容和自定义模板的功能确实能帮助牛马节约大量的ppt制作时间。
WPS
WPS应该是使用量最大的办公软件了吧。特别是各大国企公务员群体使用的公务员版本更是香的很。推荐他是因为他的在线模板库实在是丰富,跟上两个选手不是一个量级的。今天来试一下他的智能模板功能。
点击这个“智能模板”

就只有一个输入框写提示词,其他就靠他智能生成了。

生成以后右边有三个按钮可以进行进一步修改。算给了一些发挥的余地,但是从内容到格式都挺难满足我们需求的,实用性较弱。雷总还是应该加油一下。

总结:传统的office办公软件的智能化水平还是比较有限。但是胜在有比较多的已有资源可以调用。在制作更加复杂的ppt的场景下比较适用。
对比总结
| 平台 | 优点 | 缺点 | 使用场景 |
|---|---|---|---|
| kimiPPT助手 | 简单直接易用 | 功能较简单 | 简单的ppt任务 |
| AiPPT | 针对PPT制作的特殊功能,满足更多需求 | 收费 | 稍对格式和内容有要求的任务 |
| WPS | 已有资源多,能做比较复杂的ppt | 效率相对低 | 做比较复杂的ppt |
好了,大家现在可以基于自己的需求来选择正确的工具进行PPT制作了。AI的发展一日千里,这几个平台将来发展方向还是着眼于解决我们之前说的两个痛点。相信不久的将来,大部分人都将使用工具来合成ppt,而手工制作PPT会变成一门昂贵且只有在特殊场合才能用到的手艺。
大师兄的文档库又上新了:

清华大学Deepseek系列 |《文科生零基础AI编程:快速提升想象力和实操能力》 【建议收藏】

历史文章检索:
文档系列
【免费下载】政务七连发 |《北京“数据要素x”典型案例 》《智慧城市大脑建设方案》 【建议收藏】
【免费下载】制造业数字化两件套 | 《德勤制造业人工智能创新应用发展报告》《中国制造企业数字化转型白皮书》
给被315晚会扎心的朋友们补补血 | 《2024年宇树科技商业计划书》【免费下载】
【免费下载】阿里巴巴全域数据中台 | 华为数据中台建设路径:筑梦数字化未来之路
【免费下载】小朋友再不学AI就来不及啦 | “少年商学院|DeepSeek中小学生使用手册(83页)”
[免费下载]浙江大学DeepSeek系列公开课:智能时代的全面到来和人机协作的新常态(含视频课
这一回不要羡慕别人了,快来取 | 北京大学:DeepSeek与AIGC应用
办公&图文创作
踩坑又踩坑 | 做到这些才能效率翻10倍!用deepseek三分钟绘制各种图表(建议收藏)
别再用KimiPPT助手了 | 比较了三个AI工具后大师兄给牛马的忠告
大师兄登录小红书 | 跟着大师兄学 AI 图文笔记,小红书创作不求人
三八妇女节海报设计0成本!用AI工具2步生成精美海报?0基础也能秒懂
体制人必看:DeepSeek智能改稿的3大禁忌与3个提效密码
特朗普VS泽连斯基刷屏 | 别被碎片化信息骗了!这才是AI分析特朗普事件的正确姿势
DeepSeek:选对模型,效率翻倍。 送Deepseek清华AI 5件套
AI编程与系统
大师兄数字生命崛起 | 腾讯元器五分钟零成本集成”公众号文章问答“
AI五分钟科普
快转给爸爸 | 从平面到动画,5分钟零基础为小棉袄打造属于自己的迪斯尼魔法回忆
5分钟!| 早读课偷偷哼歌被表扬!这招让<出师表>秒变洗脑神曲无需安装!5 分钟体验 AI 文生图魔法(内有豆包安装方法)
AI新闻

7979

被折叠的 条评论
为什么被折叠?



