前言
大家好~
最近内卷严重,各种跳槽裁员,本文主要是为了帮大家快速回顾Java中知识点,这套(详细笔记/面试题)它几乎涵盖了所有的Java技术栈面试题和答案,相信可以帮助大家在金三银四,最短的时间内用作学习和面试复习,能达到事半功倍效果。
本来想将文件上传到github上,但由于文件太大有的都无法显示所以直接整理成多个PDF,供学习之用。非常珍贵,肝完进大厂妥妥的!相信你看完一定会有帮助
说明
这套笔记/面试的内容主要有 4 个大的主要模块,38 个小板块,干货满满 不带任何水分!
(2022版)大厂面经 + 详细笔记部分展示:
- Java基础(266页)
- 大厂面试题真题解析(38页)
- JVM(183页)
- 多线程(221页)
- Mysql(216页)
- Spring(338页)
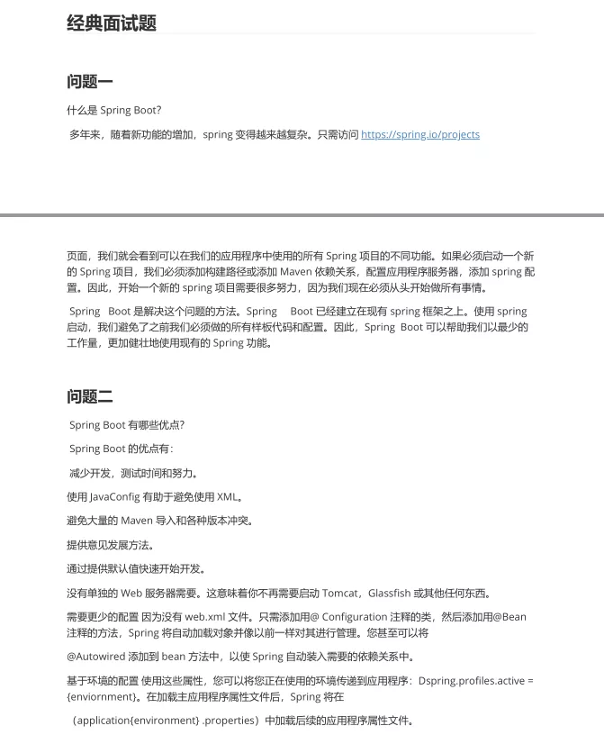
- Spring Boot(41页)
- 经典面试题(35页)
- Spring Cloud(50页)
- Dubbo(55页)
- Mybtis+Redis(27页)
- Linux+网络(66页)
- MQ+Kafka+Zookeeper(40页)
- Netty(21页)
- 大数据+hadoop(31页)
- 算法(38页)
- 设计模式+项目+高并发(41页)
注:篇幅有限,已整理成文档。点赞+转发后私信(手册)即可获取,还有对应的面试视频教程。
京东篇:

美团篇:

阿里篇:

一、基础篇:(2022版)
(含:Java概述,语法,面向对象,IO流,API,集合,NIO,HashMap,基础常见面试题....)

二、设计模式篇(2022版)
(含:单例模式,工厂模式,抽象工厂模式,建造者模式,原型模式,适配器模式,装饰器模式,代理模式等23种设计模式...)

三、经典面试题篇(2022版)
(含:22大问题,从基础到高级,BATJ面试常问的点...)

四、JVM篇(2022版)
(含:JVM虚拟机,内存模型,GC算法,性能调优,源码分析,老年代和新生代,JVM常见面试题...)

五、算法篇(2022版)
(大厂必备算法!含:红黑树,B+树,贪心算法,哈希分治法,七大查找算法,动态规划,一致性算法,数据结构等...)

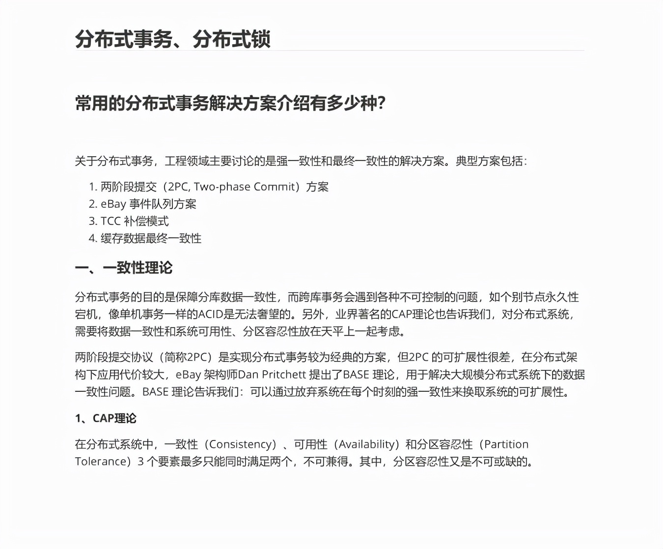
六、分布式篇(2022版)
(含:分布式系统原,数据分布式方式,基本副本协议,Lease机制,Dubbo,集群,分布式锁,等...)

七、Spring篇(2022版)
(含:spring原理,spring AOP的实现原理和常见,spring 5,spring IOC,springMVC,事务管理,MVC框架等...)

八、Mysql篇(2022版)
(含:mysql数据库基础知识,数据类型,失误,试图,mysql索引,mysql锁,mysql优化,等...)

篇幅有限,已整理成文档。点赞+转发后私信(手册)即可获取,还有对应的面试视频教程。
4665

被折叠的 条评论
为什么被折叠?



