摘要
科技进步的飞速发展引起人们日常生活的巨大变化,电子信息技术的飞速发展使得电子信息技术的各个领域的应用水平得到普及和应用。信息时代的到来已成为不可阻挡的时尚潮流,人类发展的历史正进入一个新时代。在现实运用中,应用软件的工作规则和开发步骤,采用Java技术建设基于项目信息管理系统。
本设计主要实现集人性化、高效率、便捷等优点于一身的基于项目信息管理系统,完成个人资料、用户管理、项目信息、进度管理、开发信息、测试信息、验收管理等功能模块。系统通过浏览器与服务器进行通信,实现数据的交互与变更。本系统通过科学的管理方式、便捷的服务提高了工作效率,减少了数据存储上的错误和遗漏。基于项目信息管理系统使用Java语言,采用基于 MVVM模式的springboot技术进行开发,使用 Eclipse 2017 CI 10 编译器编写,数据方面主要采用的是微软的MySQL关系型数据库来作为数据存储媒介,配合前台HTML+CSS 技术完成系统的开发。
关键词:项目信息管理系统;Java;springboot;MYSQL
The rapid development of science and technology has caused tremendous changes in people's daily lives. The rapid development of electronic information technology has made the application level of electronic information technology in various fields popular and applied. The arrival of the information age has become an irresistible fashion trend, and the history of human development is entering a new era. In practical application, the working rules and development steps of the application software adopt Java technology to build a project based information management system.
This design mainly implements a project based information management system that integrates the advantages of humanization, efficiency, and convenience, and completes functional modules such as personal data, user management, project information, progress management, development information, testing information, and acceptance management. The system communicates with the server through a browser to achieve data interaction and change. This system improves work efficiency and reduces errors and omissions in data storage through scientific management methods and convenient services. The project based information management system is developed using Java language and spring boot technology based on the MVVM model. It is compiled using the Eclipse 2017 CI 10 compiler. In terms of data, it mainly uses Microsoft's MySQL relational database as the data storage medium, and cooperates with the foreground HTML+CSS technology to complete the system development.
Keywords: Project information management system; Java; springboot; MYSQL
随着社会分工日益细化,专业化程度日益提高,一项工程将涉及复杂的多方位的行为活动,这些活动组成一条主线流程和多条支线流程, 最终实现工程的目标。但在实现的过程,除了材料、人员的管理,还有大的计划进度以及资料、表单。这些工作虽然不需要太多的技术,却也同样地繁琐和重要。本课题的目标是利用信息化技术开发项目管理软件系统,就是创造一个能有效控制项目成本, 包括对项目信息、工作任务、验收的管理,协助项目经理掌握项目情况、指导项目成员完成任务、辅助项目成员交流意见的应用软件系统。
-
- 背景及意义
系统管理也都将通过计算机进行整体智能化操作,对于项目信息管理系统所牵扯的管理及数据保存都是非常多的,例如管理端;首页、用户管理、项目信息、进度管理、开发信息、测试信息、验收管理,员工用户端;首页、项目信息、进度管理、开发信息、测试信息、验收管理等功能,这给管理者的工作带来了巨大的挑战,面对大量的信息,传统的管理系统,都是通过笔记的方式进行详细信息的统计,后来出现电脑,通过电脑输入软件将纸质的信息统计到电脑上,这种方式比较传统,而且想要统计数据信息比较麻烦,还受时间和空间的影响,所以为此开发了项目信息管理系统:为用户提供了方便管理平台,方便管理员查看及维护,并且可以通过需求进行内容的编辑及维护等;对于用户而言,可以随时进行查询所需信息,管理员可以足不出户就可以获取到系统的数据信息等,而且还能节省用户很多时间,所以开发项目信息管理系统给管理者带来了很大的方便,同时也方便管理员对用户信息进行处理。
本论文项目信息管理系统主要牵扯到的程序,数据库与计算机技术等。覆盖知识面大,可以大大的提高系统人客户用户作效率。
-
- springboot框架介绍
Spring框架是Java平台上的一种开源应用框架,提供具有控制反转特性的容器。尽管Spring框架自身对编程模型没有限制,但其在Java应用中的频繁使用让它备受青睐,以至于后来让它作为EJB(EnterpriseJavaBeans)模型的补充,甚至是替补。Spring框架为开发提供了一系列的解决方案,比如利用控制反转的核心特性,并通过依赖注入实现控制反转来实现管理对象生命周期容器化,利用面向切面编程进行声明式的事务管理,整合多种持久化技术管理数据访问,提供大量优秀的Web框架方便开发等等。Spring框架具有控制反转(IOC)特性,IOC旨在方便项目维护和测试,它提供了一种通过Java的反射机制对Java对象进行统一的配置和管理的方法。Spring框架利用容器管理对象的生命周期,容器可以通过扫描XML文件或类上特定Java注解来配置对象,开发者可以通过依赖查找或依赖注入来获得对象。Spring框架具有面向切面编程(AOP)框架,SpringAOP框架基于代理模式,同时运行时可配置;AOP框架主要针对模块之间的交叉关注点进行模块化。Spring框架的AOP框架仅提供基本的AOP特性,虽无法与AspectJ框架相比,但通过与AspectJ的集成,也可以满足基本需求。Spring框架下的事务管理、远程访问等功能均可以通过使用SpringAOP技术实现。Spring的事务管理框架为Java平台带来了一种抽象机制,使本地和全局事务以及嵌套事务能够与保存点一起工作,并且几乎可以在Java平台的任何环境中工作。Spring集成多种事务模板,系统可以通过事务模板、XML或Java注解进行事务配置,并且事务框架集成了消息传递和缓存等功能。Spring的数据访问框架解决了开发人员在应用程序中使用数据库时遇到的常见困难。它不仅对Java:JDBC、iBATS/MyBATIs、Hibernate、Java数据对象(JDO)、ApacheOJB和ApacheCayne等所有流行的数据访问框架中提供支持,同时还可以与Spring的事务管理一起使用,为数据访问提供了灵活的抽象。Spring框架最初是没有打算构建一个自己的WebMVC框架,其开发人员在开发过程中认为现有的StrutsWeb框架的呈现层和请求处理层之间以及请求处理层和模型之间的分离不够,于是创建了SpringMVC。
-
- B/S体系工作原理
B/S架构采取浏览器请求,服务器响应的工作模式。
用户可以通过浏览器去访问Internet上由Web服务器产生的文本、数据、图片、动画、视频点播和声音等信息;
而每一个Web服务器又可以通过各种方式与数据库服务器连接,大量的数据实际存放在数据库服务器中;
从Web服务器上下载程序到本地来执行,在下载过程中若遇到与数据库有关的指令,由Web服务器交给数据库服务器来解释执行,并返回给Web服务器,Web服务器又返回给用户。在这种结构中,将许许多多的网连接到一块,形成一个巨大的网,即全球网。而各个企业可以在此结构的基础上建立自己的Internet。
在 B/S 模式中,用户是通过浏览器针对许多分布于网络上的服务器进行请求访问的,浏览器的请求通过服务器进行处理,并将处理结果以及相应的信息返回给浏览器,其他的数据加工、请求全部都是由Web Server完成的。通过该框架结构以及植入于操作系统内部的浏览器,该结构已经成为了当今软件应用的主流结构模式。
-
- 论文结构安排
论文将分层次经行编排,除去论文摘要、目录、致谢、文献参考部分,正文部分还会对网站需求做出分析,以及阐述大体的设计和实现的功能,最后罗列部分调测记录,论文主要架构如下:
第1章 交代了项目的背景以及开发的实际意义。
第2章 对本系统的可行性、功能需求展开分析。
第3章 阐述了项目的总体设计。
第4章 阐明了项目信息管理系统详细功能的实现,主要根据技术性的功能模块功能实现。
第5章 罗列了部分系统调试与测试的记录。
项目信息管理系统存储所使用的是mysql数据库以及开发中所使用的是IDEA、Tomcat这些开发工具的使用,能够给我们的编写工作带来许多的便利。系统使用springboot框架进行开发,使系统的可扩展性和维护性更佳,减少Java配置代码,简化编程代码,目前springboot框架也是很多企业选择的框架之一。
在开发项目信息管理系统中所使用的开发软件像IDEA开发工具、Tomcat8.0服务器、MySQL5.7数据库、Photoshop图片处理软件等,这些都是开源免费的,这些环境在学校都进行了系统的学习,自己能够独立操作完成,不需要额外花费,而且系统的开发工具从网上都可以直接下载,因此在经济方面是可行的。
此次项目设计的时候我参考了很多类似系统的成功案例,对它们的操作界面以及功能都进行了系统的分析,将众多案例结合在一起,突出以人为本简化操作,所以具有基本计算机知识的人都会操作本项目。因此操作可行性也没有问题。
项目信息管理系统的设计与实现是为了让学校的使用者更加方便的进行管理学生相关联的一些信息,使用者查找管理的时候能够节省大量的时间和精力,有效减少不必要的查找时间。系统在功能上划分为员工用户、项目负责人和管理员三大部分。
员工用户:
(1)登录:用户在后台可以通过账号和密码进行登录,用户的账号和密码是在数据库中直接设定的,如果忘记密码可以点击“忘记密码”进行密码找回;
(2)项目信息:点击“项目信息”这一按钮可以查看到系统当中所有的项目信息,支持通过项目编号或者项目名称进行查询项目信息,如果想要添加新的项目信息,点击“添加”按钮,然后根据提示填写好项目信息的具体信息,点击提交所添加的项目信息在数据库就保存下来了,同时可以点击“开发”按钮,输入项目信息的开发信息进行提交,也可以选择要删除的项目信息直接点击“删除按钮”进行项目信息删除。
(3)开发信息:点击“开发信息”这一按钮可以查看到系统当中所有的开发信息,支持通过项目名称或者员工姓名进行查询开发信息,如果想要添加新的开发信息,点击“添加”按钮,然后根据提示填写好开发信息的具体信息,点击提交所添加的开发信息在数据库就保存下来了,同时可以点击“安排测试”按钮,输入开发信息的安排测试信息进行提交,也可以选择要删除的开发信息直接点击“删除按钮”进行开发信息删除。
(4)验收管理:点击“验收管理”这个菜单,可以查看到系统中所有添加的验收管理,支持通过项目名称或者项目类型对验收管理进行查询,如果想要了解某一验收管理的详细信息,点击后面的“详情”会进入详情界面;
管理员端:
(1)用户管理:管理员可以对系统中所有的用户角色进行管控,包含了管理员以及员工用户、项目负责人这三种角色,如果需要添加新的用户,点击页面中的“添加”按钮根据提示输入上用户信息,点击“提交”以后在对应的用户界面就可以查看到了,可以点击用户后面的“删除”按钮直接删除某一用户。
(2)项目信息:点击“项目信息”这一按钮可以查看到系统当中所有的项目信息,支持通过项目编号或者项目名称进行查询项目信息,如果想要添加新的项目信息,点击“添加”按钮,然后根据提示填写好项目信息的具体信息,点击提交所添加的项目信息在数据库就保存下来了,同时可以点击“开发”按钮,输入项目信息的开发信息进行提交,也可以选择要删除的项目信息直接点击“删除按钮”进行项目信息删除。
(3)测试信息:管理员点击“测试信息”会显示出所有的测试信息,支持通过测试信息状态或者输入项目编号或者项目名称对测试信息进行查询,如果想要添加新的测试信息,点击“添加”按钮,输入相关信息,点击“提交”按钮就可以添加了,同时可以选择某一条测试信息,点击“删除”进行删除。
(4)开发信息:点击“开发信息”这一按钮可以查看到系统当中所有的开发信息,支持通过项目名称或者员工姓名进行查询开发信息,如果想要添加新的开发信息,点击“添加”按钮,然后根据提示填写好开发信息的具体信息,点击提交所添加的开发信息在数据库就保存下来了,同时可以点击“安排测试”按钮,输入开发信息的安排测试信息进行提交,也可以选择要删除的开发信息直接点击“删除按钮”进行开发信息删除。
项目信息管理系统的非功能性需求比如自助项目信息管理系统的安全性怎么样,可靠性怎么样,性能怎么样,可拓展性怎么样等。具体可以表示在如下3-1表格中:
表2.1 项目信息管理系统非功能需求表
| 安全性 | 主要指项目信息管理系统数据库的安装,数据库的使用和密码的设定必须合乎规范。 |
| 可靠性 | 可靠性是指项目信息管理系统能够安装用户的指示进行操作,经过测试,可靠性90%以上。 |
| 性能 | 性能是影响项目信息管理系统占据市场的必要条件,所以性能最好要佳才好。 |
| 可扩展性 | 比如数据库预留多个属性,比如接口的使用等确保了系统的非功能性需求。 |
| 易用性 | 用户只要跟着项目信息管理系统的页面展示内容进行操作,就可以了。 |
| 可维护性 | 项目信息管理系统开发的可维护性是非常重要的,经过测试,可维护性没有问题 |
项目信息管理系统中员工用户角色用例图如图2.1所示:
图2.1 员工用户角色用例图
项目信息管理系统中管理员角色用例图如图2.2所示:
图2.2 管理员角色用例图
在分析了项目开发的背景、意义以及其开发的可行性后,接下来就是探讨项目的功能划分,以及具体实现的时候对项目数据库各种表的设计,在本章会做一个系统的介绍。
系功能模块的设计就是把系统具体要实现哪些功能,功能如何划分做一个系统的架构,以模块图的方式展示出来,方便我们进行功能得罗列以及涉及。在系统的功能方面,项目分成了管理员+员工用户+项目负责人三个模块,每个模块登录进去对应相应的功能,具体的功能模块图如图3.1所示。
图3.1 项目信息管理系统功能模块图
数据库的设计承载者系统的各种数据,在一个系统中各种数据都需要一个专门的容器,数据库就是这个容器,在建立数据库的时候,主要是数据库模型的设计以及各个数据库表的设计两部分。
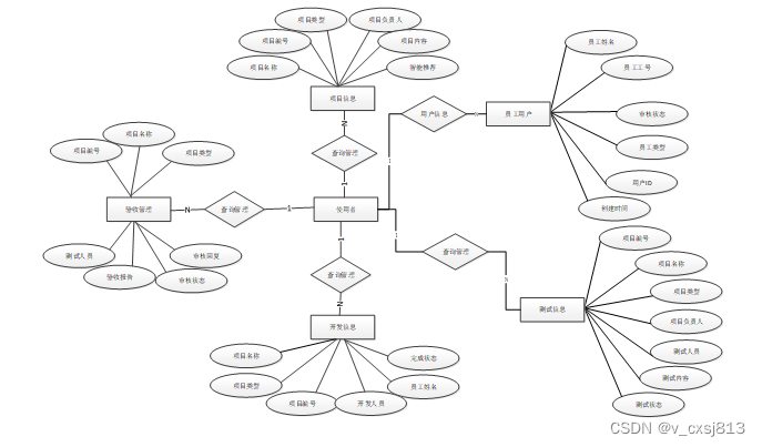
下面是整个项目信息管理系统中主要的数据库表总E-R实体关系图。
图3.2 项目信息管理系统总E-R关系图
通过前面E-R关系图可以看到项目需要创建很多个数据表。以下是项目中的主要数据库表的关系模型:
表acceptance_management (验收管理)
| 编号 | 名称 | 数据类型 | 长度 | 小数位 | 允许空值 | 主键 | 默认值 | 说明 |
| 1 | acceptance_management_id | int | 10 | 0 | N | Y | 验收管理ID | |
| 2 | project_no | varchar | 64 | 0 | Y | N | 项目编号 | |
| 3 | entry_name | varchar | 64 | 0 | Y | N | 项目名称 | |
| 4 | project_type | varchar | 64 | 0 | Y | N | 项目类型 | |
| 5 | project_leader | int | 10 | 0 | Y | N | 0 | 项目负责人 |
| 6 | tester | int | 10 | 0 | Y | N | 0 | 测试人员 |
| 7 | acceptance_report | text | 65535 | 0 | Y | N | 验收报告 | |
| 8 | acceptance_remarks | text | 65535 | 0 | Y | N | 验收备注 | |
| 9 | examine_state | varchar | 16 | 0 | N | N | 未审核 | 审核状态 |
| 10 | examine_reply | varchar | 16 | 0 | Y | N | 审核回复 | |
| 11 | recommend | int | 10 | 0 | N | N | 0 | 智能推荐 |
| 12 | create_time | datetime | 19 | 0 | N | N | CURRENT_TIMESTAMP | 创建时间 |
| 13 | update_time | timestamp | 19 | 0 | N | N | CURRENT_TIMESTAMP | 更新时间 |
表access_token (登陆访问时长)
| 编号 | 名称 | 数据类型 | 长度 | 小数位 | 允许空值 | 主键 | 默认值 | 说明 |
| 1 | token_id | int | 10 | 0 | N | Y | 临时访问牌ID | |
| 2 | token | varchar | 64 | 0 | Y | N | 临时访问牌 | |
| 3 | info | text | 65535 | 0 | Y | N | ||
| 4 | maxage | int | 10 | 0 | N | N | 2 | 最大寿命:默认2小时 |
| 5 | create_time | timestamp | 19 | 0 | N | N | CURRENT_TIMESTAMP | 创建时间: |
| 6 | update_time | timestamp | 19 | 0 | N | N | CURRENT_TIMESTAMP | 更新时间: |
| 7 | user_id | int | 10 | 0 | N | N | 0 | 用户编号: |
表auth (用户权限管理)
| 编号 | 名称 | 数据类型 | 长度 | 小数位 | 允许空值 | 主键 | 默认值 | 说明 |
| 1 | auth_id | int | 10 | 0 | N | Y | 授权ID: | |
| 2 | user_group | varchar | 64 | 0 | Y | N | 用户组: | |
| 3 | mod_name | varchar | 64 | 0 | Y | N | 模块名: | |
| 4 | table_name | varchar | 64 | 0 | Y | N | 表名: | |
| 5 | page_title | varchar | 255 | 0 | Y | N | 页面标题: | |
| 6 | path | varchar | 255 | 0 | Y | N | 路由路径: | |
| 7 | position | varchar | 32 | 0 | Y | N | 位置: | |
| 8 | mode | varchar | 32 | 0 | N | N | _blank | 跳转方式: |
| 9 | add | tinyint | 3 | 0 | N | N | 1 | 是否可增加: |
| 10 | del | tinyint | 3 | 0 | N | N | 1 | 是否可删除: |
| 11 | set | tinyint | 3 | 0 | N | N | 1 | 是否可修改: |
| 12 | get | tinyint | 3 | 0 | N | N | 1 | 是否可查看: |
| 13 | field_add | text | 65535 | 0 | Y | N | 添加字段: | |
| 14 | field_set | text | 65535 | 0 | Y | N | 修改字段: | |
| 15 | field_get | text | 65535 | 0 | Y | N | 查询字段: | |
| 16 | table_nav_name | varchar | 500 | 0 | Y | N | 跨表导航名称: | |
| 17 | table_nav | varchar | 500 | 0 | Y | N | 跨表导航: | |
| 18 | option | text | 65535 | 0 | Y | N | 配置: | |
| 19 | create_time | timestamp | 19 | 0 | N | N | CURRENT_TIMESTAMP | 创建时间: |
| 20 | update_time | timestamp | 19 | 0 | N | N | CURRENT_TIMESTAMP | 更新时间: |
表development_information (开发信息)
| 编号 | 名称 | 数据类型 | 长度 | 小数位 | 允许空值 | 主键 | 默认值 | 说明 |
| 1 | development_information_id | int | 10 | 0 | N | Y | 开发信息ID | |
| 2 | project_no | varchar | 64 | 0 | Y | N | 项目编号 | |
| 3 | entry_name | varchar | 64 | 0 | Y | N | 项目名称 | |
| 4 | project_type | varchar | 64 | 0 | Y | N | 项目类型 | |
| 5 | number_of_tasks | varchar | 64 | 0 | Y | N | 任务数量 | |
| 6 | project_leader | int | 10 | 0 | Y | N | 0 | 项目负责人 |
| 7 | developer | int | 10 | 0 | Y | N | 0 | 开发人员 |
| 8 | employee_name | varchar | 64 | 0 | Y | N | 员工姓名 | |
| 9 | responsible_content | text | 65535 | 0 | Y | N | 负责内容 | |
| 10 | completion_status | varchar | 64 | 0 | Y | N | 完成状态 | |
| 11 | recommend | int | 10 | 0 | N | N | 0 | 智能推荐 |
| 12 | create_time | datetime | 19 | 0 | N | N | CURRENT_TIMESTAMP | 创建时间 |
| 13 | update_time | timestamp | 19 | 0 | N | N | CURRENT_TIMESTAMP | 更新时间 |
表employee_user (员工用户)
| 编号 | 名称 | 数据类型 | 长度 | 小数位 | 允许空值 | 主键 | 默认值 | 说明 |
| 1 | employee_user_id | int | 10 | 0 | N | Y | 员工用户ID | |
| 2 | employee_name | varchar | 64 | 0 | Y | N | 员工姓名 | |
| 3 | employee_id | varchar | 64 | 0 | Y | N | 员工工号 | |
| 4 | employee_type | varchar | 64 | 0 | Y | N | 员工类型 | |
| 5 | examine_state | varchar | 16 | 0 | N | N | 已通过 | 审核状态 |
| 6 | recommend | int | 10 | 0 | N | N | 0 | 智能推荐 |
| 7 | user_id | int | 10 | 0 | N | N | 0 | 用户ID |
| 8 | create_time | datetime | 19 | 0 | N | N | CURRENT_TIMESTAMP | 创建时间 |
| 9 | update_time | timestamp | 19 | 0 | N | N | CURRENT_TIMESTAMP | 更新时间 |
表hits (用户点击)
| 编号 | 名称 | 数据类型 | 长度 | 小数位 | 允许空值 | 主键 | 默认值 | 说明 |
| 1 | hits_id | int | 10 | 0 | N | Y | 点赞ID: | |
| 2 | user_id | int | 10 | 0 | N | N | 0 | 点赞人: |
| 3 | create_time | timestamp | 19 | 0 | N | N | CURRENT_TIMESTAMP | 创建时间: |
| 4 | update_time | timestamp | 19 | 0 | N | N | CURRENT_TIMESTAMP | 更新时间: |
| 5 | source_table | varchar | 255 | 0 | Y | N | 来源表: | |
| 6 | source_field | varchar | 255 | 0 | Y | N | 来源字段: | |
| 7 | source_id | int | 10 | 0 | N | N | 0 | 来源ID: |
表progress_management (进度管理)
| 编号 | 名称 | 数据类型 | 长度 | 小数位 | 允许空值 | 主键 | 默认值 | 说明 |
| 1 | progress_management_id | int | 10 | 0 | N | Y | 进度管理ID | |
| 2 | project_no | varchar | 64 | 0 | Y | N | 项目编号 | |
| 3 | entry_name | varchar | 64 | 0 | Y | N | 项目名称 | |
| 4 | project_type | varchar | 64 | 0 | Y | N | 项目类型 | |
| 5 | project_leader | int | 10 | 0 | Y | N | 0 | 项目负责人 |
| 6 | project_progress | varchar | 64 | 0 | Y | N | 项目进度 | |
| 7 | project_members | text | 65535 | 0 | Y | N | 项目成员 | |
| 8 | responsibility_distribution | text | 65535 | 0 | Y | N | 职责分配 | |
| 9 | remarks | text | 65535 | 0 | Y | N | 备注信息 | |
| 10 | recommend | int | 10 | 0 | N | N | 0 | 智能推荐 |
| 11 | create_time | datetime | 19 | 0 | N | N | CURRENT_TIMESTAMP | 创建时间 |
| 12 | update_time | timestamp | 19 | 0 | N | N | CURRENT_TIMESTAMP | 更新时间 |
表project_information (项目信息)
| 编号 | 名称 | 数据类型 | 长度 | 小数位 | 允许空值 | 主键 | 默认值 | 说明 |
| 1 | project_information_id | int | 10 | 0 | N | Y | 项目信息ID | |
| 2 | project_no | varchar | 64 | 0 | Y | N | 项目编号 | |
| 3 | entry_name | varchar | 64 | 0 | Y | N | 项目名称 | |
| 4 | project_type | varchar | 64 | 0 | Y | N | 项目类型 | |
| 5 | project_leader | int | 10 | 0 | Y | N | 0 | 项目负责人 |
| 6 | project_content | text | 65535 | 0 | Y | N | 项目内容 | |
| 7 | attachment_information | varchar | 255 | 0 | Y | N | 附件信息 | |
| 8 | remarks | text | 65535 | 0 | Y | N | 备注信息 | |
| 9 | recommend | int | 10 | 0 | N | N | 0 | 智能推荐 |
| 10 | create_time | datetime | 19 | 0 | N | N | CURRENT_TIMESTAMP | 创建时间 |
| 11 | update_time | timestamp | 19 | 0 | N | N | CURRENT_TIMESTAMP | 更新时间 |
表project_leader (项目负责人)
| 编号 | 名称 | 数据类型 | 长度 | 小数位 | 允许空值 | 主键 | 默认值 | 说明 |
| 1 | project_leader_id | int | 10 | 0 | N | Y | 项目负责人ID | |
| 2 | user_name | varchar | 64 | 0 | Y | N | 用户姓名 | |
| 3 | user_gender | varchar | 64 | 0 | Y | N | 用户性别 | |
| 4 | examine_state | varchar | 16 | 0 | N | N | 已通过 | 审核状态 |
| 5 | recommend | int | 10 | 0 | N | N | 0 | 智能推荐 |
| 6 | user_id | int | 10 | 0 | N | N | 0 | 用户ID |
| 7 | create_time | datetime | 19 | 0 | N | N | CURRENT_TIMESTAMP | 创建时间 |
| 8 | update_time | timestamp | 19 | 0 | N | N | CURRENT_TIMESTAMP | 更新时间 |
表test_information (测试信息)
| 编号 | 名称 | 数据类型 | 长度 | 小数位 | 允许空值 | 主键 | 默认值 | 说明 |
| 1 | test_information_id | int | 10 | 0 | N | Y | 测试信息ID | |
| 2 | project_no | varchar | 64 | 0 | Y | N | 项目编号 | |
| 3 | entry_name | varchar | 64 | 0 | Y | N | 项目名称 | |
| 4 | project_type | varchar | 64 | 0 | Y | N | 项目类型 | |
| 5 | project_leader | int | 10 | 0 | Y | N | 0 | 项目负责人 |
| 6 | tester | int | 10 | 0 | Y | N | 0 | 测试人员 |
| 7 | personnel_name | varchar | 64 | 0 | Y | N | 人员姓名 | |
| 8 | test_content | text | 65535 | 0 | Y | N | 测试内容 | |
| 9 | test_status | varchar | 64 | 0 | Y | N | 测试状态 | |
| 10 | remarks | text | 65535 | 0 | Y | N | 备注信息 | |
| 11 | recommend | int | 10 | 0 | N | N | 0 | 智能推荐 |
| 12 | create_time | datetime | 19 | 0 | N | N | CURRENT_TIMESTAMP | 创建时间 |
| 13 | update_time | timestamp | 19 | 0 | N | N | CURRENT_TIMESTAMP | 更新时间 |
表upload (文件上传)
| 编号 | 名称 | 数据类型 | 长度 | 小数位 | 允许空值 | 主键 | 默认值 | 说明 |
| 1 | upload_id | int | 10 | 0 | N | Y | 上传ID | |
| 2 | name | varchar | 64 | 0 | Y | N | 文件名 | |
| 3 | path | varchar | 255 | 0 | Y | N | 访问路径 | |
| 4 | file | varchar | 255 | 0 | Y | N | 文件路径 | |
| 5 | display | varchar | 255 | 0 | Y | N | 显示顺序 | |
| 6 | father_id | int | 10 | 0 | Y | N | 0 | 父级ID |
| 7 | dir | varchar | 255 | 0 | Y | N | 文件夹 | |
| 8 | type | varchar | 32 | 0 | Y | N | 文件类型 |
表user (用户账户:用于保存用户登录信息)
| 编号 | 名称 | 数据类型 | 长度 | 小数位 | 允许空值 | 主键 | 默认值 | 说明 |
| 1 | user_id | mediumint | 8 | 0 | N | Y | 用户ID:[0,8388607]用户获取其他与用户相关的数据 | |
| 2 | state | smallint | 5 | 0 | N | N | 1 | 账户状态:[0,10](1可用|2异常|3已冻结|4已注销) |
| 3 | user_group | varchar | 32 | 0 | Y | N | 所在用户组:[0,32767]决定用户身份和权限 | |
| 4 | login_time | timestamp | 19 | 0 | N | N | CURRENT_TIMESTAMP | 上次登录时间: |
| 5 | phone | varchar | 11 | 0 | Y | N | 手机号码:[0,11]用户的手机号码,用于找回密码时或登录时 | |
| 6 | phone_state | smallint | 5 | 0 | N | N | 0 | 手机认证:[0,1](0未认证|1审核中|2已认证) |
| 7 | username | varchar | 16 | 0 | N | N | 用户名:[0,16]用户登录时所用的账户名称 | |
| 8 | nickname | varchar | 16 | 0 | Y | N | 昵称:[0,16] | |
| 9 | password | varchar | 64 | 0 | N | N | 密码:[0,32]用户登录所需的密码,由6-16位数字或英文组成 | |
| 10 | | varchar | 64 | 0 | Y | N | 邮箱:[0,64]用户的邮箱,用于找回密码时或登录时 | |
| 11 | email_state | smallint | 5 | 0 | N | N | 0 | 邮箱认证:[0,1](0未认证|1审核中|2已认证) |
| 12 | avatar | varchar | 255 | 0 | Y | N | 头像地址:[0,255] | |
| 13 | create_time | timestamp | 19 | 0 | N | N | CURRENT_TIMESTAMP | 创建时间: |
表user_group (用户组:用于用户前端身份和鉴权)
| 编号 | 名称 | 数据类型 | 长度 | 小数位 | 允许空值 | 主键 | 默认值 | 说明 |
| 1 | group_id | mediumint | 8 | 0 | N | Y | 用户组ID:[0,8388607] | |
| 2 | display | smallint | 5 | 0 | N | N | 100 | 显示顺序:[0,1000] |
| 3 | name | varchar | 16 | 0 | N | N | 名称:[0,16] | |
| 4 | description | varchar | 255 | 0 | Y | N | 描述:[0,255]描述该用户组的特点或权限范围 | |
| 5 | source_table | varchar | 255 | 0 | Y | N | 来源表: | |
| 6 | source_field | varchar | 255 | 0 | Y | N | 来源字段: | |
| 7 | source_id | int | 10 | 0 | N | N | 0 | 来源ID: |
| 8 | register | smallint | 5 | 0 | Y | N | 0 | 注册位置: |
| 9 | create_time | timestamp | 19 | 0 | N | N | CURRENT_TIMESTAMP | 创建时间: |
| 10 | update_time | timestamp | 19 | 0 | N | N | CURRENT_TIMESTAMP | 更新时间: |
- 4 章 关键模块的设计与实现
管理员和员工用户在登录界面输入账号+密码,点击“登录”按钮,系统在用户数据库表中会对管理员和员工用户的账号进行匹配,账号+密码正确的话,就会登录到系统中各个用户的主管理界面,否则提示对应的信息,返回到登录的界面,其主界面展示如下图4.1所示。
图4.1 登录界面图
登录功能的逻辑代码如下所示。
/**
* 登录
* @param data
* @param httpServletRequest
* @return
*/
@PostMapping("login")
public Map<String, Object> login(@RequestBody Map<String, String> data, HttpServletRequest httpServletRequest) {
log.info("[执行登录接口]");
String username = data.get("username");
String email = data.get("email");
String phone = data.get("phone");
String password = data.get("password");
List resultList = null;
Map<String, String> map = new HashMap<>();
if(username != null && "".equals(username) == false){
map.put("username", username);
resultList = service.select(map, new HashMap<>()).getResultList();
}
else if(email != null && "".equals(email) == false){
map.put("email", email);
resultList = service.select(map, new HashMap<>()).getResultList();
}
else if(phone != null && "".equals(phone) == false){
map.put("phone", phone);
resultList = service.select(map, new HashMap<>()).getResultList();
}else{
return error(30000, "账号或密码不能为空");
}
if (resultList == null || password == null) {
return error(30000, "账号或密码不能为空");
}
//判断是否有这个用户
if (resultList.size()<=0){
return error(30000,"用户不存在");
}
User byUsername = (User) resultList.get(0);
Map<String, String> groupMap = new HashMap<>();
groupMap.put("name",byUsername.getUserGroup());
List groupList = userGroupService.select(groupMap, new HashMap<>()).getResultList();
if (groupList.size()<1){
return error(30000,"用户组不存在");
}
UserGroup userGroup = (UserGroup) groupList.get(0);
//查询用户审核状态
if (!StringUtils.isEmpty(userGroup.getSourceTable())){
String sql = "select examine_state from "+ userGroup.getSourceTable() +" WHERE user_id = " + byUsername.getUserId();
String res = String.valueOf(service.runCountSql(sql).getSingleResult());
if (res==null){
return error(30000,"用户不存在");
}
if (!res.equals("已通过")){
return error(30000,"该用户审核未通过");
}
}
//查询用户状态
if (byUsername.getState()!=1){
return error(30000,"用户非可用状态,不能登录");
}
String md5password = service.encryption(password);
if (byUsername.getPassword().equals(md5password)) {
// 存储Token到数据库
AccessToken accessToken = new AccessToken();
accessToken.setToken(UUID.randomUUID().toString().replaceAll("-", ""));
accessToken.setUser_id(byUsername.getUserId());
tokenService.save(accessToken);
// 返回用户信息
JSONObject user = JSONObject.parseObject(JSONObject.toJSONString(byUsername));
user.put("token", accessToken.getToken());
JSONObject ret = new JSONObject();
ret.put("obj",user);
return success(ret);
} else {
return error(30000, "账号或密码不正确");
}
}
-
- 用户管理模块
管理员可以对系统中所有的用户角色进行管控,包含了管理员以及员工用户、项目负责人这三种角色,如果需要添加新的用户,点击页面中的“添加”按钮根据提示输入上用户信息,点击“提交”以后在对应的用户界面就可以查看到了,可以点击用户后面的“删除”按钮直接删除某一用户,这里以员工用户为例。界面如下图4.2所示。
图4.2用户管理界面图
用户管理界面逻辑代码如下:
@RequestMapping(value = {"/count_group", "/count"})
public Map<String, Object> count(HttpServletRequest request) {
Query count = service.count(service.readQuery(request), service.readConfig(request));
return success(count.getResultList());
}
-
- 项目信息管理模块
点击“项目信息”这个按钮可以查看到自己提交的项目信息,支持通过项目编号或者项目名称进行查询项目信息,如果想要了解某一项目信息的详细信息,点击后面的“查看”会进入详情界面,也支持对自己选择的项目进行删除;项目负责人和管理员可以对员工用户提交的项目进行开发信息添加,选择某一项目,点击后面的“开发”按钮,根据提示输入对应的信息,点击“提交”后,开发就录入成功了。界面如下图4.3所示。
图4.3 项目信息管理界面图
-
- 进度管理模块
点击“进度管理”这个按钮可以查看到系统中的进度管理,支持通过项目编号或者项目名称进行查询进度管理,如果想要添加新的进度管理,点击“添加”按钮然后根据提示输入进度管理,点击“提交”后,在进度管理界面就会显示新增的进度管理,可以点击某一进度信息查看进度管理的详情,也可以直接点击“删除”进行删除进度管理。界面如下图4.4所示。
图4.4 进度管理界面图
-
- 测试信息模块
点击“测试信息”这个菜单,可以查看到系统中所有添加的测试信息,支持通过项目名称或者人员姓名进行查询,如果想要了解某一测试信息的详细信息,点击后面的“详情”会进入详情界面,管理员如果想要选择某一测试信息,点击“申请验收”按钮,根据提示填写对应的信息,点击“提交”按钮,信息没有错误在数据库就会提交成功,验收成功。界面如下图4.5所示。
图4.5 测试信息界面图
测试信息主要逻辑代码如下所示。
@RequestMapping(value = {"/avg_group", "/avg"})
public Map<String, Object> avg(HttpServletRequest request) {
Query count = service.avg(service.readQuery(request), service.readConfig(request));
return success(count.getResultList());
}
-
- 验收管理模块
点击“验收管理报”这个按钮可以查看到系统中的验收管理报信息,支持通过项目编号或者项目名称进行查询验收管理报信息,如果想要添加新的验收管理报信息,点击“添加”按钮然后根据提示输入验收管理报信息,点击“提交”后,在验收管理报界面就会显示新增的验收管理报信息,可以点击某一验收管理报信息查看验收管理报信息的详情,也可以直接点击“删除”进行删除验收管理报。界面如下图4.6所示。
图4.6 验收管理界面图
验收管理关键代码如下所示。
@PostMapping("/set")
@Transactional
public Map<String, Object> set(HttpServletRequest request) throws IOException {
service.update(service.readQuery(request), service.readConfig(request), service.readBody(request.getReader()));
return success(1);
}
public Map<String,String> readConfig(HttpServletRequest request){
Map<String,String> map = new HashMap<>();
map.put(FindConfig.PAGE,request.getParameter(FindConfig.PAGE));
map.put(FindConfig.SIZE,request.getParameter(FindConfig.SIZE));
map.put(FindConfig.LIKE,request.getParameter(FindConfig.LIKE));
map.put(FindConfig.ORDER_BY,request.getParameter(FindConfig.ORDER_BY));
map.put(FindConfig.FIELD,request.getParameter(FindConfig.FIELD));
map.put(FindConfig.GROUP_BY,request.getParameter(FindConfig.GROUP_BY));
map.put(FindConfig.MAX_,request.getParameter(FindConfig.MAX_));
map.put(FindConfig.MIN_,request.getParameter(FindConfig.MIN_));
return map;
}
public Map<String,String> readQuery(HttpServletRequest request){
String queryString = request.getQueryString();
if (queryString != null && !"".equals(queryString)) {
String[] querys = queryString.split("&");
Map<String, String> map = new HashMap<>();
for (String query : querys) {
String[] q = query.split("=");
map.put(q[0], q[1]);
}
map.remove(FindConfig.PAGE);
map.remove(FindConfig.SIZE);
map.remove(FindConfig.LIKE);
map.remove(FindConfig.ORDER_BY);
map.remove(FindConfig.FIELD);
map.remove(FindConfig.GROUP_BY);
map.remove(FindConfig.MAX_);
map.remove(FindConfig.MIN_);
return map;
}else {
return new HashMap<>();
}
}
@Transactional
public void update(Map<String,String> query,Map<String,String> config,Map<String,Object> body){
StringBuffer sql = new StringBuffer("UPDATE ").append("`").append(table).append("`").append(" SET ");
for (Map.Entry<String,Object> entry:body.entrySet()){
Object value = entry.getValue();
if (value instanceof String){
sql.append("`"+humpToLine(entry.getKey())+"`").append("=").append("'").append(value).append("'").append(",");
}else {
sql.append("`"+humpToLine(entry.getKey())+"`").append("=").append(value).append(",");
}
}
sql.deleteCharAt(sql.length()-1);
sql.append(toWhereSql(query,"0".equals(config.get(FindConfig.LIKE))));
log.info("[{}] - 更新操作:{}",table,sql);
Query query1 = runCountSql(sql.toString());
query1.executeUpdate();
}
public String toWhereSql(Map<String,String> query, Boolean like) {
if (query.size() > 0) {
try {
StringBuilder sql = new StringBuilder(" WHERE ");
for (Map.Entry<String, String> entry : query.entrySet()) {
if (entry.getKey().contains(FindConfig.MIN_)) {
String min = humpToLine(entry.getKey()).replace("_min", "");
sql.append("`"+min+"`").append(" >= '").append(URLDecoder.decode(entry.getValue(), "UTF-8")).append("' and ");
continue;
}
if (entry.getKey().contains(FindConfig.MAX_)) {
String max = humpToLine(entry.getKey()).replace("_max", "");
sql.append("`"+max+"`").append(" <= '").append(URLDecoder.decode(entry.getValue(), "UTF-8")).append("' and ");
continue;
}
if (like == true) {
sql.append("`"+humpToLine(entry.getKey())+"`").append(" LIKE '%").append(URLDecoder.decode(entry.getValue(), "UTF-8")).append("%'").append(" and ");
} else {
sql.append("`"+humpToLine(entry.getKey())+"`").append(" = '").append(URLDecoder.decode(entry.getValue(), "UTF-8")).append("'").append(" and ");
}
}
sql.delete(sql.length() - 4, sql.length());
sql.append(" ");
return sql.toString();
} catch (UnsupportedEncodingException e) {
log.info("拼接sql 失败:{}", e.getMessage());
}
}
return "";
}
-
- 个人信息模块
管理员和员工点击“个人信息”按钮,可以对个人的头像、昵称、手机号码等信息进行更新;个人信息界面如下图4.7所示。
图4.7 个人信息界面图
通过前面章节的介绍,我们可以看到本项目信息管理系统已经完成了,但是能不能投入使用还是未知,因为在每个项目正式使用之前必须对开发的项目进行测试,如果不进行测试一旦投入使用可能会出现很多未可知的问题,比如使用人数太多导致系统瘫痪,比如某一功能存在bug信息填写错误等等,这些错误将给使用者带来很多的困扰,甚至造成更大的损失,因此测试是项目投入使用的最后一步,为用户提供一个运行顺畅、完美的项目也就是我们进行最后测试的目的。
用户登录功能测试:
表5.1 用户登录功能测试表
| 测试名称 | 测试功能 | 操作过程 | 预期结果 | 测试结果 |
| 用户登录模块测试 | 用户登录成功的情况 | 点击前登录界面输入账号和密码分别输入admin和admin后点击“登录”按钮。 | 登录成功并调整到用户界面 | 正确 |
开发信息添加功能测试:
表5.2 开发信息添加功能测试表
| 测试名称 | 测试功能 | 操作过程 | 预期结果 | 测试结果 |
| 开发信息添加模块测试 | 开发信息添加成功的情况 | 在开发信息的页面中将点击添加,输入下机相关信息,输入正确的信息后然后点击“提交”按钮。 | 提示添加成功 | 正确 |
| 开发信息添加模块测试 | 开发信息添加失败的情况 | 在开发信息页面中不填写的项目编号,其他信息正常输入“提交”按钮。 | 提示“添加失败,信息不能为空” | 正确 |
查询项目信息功能模块测试:
表5.3 查询项目信息功能测试表
| 测试名称 | 测试功能 | 操作过程 | 预期结果 | 测试结果 |
| 查询项目信息功能测试 | 查询成功的情况 | 在项目信息界面输入项目编号或者项目名称进行查询 | 查询成功 | 正确 |
进度管理添加功能测试:
表5.4 进度管理添加功能测试表
| 测试名称 | 测试功能 | 操作过程 | 预期结果 | 测试结果 |
| 进度管理添加模块测试 | 进度管理添加成功的情况 | 在进度管理的页面中将点击添加,输入进度管理相关信息,输入正确的信息后然后点击“提交”按钮。 | 提示添加成功 | 正确 |
| 进度管理添加模块测试 | 进度管理添加失败的情况 | 在进度管理页面中不填写的项目编号,其他信息正常输入“提交”按钮。 | 提示“添加失败,信息不能为空” | 正确 |
通过编写项目信息管理系统的测试用例,已经检测完毕用户的登录模块、开发信息添加模块、查询项目信息模块、进度管理添加模块的功能测试,在对以上功能得测试过程中,发现了系统中的很多漏送并进行了完善,经过多人在线进行测试,系统完全可以正常运行,当然在后期的维护中系统将不断完善。
在开发本项目信息管理系统之前我胸有成竹,觉得很简单,但在实际的开发中我发现了自身的很多问题,许多编程思想和方法都还没有掌握牢靠,比如springboot、IDEA、Jquery、AJAX 、Spring、SpringMVC、mybeatis等许多Java 开发技术,通过开发这个项目信息管理系统我成长了很多,懂得了做什么事情都要脚踏实地,不能眼高手低,在本次项目信息管理系统的开发中我逐渐掌握逐渐熟悉的技术。
本次项目信息管理系统的开发中我还学会了例如良好的编程思想和完善的规划思想。在着手编程之前需要罗列出程序框架的大概,脑海中构建出程序的主题框架。做好这一步我们才能胸有成竹的经行开发项目。当设计框架了熟于心之后,需要思考本次编程所需的主要知识点和技术点,并充分学习。如此一来项目的开发才能循序渐进、如丝般顺滑,长久以往就能养成良好的开发习惯。一个程序好不好还要看出的bug多不多,如果在项目完成前做好bug的查验与预防可能发生的事故才能保证程序的稳定长久性运行。如果项目在完工后出现各种问题自己,那么在进入社会后,不仅会给公司团队带来麻烦和增加不必要的工作,还会导致客户流失,公司对自己的评价下降。
在本次项目中我也暴露了诸多问题。对于Java的编程知识有所欠缺,环境配置和算法上出现诸多问题,时常导致项目运行出错,或者目标的实现有问题。或者实现想法时算法未优化,使得代码冗长,程序运行不顺畅。
[1]余鹏翔,石军锋.基于SpringBoot框架的群养母猪饲喂站管理系统设计与试验[J].中国农机化学报,2023,44(03):149-155+241.DOI:10.13733/j.jcam.issn.2095-5553.2023.03.021.
[2]李雨晖,张赟,冯琳,田文正.WBS在风电项目信息管理系统中的应用[J].科技视界,2022(29):104-107.DOI:10.19694/j.cnki.issn2095-2457.2022.29.32.
[3]高爽.基于GIS的工程建设项目信息管理系统设计与实现[J].测绘技术装备,2022,24(01):111-117.DOI:10.20006/j.cnki.61-1363/P.2022.01.023.
[4]王曼维,杨荻,李岩,及松洁.基于SpringBoot框架的智慧医疗问诊系统设计与实现[J].中国医学装备,2022,19(03):133-136.
[5]高志平. 基于SpringBoot框架与ITIL方法的运维管理系统的设计与实现[D].华东师范大学,2021.DOI:10.27149/d.cnki.ghdsu.2021.001482.
[6]Fuyuan Cheng. Talent Recruitment Management System for Small and Micro Enterprises Based on Springboot Framework[J]. Advances in Educational Technology and Psychology,2021,5(2).
[7]张一飞,左涛.基于微信小程序云开发测绘项目信息管理系统[J].测绘技术装备,2021,23(01):84-87.
[8]庞翔,吴皞.广电工程项目信息管理系统的开发与运用[J].中国有线电视,2020(11):1323-1325.
[9]Jian Chen,Chen Jian,Pan Hailan. Design of Man Hour Management Information System on SpringBoot Framework[J]. Journal of Physics: Conference Series,2020,1646(1).
[10]Anonymous. DFI Names Project Information Management Systems Committee Chair[J]. The Driller,2020,41(9).
[11]檀昊.国有企业项目信息管理系统设计与实现探究[J].财经界,2020(20):59-60.DOI:10.16266/j.cnki.cn11-4098/f.2020.13.039.
[12]杨锦山,王辉.基于SpringBoot的项目信息管理系统的设计与实现[J].电子技术与软件工程,2020(09):38-39.
[13]马国印.甘肃省高效节水灌溉项目信息管理系统开发与应用[J].中国农村水利水电,2020(01):17-19+25.
[14]孙旭婷. 某扶贫办扶贫项目信息管理系统设计与实现[D].电子科技大学,2019.DOI:10.27005/d.cnki.gdzku.2019.000446.
[15]单朝晖. FC油田工程项目信息管理系统开发研究[D].西南石油大学,2019.DOI:10.27420/d.cnki.gxsyc.2019.000905.
[16]Zhang Bin,Ye Yi-Wei,Shen Xi-Zhong,Mei Gang,Wang Han-Xun. Design and implementation of levee project information management system based on WebGIS.[J]. Royal Society open science,2018,5(7).
[17]Anonymous. DFI Announces New Project Information Management Systems Committee[J]. National Driller,2018,39(5).
致谢
至此论文结束,感谢您的阅读。在此我要特别的感谢我的导师,虽然我在实习期间很忙,论文撰写的时候经常是停停改改,但是我的导师依旧十分的负责,时不时的询问我的任务进展情况,跟进我的论文进度,在指导老师的帮助下,我逐步完成了自己的论文和程序,从导师身上也学习到很多知识和经验,这些知识和经验令我受益匪浅。同时我也从导师身上看到了自己的不足,不论是在技术层面上还是在对待工作的态度上,导师如同明镜一般照出了我的缺点我的不足。此外,我还要感谢在我实习期间在论文和程序上帮助过我的同学和社会人士,此前我对于springboot框架方面的一些知识还不了解,是他们在我编写程序过程中给了我很多的启发和感想,也帮助了我对于程序的调试和检测。没有他们我是不能顺利完成本次毕业设计的。至此,我的毕业设计就花上了一个圆满的句号了。
免费领取项目源码,请关注❤点赞收藏并私信博主,谢谢-
868

被折叠的 条评论
为什么被折叠?



