摘 要
随着信息技术的不断发展,传统的考试模式逐渐向数字化、智能化转型,PHP考试系统作为一种基于PHP技术开发的考试管理系统,提供了高效、便捷的考试管理与服务功能。该系统通过集成后台管理、学生考试、教师教学与交流等多项功能,为各类用户提供全面的操作支持。系统主要包括管理员、学生和教师三个角色,每个角色具有不同的功能权限,确保考试的有序进行和信息的准确管理。
管理员负责管理系统的所有操作,包括用户管理、课程信息管理、成绩查询、考试安排等;学生则可以通过系统进行在线考试、查看成绩信息、浏览新闻资讯和课程资料;教师则通过系统管理自己的课程内容、发布试题、评分及查询学生成绩等功能。系统还支持系统公告、新闻资讯、错题记录、在线交流等模块,进一步提升了学生与教师之间的互动与沟通。
PHP考试系统不仅在管理效率上提供了显著提升,还能在操作便捷性和实时性方面为用户提供良好的体验。基于PHP的开发架构,使得系统具备了高度的扩展性和稳定性。通过对PHP考试系统的研究与应用,可以为教育领域提供一种创新、高效的在线考试解决方案,推动教育数字化转型,提升教育管理与服务的水平。
关键词:PHP考试系统;在线考试;考试管理;学生管理;教师管理;系统开发
Abstract
With the continuous development of information technology, the traditional examination mode is gradually transforming towards digitization and intelligence. The PHP examination system, as an examination management system developed based on PHP technology, provides efficient and convenient examination management and service functions. This system provides comprehensive operational support for various users by integrating backend management, student exams, teacher teaching and communication, and other functions. The system mainly includes three roles: administrator, student, and teacher, each with different functional permissions, ensuring the orderly conduct of exams and accurate management of information.
Administrators are responsible for managing all system operations, including user management, course information management, grade inquiry, exam scheduling, etc; Students can take online exams, view grade information, browse news and course materials through the system; Teachers manage their course content, publish test questions, grade and query student grades through the system. The system also supports modules such as system announcements, news and information, error records, and online communication, further enhancing the interaction and communication between students and teachers.
The PHP exam system not only provides significant improvements in management efficiency, but also offers users a good experience in terms of operational convenience and real-time performance. Based on PHP development architecture, the system has high scalability and stability. Through the research and application of PHP examination system, an innovative and efficient online examination solution can be provided for the education field, promoting the digital transformation of education and improving the level of education management and services.
Keywords:PHP exam system; Online exams; Exam management; Student management; Teacher management; system development
目 录
1 前 言
1.1 研究背景和意义
1.2 国内外研究现状
1.3 论文结构与章节安排
2 关键技术
2.1 PHP脚本语言
2.2 Mysql数据库
2.3 ThinkPHP开发框架
2.4 MVC架构
3 系统分析
3.1 可行性分析
3.1.1 技术可行性
3.1.2 经济可行性
3.1.3 操作可行性
3.2 功能需求分析
3.3 系统性能分析
3.4 系统流程分析
3.4.1 登录流程
3.4.2 注册流程
3.4.3 添加信息流程
3.4.4 删除信息流程
4 系统设计
4.1 系统架构设计
4.1.2 功能模块设计
4.2 数据库设计
4.2.1 E-R图
4.2.2 数据库表结构设计
5 系统实现
5.1 学生用户模块
5.1.1 用户登录界面
5.1.2 用户注册界面
5.1.3 新闻资讯界面
5.1.4 课程信息界面
5.1.5 考试安排界面
5.1.6 在线考试界面
5.2 后台管理员模块
5.2.1 系统用户界面
5.2.2 课程信息界面
5.2.3 考试安排界面
5.2.4 轮播图界面
5.2.5 系统公告界面
5.2.6 资源管理界面
5.3 教师用户模块
5.3.1 科目列表界面
5.3.2 试题库界面
5.3.3 试卷列表界面
6 系统测试
6.1 系统测试的目的
6.2 系统测试用例
6.3 系统测试结果
7 结束语
参考文献
致 谢
1 前 言
1.1研究背景和意义
随着信息技术的迅速发展,传统的考试模式面临着许多挑战,包括人工操作的低效性、考试过程中的人为错误、以及成绩管理的复杂性等问题。传统的纸质考试和人工阅卷不仅耗时耗力,还容易受到主观因素的影响,影响考试的公平性与公正性。因此,开发高效、智能化的考试系统,能够有效解决这些问题,提升考试管理的自动化和精确度。
考试系统的研究与应用在当前的教育领域具有重要意义。随着教育信息化的推进,越来越多的学校和教育机构开始借助计算机技术来优化教学管理和考试安排。通过信息化手段,考试系统能够大幅度提高考试过程中的效率,不仅减少了人工管理的繁琐,同时也能够及时反馈考试信息,帮助教师和管理人员更好地了解学生的学习状况。
现代考试系统的开发不仅局限于考试的组织和管理,还包括了试题库的建设、在线考试的实时监控、成绩的即时发布等多方面功能。它使得教育资源的共享和考试内容的灵活调整成为可能,学生和教师可以随时通过系统进行交流和反馈,从而提升教学质量和学习效果。
总之,考试系统的研究不仅有助于提高考试管理的效率,减少人为失误,还能推动教育领域向更加科学、精确和高效的方向发展。
1.2国内外研究现状
近年来,考试系统的研究在国内外得到了广泛关注。随着信息技术的进步和教育需求的变化,在线考试系统逐渐成为教育管理领域的重要组成部分。国外在此领域的研究较为成熟,许多国家已建立了完善的在线考试系统,系统不仅支持多种题型的自动评判,还能够进行大规模的考试管理。国外的研究主要集中在考试系统的自动化、可靠性和安全性方面。例如,许多国外学者提出了通过云计算技术优化系统性能,提高系统可扩展性和灵活性的方案。与之相关的技术研究涉及到系统架构设计、数据库管理以及系统性能优化等多个方面。
国内的考试系统研究起步较晚,但近年来也取得了显著进展。随着信息化教育的发展,越来越多的学校和教育机构开始关注在线考试系统的构建与实施。国内研究主要集中在系统的稳定性、用户体验、以及系统的安全性等方面。国内的研究成果不仅注重系统的基础功能,如考试安排、成绩管理、题库管理等,还在此基础上进行了一些创新。例如,一些研究在试题库的建设和管理上提出了更加智能化的解决方案,使得系统能够更好地适应不同学科和考试需求。此外,国内研究还关注系统的多样化功能,如成绩分析、考试监控等,进一步提高了考试系统的实用性和效率。
总体而言,国内外考试系统的研究虽然存在差异,但均强调系统的高效性和稳定性。随着技术的不断发展,考试系统的研究将继续朝着更高的智能化、便捷化方向发展。国内在技术应用和系统设计上不断进行探索,以期实现更加全面的考试管理和更加精确的教学评估。
1.3论文结构与章节安排
本文共分为七章,章节内容安排如下:
第一章:引言,主要介绍考试系统领域研究的背景和意义,概述国内外研究的现状。
第二章:关键技术,主要探讨和说明实现考试系统的关键技术。
第三章:系统分析,主要从考试系统的可行性、功能、性能等方面进行分析,为后续系统设计提供理论支持。
第四章:系统设计,主要对考试系统功能模块、数据库进行功能设计。
第五章:系统实现,主要介绍了考试系统功能、系统界面的实现。
第六章:系统测试,主要对考试系统进行测试,验证功能完整性、稳定性和安全性,评估系统在实际运行中的性能表现。
第七章:结束语。总结全文研究内容,提出对考试系统领域未来发展的展望和建议,指出研究的不足和可优化之处,为相关领域的进一步探索提供参考。
2 关键技术
2.1PHP脚本语言
PHP[1]是一种广泛应用于Web开发的服务器端脚本语言,特别适合于动态网站和应用程序的构建。它具有易于学习、跨平台兼容性强以及与多种数据库良好集成的特点。在本系统中,PHP被用来处理前端用户请求与后端数据交互,实现包括用户注册登录、信息浏览在内的多项核心功能,确保了系统的高效运行和快速响应[2]。
2.2Mysql数据库
作为一款流行的开源关系型数据库管理系统,MySQL[3]以其高性能、可靠性和易于使用的特点成为本系统的数据存储解决方案。它支持复杂的查询和事务处理,适用于存储和管理大量的功能模块信息、用户数据以及交互记录。通过优化表结构设计和索引策略,MySQL能够快速响应系统的读写请求,保障数据的一致性和完整性,同时为数据分析提供了坚实的基础[4]。
2.3ThinkPHP开发框架
ThinkPHP是一个遵循MVC设计模式的轻量级PHP开发框架[5],旨在简化企业级应用开发过程并提升开发效率。它提供了丰富的组件和工具,支持模块化开发,使得代码更加整洁且易于维护。在本系统中,ThinkPHP框架被用于构建系统的整体架构[6],帮助实现了从前端到后端的无缝连接,并通过内置的安全机制保护系统免受常见网络攻击,同时其高效的路由系统和模板引擎也增强了用户体验,促进了系统的快速部署和迭代更新。
2.4MVC架构
MVC(Model-View-Controller)[7]架构是一种软件设计模式,旨在将应用程序分为三个核心组件:模型(Model)、视图(View)和控制器(Controller),以便于分离关注点和提高代码的组织性。在本系统中,MVC架构的应用使得数据处理、界面展示和用户交互逻辑得以清晰划分,其中Model负责数据管理和业务规则定义,View专注于用户界面的呈现,而Controller则作为二者之间的桥梁,协调用户的输入并控制程序流程,这样的设计有助于实现模块化开发和团队协作[8]。
3 系统分析
3.1可行性分析
3.1.1技术可行性
技术性方面,采用当前主流的PHP技术进行系统主体框架的搭建,前台使用jquery,ajax,实现前台页面的设计与美观调整,以上技术,均由本人经过系统学习,并且都是在课程设计中实践过的,可以使得开发更加便捷和系统。从技术角度看,这个系统是完全可以实现的。
3.1.2经济可行性
整个系统从设计到开发以及测试过程严谨步骤齐全,所有工作任务全部由本人完成,并未获取外部技术支持,节约了一切服务成本开销以及人工成本,在硬件方面,为节约成本使用一台二手移动工作站作为项目部署服务器以及数据库服务器,成本在一万元一下,真个网络部署也是由本人独立完成不涉及到其他人工费用,整个开发过程本着低成本,低消耗的原则。
3.1.3操作可行性
考试系统的使用界面简单易于操作,采用常见的界面窗口来登录界面,通过电脑进行访问操作,用户只要平时使用过电脑都能进行访问操作。此系统的开发采用PHP技术开发,人性化和完善化是B/S结构开发比较显要的特点使得用户操作相比较其他更加简洁方便。易操作、易管理、交互性好在本系统操作上体现得淋漓尽致。
从技术、经济和操作三个维度来看,考试系统的开发均具备高度的可行性。
3.2功能需求分析
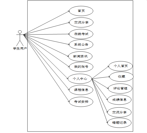
(一)学生用户角色用例如下图所示。

图3.1学生用户用例图
学生用户具体功能说明如下所示。
首页:展示学生的基本信息、课程安排、考试计划、最新公告等。
交流分享:学生可以在平台上参与分享与讨论,发布学习心得或交流经验。
在线考试:学生可以选择并参加各种在线考试,查看科目列表,选择考试进行答题。
系统公告:查看系统发布的公告信息,了解有关课程、考试和重要事件的通知。
新闻资讯:浏览平台发布的新闻资讯和最新的学习资料。
课程信息:查看自己所选课程的详细信息,包括课程内容、进度安排等。
考试安排:查看自己所参加的各科目考试的安排,包括考试时间和地点。
我的账户:管理个人账户的基本信息,包括修改密码、查看账户余额等。
个人中心:
个人首页:查看个人资料和最新动态。
成绩信息:查看自己的考试成绩和历史成绩记录。
交流分享:参与平台的分享和互动。
错题记录:查看自己在考试或练习中的错题记录,帮助自己复习和改进。
收藏:收藏重要的课程资料、试题、文章等。
评论管理:查看和管理自己发布的评论内容,删除或修改评论。
(二 )管理员角色用例如下图所示。

图3.2管理员用例图
系统后台管理端管理员具体功能说明如下所示。
后台首页:提供系统的概览,包括系统的各项统计数据和快捷操作入口。
系统用户:可以查看、编辑、删除用户(管理员、教师、学生等)的信息,包括用户权限的设置。
课程信息管理:管理系统中的所有课程信息,包括课程的创建、编辑、删除,以及课程的分类和显示设置。
考试安排管理:设置和管理各科目的考试安排,包括考试的时间、地点、科目等信息。
成绩信息管理:负责查看和管理所有学生的考试成绩,包括成绩查询、修改、统计分析等功能。
系统管理(轮播图):管理系统首页的轮播图,包括图片上传、修改和删除等操作,用于展示重要通知或广告。
系统公告管理:发布和管理系统公告,确保学生和教师能够及时获取重要信息和更新。
资源管理(新闻资讯、资讯分类):发布和管理新闻资讯、公告、资源分类等信息,用于向学生和教师提供学习资源。
在线考试(科目列表、试题库、错题记录、试卷列表):设置各科目考试的内容,管理试题库、错题记录,以及考试的试卷列表,确保考试内容的更新与准确。
交流管理(交流分享、分享分类):管理交流平台,包括学生和教师的分享内容、分类管理以及评论审核等。
(三)教师用户角色用例如下图所示。

图3.3教师用户用例图
教师用户具体功能说明如下所示。
后台首页:提供系统的概览,包括自己所负责的课程信息和学生成绩等。
课程信息管理:管理自己所教授的课程信息,包括课程内容、安排、课件上传等。
成绩信息管理:查看并管理学生的考试成绩,进行成绩评定和反馈。
在线考试(科目列表、试题库、试卷列表):
科目列表:设置和管理自己负责的考试科目。
试题库:管理考试的题库,创建、编辑和删除试题。
试卷列表:设计和管理在线考试的试卷,设置题目、难度和分值等。
3.3系统性能分析
对于考试系统的设计与实现,下面是系统性能分析表:
表3.1性能需求表
|
项目 |
内容 |
|
响应时间 |
系统对用户请求的响应时间需在500ms以内 |
|
并发用户数 |
系统需要支持1000个并发用户同时访问 |
|
吞吐量 |
系统每秒需要处理1000个请求 |
|
可用性 |
系统需要保证每月99.9%的可用性 |
|
数据安全 |
用户敏感数据需要加密存储,并支持数据库备份和恢复 |
|
数据一致性 |
系统中的数据操作需保证ACID特性,确保数据一致性 |
|
扩展性 |
系统需要支持水平扩展,能够方便地增加服务器节点以应对高请求量 |
|
可维护性 |
系统代码需要清晰易懂、结构良好,方便维护和修改 |
|
日志记录 |
系统需要记录用户操作日志、异常日志以及系统运行日志 |
|
监控报警 |
系统需要实时监控运行状态,当系统异常时能够及时发送警报通知相关人员 |
|
缓存设置 |
针对频繁使用的数据,系统需要进行合适的缓 |
3.4系统流程分析
3.4.1登录流程
登录模块主要满足管理员以及用户的权限登录,用户登录流程图如图3-3所示。

图3.4登录流程图
3.4.2注册流程
未有账号的用户可进入注册界面进行注册操作,用户注册流程图如图3-4所示。

图3.5注册流程图
3.4.3添加信息流程
用户在添加信息时,信息编号自动生成,系统会对添加的信息进行验证,验证通过则添加至数据库,添加信息成功,反之添加失败。添加信息流程如图3-5所示。

图3.6 添加信息流程图
3.4.4删除信息流程
用户可选择要删除的信息进行信息删除操作,在删除信息时系统提示是否确定删除信息,是则删除信息成功,系统数据库将信息进行删除。删除信息流程图如图3-6所示。

图3.7删除信息流程图
4 系统设计
4.1系统架构设计
考试系统采用三层开发设计模式,分为:用户界面层,业务逻辑层和数据访问层。用户界面层用来和用户交互,业务逻辑层负责业务的处理和各层之间的数据的传递;数据访问层负责对数据库的访问和检索。
系统的架构图如下图所示。

图4.1系统架构图
系统各层之间的调用过程如下:
(1)用户通过用户界面层访问系统,向系统提交请求,界面层对请求进行初步的处理和包装,并判断是否要与业务逻辑层进行交互。
(2)业务逻辑层接收来自界面层的请求,对请求进行数据处理。然后调用数据访问层来实现数据库访问,数据访问层访问数据库,将数据读出并返回给逻辑层。
(3)逻辑层将处理的结果,返回给界面层。界面层加以处理呈现给用户。
4.1.2功能模块设计
功能模块设计是系统开发过程中的重要阶段,它旨在将系统划分为不同的模块,每个模块负责完成特定的功能或任务。考试系统由多个功能模块组成,每个模块下又包含具体的功能操作。功能模块图如下图所示。

图4.2系统功能结构图
4.2数据库设计
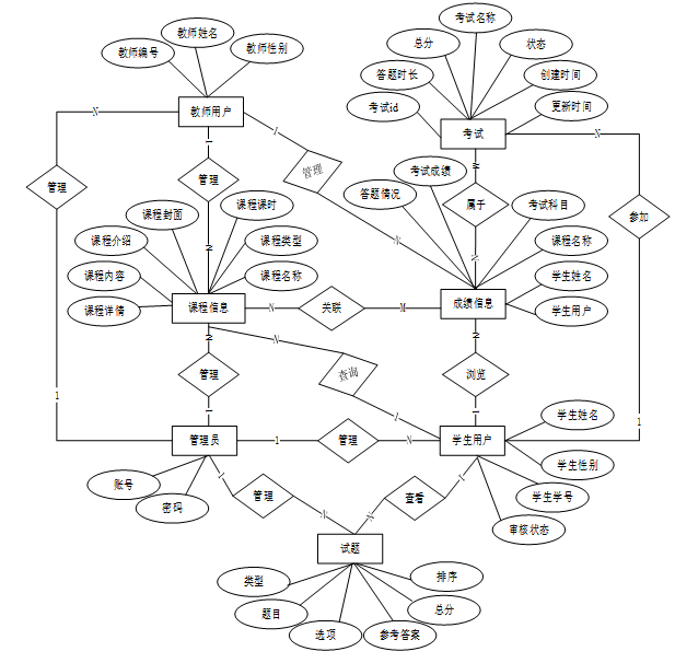
4.2.1E-R图
E-R图有助于理清系统中的数据结构和关系,为后续的数据库表结构设计提供指导。在进行数据库设计之前,首先需要先绘制实体-关系(E-R)图。E-R图将帮助我们理清业务中的实体(Entity)及它们之间的关系(Relationship),从而为后续的数据库表设计提供基础。根据前文可以得出本考试系统拥有多个实体,在此列举主要实体,各个实体之间联系总E-R图如下图所示。

图4.3总E-R图
4.2.2数据库表结构设计
在E-R图确定后,接下来可以根据实体和关系的属性设计数据库表结构。在E-R图明确了实体和它们之间的关系后,接下来可以开始设计数据库表结构。每个实体对应一个数据库表,每个属性对应表中的字段。如下列表格所示,在此列举主要数据表。
|
编号 |
字段名 |
类型 |
长度 |
是否非空 |
是否主键 |
注释 |
|
1 |
token_id |
int |
是 |
是 |
临时访问牌ID | |
|
2 |
token |
varchar |
64 |
否 |
否 |
临时访问牌 |
|
3 |
info |
text |
65535 |
否 |
否 |
信息 |
|
4 |
maxage |
int |
是 |
否 |
最大寿命:默认2小时 | |
|
5 |
create_time |
timestamp |
是 |
否 |
创建时间 | |
|
6 |
update_time |
timestamp |
是 |
否 |
更新时间 | |
|
7 |
user_id |
int |
是 |
否 |
用户编号 |
表 4-2-achievement_information(成绩信息)
|
编号 |
字段名 |
类型 |
长度 |
是否非空 |
是否主键 |
注释 |
|
1 |
achievement_information_id |
int |
是 |
是 |
成绩信息ID | |
|
2 |
teacher_users |
int |
否 |
否 |
教师用户 | |
|
3 |
student_users |
int |
否 |
否 |
学生用户 | |
|
4 |
student_name |
varchar |
64 |
否 |
否 |
学生姓名 |
|
5 |
course_name |
varchar |
64 |
否 |
否 |
课程名称 |
|
6 |
examination_subjects |
varchar |
64 |
否 |
否 |
考试科目 |
|
7 |
examination_results |
double |
否 |
否 |
考试成绩 | |
|
8 |
answer_situation |
text |
65535 |
否 |
否 |
答题情况 |
|
9 |
create_time |
datetime |
是 |
否 |
创建时间 | |
|
10 |
update_time |
timestamp |
是 |
否 |
更新时间 |
表 4-3-article(文章)
|
编号 |
字段名 |
类型 |
长度 |
是否非空 |
是否主键 |
注释 |
|
1 |
article_id |
mediumint |
是 |
是 |
文章id | |
|
2 |
title |
varchar |
125 |
是 |
是 |
标题 |
|
3 |
type |
varchar |
64 |
是 |
否 |
文章分类 |
|
4 |
hits |
int |
是 |
否 |
点击数 | |
|
5 |
praise_len |
int |
是 |
否 |
点赞数 | |
|
6 |
create_time |
timestamp |
是 |
否 |
创建时间 | |
|
7 |
update_time |
timestamp |
是 |
否 |
更新时间 | |
|
8 |
source |
varchar |
255 |
否 |
否 |
来源 |
|
9 |
url |
varchar |
255 |
否 |
否 |
来源地址 |
|
10 |
tag |
varchar |
255 |
否 |
否 |
标签 |
|
11 |
content |
longtext |
4294967295 |
否 |
否 |
正文 |
|
12 |
img |
varchar |
255 |
否 |
否 |
封面图 |
|
13 |
description |
text |
65535 |
否 |
否 |
文章描述 |
表 4-4-article_type(文章分类)
|
编号 |
字段名 |
类型 |
长度 |
是否非空 |
是否主键 |
注释 |
|
1 |
type_id |
smallint |
是 |
是 |
分类ID | |
|
2 |
display |
smallint |
是 |
否 |
显示顺序 | |
|
3 |
name |
varchar |
16 |
是 |
否 |
分类名称 |
|
4 |
father_id |
smallint |
是 |
否 |
上级分类ID | |
|
5 |
description |
varchar |
255 |
否 |
否 |
描述 |
|
6 |
icon |
text |
65535 |
否 |
否 |
分类图标 |
|
7 |
url |
varchar |
255 |
否 |
否 |
外链地址 |
|
8 |
create_time |
timestamp |
是 |
否 |
创建时间 | |
|
9 |
update_time |
timestamp |
是 |
否 |
更新时间 |
表 4-5-auth(用户权限管理)
|
编号 |
字段名 |
类型 |
长度 |
是否非空 |
是否主键 |
注释 |
|
1 |
auth_id |
int |
是 |
是 |
授权ID | |
|
2 |
user_group |
varchar |
64 |
否 |
否 |
用户组 |
|
3 |
mod_name |
varchar |
64 |
否 |
否 |
模块名 |
|
4 |
table_name |
varchar |
64 |
否 |
否 |
表名 |
|
5 |
page_title |
varchar |
255 |
否 |
否 |
页面标题 |
|
6 |
path |
varchar |
255 |
否 |
否 |
路由路径 |
|
7 |
parent |
varchar |
64 |
否 |
否 |
父级菜单 |
|
8 |
parent_sort |
int |
是 |
否 |
父级菜单排序 | |
|
9 |
position |
varchar |
32 |
否 |
否 |
位置 |
|
10 |
mode |
varchar |
32 |
是 |
否 |
跳转方式 |
|
11 |
add |
tinyint |
是 |
否 |
是否可增加 | |
|
12 |
del |
tinyint |
是 |
否 |
是否可删除 | |
|
13 |
set |
tinyint |
是 |
否 |
是否可修改 | |
|
14 |
get |
tinyint |
是 |
否 |
是否可查看 | |
|
15 |
field_add |
text |
65535 |
否 |
否 |
添加字段 |
|
16 |
field_set |
text |
65535 |
否 |
否 |
修改字段 |
|
17 |
field_get |
text |
65535 |
否 |
否 |
查询字段 |
|
18 |
table_nav_name |
varchar |
500 |
否 |
否 |
跨表导航名称 |
|
19 |
table_nav |
varchar |
500 |
否 |
否 |
跨表导航 |
|
20 |
option |
text |
65535 |
否 |
否 |
配置 |
|
21 |
create_time |
timestamp |
是 |
否 |
创建时间 | |
|
22 |
update_time |
timestamp |
是 |
否 |
更新时间 |
表 4-6-code_token(验证码)
|
编号 |
字段名 |
类型 |
长度 |
是否非空 |
是否主键 |
注释 |
|
1 |
code_token_id |
int |
是 |
是 |
验证码ID | |
|
2 |
token |
varchar |
255 |
否 |
否 |
令牌 |
|
3 |
code |
varchar |
255 |
否 |
否 |
验证码 |
|
4 |
expire_time |
timestamp |
是 |
否 |
失效时间 | |
|
5 |
create_time |
timestamp |
是 |
否 |
创建时间 | |
|
6 |
update_time |
timestamp |
是 |
否 |
更新时间 |
表 4-7-collect(收藏)
|
编号 |
字段名 |
类型 |
长度 |
是否非空 |
是否主键 |
注释 |
|
1 |
collect_id |
int |
是 |
是 |
收藏ID | |
|
2 |
user_id |
int |
是 |
是 |
收藏人ID | |
|
3 |
source_table |
varchar |
255 |
否 |
否 |
来源表 |
|
4 |
source_field |
varchar |
255 |
否 |
否 |
来源字段 |
|
5 |
source_id |
int |
是 |
否 |
来源ID | |
|
6 |
title |
varchar |
255 |
否 |
否 |
标题 |
|
7 |
img |
varchar |
255 |
否 |
否 |
封面 |
|
8 |
create_time |
timestamp |
是 |
否 |
创建时间 | |
|
9 |
update_time |
timestamp |
是 |
否 |
更新时间 |
表 4-8-comment(评论)
|
编号 |
字段名 |
类型 |
长度 |
是否非空 |
是否主键 |
注释 |
|
1 |
comment_id |
int |
是 |
是 |
评论ID | |
|
2 |
user_id |
int |
是 |
是 |
评论人ID | |
|
3 |
reply_to_id |
int |
是 |
否 |
回复评论ID | |
|
4 |
content |
longtext |
4294967295 |
否 |
否 |
内容 |
|
5 |
nickname |
varchar |
255 |
否 |
否 |
昵称 |
|
6 |
avatar |
varchar |
255 |
否 |
否 |
头像地址 |
|
7 |
create_time |
timestamp |
是 |
否 |
创建时间 | |
|
8 |
update_time |
timestamp |
是 |
否 |
更新时间 | |
|
9 |
source_table |
varchar |
255 |
否 |
否 |
来源表 |
|
10 |
source_field |
varchar |
255 |
否 |
否 |
来源字段 |
|
11 |
source_id |
int |
是 |
否 |
来源ID |
表 4-9-course_information(课程信息)
|
编号 |
字段名 |
类型 |
长度 |
是否非空 |
是否主键 |
注释 |
|
1 |
course_information_id |
int |
是 |
是 |
课程信息ID | |
|
2 |
teacher_users |
int |
否 |
否 |
教师用户 | |
|
3 |
teachers_name |
varchar |
64 |
否 |
否 |
教师姓名 |
|
4 |
course_name |
varchar |
64 |
否 |
否 |
课程名称 |
|
5 |
course_type |
varchar |
64 |
否 |
否 |
课程类型 |
|
6 |
course_hours |
varchar |
64 |
否 |
否 |
课程课时 |
|
7 |
course_cover |
varchar |
255 |
否 |
否 |
课程封面 |
|
8 |
course_introduction |
text |
65535 |
否 |
否 |
课程介绍 |
|
9 |
course_content |
text |
65535 |
否 |
否 |
课程内容 |
|
10 |
course_details |
longtext |
4294967295 |
否 |
否 |
课程详情 |
|
11 |
hits |
int |
是 |
否 |
点击数 | |
|
12 |
praise_len |
int |
是 |
否 |
点赞数 | |
|
13 |
collect_len |
int |
是 |
否 |
收藏数 | |
|
14 |
comment_len |
int |
是 |
否 |
评论数 | |
|
15 |
create_time |
datetime |
是 |
否 |
创建时间 | |
|
16 |
update_time |
timestamp |
是 |
否 |
更新时间 |
表 4-10-examination_arrangement(考试安排)
|
编号 |
字段名 |
类型 |
长度 |
是否非空 |
是否主键 |
注释 |
|
1 |
examination_arrangement_id |
int |
是 |
是 |
考试安排ID | |
|
2 |
course_name |
varchar |
64 |
否 |
否 |
课程名称 |
|
3 |
examination_subjects |
varchar |
64 |
否 |
否 |
考试科目 |
|
4 |
examination_time |
varchar |
64 |
否 |
否 |
考试时间 |
|
5 |
examination_classroom |
varchar |
64 |
否 |
否 |
考试教室 |
|
6 |
examination_cover |
varchar |
255 |
否 |
否 |
考试封面 |
|
7 |
examination_arrangement |
text |
65535 |
否 |
否 |
考试安排 |
|
8 |
details |
longtext |
4294967295 |
否 |
否 |
详情内容 |
|
9 |
hits |
int |
是 |
否 |
点击数 | |
|
10 |
praise_len |
int |
是 |
否 |
点赞数 | |
|
11 |
collect_len |
int |
是 |
否 |
收藏数 | |
|
12 |
comment_len |
int |
是 |
否 |
评论数 | |
|
13 |
create_time |
datetime |
是 |
否 |
创建时间 | |
|
14 |
update_time |
timestamp |
是 |
否 |
更新时间 |
表 4-11-exam_question_database(试题库)
|
编号 |
字段名 |
类型 |
长度 |
是否非空 |
是否主键 |
注释 |
|
1 |
exam_question_id |
mediumint |
是 |
是 |
试题库ID | |
|
2 |
subject_name |
varchar |
255 |
否 |
否 |
科目名称 |
|
3 |
type |
varchar |
20 |
否 |
否 |
类型 |
|
4 |
title |
varchar |
255 |
否 |
否 |
题目 |
|
5 |
question_item |
varchar |
500 |
否 |
否 |
选项 |
|
6 |
answer |
varchar |
500 |
否 |
否 |
参考答案 |
|
7 |
score |
double |
否 |
否 |
总分 | |
|
8 |
create_time |
timestamp |
是 |
否 |
创建时间 | |
|
9 |
update_time |
timestamp |
是 |
否 |
更新时间 |
表 4-12-forum(论坛)
|
编号 |
字段名 |
类型 |
长度 |
是否非空 |
是否主键 |
注释 |
|
1 |
forum_id |
mediumint |
是 |
是 |
论坛ID | |
|
2 |
display |
smallint |
是 |
否 |
排序 | |
|
3 |
user_id |
mediumint |
是 |
否 |
用户ID | |
|
4 |
nickname |
varchar |
16 |
否 |
否 |
昵称 |
|
5 |
praise_len |
int |
否 |
否 |
点赞数 | |
|
6 |
hits |
int |
是 |
否 |
访问数 | |
|
7 |
title |
varchar |
125 |
是 |
否 |
标题 |
|
8 |
keywords |
varchar |
125 |
否 |
否 |
关键词 |
|
9 |
description |
varchar |
255 |
否 |
否 |
描述 |
|
10 |
url |
varchar |
255 |
否 |
否 |
来源地址 |
|
11 |
tag |
varchar |
255 |
否 |
否 |
标签 |
|
12 |
img |
text |
65535 |
否 |
否 |
封面图 |
|
13 |
content |
longtext |
4294967295 |
否 |
否 |
正文 |
|
14 |
create_time |
timestamp |
是 |
否 |
创建时间 | |
|
15 |
update_time |
timestamp |
是 |
否 |
更新时间 | |
|
16 |
avatar |
varchar |
255 |
否 |
否 |
发帖人头像 |
|
17 |
type |
varchar |
64 |
是 |
否 |
论坛分类 |
|
18 |
istop |
int |
是 |
否 |
是否置顶 |
表 4-13-forum_type(论坛分类)
|
编号 |
字段名 |
类型 |
长度 |
是否非空 |
是否主键 |
注释 |
|
1 |
type_id |
smallint |
是 |
是 |
分类ID | |
|
2 |
name |
varchar |
16 |
是 |
否 |
分类名称 |
|
3 |
description |
varchar |
255 |
否 |
否 |
描述 |
|
4 |
url |
varchar |
255 |
否 |
否 |
外链地址 |
|
5 |
father_id |
smallint |
是 |
否 |
上级分类ID | |
|
6 |
icon |
varchar |
255 |
否 |
否 |
分类图标 |
|
7 |
create_time |
timestamp |
是 |
否 |
创建时间 | |
|
8 |
update_time |
timestamp |
是 |
否 |
更新时间 |
表 4-14-hits(用户点击)
|
编号 |
字段名 |
类型 |
长度 |
是否非空 |
是否主键 |
注释 |
|
1 |
hits_id |
int |
是 |
是 |
点赞ID | |
|
2 |
user_id |
int |
是 |
否 |
点赞人 | |
|
3 |
create_time |
timestamp |
是 |
否 |
创建时间 | |
|
4 |
update_time |
timestamp |
是 |
否 |
更新时间 | |
|
5 |
source_table |
varchar |
255 |
否 |
否 |
来源表 |
|
6 |
source_field |
varchar |
255 |
否 |
否 |
来源字段 |
|
7 |
source_id |
int |
是 |
否 |
来源ID |
表 4-15-notice(公告)
|
编号 |
字段名 |
类型 |
长度 |
是否非空 |
是否主键 |
注释 |
|
1 |
notice_id |
mediumint |
是 |
是 |
公告ID | |
|
2 |
title |
varchar |
125 |
是 |
否 |
标题 |
|
3 |
content |
longtext |
4294967295 |
否 |
否 |
正文 |
|
4 |
create_time |
timestamp |
是 |
否 |
创建时间 | |
|
5 |
update_time |
timestamp |
是 |
否 |
更新时间 |
表 4-16-praise(点赞)
|
编号 |
字段名 |
类型 |
长度 |
是否非空 |
是否主键 |
注释 |
|
1 |
praise_id |
int |
是 |
是 |
点赞ID | |
|
2 |
user_id |
int |
是 |
是 |
点赞人 | |
|
3 |
create_time |
timestamp |
是 |
否 |
创建时间 | |
|
4 |
update_time |
timestamp |
是 |
否 |
更新时间 | |
|
5 |
source_table |
varchar |
255 |
否 |
否 |
来源表 |
|
6 |
source_field |
varchar |
255 |
否 |
否 |
来源字段 |
|
7 |
source_id |
int |
是 |
否 |
来源ID | |
|
8 |
status |
tinyint |
是 |
否 |
点赞状态:1为点赞,0已取消 |
表 4-17-slides(轮播图)
|
编号 |
字段名 |
类型 |
长度 |
是否非空 |
是否主键 |
注释 |
|
1 |
slides_id |
int |
是 |
是 |
轮播图ID | |
|
2 |
title |
varchar |
64 |
否 |
否 |
标题 |
|
3 |
content |
varchar |
255 |
否 |
否 |
内容 |
|
4 |
url |
varchar |
255 |
否 |
否 |
链接 |
|
5 |
img |
varchar |
255 |
否 |
否 |
轮播图 |
|
6 |
hits |
int |
是 |
否 |
点击量 | |
|
7 |
create_time |
timestamp |
是 |
否 |
创建时间 | |
|
8 |
update_time |
timestamp |
是 |
否 |
更新时间 |
表 4-18-student_users(学生用户)
|
编号 |
字段名 |
类型 |
长度 |
是否非空 |
是否主键 |
注释 |
|
1 |
student_users_id |
int |
是 |
是 |
学生用户ID | |
|
2 |
student_name |
varchar |
64 |
否 |
否 |
学生姓名 |
|
3 |
student_gender |
varchar |
64 |
否 |
否 |
学生性别 |
|
4 |
student_number |
varchar |
64 |
是 |
是 |
学生学号 |
|
5 |
examine_state |
varchar |
16 |
是 |
否 |
审核状态 |
|
6 |
user_id |
int |
是 |
否 |
用户ID | |
|
7 |
create_time |
datetime |
是 |
否 |
创建时间 | |
|
8 |
update_time |
timestamp |
是 |
否 |
更新时间 |
表 4-19-subject(科目)
|
编号 |
字段名 |
类型 |
长度 |
是否非空 |
是否主键 |
注释 |
|
1 |
subject_id |
int |
是 |
是 |
科目ID | |
|
2 |
name |
varchar |
255 |
否 |
否 |
科目名称 |
|
3 |
update_time |
timestamp |
是 |
否 |
更新时间 | |
|
4 |
create_time |
timestamp |
是 |
否 |
创建时间 |
表 4-20-subject_exam(考试)
|
编号 |
字段名 |
类型 |
长度 |
是否非空 |
是否主键 |
注释 |
|
1 |
exam_id |
mediumint |
是 |
是 |
考试id | |
|
2 |
subject_name |
varchar |
255 |
否 |
否 | |
|
3 |
name |
varchar |
32 |
是 |
否 |
考试名称:[2,32] |
|
4 |
duration |
int |
否 |
否 |
答题时长 | |
|
5 |
score |
double |
否 |
否 |
总分 | |
|
6 |
status |
varchar |
10 |
否 |
否 |
状态:启用、禁用 |
|
7 |
create_time |
timestamp |
是 |
否 |
创建时间: | |
|
8 |
update_time |
timestamp |
是 |
否 |
更新时间: | |
|
9 |
user_id |
int |
否 |
否 |
出题人 |
表 4-21-subject_exam_question(试题)
|
编号 |
字段名 |
类型 |
长度 |
是否非空 |
是否主键 |
注释 |
|
1 |
exam_question_id |
mediumint |
是 |
是 |
试题ID | |
|
2 |
subject_name |
varchar |
255 |
否 |
否 |
科目名称 |
|
3 |
type |
varchar |
20 |
否 |
否 |
类型 |
|
4 |
title |
varchar |
255 |
否 |
否 |
题目 |
|
5 |
question_item |
varchar |
500 |
否 |
否 |
选项 |
|
6 |
answer |
varchar |
500 |
否 |
否 |
参考答案 |
|
7 |
score |
double |
否 |
否 |
总分 | |
|
8 |
question_order |
int |
否 |
否 |
排序 | |
|
9 |
exam_id |
mediumint |
是 |
是 |
所属试卷 | |
|
10 |
create_time |
timestamp |
是 |
否 |
创建时间 | |
|
11 |
update_time |
timestamp |
是 |
否 |
更新时间 |
表 4-22-subject_user_answer(用户答题)
|
编号 |
字段名 |
类型 |
长度 |
是否非空 |
是否主键 |
注释 |
|
1 |
user_answer_id |
mediumint |
是 |
是 |
用户答题ID | |
|
2 |
user_id |
mediumint |
是 |
否 |
用户ID | |
|
3 |
exam_id |
mediumint |
是 |
否 |
考试id | |
|
4 |
score |
double |
否 |
否 |
分数 | |
|
5 |
answers |
text |
65535 |
否 |
否 |
答案 |
|
6 |
score_detail |
text |
65535 |
否 |
否 |
评分详情 |
|
7 |
objective_score |
double |
否 |
否 |
客观题得分 | |
|
8 |
subjective_score |
double |
否 |
否 |
主观题得分 | |
|
9 |
score_state |
tinyint |
否 |
否 |
评分状态 | |
|
10 |
nickname |
varchar |
255 |
否 |
否 |
提交人 |
|
11 |
create_time |
timestamp |
是 |
否 |
创建时间 | |
|
12 |
update_time |
timestamp |
是 |
否 |
更新时间 | |
|
13 |
comment_desc |
varchar |
255 |
否 |
否 |
评语 |
表 4-23-teacher_user(教师用户)
|
编号 |
字段名 |
类型 |
长度 |
是否非空 |
是否主键 |
注释 |
|
1 |
teacher_user_id |
int |
是 |
是 |
教师用户ID | |
|
2 |
teacher_no |
varchar |
64 |
是 |
是 |
教师工号 |
|
3 |
teachers_name |
varchar |
64 |
否 |
否 |
教师姓名 |
|
4 |
examine_state |
varchar |
16 |
是 |
否 |
审核状态 |
|
5 |
user_id |
int |
是 |
否 |
用户ID | |
|
6 |
create_time |
datetime |
是 |
否 |
创建时间 | |
|
7 |
update_time |
timestamp |
是 |
否 |
更新时间 |
表 4-24-upload(文件上传)
|
编号 |
字段名 |
类型 |
长度 |
是否非空 |
是否主键 |
注释 |
|
1 |
upload_id |
int |
是 |
是 |
上传ID | |
|
2 |
name |
varchar |
64 |
否 |
否 |
文件名 |
|
3 |
path |
varchar |
255 |
否 |
否 |
访问路径 |
|
4 |
file |
varchar |
255 |
否 |
否 |
文件路径 |
|
5 |
display |
varchar |
255 |
否 |
否 |
显示顺序 |
|
6 |
father_id |
int |
否 |
否 |
父级ID | |
|
7 |
dir |
varchar |
255 |
否 |
否 |
文件夹 |
|
8 |
type |
varchar |
32 |
否 |
否 |
文件类型 |
表 4-25-user(用户账户)
|
编号 |
字段名 |
类型 |
长度 |
是否非空 |
是否主键 |
注释 |
|
1 |
user_id |
int |
是 |
是 |
用户ID | |
|
2 |
state |
smallint |
是 |
否 |
账户状态:(1可用|2异常|3已冻结|4已注销) | |
|
3 |
user_group |
varchar |
32 |
否 |
否 |
所在用户组 |
|
4 |
login_time |
timestamp |
是 |
否 |
上次登录时间 | |
|
5 |
phone |
varchar |
11 |
否 |
否 |
手机号码 |
|
6 |
phone_state |
smallint |
是 |
否 |
手机认证:(0未认证|1审核中|2已认证) | |
|
7 |
username |
varchar |
16 |
是 |
否 |
用户名 |
|
8 |
nickname |
varchar |
16 |
否 |
否 |
昵称 |
|
9 |
password |
varchar |
64 |
是 |
否 |
密码 |
|
10 |
|
varchar |
64 |
否 |
否 |
邮箱 |
|
11 |
email_state |
smallint |
是 |
否 |
邮箱认证:(0未认证|1审核中|2已认证) | |
|
12 |
avatar |
varchar |
255 |
否 |
否 |
头像地址 |
|
13 |
open_id |
varchar |
255 |
否 |
否 |
针对获取用户信息字段 |
|
14 |
create_time |
timestamp |
是 |
否 |
创建时间 |
表 4-26-user_answer_wrong(用户错题)
|
编号 |
字段名 |
类型 |
长度 |
是否非空 |
是否主键 |
注释 |
|
1 |
user_answer_id |
mediumint |
是 |
是 |
用户错题ID | |
|
2 |
subject_name |
varchar |
255 |
否 |
否 |
科目名称 |
|
3 |
question_item |
varchar |
255 |
否 |
否 |
选项 |
|
4 |
title |
varchar |
255 |
否 |
否 |
题目 |
|
5 |
type |
varchar |
255 |
否 |
否 |
题目类型 |
|
6 |
exam_id |
mediumint |
是 |
是 |
考试ID | |
|
7 |
score |
double |
否 |
否 |
分数 | |
|
8 |
answers |
text |
65535 |
否 |
否 |
用户提交的答案 |
|
9 |
answer |
text |
65535 |
否 |
否 |
参考答案 |
|
10 |
score_detail |
text |
65535 |
否 |
否 |
评分详情 |
|
11 |
objective_score |
double |
否 |
否 |
客观题得分 | |
|
12 |
subjective_score |
double |
否 |
否 |
主观题得分 | |
|
13 |
score_state |
tinyint |
否 |
否 |
评分状态 | |
|
14 |
nickname |
varchar |
255 |
否 |
否 |
提交人 |
|
15 |
user_id |
int |
是 |
否 |
提交人ID | |
|
16 |
create_time |
timestamp |
是 |
否 |
创建时间 | |
|
17 |
update_time |
timestamp |
是 |
否 |
更新时间 |
表 4-27-user_group(用户组)
|
编号 |
字段名 |
类型 |
长度 |
是否非空 |
是否主键 |
注释 |
|
1 |
group_id |
mediumint |
是 |
是 |
用户组ID | |
|
2 |
display |
smallint |
是 |
否 |
显示顺序 | |
|
3 |
name |
varchar |
16 |
是 |
否 |
名称 |
|
4 |
description |
varchar |
255 |
否 |
否 |
描述 |
|
5 |
source_table |
varchar |
255 |
否 |
否 |
来源表 |
|
6 |
source_field |
varchar |
255 |
否 |
否 |
来源字段 |
|
7 |
source_id |
int |
是 |
否 |
来源ID | |
|
8 |
register |
smallint |
否 |
否 |
注册位置 | |
|
9 |
create_time |
timestamp |
是 |
否 |
创建时间 | |
|
10 |
update_time |
timestamp |
是 |
否 |
更新时间 |
5 系统实现
5.1学生用户模块
5.1.1用户登录界面
用户输入用户名和密码后,系统首先对这些输入进行基本的格式验证,确保用户名和密码符合系统设定的格式要求(如长度、特殊字符要求等)。系统接收到用户输入后,会根据用户名查找系统中存储的用户信息数据库或者其他持久化存储方式。系统需要验证密码的正确性,验证成功即可成功登录。
图5.1用户登录界面设计
登录的关键代码如下:
public function login()
{
if (Request::isPost()) {
$request = Request::param();
$result = $this->validate($request, $this->validate);
if (true !== $result) {
$data['error'] = 30000;
$data['message'] = $result;
} else {
$request['password'] = md5($request['password']);
$result = $this->model->login($request, $this->table);
$data = $result;
}
} else {
$data['error'] = 30000;
$data['message'] = "field的值不能为空!";
}
return json_encode($data);
}
public function login($request=[],$table_name = ''){
$username = $request['username'];
$password = $request['password'];
$bol = $this->where(['username'=>$username])->find();
if ($bol){
$password = md5($password);
if ($request['password']==$bol['password']) {
//添加token信息
$access_token['create_time'] = date('Y-m-d H:i:s');
$access_token['update_time'] = date('Y-m-d H:i:s');
$access_token['info'] = json_encode($bol);
// $access_token['info'] = $bol;
$access_token['token'] = md5(date('Y-m-d H:i:s'));
$bol_token = Db::name('AccessToken')->insert($access_token);
if ($bol_token){
$data['obj'] = $bol;
$data['obj']['token'] = $access_token['token'];
return ['result' => $data];
}else{
return ['error' => ['code' => 5000, 'message' => '登录失败,token生成失败']];
}
} else {
return ['error' => ['code' => 5000, 'message' => '登录失败,密码不正确']];
}
}else{
return ['error' => ['code' => 5000, 'message' => '登录失败,账号不存在']];
}
}
5.1.2用户注册界面
用户注册时,系统要求用户提供必要的信息,例如用户名、密码、电子邮件地址等。这些信息通常由用户在注册表单中输入,并通过前端验证确保格式的正确性。注册过程完成后,系统会为新用户创建一个账户。这包括分配一个唯一的用户ID和设置初始的权限或者角色。
图5.2用户注册界面设计
注册的关键代码如下:
public function register()
{
if (Request::isPost()) {
$request = Request::param();
$request['create_time'] = isset($request['create_time']) ? $request['create_time'] : date('Y-m-d H:i:s');
$request['update_time'] = isset($request['update_time']) ? $request['update_time'] : date('Y-m-d H:i:s');
$result = $this->validate($request, $this->validate);
if (true !== $result) {
$data['error'] = 30000;
$data['message'] = $result;
} else {
$request['password'] = md5($request['password']);
$result = $this->model->register($request, $this->table);
$data = $result;
}
} else {
$data['error'] = 30000;
$data['message'] = "field的值不能为空!";
}
return json_encode($data);
}
public function register($request=[],$table_name = ''){
$username = $request['username'];
$bol = $this->where(['username'=>$username])->find();
if (!$bol){
$result = self::allowField(true)->save($request);
if ($result) {
return ['result' => 1];
} else {
return ['error' => ['code' => 3000, 'message' => '注册失败']];
}
}else{
return ['error' => ['code' => 3000, 'message' => '注册失败,账号已存在']];
}
}
5.1.3新闻资讯界面
该模块提供与考试等相关的资讯,帮助用户了解考试相关的内容。新闻资讯通常也有搜索功能,用户可以根据兴趣查找相关内容。
新闻资讯主界面图如下所示。
图5.3新闻资讯主界面设计
5.1.4课程信息界面
用户进入课程信息页面,浏览课程信息的图片、名称、描述等基本信息。通过搜索栏输入关键词或筛选条件,快速定位课程信息。可以点赞、收藏和评论。
课程信息主界面图如下所示。
图5.4课程信息主界面设计
5.1.5考试安排界面
用户进入考试安排页面,浏览考试安排的图片、名称、描述等基本信息。通过搜索栏输入关键词或筛选条件,快速定位考试安排。可以点赞、收藏和评论。
考试安排主界面图如下所示。
图5.5考试安排主界面设计
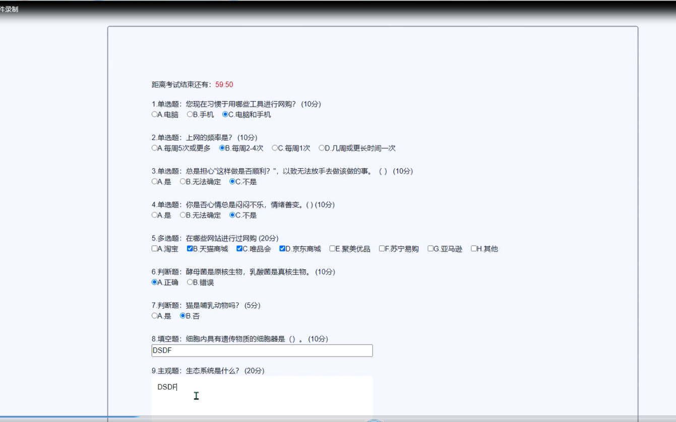
5.1.6在线考试界面
学生可以选择并参加各种在线考试,查看科目列表,选择考试进行答题。
在线考试主界面图如下所示。
图5.6在线考试主界面设计
5.2后台管理员模块
5.2.1系统用户界面
管理员可对学生用户、教师用户和管理员等用户信息进行管控,包括进行增删改查操作,可点击详情进行查阅。
系统用户主界面图如下所示。
图5.7系统用户界面设计
添加用户的关键代码如下:
public function add()
{
if (Request::isPost()) {
$request = Request::param();
$request['create_time'] = isset($request['create_time']) ? $request['create_time'] : date('Y-m-d H:i:s');
$request['update_time'] = isset($request['update_time']) ? $request['update_time'] : date('Y-m-d H:i:s');
$result = $this->validate($request, $this->validate);
if (true !== $result) {
// 验证失败 输出错误信息
$data['error'] = 30000;
$data['message'] = $result;
} else {
if($this->table == 'user'){
$request['password'] = md5($request['password']);
}
$res = $this->add_before($request, $this->table, $this->table_id);
if($res['code'] == 200){
$result = $this->model->add($request, $this->table, $this->table_id);
$this->add_after($this->table);
$data = $result;
}else{
$data['error'] = $res;
}
}
} else {
$data['error']['code'] = 30000;
$data['error']['message'] = "field的值不能为空!";
}
return json_encode($data);
}
删除的关键代码如下:
public function del()
{
$request = Request::param();
$result = $this->model->del_data($request, $this->table, $this->table_id);
$data = $result;
return json_encode($data);
}
5.2.2课程信息界面
管理员点击“课程信息”可以查看课程信息详情和用户评论,可以进行查询、重置、删除等操作。点击“新增”,管理员可以添加新的课程信息。
课程信息界面如下所示。
图5.8课程信息界面设计
5.2.3考试安排界面
管理员点击“考试安排”可以查看考试安排详情和用户评论,可以进行查询删除、等操作。点击“新增”,管理员可以添加新的考试安排。
考试安排界面如下所示。
图5.9考试安排界面设计
5.2.4轮播图界面
管理员可以对轮播图进行管理,包括添加、修改、删除轮播图,设置轮播图属性等。
轮播图界面如下所示。
图5.10轮播图界面设计
轮播图上传的关键代码如下:
public function upload()
{
$month = date('Ym', time());
$data = 'file';
$path = 'upload/file/' . $month . "/";//上传文件保存位置
$allow_ext = explode(",", "jpg,jpeg,png,jfif,bmp,gif,ico,xls,xlsx,AVI,mov,rmvb,rm,FLV,mp4,3GP");
if ($_FILES) {
$file = $_FILES[$data];
$rst = [];
if (!empty($file['name'])) {
$file_type = explode('.', $file['name']);
$ext = end($file_type); //获取文件的格式
$ext = strtolower($ext);
if (!in_array($ext, $allow_ext)) {
$rst['error']['code'] = 30000;
$rst['message'] = '只能上传jpg,jpeg,png,jfif,bmp,gif,ico,xls,xlsx,AVI,mov,rmvb,rm,FLV,mp4,3GP类型文件';
} else {
if (!is_dir($path))
{
mkdir($path, 0777, true);
};
$name = date('YmdHis') . '_' . rand(10000, 99999) . '.' . $ext;
$save_rst = move_uploaded_file($file['tmp_name'], $path . $name);
if ($save_rst !== false) {
$rst['result']['url'] = 'http://'.$_SERVER['HTTP_HOST'].'/'.$path . $name;
} else {
$rst['error']['code'] = 30000;
$rst['error']['message'] = '文件上传失败';
}
}
} else {
$rst['error']['code'] = 30000;
$rst['error']['message'] = '未选择文件';
}
} else {
$rst['error']['code'] = 30000;
$rst['error']['message'] = '未获取到文件';
}
return json_encode($rst);
}
5.2.5系统公告界面
管理员可以发布公告信息,所有用户都可以查看公告信息。同时,管理员还需要能够查看和管理所有公告信息。
系统公告界面如下所示。
图5.11系统公告界面设计
5.2.6资源管理界面
管理员在资讯管理页面查看所有把新闻资讯文章,支持新增、编辑和删除操作。点击“新增”填写标题、内容并上传图片,选择分类后发布。可批量删除过期文章。
资源管理界面如下所示。
图5.12资源管理详情界面设计
5.3教师用户模块
5.3.1科目列表界面
教师用户在系统中可以设置和管理自己负责的所有考试科目。每个科目都是教师课程的核心内容之一,教师可以根据教学需求和考试安排,创建新科目或编辑已有科目。
科目列表主界面图如下所示。
图5.13科目列表界面设计
5.3.2试题库界面
试题库是考试管理系统中至关重要的组成部分,教师用户可以在试题库中创建、编辑和管理所有试题。
试题库主界面图如下所示。
图5.14试题库界面设计
5.3.3试卷列表界面
教师在在线考试系统中还可以设计和管理所有的考试试卷。试卷列表功能支持教师创建、编辑和安排在线考试的试卷,并设置试题的显示方式、难度和分值等,
试卷列表主界面图如下所示。
图5.15试卷列表界面设计
6 系统测试
6.1系统测试的目的
系统开发到了最后一个阶段那就是系统测试,系统测试对软件的开发其实是非常有必要的。因为没什么系统一经开发出来就可能会尽善尽美,再厉害的系统开发工程师也会在系统开发的时候出现纰漏,系统测试能够较好的改正一些错误,为后期系统的维护性提供很好的支持。通过系统测试,开发人员也可以建立自己对系统的信心,为后期的系统版本的跟新提供支持。
6.2系统测试用例
系统测试包括:用户登录功能测试、新闻资讯查看功能测试、添加课程信息、考试安排搜索、密码修改功能测试,如表6-1、6-2、6-3、6-4、6-5所示:
表6-1 用户登录功能测试表
|
用例名称 |
用户登录系统 |
|
目的 |
测试用户通过正确的用户名和密码可否登录功能 |
|
前提 |
未登录的情况下 |
|
测试流程 |
1) 进入登录页面 2) 输入正确的用户名和密码 |
|
预期结果 |
用户名和密码正确的时候,跳转到登录成功界面,反之则显示错误信息,提示重新输入 |
|
实际结果 |
实际结果与预期结果一致 |
新闻资讯查看功能测试:
表6-2 新闻资讯查看功能测试表
|
用例名称 |
新闻资讯查看 |
|
目的 |
测试新闻资讯查看功能 |
|
前提 |
用户登录 |
|
测试流程 |
点击新闻资讯列表 |
|
预期结果 |
可以查看到所有新闻资讯 |
|
实际结果 |
实际结果与预期结果一致 |
管理员添加课程信息界面测试:
表6-3 管理员添加课程信息界面测试表
|
用例名称 |
课程信息发布测试用例 |
|
目的 |
测试课程信息添加功能 |
|
前提 |
用户正常登录情况下 |
|
测试流程 |
1)点击课程信息管理,然后点击添加后并填写信息。 2)点击进行提交。 |
|
预期结果 |
提交以后,页面首页会显示新的课程信息 |
|
实际结果 |
实际结果与预期结果一致 |
考试安排搜索功能测试:
表6-4考试安排搜索功能测试表
|
用例名称 |
考试安排搜索测试 |
|
目的 |
测试考试安排搜索功能 |
|
前提 |
无 |
|
测试流程 |
1)在搜索框填入搜索关键字。 2)点击搜索按钮。 |
|
预期结果 |
页面显示包含有搜索关键字的考试安排 |
|
实际结果 |
实际结果与预期结果一致 |
密码修改功能测试:
表6-5 密码修改功能测试表
|
用例名称 |
密码修改测试用例 |
|
目的 |
测试管理员密码修改功能 |
|
前提 |
管理员用户正常登录情况下 |
|
测试流程 |
1)管理员密码修改并完成填写。 2)点击进行提交。 |
|
预期结果 |
使用新的密码可以登录 |
|
实际结果 |
实际结果与预期结果一致 |
6.3系统测试结果
通过编写考试系统的测试用例,已经检测完毕用户登录功能测试、新闻资讯查看功能测试、添加课程信息、考试安排搜索、密码修改功能测试,通过这些测试为考试系统的后期推广运营提供了强力的技术支撑。
7 结束语
经过一段时间的深入研究和开发,成功地完成了这个考试系统的设计和实现。在这个过程中,我不仅加深了对PHP编程技术的理解,还学会了如何将理论知识应用到实际项目中,提升了自己的实践能力和问题解决能力。
这个项目让我更加熟悉和掌握了PHP编程语言的核心特性和优势。通过实现网站的各项功能,我深入理解了PHP在服务器端处理数据、与数据库交互以及构建动态网页方面的强大功能。
这个项目也锻炼了我的网站设计能力。在设计过程中,我充分考虑了用户需求和体验,力求打造一个简洁、易用且功能全面的系统。通过不断地优化和改进,我逐渐提高了自己在系统设计方面的水平。
这个项目还让我学会了如何有效地寻求帮助和解决问题。在开发过程中,我遇到了许多技术难题和挑战,但通过向老师和同行请教、查阅专业资料和参与在线讨论,我成功地克服了这些困难,积累了宝贵的经验。
最后,这个项目让我更加明白了理论知识与实践相结合的重要性。只有将所学知识应用到实际项目中,才能真正理解和掌握其精髓。通过这个项目的开发,我不仅提高了自己的编程技能,还学会了如何将理论知识转化为实际应用。
总的来说,这个考试系统项目让我收获颇丰。我不仅提高了自己的编程技能和系统设计能力,还学会了如何有效地解决问题和将理论知识与实践相结合。未来,我将继续努力学习和实践,不断提升自己的综合素质和能力水平。
参考文献
- 陈洪波.基于PHP开发技术的网站管理系统的设计[J].黑龙江科学,2024,15(20):150-152.
- 白荣雪,霍甜甜.基于PHP的Web项目开发课程信息平台建设[J].办公自动化,2024,29(23):25-27.
- 李艳杰.MySQL数据库下存储过程的综合运用研究[J].现代信息科技,2023,7(11):80-82+88.
- 肖睿,李鲲程,范效亮,等.MySQL数据库应用技术及实践[M].人民邮电出版社:202206.228.
- 颜春艳.基于ThinkPHP框架的资讯类网站后台管理系统设计研究[J].信息记录材料,2022,23(06):111-114.
- 任立胜.基于ThinkPHP框架的网站集群建设方式和应用研究[J].中国新通信,2020,22(05):105.
- 谭隽宁.MVC架构异味的检测与重构方法[D].华南理工大学,2023.
- 李秀珍.基于MVC的ThinkPHP5框架研究[J].现代信息科技,2020,4(14):90-92.
- 马志刚.基于Excel的考试日程安排系统[J].电脑编程技巧与维护,2025,(03):95-97+118.DOI:10.16184/j.cnki.comprg.2025.03.006.
- 陈丽颖.基于Spring Boot的自开课网上考试管理系统设计[J].中国新通信,2025,27(06):83-85.
- 韩志英.基于AI的考试系统应用及管理策略分析[J].电子技术,2025,54(02):244-245.
- 周立志.大学计算机基础考试系统的程序设计与实现[J].科学技术创新,2025,(06):89-92.
- 谭雄飞.基于分布式技术的考试信息管理系统设计[J].软件,2025,46(01):144-146.
- 曹丽.Java Web中级工理论考试题库系统的设计与实现[J].软件,2025,46(01):40-43.
- 王小月,胡居臣.基于蚁群算法的计算机考试组卷系统开发[J].电脑知识与技术,2025,21(03):64-66.DOI:10.14004/j.cnki.ckt.2025.0111.
- 杨硕,史亚平.基于Python+Flask的在线考试系统设计与实现[J].电脑知识与技术,2025,21(02):47-49+56.DOI:10.14004/j.cnki.ckt.2025.0046.
- 聂小雪.CIPP模式下的在线英语考试系统研究[J].通讯世界,2024,31(12):64-66.
- 任晶秋,陈漂.基于改进遗传算法的考试系统设计与实现[J].微型电脑应用,2024,40(12):215-218.
- Yuxin* H ,Bringula R.Design and Implementation of the Heartful Education System Platform Based on PHP[J].International Journal of Information and Education Technology,2023,13(12):
- Yin Z ,Lee J U S .Security Analysis of Web Open-Source Projects Based on Java and PHP[J].Electronics,2023,12(12):
- Américo R ,Fernando A E B .PHP code smells in web apps: Evolution, survival and anomalies[J].The Journal of Systems & Software,2023,200
致 谢
考试系统的完成,如何实现的更好,其中付出的努力是很大的,这段时光将会终身难忘。
考试系统的设计可以顺利完成,首先,我要感谢我的指导老师,他在我遇到设计问题时及时帮助了我,并在我对设计感到困惑时给了我充分的指导。在他的帮助下,我可以完成高质量的毕业设计。在本系统的设计和开发中,指导老师提出了许多实用的意见和建议,并为我提供了大量相关的研究资料,使我对设计有了更深入的了解。只有在老师的指导下,才能在毕业设计中取得成功。在此,我要向指导老师表示深深的谢意。
在此,我还要感谢我的同学们,他们为我的设计提供了许多参考意见,并与我讨论了设计中的问题,从而使我的设计一步一步走向成熟。
免费领取项目源码,请关注❤点赞收藏并私信博主,谢谢-

被折叠的 条评论
为什么被折叠?



