基于微信小程序的高校体育场管理系统
摘 要
本文旨在探讨基于SSM框架的高校体育场管理系统的设计与实现。随着移动互联网的快速发展,高校体育场馆的管理需求日益增多,而传统的线下管理方式已经无法满足现代学生和学生用户的需求。因此,利用微信小程序作为平台载体,为高校提供一个便捷高效的体育场馆管理平台具有重要意义。
本文首先分析了当前高校体育场馆管理存在的问题和需求,包括预约不便、信息不透明等。然后提出了基于SSM框架的高校体育场管理系统的设计方案,包括学生用户注册登录、学生用户注册登录、管理员登录、预约体育场馆、收藏场馆、评论场馆、订单管理、赴约操作、取消赴约、用户咨询等功能模块。在具体实现过程中,采用了SSM框架的前后端分离架构,利用微信提供的接口和组件,实现了系统的基本功能。
通过本文的研究与实践,基于SSM框架的高校体育场管理系统能够有效整合校园体育资源,提高体育场馆的利用效率,满足学生和学生用户的多样化需求,为高校体育场馆管理带来更多便利与可能。未来的发展方向可以进一步拓展服务范围,引入更多创新功能,实现系统的可持续发展与提升。
关键词:SSM框架;高校体育场管理系统;微信小程序。
A University Sports Stadium Management System Based on WeChat Mini Program
This article aims to explore the design and implementation of a university sports stadium management system based on the SSM framework. With the rapid development of mobile Internet, the management needs of university stadiums and gymnasiums are increasing day by day. However, the traditional offline management mode can no longer meet the needs of modern students and ordinary users. Therefore, using WeChat mini programs as platform carriers to provide universities with a convenient and efficient sports venue management platform is of great significance.
This article first analyzes the current problems and needs in the management of sports venues in universities, including inconvenient scheduling and opaque information. Then, a design scheme for a university sports stadium management system based on the SSM framework was proposed, including functional modules such as student user registration and login, ordinary user registration and login, administrator login, reservation of sports venues, collection of venues, comment on venues, order management, appointment operation, cancellation of appointments, and user consultation. In the specific implementation process, the front-end and back-end separation architecture of the SSM framework was adopted, and the basic functions of the system were implemented using the interfaces and components provided by WeChat.
Through the research and practice of this article, the university sports venue management system based on the SSM framework can effectively integrate campus sports resources, improve the utilization efficiency of sports venues, meet the diverse needs of students and ordinary users, and bring more convenience and possibilities to the management of university sports venues. The future development direction can further expand the scope of services, introduce more innovative functions, and achieve sustainable development and improvement of the system.
Key words: SSM framework; University sports stadium management system; WeChat Mini Program.
目录
第1章 绪 论
1.1选题背景及意义
随着移动互联网技术的迅速发展,大学生作为新时代的中坚力量,对便捷、高效的校园服务需求不断增长。然而,传统的高校体育场馆管理模式在信息传递、服务反馈等方面存在着不足,无法满足当代学生多样化、个性化的需求。基于SSM框架的微信小程序高校体育场管理系统的提出,为高校体育场馆管理注入了新的活力与可能性。
这样的系统不仅可以为学生提供丰富多样的体育场馆服务选择,包括预约管理、评论反馈、订单管理、场馆收藏等功能,还可以促进校园内外的信息共享与交流,拉近场馆服务提供者与用户之间的距离,构建更加紧密的校园体育社区。通过在线预约、实时沟通、评价反馈等功能的实现,基于SSM框架的微信小程序高校体育场管理系统能够提高体育场馆服务的便捷性和效率,使学生的体育活动更加便利和舒适。
此外,设计与实现基于SSM框架的微信小程序高校体育场管理系统,将为学生提供一个实践创新的平台,促进其技术能力和创新思维的培养。通过整合校园体育资源、推动校园体育服务数字化转型,这样的系统还能促进校园体育服务行业的进步与提升,为校园体育生活带来更多可能性和便利。因此,基于SSM框架的微信小程序高校体育场管理系统的设计与实现具有重要的社会意义和应用前景,将推动校园体育服务行业向智能化、便捷化发展,助力学生享受丰富多彩的校园体育生活。
1.2研究现状
目前,基于SSM框架的高校体育场管理系统的研究备受关注。随着移动互联网技术的迅速发展和微信小程序的普及应用,高校体育场馆管理系统作为一种新型的校园服务平台受到广泛关注。在当前研究现状中,学者们致力于探讨如何利用SSM框架构建高校体育场管理系统,为校园体育活动提供便捷、高效的管理平台。
研究者们通过调查问卷调研、用户需求分析等方法,深入了解高校内学生和学生用户在体育场馆管理方面的需求和期望。针对不同用户群体的需求特点,他们着重研究系统功能设计,力求提供智能化、便捷化的功能模块,如预约管理、场馆信息查询、订单管理、咨询反馈等,以提升用户体验和系统的实用性。
在技术实现方面,研究者们探讨了如何充分利用SSM框架的特性和微信小程序的优势,结合云开发、RESTful API等技术手段,实现高校体育场管理系统的功能需求,提高系统的性能和稳定性。他们关注系统的安全性和隐私保护,提出了数据加密、权限管理等安全措施,以确保用户信息的安全和保密。
此外,研究者们致力于优化用户体验,改进系统的界面设计和交互流程,以提升用户的满意度和使用体验。同时,他们也探讨了高校体育场管理系统的商业模式创新,包括收费方式、盈利模式等,以推动系统的可持续发展和商业化运营。
综上所述,基于SSM框架的微信小程序高校体育场管理系统的研究现状充分展现了学者们在功能设计、技术实现、用户体验优化和商业模式创新方面的探索和努力,为系统的进一步发展提供了重要的理论支持和实践指导。
1.3 论文结构安排
开发和实施基于微信小程序的高校体育场管理系统,需要完成以下任务:
(1)首先是确定选题,确定好所要做的系统,并对系统的背景及现在面临的一些问题等进行系统的初步确认。
(2)在系统ACK完成之后,根据系统开发的要求,选择SSM框架来构建基于微信小程序的高校体育场管理系统,并对其中的数据库进行搭建和开发,以确保该系统能够有效地实现其功能。此外,我们还将对所选择的技术进行详细的技术分析,以确保系统的可行性和安全性。
(3)在基于微信小程序的高校体育场管理系统中,首先要确定系统的技术,然后进行在线确认,以确定系统的用户角色,并根据这些角色划分出相应的功能模块。系统的设计主要将用户分为管理员、学生用户和学生用户角色,每个角色都有其独特的特点,而且每个功能模块都有其特定的功能,但是系统的数据库都是交互式的,用户可以随时根据自身的需求查看户外相关信息,而系统的工作人员则可以根据自身的职责,处理和操作在线信息。管理员可以快速收集用户的详细信息,并能够在第一时间响应用户的需求。
(4)经过精心设计的系统功能模块已经ACK完毕,接下来就是程序和界面的开发。为了检验程序的完整性,我们会采取多种测试方法,让不同的用户编写和提交相关内容,并定期检查程序中的缺陷,一旦发现问题,立即采取在线解决措施,直至系统运行稳定,才可以将其上传至正式使用。
2.1微信开发者工具
微信开发者工具是一款专为小程序开发而设计的应用,它不断改进,提供了便捷的操作方式,并且在开发过程中可以通过微信扫描二维码来访问,从而实现快速、准确的小程序开发和调试。根据用户的需求,我们将采用不同的屏幕大小来制作小程序。在完成了视图布置之后,可以通过执行编辑功能,快速更改当前的视图界面。控制台:方便调试打印输出信息。将代码上传至腾讯服务器,并在审核过程中填写版本号和备注信息,以确保代码的安全性和准确性。通过查看资源文件,我们可以快速地调整相关项目的文件目录,从而实现断点调试。使用远程调试技术,无论是在手机端还是PC端,都能够轻松地进行开发工作。本地数据存储:显示的是本地存储的数据。通过使用子父层级结构,我们可以更容易地进行视图调试。微信的代码体积应该保持在2M 以内,而且在开发过程中,应该严格检查合法域名信息,并且为小程序的后台配置服务器域名。微信开发者工具已经成为了开发过程中不可或缺的一部分,并且正在不断地改进和完善。
2.2小程序框架
微信小程序的设计旨在帮助用户快速、便捷地创建出一款拥有完全独特特色的应用。它由一套完善的框架结构,将用户界面、操作界面、功能界面等多种功能完美结合,使用户只需要一点点的操作,就能轻松实现微信小程序的创建。框架的核心功能是一个快速的数据绑定机制,它能够轻松地将用户的信息和界面进行一致性的管理。它不仅支持对用户信息的实时监控,还能够根据用户的需求,实现对界面的快速调整和优化,从而使用户能够轻松地构建强大的微信小程序。
2.3 SSM框架介绍
SSM(Spring+SpringMVC+MyBatis)框架集由Spring、MyBatis两个开源框架整合而成(SpringMVC是Spring中的部分内容)。常作为数据源较简单的web项目的框架。
1.8.1 Spring
Spring就像是整个项目中装配bean的大工厂,在配置文件中可以指定使用特定的参数去调用实体类的构造方法来实例化对象。也可以称之为项目中的粘合剂。
Spring的核心思想是IoC(控制反转),即不再需要程序员去显式地`new`一个对象,而是让Spring框架帮你来完成这一切。
1.8.2 SpringMVC
SpringMVC在项目中拦截用户请求,它的核心Servlet即DispatcherServlet承担中介或是前台这样的职责,将用户请求通过HandlerMapping去匹配Controller,Controller就是具体对应请求所执行的操作。SpringMVC相当于SSH框架中struts。
1.8.3 mybatis
mybatis是对jdbc的封装,它让数据库底层操作变的透明。mybatis的操作都是围绕一个sqlSessionFactory实例展开的。mybatis通过配置文件关联到各实体类的Mapper文件,Mapper文件中配置了每个类对数据库所需进行的sql语句映射。在每次与数据库交互时,通过sqlSessionFactory拿到一个sqlSession,再执行sql命令。
页面发送请求给控制器,控制器调用业务层处理逻辑,逻辑层向持久层发送请求,持久层与数据库交互,后将结果返回给业务层,业务层将处理逻辑发送给控制器,控制器再调用视图展现数据。
2.4 Mysql数据库
Mysql 经过多次的更新,功能层面已经非常的丰富和完善了,从Mysql4版本到5版本进行了比较大的更新,在商业的实际使用中取得了很好的实际应用效果。最新版本的Mysql支持对信息的压缩,同时还能进行加密能更好的满足对信息安全性的需求。同时经过系统的多次更新,数据库自身的镜像功能也得到了很大的增强,运行的流畅度和易用性方面有了不小的进步,驱动的使用和创建也更加的高效快捷。最大的变动还是进行了空间信息的显示优化,能更加方便的在应用地图上进行坐标的标注和运算。强大的备份功能也保证了用户使用的过程会更加安心,同时支持的Office特性还支持用户的自行安装和使用。在信息的显示形式上也进行了不小的更新,增加了两个非常使用的显示区,一个是信息区,对表格和文字进行了分类处理,界面的显示更加清爽和具体。第二是仪表的信息控件,能在仪表信息区进行信息的显示,同时还能进行多个信息的比对,为用户的实际使用带来了很大的便捷。
第三章 系统分析
3.1需求分析
在开发研究之前,必须仔细分析系统的需求,并且进行全面的市场调研,以便确定使用者的功能需求,以便更好地定位整个系统的开发方向。在此,我们还需要对系统的性能、业务流程以及数据等方面进行深入的分析,以便小程序的界面简洁易懂,功能完善。
通过对发达系统的可行性进行分析和讨论,我们可以确定它们能够满足哪些要求。为了确保系统的开发顺利进行,我们必须对其进行全面的评估,以确保它们符合预期的标准。如果我们没有足够的信心,就无法开发出一个功能优秀的系统,这将导致开发失败。通过对基于微信小程序的高校体育场管理系统进行深入分析,我们可以评估该系统的有效性,并确保它能够满足我们之前提出的需求。
系统设计应该着眼于满足用户和管理者的需求,以确定其所需的功能、管理任务以及其他相关的服务。学生用户、学生用户和管理员功能如下:
普通用户功能:
(1)注册登录:用户通过注册登录系统,可通过点击头像中我的基本信息,对个人信息进行增删改查。比如个人资料、头像和密码修改。
(2)首页:当用户进入基于微信小程序的高校体育场管理系统的时候,首先映入眼帘的是系统首页、轮播图、网站公告、场馆信息、交流论坛、体育资讯和我的。
(3)网站公告:普通用户在前台可以方便地查看网站公告信息,了解最新的通知、活动或系统更新,确保不会错过任何重要信息。
(4)场馆信息:普通用户可以轻松浏览“场馆信息”板块,查看各个场馆的详细资料,包括场馆编号、名称、地理位置、面积大小、最大容纳人数以及针对不同用户群体的价格信息。用户还可以根据自己的喜好和需求,对场馆进行收藏,方便日后快速查找和预约。同时,用户也有权对场馆发表评论,为其他用户提供参考。在线预约功能更是为用户提供了极大的便利,让他们能够随时随地预订心仪的场馆。
(5)交流论坛:在“交流论坛”板块,普通用户可以自由浏览其他用户发布的体育相关话题和信息。他们可以积极参与讨论,对其他用户的文章进行点评和评论,分享自己的看法和体验。此外,用户还有权自己发布论坛内容,无论是分享体育新闻、赛事动态还是场馆使用心得,都能在这里找到志同道合的伙伴。
(6)体育资讯:“体育资讯”板块为普通用户提供了丰富的体育新闻和资讯内容。用户可以查看系统推荐的热门文章,了解最新的体育赛事和动态。同时,他们还可以对文章进行点评和评论,与其他用户分享自己的见解和感受。此外,该板块还提供了基于文章内容的搜索功能,帮助用户快速找到感兴趣的资讯。
(7)我的:用户点击可查看基本信息、添加用户赴约、查看管理用户订单、用户取消、咨询用户和守收藏。
(8)基本信息:在“用户中心”的“基本信息”部分,普通用户可以查看和管理自己的注册信息,包括用户名、头像、联系方式等。这些信息对于用户维护个人账号安全和与其他用户交流至关重要。
(9)用户订单:在“用户订单”板块,普通用户可以查看自己所有的订单记录,包括已预约的场馆、订单状态、支付情况等。用户还可以根据自己的需求进行订单的支付、预约或取消等操作。这一功能为用户提供了极大的便利性,让他们能够随时掌握自己的订单状态并进行相应的处理。
(10)用户赴约::在“用户赴约”板块,普通用户可以查看自己已预约的场馆信息,包括场馆名称、位置、预约时间等。用户还可以根据自己的行程安排进行赴约或取消赴约的操作。这一功能为用户提供了方便的场馆预约管理工具,让他们能够更好地安排自己的运动时间。
(11)用户取消:如果用户需要取消已预约的场馆,可以在“用户取消”板块查看和处理自己的取消订单。用户可以根据场馆名称、位置等条件进行搜索,快速找到需要取消的预约并进行相应操作。这一功能为用户提供了灵活的预约调整方式,满足他们不同的需求。
(12)咨询用户:在“咨询用户”板块,普通用户可以查看其他用户发布的咨询信息,了解其他用户对场馆和系统的疑问和建议。如果用户有任何疑问或建议,也可以通过该板块进行咨询或回复其他用户的咨询。这一功能为用户提供了互动交流的平台,促进了信息的共享和传递。
(13)收藏:普通用户可以查看自己收藏的场馆和资讯内容。这一功能帮助用户快速找到并预约自己感兴趣的场馆或查看喜欢的资讯,提升了用户的浏览体验。
学生用户功能:
- 登录:用户输入账号密码进行登录后台。
- 网站公告:学生用户在前台可以方便地查看网站公告信息,了解最新的通知、活动或系统更新,确保不会错过任何重要信息。
- 场馆信息:学生用户可以轻松浏览“场馆信息”板块,查看各个场馆的详细资料,包括场馆编号、名称、地理位置、面积大小、最大容纳人数以及针对不同用户群体的价格信息。用户还可以根据自己的喜好和需求,对场馆进行收藏,方便日后快速查找和预约。同时,用户也有权对场馆发表评论,为其他用户提供参考。在线预约功能更是为用户提供了极大的便利,让他们能够随时随地预订心仪的场馆。
- 交流论坛:在“交流论坛”板块,学生用户可以自由浏览其他用户发布的体育相关话题和信息。他们可以积极参与讨论,对其他用户的文章进行点评和评论,分享自己的看法和体验。此外,用户还有权自己发布论坛内容,无论是分享体育新闻、赛事动态还是场馆使用心得,都能在这里找到志同道合的伙伴。
- 体育资讯:“体育资讯”板块为学生用户提供了丰富的体育新闻和资讯内容。用户可以查看系统推荐的热门文章,了解最新的体育赛事和动态。同时,他们还可以对文章进行点评和评论,与其他用户分享自己的见解和感受。此外,该板块还提供了基于文章内容的搜索功能,帮助用户快速找到感兴趣的资讯。
- 我的:学生用户点击可查看基本信息、添加学生赴约、查看管理学生订单、学生取消、咨询学生和守收藏。
(7)基本信息:在“用户中心”的“基本信息”部分,学生用户可以查看和管理自己的注册信息,包括用户名、头像、联系方式等。这些信息对于用户维护个人账号安全和与其他用户交流至关重要。
(8)学生订单:在“用户订单”板块,学生用户可以查看自己所有的订单记录,包括已预约的场馆、订单状态、支付情况等。用户还可以根据自己的需求进行订单的支付、预约或取消等操作。这一功能为用户提供了极大的便利性,让他们能够随时掌握自己的订单状态并进行相应的处理。
(9)学生赴约::在“用户赴约”板块,学生用户可以查看自己已预约的场馆信息,包括场馆名称、位置、预约时间等。用户还可以根据自己的行程安排进行赴约或取消赴约的操作。这一功能为用户提供了方便的场馆预约管理工具,让他们能够更好地安排自己的运动时间。
(10)学生取消:如果用户需要取消已预约的场馆,可以在“用户取消”板块查看和处理自己的取消订单。用户可以根据场馆名称、位置等条件进行搜索,快速找到需要取消的预约并进行相应操作。这一功能为用户提供了灵活的预约调整方式,满足他们不同的需求。
(11)咨询学生:在“咨询用户”板块,学生用户可以查看其他用户发布的咨询信息,了解其他用户对场馆和系统的疑问和建议。如果用户有任何疑问或建议,也可以通过该板块进行咨询或回复其他用户的咨询。这一功能为用户提供了互动交流的平台,促进了信息的共享和传递。
(12)收藏:学生用户可以查看自己收藏的场馆和资讯内容。这一功能帮助用户
管理员:
(1)登录:管理员的账号是在数据列表中直接设置生成的,不需要进行注册,可直接输入账号密码登录,同时可对管理员资料进行增删改查。
(2)后台首页:管理员点击可查看用户订单统计图和学生订单统计图,提供数据可视化分析用户订单情况。
(3)系统用户:管理员具有对系统用户的增删改查权限,可查看用户详情,包括普通用户和学生用户。
(4)场馆信息管理:管理员拥有查看场馆信息列表的权限,可以执行添加、查看详情、查看用户评论等操作,并具备通过场馆名称和位置进行搜索的功能,以便快速定位特定场馆信息。
(5)用户订单管理:管理员可以浏览用户订单列表,包括查看详情、处理用户赴约预约、取消预约、支付费用订单详情、咨询用户详情等操作,同时支持便捷的搜索功能,有助于高效管理订单信息。
(6)用户赴约管理:管理员负责管理用户赴约信息,包括展示赴约列表、查看详细信息、进行查询、重置和删除等操作,并能够根据场馆名称、位置和用户姓名进行搜索,确保信息的准确性和完整性。
(7)用户取消管理:管理员负责处理用户取消信息,包括展示取消列表、查看详细信息、进行查询、重置和删除等操作,同时支持通过场馆名称、位置和用户姓名进行搜索,以便及时处理取消请求。
(8)咨询用户管理:管理员可以有效管理咨询用户信息,包括展示咨询用户列表、执行查询、重置和删除操作,支持通过场馆名称、位置、用户姓名和咨询信息进行搜索,以提供及时有效的解决方案。
(9)学生订单管理:管理员拥有查看学生订单列表的权限,可执行查看详情、赴约预约、取消预约、支付费用订单详情、咨询用户详情等操作,支持搜索和订单状态修改,确保订单管理的及时性和准确性。
(10)学生赴约管理:管理员负责管理学生赴约信息,包括展示赴约列表、查看详细信息、进行查询、重置和删除等操作,支持通过场馆名称、位置和学生姓名进行搜索,以确保赴约信息的管理和跟踪。
(11)学生取消管理:管理员负责处理学生取消信息,包括展示取消列表、查看详细信息、进行查询、重置和删除等操作,支持通过场馆名称、位置和学生姓名进行搜索,以便及时处理取消请求。
(12)咨询学生管理:管理员可以管理咨询学生信息,包括展示列表、执行查询、重置和删除操作,支持通过场馆名称、位置、学生姓名进行搜索,以确保咨询问题的及时解决。
(13)系统管理:管理员具备管理系统内容的权限,包括轮播图、公告消息等,支持查看详情、增删改查和搜索功能,以确保系统运行的稳定性和信息的完整性。
(14)资源管理:管理员负责管理体育资讯和资讯分类,包括增删改查、查看详情和搜索功能,以便及时更新和管理相关资讯内容。
(15)交流管理:管理员可以管理交流论坛和论坛分类,包括增删改查、查看详情、查看用户评论和搜索功能,以促进用户间的信息交流和沟通。
3.2可行性分析
3.2.1技术可行性
通过采用SSM框架开发出一款功能强大、操作简便的基于微信小程序的高校体育场管理系统,同时还建立了一个完善、安全、可靠的后台数据库,以确保其运行的稳定性和可靠性。
通过采用SSM框架和Mysql数据库,可以轻松实现基于微信小程序的高校体育场管理系统的设计,并且将用户角色有机地融入其中,这种创新的方式值得一试。此外,数据的完整性和多样性也为数据的有效分配和管理提供了坚实的基础。数据库安全平台是一个至关重要的组成部分,它不仅可以提升数据安全性,还可以通过提供更加灵活、智能、有效的基础控制方法,来实现对安全计算环境的支撑,从而确保数据的安全性。由于基于微信小程序的高校体育场管理系统拥有完善的功能、免费的特性以及出色的用户体验,因此它在技术上是一个可行的选择。
3.2.2经济可行性
这款基于微信小程序的高校体育场管理系统管理完全免费,无论何时只要想使用,只需要花一点点时间就可以完成。此外,还可以参与市场调研,并获得免费资源。除了这些,还可以与小伙伴一起完成更复杂、更具挑战性的项目。因此,基于微信小程序的高校体育场管理系统的研究和开发具备巨大的经济效益,几乎不需要投入任何资金。SSM框架已经相当成熟,因此,开发小程序完全不会带来任何经济负担。
3.2.3操作可行性
小程序设计完成后,其可操作性得到了显著提升,管理员可以轻松访问系统,快速管理各种数据信息,而用户也可以轻松访问系统界面,通过界面导航菜单,快速查看各个功能模块,满足用户的信息需求,同时也为用户提供了便利。此外,系统的操作也不再需要专业人员,只需要学生用户就可以轻松完成各个功能模块的操作管理。因此,我们的系统具有很高的可操作性。通过使用界面窗口,我们能够轻松地让用户进行登录。因此,只需要掌握基础的电脑操作技能,我们就能够满足您的需求。
3.3性能分析
在当今的科技背景下,性能分析的管理已经从以往的依赖手动操作转变为采取更加先进的自动化技术,以及利用大量的智能化系统,实现自动化的系统集成,从而提高了系统的运维速度,减轻了工作人员的劳作力度,提高了系统的可靠性,从而更好地满足当下的社会发展的需求,同时也大大缩短了系统的运维周期,提高了系统的整体运维能力。通过利用先进的计算机科学与互联网,我们研制出一套具有弹性的微信小程序,以有效地降低运营成本,极大地改善用户的体验。
通过小程序的开发,我们建立了一个独立的系统,采用最新的数据库技术,以满足用户的需求,实现用户角色和功能模块的完美结合,使得管理更加高效、精准,与传统的管理信息完全不同,这样一来,既可以节省资源,又能够大大提升业务处理的速度。这款产品拥有快速、高效、强大的功能。
3.4系统操作流程
3.4.1用户登录流程
第一步,为了保证系统的安全性,用户需要在登录窗口中输入自己的个人信息,并确保信息准确无误。如果输入的信息不正确,将会弹出提示框,导致用户登录失败,需要重新输入,如图3-1所示。

图3-1登录操作流程图
3.4.2信息添加流程
基于微信小程序的高校体育场管理系统可以实现快速、准确地收集和处理各种信息,而且在使用过程中,只有在按照指定的界面和指定的参考文献,才能够正确地获取和处理信息,而若信息未能满足预期,就会被退出第一步,并且在第二步中,还会继续检查信息的准确性,以确保最终的结果能够满足预期的目标。

图3-2 信息添加流程图
3.4.3信息删除流程
无论是何种用户角色,只要进入了不正常的系统操作界面,就可以使用不同的信息内容来进行操作。当用户尝试删除系统中的数据时,必须先确认这些数据是否已经被删除,如果没有,就应该按照图3-3的指示进行操作,以免影响系统的正常运行。

图3-3 信息删除流程图
第四章 系统设计与实现
4.1系统架构设计
在本次研究中将重点关注基于微信小程序的高校体育场管理系统的项目概述和设计分析,并对数据库进行设计。我将使用Mysql数据库来支持系统,同时将采用更加人性化的操作设计,以便在系统中及时处理和反馈错误信息。
通过微信小程序开发的基于微信小程序的高校体育场管理系统,旨在能够为用户提供便捷校园服务。
根据系统功能需求建立的模块关系图如下图:

图4-1管理员功能模块图

图4-2用户功能模块图
4.2开发流程设计
开发基于微信小程序的高校体育场管理系统需要经过多个步骤,包括分析管理模块、编写代码、规划和操作,这些步骤是构建小程序的关键,它们将决定系统能否达到预期的功能,并且能够在完成设计之后得到实施。在开发过程中,为了确保系统的有效性,每个阶段的开发必须严格遵循线性顺序,并且每个步骤的完成情况都要经过技术检验,以确保每个步骤的准确性,避免出现拖拽现象,从而保证系统的设计功能能够得到有效实施。
通过对小程序的成功开发,我们可以看出,采用这种方法可以显著降低系统的复杂性,并且可以通过图4-2进一步证明。

图4-2开发系统流程图
4.3数据库设计
数据库系统作为一个重要的组件,其优化针对整体网络的运行非常重要。为了构建一个高效的数据库系统需要明确每个元素的特征,并将它们组合在一起。
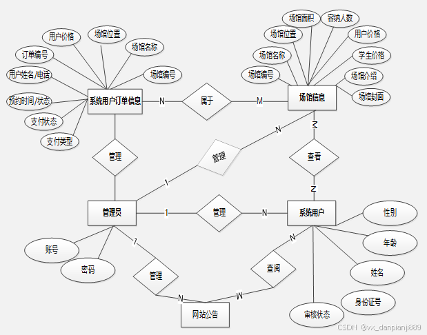
4.3.1实体ER图
数据库在软件开发过程中起着至关重要的作用,它不仅可以帮助我们确定数据库的大小,还可以帮助我们构建出有效的数据模型。为了确保数据的安全性和稳定性,我们采用了Mysql作为数据库的管理工具。
E-R图是一种有效的技术,用于将复杂的虚拟环境转换成更加精确的形式,从而更好地表达出真实的环境。这种技术不仅能够帮助我们更好地理解和掌握虚拟环境,而且还能够帮助我们更好地构建和管理复杂的网络。Mysql数据库具有出色的安全性,它可以有效地防止数据丢失和损坏,如E-R图所示,它可以有效地防止数据丢失和损坏:
(1) 基于微信小程序的高校体育场管理系统整体E-R图,如图4-3所示:

图4-3基于微信小程序的高校体育场管理系统实体属性图
通过使用基于微信小程序的高校体育场管理系统,我们可以实现多种功能,从而满足用户的各种需求。该系统的功能结构如图4-5所示,具有良好的完整性和可靠性。

图4-5系统功能结构图
4.3.2数据表
通过对数据结构的深入分析,我们可以确定哪些表格和结构之间的关系,并且可以通过验证、调整和完善,来满足用户对数据和功能的需求,从而实现数据库的有效管理。根据基于微信小程序的高校体育场管理系统的特性,我们重新设计了数据库的概念模型,以满足其功能的需求,并且结构更加清晰明确。
表access_token (登陆访问时长)
| 编号 | 名称 | 数据类型 | 长度 | 小数位 | 允许空值 | 主键 | 默认值 | 说明 |
| 1 | token_id | int | 10 | 0 | N | Y | 临时访问牌ID | |
| 2 | token | varchar | 64 | 0 | Y | N | 临时访问牌 | |
| 3 | info | text | 65535 | 0 | Y | N | ||
| 4 | maxage | int | 10 | 0 | N | N | 2 | 最大寿命:默认2小时 |
| 5 | create_time | timestamp | 19 | 0 | N | N | CURRENT_TIMESTAMP | 创建时间: |
| 6 | update_time | timestamp | 19 | 0 | N | N | CURRENT_TIMESTAMP | 更新时间: |
| 7 | user_id | int | 10 | 0 | N | N | 0 | 用户编号: |
| 编号 | 名称 | 数据类型 | 长度 | 小数位 | 允许空值 | 主键 | 默认值 | 说明 |
| 1 | article_id | mediumint | 8 | 0 | N | Y | 文章id:[0,8388607] | |
| 2 | title | varchar | 125 | 0 | N | Y | 标题:[0,125]用于文章和html的title标签中 | |
| 3 | type | varchar | 64 | 0 | N | N | 0 | 文章分类:[0,1000]用来搜索指定类型的文章 |
| 4 | hits | int | 10 | 0 | N | N | 0 | 点击数:[0,1000000000]访问这篇文章的人次 |
| 5 | praise_len | int | 10 | 0 | N | N | 0 | 点赞数 |
| 6 | create_time | timestamp | 19 | 0 | N | N | CURRENT_TIMESTAMP | 创建时间: |
| 7 | update_time | timestamp | 19 | 0 | N | N | CURRENT_TIMESTAMP | 更新时间: |
| 8 | source | varchar | 255 | 0 | Y | N | 来源:[0,255]文章的出处 | |
| 9 | url | varchar | 255 | 0 | Y | N | 来源地址:[0,255]用于跳转到发布该文章的网站 | |
| 10 | tag | varchar | 255 | 0 | Y | N | 标签:[0,255]用于标注文章所属相关内容,多个标签用空格隔开 | |
| 11 | content | longtext | 2147483647 | 0 | Y | N | 正文:文章的主体内容 | |
| 12 | img | varchar | 255 | 0 | Y | N | 封面图 | |
| 13 | description | text | 65535 | 0 | Y | N | 文章描述 |
| 编号 | 名称 | 数据类型 | 长度 | 小数位 | 允许空值 | 主键 | 默认值 | 说明 |
| 1 | type_id | smallint | 5 | 0 | N | Y | 分类ID:[0,10000] | |
| 2 | display | smallint | 5 | 0 | N | N | 100 | 显示顺序:[0,1000]决定分类显示的先后顺序 |
| 3 | name | varchar | 16 | 0 | N | N | 分类名称:[2,16] | |
| 4 | father_id | smallint | 5 | 0 | N | N | 0 | 上级分类ID:[0,32767] |
| 5 | description | varchar | 255 | 0 | Y | N | 描述:[0,255]描述该分类的作用 | |
| 6 | icon | text | 65535 | 0 | Y | N | 分类图标: | |
| 7 | url | varchar | 255 | 0 | Y | N | 外链地址:[0,255]如果该分类是跳转到其他网站的情况下,就在该URL上设置 | |
| 8 | create_time | timestamp | 19 | 0 | N | N | CURRENT_TIMESTAMP | 创建时间: |
| 9 | update_time | timestamp | 19 | 0 | N | N | CURRENT_TIMESTAMP | 更新时间: |
| 编号 | 名称 | 数据类型 | 长度 | 小数位 | 允许空值 | 主键 | 默认值 | 说明 |
| 1 | auth_id | int | 10 | 0 | N | Y | 授权ID: | |
| 2 | user_group | varchar | 64 | 0 | Y | N | 用户组: | |
| 3 | mod_name | varchar | 64 | 0 | Y | N | 模块名: | |
| 4 | table_name | varchar | 64 | 0 | Y | N | 表名: | |
| 5 | page_title | varchar | 255 | 0 | Y | N | 页面标题: | |
| 6 | path | varchar | 255 | 0 | Y | N | 路由路径: | |
| 7 | position | varchar | 32 | 0 | Y | N | 位置: | |
| 8 | mode | varchar | 32 | 0 | N | N | _blank | 跳转方式: |
| 9 | add | tinyint | 3 | 0 | N | N | 1 | 是否可增加: |
| 10 | del | tinyint | 3 | 0 | N | N | 1 | 是否可删除: |
| 11 | set | tinyint | 3 | 0 | N | N | 1 | 是否可修改: |
| 12 | get | tinyint | 3 | 0 | N | N | 1 | 是否可查看: |
| 13 | field_add | text | 65535 | 0 | Y | N | 添加字段: | |
| 14 | field_set | text | 65535 | 0 | Y | N | 修改字段: | |
| 15 | field_get | text | 65535 | 0 | Y | N | 查询字段: | |
| 16 | table_nav_name | varchar | 500 | 0 | Y | N | 跨表导航名称: | |
| 17 | table_nav | varchar | 500 | 0 | Y | N | 跨表导航: | |
| 18 | option | text | 65535 | 0 | Y | N | 配置: | |
| 19 | create_time | timestamp | 19 | 0 | N | N | CURRENT_TIMESTAMP | 创建时间: |
| 20 | update_time | timestamp | 19 | 0 | N | N | CURRENT_TIMESTAMP | 更新时间: |
| 编号 | 名称 | 数据类型 | 长度 | 小数位 | 允许空值 | 主键 | 默认值 | 说明 |
| 1 | collect_id | int | 10 | 0 | N | Y | 收藏ID: | |
| 2 | user_id | int | 10 | 0 | N | N | 0 | 收藏人ID: |
| 3 | source_table | varchar | 255 | 0 | Y | N | 来源表: | |
| 4 | source_field | varchar | 255 | 0 | Y | N | 来源字段: | |
| 5 | source_id | int | 10 | 0 | N | N | 0 | 来源ID: |
| 6 | title | varchar | 255 | 0 | Y | N | 标题: | |
| 7 | img | varchar | 255 | 0 | Y | N | 封面: | |
| 8 | create_time | timestamp | 19 | 0 | N | N | CURRENT_TIMESTAMP | 创建时间: |
| 9 | update_time | timestamp | 19 | 0 | N | N | CURRENT_TIMESTAMP | 更新时间: |
| 编号 | 名称 | 数据类型 | 长度 | 小数位 | 允许空值 | 主键 | 默认值 | 说明 |
| 1 | comment_id | int | 10 | 0 | N | Y | 评论ID: | |
| 2 | user_id | int | 10 | 0 | N | N | 0 | 评论人ID: |
| 3 | reply_to_id | int | 10 | 0 | N | N | 0 | 回复评论ID:空为0 |
| 4 | content | longtext | 2147483647 | 0 | Y | N | 内容: | |
| 5 | nickname | varchar | 255 | 0 | Y | N | 昵称: | |
| 6 | avatar | varchar | 255 | 0 | Y | N | 头像地址:[0,255] | |
| 7 | create_time | timestamp | 19 | 0 | N | N | CURRENT_TIMESTAMP | 创建时间: |
| 8 | update_time | timestamp | 19 | 0 | N | N | CURRENT_TIMESTAMP | 更新时间: |
| 9 | source_table | varchar | 255 | 0 | Y | N | 来源表: | |
| 10 | source_field | varchar | 255 | 0 | Y | N | 来源字段: | |
| 11 | source_id | int | 10 | 0 | N | N | 0 | 来源ID: |
| 编号 | 名称 | 数据类型 | 长度 | 小数位 | 允许空值 | 主键 | 默认值 | 说明 |
| 1 | consulting_students_id | int | 10 | 0 | N | Y | 咨询学生ID | |
| 2 | venue_number | varchar | 64 | 0 | Y | N | 场馆编号 | |
| 3 | venue_name | varchar | 64 | 0 | Y | N | 场馆名称 | |
| 4 | venue_location | varchar | 64 | 0 | Y | N | 场馆位置 | |
| 5 | student_prices | int | 10 | 0 | Y | N | 0 | 学生价格 |
| 6 | order_number | varchar | 64 | 0 | Y | N | 订单编号 | |
| 7 | student_users | int | 10 | 0 | Y | N | 0 | 学生用户 |
| 8 | student_name | varchar | 64 | 0 | Y | N | 学生姓名 | |
| 9 | student_phone_number | varchar | 64 | 0 | Y | N | 学生电话 | |
| 10 | appointment_time | datetime | 19 | 0 | Y | N | 预约时间 | |
| 11 | user_response | text | 65535 | 0 | Y | N | 学生回复 | |
| 12 | consultation_information | text | 65535 | 0 | Y | N | 咨询信息 | |
| 13 | create_time | datetime | 19 | 0 | N | N | CURRENT_TIMESTAMP | 创建时间 |
| 14 | update_time | timestamp | 19 | 0 | N | N | CURRENT_TIMESTAMP | 更新时间 |
| 编号 | 名称 | 数据类型 | 长度 | 小数位 | 允许空值 | 主键 | 默认值 | 说明 |
| 1 | consulting_users_id | int | 10 | 0 | N | Y | 咨询用户ID | |
| 2 | venue_number | varchar | 64 | 0 | Y | N | 场馆编号 | |
| 3 | venue_name | varchar | 64 | 0 | Y | N | 场馆名称 | |
| 4 | venue_location | varchar | 64 | 0 | Y | N | 场馆位置 | |
| 5 | user_price | int | 10 | 0 | Y | N | 0 | 用户价格 |
| 6 | order_number | varchar | 64 | 0 | Y | N | 订单编号 | |
| 7 | regular_users | int | 10 | 0 | Y | N | 0 | 普通用户 |
| 8 | user_name | varchar | 64 | 0 | Y | N | 用户姓名 | |
| 9 | user_phone_number | varchar | 64 | 0 | Y | N | 用户电话 | |
| 10 | appointment_time | datetime | 19 | 0 | Y | N | 预约时间 | |
| 11 | user_response | text | 65535 | 0 | Y | N | 用户回复 | |
| 12 | consultation_information | text | 65535 | 0 | Y | N | 咨询信息 | |
| 13 | create_time | datetime | 19 | 0 | N | N | CURRENT_TIMESTAMP | 创建时间 |
| 14 | update_time | timestamp | 19 | 0 | N | N | CURRENT_TIMESTAMP | 更新时间 |
| 编号 | 名称 | 数据类型 | 长度 | 小数位 | 允许空值 | 主键 | 默认值 | 说明 |
| 1 | forum_id | mediumint | 8 | 0 | N | Y | 论坛id | |
| 2 | display | smallint | 5 | 0 | N | N | 100 | 排序 |
| 3 | user_id | mediumint | 8 | 0 | N | N | 0 | 用户ID |
| 4 | nickname | varchar | 16 | 0 | Y | N | 昵称:[0,16] | |
| 5 | praise_len | int | 10 | 0 | Y | N | 0 | 点赞数 |
| 6 | hits | int | 10 | 0 | N | N | 0 | 访问数 |
| 7 | title | varchar | 125 | 0 | N | N | 标题 | |
| 8 | keywords | varchar | 125 | 0 | Y | N | 关键词 | |
| 9 | description | varchar | 255 | 0 | Y | N | 描述 | |
| 10 | url | varchar | 255 | 0 | Y | N | 来源地址 | |
| 11 | tag | varchar | 255 | 0 | Y | N | 标签 | |
| 12 | img | text | 65535 | 0 | Y | N | 封面图 | |
| 13 | content | longtext | 2147483647 | 0 | Y | N | 正文 | |
| 14 | create_time | timestamp | 19 | 0 | N | N | CURRENT_TIMESTAMP | 创建时间: |
| 15 | update_time | timestamp | 19 | 0 | N | N | CURRENT_TIMESTAMP | 更新时间: |
| 16 | avatar | varchar | 255 | 0 | Y | N | 发帖人头像: | |
| 17 | type | varchar | 64 | 0 | N | N | 0 | 论坛分类:[0,1000]用来搜索指定类型的论坛帖 |
| 编号 | 名称 | 数据类型 | 长度 | 小数位 | 允许空值 | 主键 | 默认值 | 说明 |
| 1 | type_id | smallint | 5 | 0 | N | Y | 分类ID:[0,10000] | |
| 2 | name | varchar | 16 | 0 | N | N | 分类名称:[2,16] | |
| 3 | description | varchar | 255 | 0 | Y | N | 描述:[0,255]描述该分类的作用 | |
| 4 | url | varchar | 255 | 0 | Y | N | 外链地址:[0,255]如果该分类是跳转到其他网站的情况下,就在该URL上设置 | |
| 5 | father_id | smallint | 5 | 0 | N | N | 0 | 上级分类ID:[0,32767] |
| 6 | icon | varchar | 255 | 0 | Y | N | 分类图标: | |
| 7 | create_time | timestamp | 19 | 0 | N | N | CURRENT_TIMESTAMP | 创建时间: |
| 8 | update_time | timestamp | 19 | 0 | N | N | CURRENT_TIMESTAMP | 更新时间: |
| 编号 | 名称 | 数据类型 | 长度 | 小数位 | 允许空值 | 主键 | 默认值 | 说明 |
| 1 | hits_id | int | 10 | 0 | N | Y | 点赞ID: | |
| 2 | user_id | int | 10 | 0 | N | N | 0 | 点赞人: |
| 3 | create_time | timestamp | 19 | 0 | N | N | CURRENT_TIMESTAMP | 创建时间: |
| 4 | update_time | timestamp | 19 | 0 | N | N | CURRENT_TIMESTAMP | 更新时间: |
| 5 | source_table | varchar | 255 | 0 | Y | N | 来源表: | |
| 6 | source_field | varchar | 255 | 0 | Y | N | 来源字段: | |
| 7 | source_id | int | 10 | 0 | N | N | 0 | 来源ID: |
| 编号 | 名称 | 数据类型 | 长度 | 小数位 | 允许空值 | 主键 | 默认值 | 说明 |
| 1 | notice_id | mediumint | 8 | 0 | N | Y | 公告id: | |
| 2 | title | varchar | 125 | 0 | N | N | 标题: | |
| 3 | content | longtext | 2147483647 | 0 | Y | N | 正文: | |
| 4 | create_time | timestamp | 19 | 0 | N | N | CURRENT_TIMESTAMP | 创建时间: |
| 5 | update_time | timestamp | 19 | 0 | N | N | CURRENT_TIMESTAMP | 更新时间: |
| 编号 | 名称 | 数据类型 | 长度 | 小数位 | 允许空值 | 主键 | 默认值 | 说明 |
| 1 | praise_id | int | 10 | 0 | N | Y | 点赞ID: | |
| 2 | user_id | int | 10 | 0 | N | N | 0 | 点赞人: |
| 3 | create_time | timestamp | 19 | 0 | N | N | CURRENT_TIMESTAMP | 创建时间: |
| 4 | update_time | timestamp | 19 | 0 | N | N | CURRENT_TIMESTAMP | 更新时间: |
| 5 | source_table | varchar | 255 | 0 | Y | N | 来源表: | |
| 6 | source_field | varchar | 255 | 0 | Y | N | 来源字段: | |
| 7 | source_id | int | 10 | 0 | N | N | 0 | 来源ID: |
| 8 | status | bit | 1 | 0 | N | N | 1 | 点赞状态:1为点赞,0已取消 |
| 编号 | 名称 | 数据类型 | 长度 | 小数位 | 允许空值 | 主键 | 默认值 | 说明 |
| 1 | regular_users_id | int | 10 | 0 | N | Y | 普通用户ID | |
| 2 | user_name | varchar | 64 | 0 | Y | N | 用户姓名 | |
| 3 | user_gender | varchar | 64 | 0 | Y | N | 用户性别 | |
| 4 | user_age | varchar | 64 | 0 | Y | N | 用户年龄 | |
| 5 | id_number | varchar | 64 | 0 | Y | N | 身份证号 | |
| 6 | examine_state | varchar | 16 | 0 | N | N | 已通过 | 审核状态 |
| 7 | user_id | int | 10 | 0 | N | N | 0 | 用户ID |
| 8 | create_time | datetime | 19 | 0 | N | N | CURRENT_TIMESTAMP | 创建时间 |
| 9 | update_time | timestamp | 19 | 0 | N | N | CURRENT_TIMESTAMP | 更新时间 |
| 编号 | 名称 | 数据类型 | 长度 | 小数位 | 允许空值 | 主键 | 默认值 | 说明 |
| 1 | slides_id | int | 10 | 0 | N | Y | 轮播图ID: | |
| 2 | title | varchar | 64 | 0 | Y | N | 标题: | |
| 3 | content | varchar | 255 | 0 | Y | N | 内容: | |
| 4 | url | varchar | 255 | 0 | Y | N | 链接: | |
| 5 | img | varchar | 255 | 0 | Y | N | 轮播图: | |
| 6 | hits | int | 10 | 0 | N | N | 0 | 点击量: |
| 7 | create_time | timestamp | 19 | 0 | N | N | CURRENT_TIMESTAMP | 创建时间: |
| 8 | update_time | timestamp | 19 | 0 | N | N | CURRENT_TIMESTAMP | 更新时间: |
表students_attending_appointments (学生赴约)
| 编号 | 名称 | 数据类型 | 长度 | 小数位 | 允许空值 | 主键 | 默认值 | 说明 |
| 1 | students_attending_appointments_id | int | 10 | 0 | N | Y | 学生赴约ID | |
| 2 | venue_number | varchar | 64 | 0 | Y | N | 场馆编号 | |
| 3 | venue_name | varchar | 64 | 0 | Y | N | 场馆名称 | |
| 4 | venue_location | varchar | 64 | 0 | Y | N | 场馆位置 | |
| 5 | student_prices | int | 10 | 0 | Y | N | 0 | 学生价格 |
| 6 | order_number | varchar | 64 | 0 | Y | N | 订单编号 | |
| 7 | student_users | int | 10 | 0 | Y | N | 0 | 学生用户 |
| 8 | student_name | varchar | 64 | 0 | Y | N | 学生姓名 | |
| 9 | student_phone_number | varchar | 64 | 0 | Y | N | 学生电话 | |
| 10 | appointment_time | datetime | 19 | 0 | Y | N | 预约时间 | |
| 11 | date_of_appointment | datetime | 19 | 0 | Y | N | 赴约时间 | |
| 12 | create_time | datetime | 19 | 0 | N | N | CURRENT_TIMESTAMP | 创建时间 |
| 13 | update_time | timestamp | 19 | 0 | N | N | CURRENT_TIMESTAMP | 更新时间 |
| 编号 | 名称 | 数据类型 | 长度 | 小数位 | 允许空值 | 主键 | 默认值 | 说明 |
| 1 | student_cancellation_id | int | 10 | 0 | N | Y | 学生取消ID | |
| 2 | venue_number | varchar | 64 | 0 | Y | N | 场馆编号 | |
| 3 | venue_name | varchar | 64 | 0 | Y | N | 场馆名称 | |
| 4 | venue_location | varchar | 64 | 0 | Y | N | 场馆位置 | |
| 5 | student_prices | int | 10 | 0 | Y | N | 0 | 学生价格 |
| 6 | order_number | varchar | 64 | 0 | Y | N | 订单编号 | |
| 7 | student_users | int | 10 | 0 | Y | N | 0 | 学生用户 |
| 8 | student_name | varchar | 64 | 0 | Y | N | 学生姓名 | |
| 9 | student_phone_number | varchar | 64 | 0 | Y | N | 学生电话 | |
| 10 | appointment_time | datetime | 19 | 0 | Y | N | 预约时间 | |
| 11 | cancel_time | datetime | 19 | 0 | Y | N | 取消时间 | |
| 12 | reason_for_cancellation | varchar | 64 | 0 | Y | N | 取消原因 | |
| 13 | create_time | datetime | 19 | 0 | N | N | CURRENT_TIMESTAMP | 创建时间 |
| 14 | update_time | timestamp | 19 | 0 | N | N | CURRENT_TIMESTAMP | 更新时间 |
| 编号 | 名称 | 数据类型 | 长度 | 小数位 | 允许空值 | 主键 | 默认值 | 说明 |
| 1 | student_orders_id | int | 10 | 0 | N | Y | 学生订单ID | |
| 2 | venue_number | varchar | 64 | 0 | Y | N | 场馆编号 | |
| 3 | venue_name | varchar | 64 | 0 | Y | N | 场馆名称 | |
| 4 | venue_location | varchar | 64 | 0 | Y | N | 场馆位置 | |
| 5 | student_prices | int | 10 | 0 | Y | N | 0 | 学生价格 |
| 6 | order_number | varchar | 64 | 0 | Y | N | 订单编号 | |
| 7 | student_users | int | 10 | 0 | Y | N | 0 | 学生用户 |
| 8 | student_name | varchar | 64 | 0 | Y | N | 学生姓名 | |
| 9 | student_phone_number | varchar | 64 | 0 | Y | N | 学生电话 | |
| 10 | appointment_time | datetime | 19 | 0 | Y | N | 预约时间 | |
| 11 | appointment_status | varchar | 64 | 0 | Y | N | 预约状态 | |
| 12 | pay_state | varchar | 16 | 0 | N | N | 未支付 | 支付状态 |
| 13 | pay_type | varchar | 16 | 0 | Y | N | 支付类型: 微信、支付宝、网银 | |
| 14 | create_time | datetime | 19 | 0 | N | N | CURRENT_TIMESTAMP | 创建时间 |
| 15 | update_time | timestamp | 19 | 0 | N | N | CURRENT_TIMESTAMP | 更新时间 |
| 编号 | 名称 | 数据类型 | 长度 | 小数位 | 允许空值 | 主键 | 默认值 | 说明 |
| 1 | student_users_id | int | 10 | 0 | N | Y | 学生用户ID | |
| 2 | student_id | varchar | 64 | 0 | N | N | 学籍号 | |
| 3 | student_name | varchar | 64 | 0 | Y | N | 学生姓名 | |
| 4 | student_gender | varchar | 64 | 0 | Y | N | 学生性别 | |
| 5 | student_age | varchar | 64 | 0 | Y | N | 学生年龄 | |
| 6 | id_number | varchar | 64 | 0 | Y | N | 身份证号 | |
| 7 | examine_state | varchar | 16 | 0 | N | N | 已通过 | 审核状态 |
| 8 | user_id | int | 10 | 0 | N | N | 0 | 用户ID |
| 9 | create_time | datetime | 19 | 0 | N | N | CURRENT_TIMESTAMP | 创建时间 |
| 10 | update_time | timestamp | 19 | 0 | N | N | CURRENT_TIMESTAMP | 更新时间 |
| 编号 | 名称 | 数据类型 | 长度 | 小数位 | 允许空值 | 主键 | 默认值 | 说明 |
| 1 | upload_id | int | 10 | 0 | N | Y | 上传ID | |
| 2 | name | varchar | 64 | 0 | Y | N | 文件名 | |
| 3 | path | varchar | 255 | 0 | Y | N | 访问路径 | |
| 4 | file | varchar | 255 | 0 | Y | N | 文件路径 | |
| 5 | display | varchar | 255 | 0 | Y | N | 显示顺序 | |
| 6 | father_id | int | 10 | 0 | Y | N | 0 | 父级ID |
| 7 | dir | varchar | 255 | 0 | Y | N | 文件夹 | |
| 8 | type | varchar | 32 | 0 | Y | N | 文件类型 |
| 编号 | 名称 | 数据类型 | 长度 | 小数位 | 允许空值 | 主键 | 默认值 | 说明 |
| 1 | user_id | mediumint | 8 | 0 | N | Y | 用户ID:[0,8388607]用户获取其他与用户相关的数据 | |
| 2 | state | smallint | 5 | 0 | N | N | 1 | 账户状态:[0,10](1可用|2异常|3已冻结|4已注销) |
| 3 | user_group | varchar | 32 | 0 | Y | N | 所在用户组:[0,32767]决定用户身份和权限 | |
| 4 | login_time | timestamp | 19 | 0 | N | N | CURRENT_TIMESTAMP | 上次登录时间: |
| 5 | phone | varchar | 11 | 0 | Y | N | 手机号码:[0,11]用户的手机号码,用于找回密码时或登录时 | |
| 6 | phone_state | smallint | 5 | 0 | N | N | 0 | 手机认证:[0,1](0未认证|1审核中|2已认证) |
| 7 | username | varchar | 16 | 0 | N | N | 用户名:[0,16]用户登录时所用的账户名称 | |
| 8 | nickname | varchar | 16 | 0 | Y | N | 昵称:[0,16] | |
| 9 | password | varchar | 64 | 0 | N | N | 密码:[0,32]用户登录所需的密码,由6-16位数字或英文组成 | |
| 10 | | varchar | 64 | 0 | Y | N | 邮箱:[0,64]用户的邮箱,用于找回密码时或登录时 | |
| 11 | email_state | smallint | 5 | 0 | N | N | 0 | 邮箱认证:[0,1](0未认证|1审核中|2已认证) |
| 12 | avatar | varchar | 255 | 0 | Y | N | 头像地址:[0,255] | |
| 13 | open_id | varchar | 255 | 0 | Y | N | 针对获取用户信息字段 | |
| 14 | create_time | timestamp | 19 | 0 | N | N | CURRENT_TIMESTAMP | 创建时间: |
| 15 | vip_level | varchar | 255 | 0 | Y | N | 会员等级 | |
| 16 | vip_discount | double | 11 | 2 | Y | N | 0.00 | 会员折扣 |
表user_attends_appointment (用户赴约)
| 编号 | 名称 | 数据类型 | 长度 | 小数位 | 允许空值 | 主键 | 默认值 | 说明 |
| 1 | user_attends_appointment_id | int | 10 | 0 | N | Y | 用户赴约ID | |
| 2 | venue_number | varchar | 64 | 0 | Y | N | 场馆编号 | |
| 3 | venue_name | varchar | 64 | 0 | Y | N | 场馆名称 | |
| 4 | venue_location | varchar | 64 | 0 | Y | N | 场馆位置 | |
| 5 | user_price | int | 10 | 0 | Y | N | 0 | 用户价格 |
| 6 | order_number | varchar | 64 | 0 | Y | N | 订单编号 | |
| 7 | regular_users | int | 10 | 0 | Y | N | 0 | 普通用户 |
| 8 | user_name | varchar | 64 | 0 | Y | N | 用户姓名 | |
| 9 | user_phone_number | varchar | 64 | 0 | Y | N | 用户电话 | |
| 10 | appointment_time | datetime | 19 | 0 | Y | N | 预约时间 | |
| 11 | date_of_appointment | datetime | 19 | 0 | Y | N | 赴约时间 | |
| 12 | create_time | datetime | 19 | 0 | N | N | CURRENT_TIMESTAMP | 创建时间 |
| 13 | update_time | timestamp | 19 | 0 | N | N | CURRENT_TIMESTAMP | 更新时间 |
| 编号 | 名称 | 数据类型 | 长度 | 小数位 | 允许空值 | 主键 | 默认值 | 说明 |
| 1 | user_cancellation_id | int | 10 | 0 | N | Y | 用户取消ID | |
| 2 | venue_number | varchar | 64 | 0 | Y | N | 场馆编号 | |
| 3 | venue_name | varchar | 64 | 0 | Y | N | 场馆名称 | |
| 4 | venue_location | varchar | 64 | 0 | Y | N | 场馆位置 | |
| 5 | user_price | int | 10 | 0 | Y | N | 0 | 用户价格 |
| 6 | order_number | varchar | 64 | 0 | Y | N | 订单编号 | |
| 7 | regular_users | int | 10 | 0 | Y | N | 0 | 普通用户 |
| 8 | user_name | varchar | 64 | 0 | Y | N | 用户姓名 | |
| 9 | user_phone_number | varchar | 64 | 0 | Y | N | 用户电话 | |
| 10 | appointment_time | datetime | 19 | 0 | Y | N | 预约时间 | |
| 11 | cancel_time | datetime | 19 | 0 | Y | N | 取消时间 | |
| 12 | reason_for_cancellation | varchar | 64 | 0 | Y | N | 取消原因 | |
| 13 | create_time | datetime | 19 | 0 | N | N | CURRENT_TIMESTAMP | 创建时间 |
| 14 | update_time | timestamp | 19 | 0 | N | N | CURRENT_TIMESTAMP | 更新时间 |
| 编号 | 名称 | 数据类型 | 长度 | 小数位 | 允许空值 | 主键 | 默认值 | 说明 |
| 1 | group_id | mediumint | 8 | 0 | N | Y | 用户组ID:[0,8388607] | |
| 2 | display | smallint | 5 | 0 | N | N | 100 | 显示顺序:[0,1000] |
| 3 | name | varchar | 16 | 0 | N | N | 名称:[0,16] | |
| 4 | description | varchar | 255 | 0 | Y | N | 描述:[0,255]描述该用户组的特点或权限范围 | |
| 5 | source_table | varchar | 255 | 0 | Y | N | 来源表: | |
| 6 | source_field | varchar | 255 | 0 | Y | N | 来源字段: | |
| 7 | source_id | int | 10 | 0 | N | N | 0 | 来源ID: |
| 8 | register | smallint | 5 | 0 | Y | N | 0 | 注册位置: |
| 9 | create_time | timestamp | 19 | 0 | N | N | CURRENT_TIMESTAMP | 创建时间: |
| 10 | update_time | timestamp | 19 | 0 | N | N | CURRENT_TIMESTAMP | 更新时间: |
| 编号 | 名称 | 数据类型 | 长度 | 小数位 | 允许空值 | 主键 | 默认值 | 说明 |
| 1 | user_orders_id | int | 10 | 0 | N | Y | 用户订单ID | |
| 2 | venue_number | varchar | 64 | 0 | Y | N | 场馆编号 | |
| 3 | venue_name | varchar | 64 | 0 | Y | N | 场馆名称 | |
| 4 | venue_location | varchar | 64 | 0 | Y | N | 场馆位置 | |
| 5 | user_price | int | 10 | 0 | Y | N | 0 | 用户价格 |
| 6 | order_number | varchar | 64 | 0 | Y | N | 订单编号 | |
| 7 | regular_users | int | 10 | 0 | Y | N | 0 | 普通用户 |
| 8 | user_name | varchar | 64 | 0 | Y | N | 用户姓名 | |
| 9 | user_phone_number | varchar | 64 | 0 | Y | N | 用户电话 | |
| 10 | appointment_time | datetime | 19 | 0 | Y | N | 预约时间 | |
| 11 | appointment_status | varchar | 64 | 0 | Y | N | 预约状态 | |
| 12 | pay_state | varchar | 16 | 0 | N | N | 未支付 | 支付状态 |
| 13 | pay_type | varchar | 16 | 0 | Y | N | 支付类型: 微信、支付宝、网银 | |
| 14 | create_time | datetime | 19 | 0 | N | N | CURRENT_TIMESTAMP | 创建时间 |
| 15 | update_time | timestamp | 19 | 0 | N | N | CURRENT_TIMESTAMP | 更新时间 |
| 编号 | 名称 | 数据类型 | 长度 | 小数位 | 允许空值 | 主键 | 默认值 | 说明 |
| 1 | venue_information_id | int | 10 | 0 | N | Y | 场馆信息ID | |
| 2 | venue_number | varchar | 64 | 0 | Y | N | 场馆编号 | |
| 3 | venue_name | varchar | 64 | 0 | Y | N | 场馆名称 | |
| 4 | venue_location | varchar | 64 | 0 | Y | N | 场馆位置 | |
| 5 | venue_area | varchar | 64 | 0 | Y | N | 场馆面积 | |
| 6 | accommodation_capacity | int | 10 | 0 | Y | N | 0 | 容纳人数 |
| 7 | user_price | int | 10 | 0 | Y | N | 0 | 用户价格 |
| 8 | student_prices | int | 10 | 0 | Y | N | 0 | 学生价格 |
| 9 | venue_cover | varchar | 255 | 0 | Y | N | 场馆封面 | |
| 10 | venue_introduction | longtext | 2147483647 | 0 | Y | N | 场馆介绍 | |
| 11 | create_time | datetime | 19 | 0 | N | N | CURRENT_TIMESTAMP | 创建时间 |
| 12 | update_time | timestamp | 19 | 0 | N | N | CURRENT_TIMESTAMP | 更新时间 |
第五章 系统实现
5.1普通用户端功能模块
基于微信小程序的高校体育场管理系统前台注册后的用户是可以通过自己的账户名和密码进行登录的,当用户输入完整的自己的账户名和密码后,点击“登录”按钮后,将会首先验证输入的有没有空数据,再次验证输入的账户名+密码和数据库中当前保存的用户信息是否一致,只有在一致后将会登录成功并自动跳转到基于微信小程序的高校体育场管理系统的首页中;否则将会提示相应错误信息,用户登录界面如下图所示。

图5-1登录界面图
登录代码如下:
/**
* 登录
* @param data
* @param httpServletRequest
* @return
*/
@PostMapping("login")
public Map<String, Object> login(@RequestBody Map<String, String> data, HttpServletRequest httpServletRequest) {
log.info("[执行登录接口]");
String username = data.get("username");
String email = data.get("email");
String phone = data.get("phone");
String password = data.get("password");
List resultList = null;
QueryWrapper wrapper = new QueryWrapper<User>();
Map<String, String> map = new HashMap<>();
if(username != null && "".equals(username) == false){
map.put("username", username);
resultList = service.selectBaseList(service.select(map, new HashMap<>()));
}
else if(email != null && "".equals(email) == false){
map.put("email", email);
resultList = service.selectBaseList(service.select(map, new HashMap<>()));
}
else if(phone != null && "".equals(phone) == false){
map.put("phone", phone);
resultList = service.selectBaseList(service.select(map, new HashMap<>()));
}else{
return error(30000, "账号或密码不能为空");
}
if (resultList == null || password == null) {
return error(30000, "账号或密码不能为空");
}
//判断是否有这个用户
if (resultList.size()<=0){
return error(30000,"用户不存在");
}
User byUsername = (User) resultList.get(0);
Map<String, String> groupMap = new HashMap<>();
groupMap.put("name",byUsername.getUserGroup());
List groupList = userGroupService.selectBaseList(userGroupService.select(groupMap, new HashMap<>()));
if (groupList.size()<1){
return error(30000,"用户组不存在");
}
UserGroup userGroup = (UserGroup) groupList.get(0);
//查询用户审核状态
if (!StringUtils.isEmpty(userGroup.getSourceTable())){
String res = service.selectExamineState(userGroup.getSourceTable(),byUsername.getUserId());
if (res==null){
return error(30000,"用户不存在");
}
if (!res.equals("已通过")){
return error(30000,"该用户审核未通过");
}
}
//查询用户状态
if (byUsername.getState()!=1){
return error(30000,"用户非可用状态,不能登录");
}
String md5password = service.encryption(password);
if (byUsername.getPassword().equals(md5password)) {
// 存储Token到数据库
AccessToken accessToken = new AccessToken();
accessToken.setToken(UUID.randomUUID().toString().replaceAll("-", ""));
accessToken.setUser_id(byUsername.getUserId());
tokenService.save(accessToken);
// 返回用户信息
JSONObject user = JSONObject.parseObject(JSONObject.toJSONString(byUsername));
user.put("token", accessToken.getToken());
JSONObject ret = new JSONObject();
ret.put("obj",user);
return success(ret);
} else {
return error(30000, "账号或密码不正确");
}
}
public String select(Map<String,String> query,Map<String,String> config){
StringBuffer sql = new StringBuffer("select ");
sql.append(config.get(FindConfig.FIELD) == null || "".equals(config.get(FindConfig.FIELD)) ? "*" : config.get(FindConfig.FIELD)).append(" ");
sql.append("from ").append("`").append(table).append("`").append(toWhereSql(query, "0".equals(config.get(FindConfig.LIKE))));
if (config.get(FindConfig.GROUP_BY) != null && !"".equals(config.get(FindConfig.GROUP_BY))){
sql.append("group by ").append(config.get(FindConfig.GROUP_BY)).append(" ");
}
if (config.get(FindConfig.ORDER_BY) != null && !"".equals(config.get(FindConfig.ORDER_BY))){
sql.append("order by ").append(config.get(FindConfig.ORDER_BY)).append(" ");
}
if (config.get(FindConfig.PAGE) != null && !"".equals(config.get(FindConfig.PAGE))){
int page = config.get(FindConfig.PAGE) != null && !"".equals(config.get(FindConfig.PAGE)) ? Integer.parseInt(config.get(FindConfig.PAGE)) : 1;
int limit = config.get(FindConfig.SIZE) != null && !"".equals(config.get(FindConfig.SIZE)) ? Integer.parseInt(config.get(FindConfig.SIZE)) : 10;
sql.append(" limit ").append( (page-1)*limit ).append(" , ").append(limit);
}
log.info("[{}] - 查询操作,sql: {}",table,sql);
return sql.toString();
}
public List selectBaseList(String select) {
List<Map<String,Object>> mapList = baseMapper.selectBaseList(select);
List<E> list = new ArrayList<>();
for (Map<String,Object> map:mapList) {
list.add(JSON.parseObject(JSON.toJSONString(map),eClass));
}
return list;
}
首页:当用户进入基于微信小程序的高校体育场管理系统的时候,首先映入眼帘的是系统首页、网站公告、场馆信息、交流论坛、体育资讯和我的。界面展示如下图所示。

图5-2 首页界面图
我的:用户点击可查看基本信息、添加收货地址、查看收藏、订单、购物车、失物认领和订单配送。界面如下图所示。

图5-3 我的界面图
场馆信息:普通用户可以轻松浏览“场馆信息”板块,查看各个场馆的详细资料,包括场馆编号、名称、地理位置、面积大小、最大容纳人数以及针对不同用户群体的价格信息。用户还可以根据自己的喜好和需求,对场馆进行收藏,方便日后快速查找和预约。同时,用户也有权对场馆发表评论,为其他用户提供参考。在线预约功能更是为用户提供了极大的便利,让他们能够随时随地预订心仪的场馆。界面图如下。

图5-4 场馆信息界面图
交流论坛:在“交流论坛”板块,普通用户可以自由浏览其他用户发布的体育相关话题和信息。他们可以积极参与讨论,对其他用户的文章进行点评和评论,分享自己的看法和体验。此外,用户还有权自己发布论坛内容,无论是分享体育新闻、赛事动态还是场馆使用心得,都能在这里找到志同道合的伙伴。面如下图所示。

图5-5交流论坛界面图
体育资讯:“体育资讯”板块为普通用户提供了丰富的体育新闻和资讯内容。用户可以查看系统推荐的热门文章,了解最新的体育赛事和动态。同时,他们还可以对文章进行点评和评论,与其他用户分享自己的见解和感受。此外,该板块还提供了基于文章内容的搜索功能,帮助用户快速找到感兴趣的资讯。界面图如下。

图5-6 体育资讯界面图
用户订单:在“用户订单”板块,学生用户可以查看自己所有的订单记录,包括已预约的场馆、订单状态、支付情况等。用户还可以根据自己的需求进行订单的支付、预约或取消等操作。这一功能为用户提供了极大的便利性,让他们能够随时掌握自己的订单状态并进行相应的处理。界面图如下。

图5-7 校园咨讯界面图
5.2学生用户功能模块
我的:学生用户点击可查看基本信息、添加学生赴约、查看管理学生订单、学生取消、咨询学生和守收藏。界面如下图所示。

图5-8 学生用户我的管理界面图
5.2管理端功能模块
场馆信息管理:管理员拥有查看场馆信息列表的权限,可以执行添加、查看详情、查看用户评论等操作,并具备通过场馆名称和位置进行搜索的功能,以便快速定位特定场馆信息。界面如下图所示。
图5-9 场馆信息管理界图面
系统管理:当管理员点击“系统管理”时,可查看轮播图; 如需添加新的轮播图,点击右侧“添加”按钮,上传图片,输入标题,点击“确认”按钮进行添加;同时可对轮播图进行查询、删除和重置。界面如下图所示。
图5-10系统管理界面图
资源管理:管理员点击可查看体育资讯和咨讯分类;如需添加新的咨讯,点击“添加”按钮,上传封面图,输入标题,选择分类,输入标签、描述和正文,点击“确认”按钮进行添加。同时可对咨讯进行增删改查。界面如下图所示。
图5-11 资源管理界面图
用户订单管理:管理员可以浏览用户订单列表,包括查看详情、处理用户赴约预约、取消预约、支付费用订单详情、咨询用户详情等操作,同时支持便捷的搜索功能,有助于高效管理订单信息。界面如下图所示。
图5-12 用户订单管理界面图
第六章 系统的测试
6.1 测试目的
虽然程序设计本身就具备一定的风险,因此,即便出现一点点的失败,也很少影响到整个的运行。然而,即便出现一点点的失败,也很少影响到整个的运行,因此,我们必须对程序进行严格的检查,及早发现和解决失败,从而确保整个系统的运行良好,从而确保其运行的持久性和稳定性。通过本章的讨论,我们可以更好地识别出存在的问题,从而有效地解决它们,尽管需要花费大量的精力,但却至关重要且不可或缺。
软件测试和开发过程有着密切的联系,它们都需要遵循严格的管理学原则,以确保软件的可靠性和可用性。然而,随着技术的发展,国内的软件测试已经取得了长足的进步,其流程更加完善,效率也更加提升。
为了验证小程序的有效性,我们需要对其各个功能模块的运行情况和性能进行严格的检查和验证。一旦检查结果出现问题,我们将立即采取措施,并尽快纠正,从而为用户提供更加优质的服务。
6.2 测试方案设计
6.2.1 测试策略
1、功能测试
对于初学者而言,由于缺乏对新开发软件的全面理解,他们只能通过对照黑盒测试的方式,盲目地输入数据,而无法获得正确的反馈。然而,由于存在着漏洞,一旦输入错误的数据,就有可能导致测试失败。
2、性能测试
性能测试是一种自动化测试工具,它旨在评估软件程序的整体性能,并且可以将其与负载测试和压力测试相结合,以更好地评估系统的性能。负载测试旨在评估系统对外部负载的反应,而压力测试则可以检测出系统能够提供的最高水平服务。
6.2.2 测试分析
测试评估系统质量的方式不仅仅局限于编码和过程,而是要结合软件设计、历史需求分析等多种因素,以达到最佳效果。
软件测试应遵循以下原则:
(1)为了确保软件的可靠性,我们建议及早完成软件的测试,这样可以有效地缩短软件的开发周期,同时也可以有效地保证软件的可靠性。
(2)在进行软件测试时,应当认真处理并妥善保存所有相关计划、报告等,这样不仅可以有效地提高测试效率,而且也有助于日后系统的维护。
(3)在软件测试的全部过程中,应该特别关注聚类现象。
(4)在软件测试中,为了获得更加可靠的评估,最好避免将其与本身的系统相比较,而是采用双向的、可靠的、可比较的标准,来检验其可靠性、准确度及可操作性。
(5)我们的测试计划将严格遵循软件测试的规范和准则。
(6)对整个测试结果进行综合检查,尽量避免重复错误。
通过使用我们的小程序,我们可以更好地满足用户的需求。这样一来,我们就可以大幅提升用户的使用率。
6.3 测试用例
6.3.1登录测试
表6-1登录测试用例
| 测试项 | 首页登录功能测试 |
| 输入数据 | 1、输入正确的用户名和密码,单击“登录”按钮 2、输入错误的用户名和密码,单击“登录”按钮 3、不输入用户名和密码,单击“登录”按钮 |
| 预计输出数据 | 1、数据库中存在的用户能正确登录。结果弹出主界面。 2、错误的或者无效用户登录,登录系统失败。 3、输入用户名或密码信息为空,登录系统失败。 |
使用上述测试用例对前台首页登录界面进行测试,当在用户名输入框中输入正确的用户名和密码时候,系统将弹出登录成功信息提示对话框。 使用上述测试用例对前台首页登录界面进行测试,当在用户名输入框中输入错误的或无效的用户名时,系统将弹出错误信息提示对话框。通过测试可以观察到实现的运行结果与测试用例中预计输出的结果是相符的,所以测试通过。
6.3.2 场馆管理测试
| 标题名称 | 信息分类 | 发布日期 | 详情 |
| A | A | 1 | 测试 |
| B | B | 2 | 测试 |
| C | C | 3 | 测试 |
| D | D | 4 | 测试 |
添加时应注意事项:
管理员添加场馆信息时必须添加已存在的场馆位置,若该安全不属于现有的所有位置,则应该先添加场馆位置。下表描述了添加场馆进行测试的用例,主要是为了防止添加安全时出现异常和存在的漏洞。
| 输入 | 输出 | ||
| 标题名称 | 类型 | 图片 | |
| 空 | 参数错误 | ||
| 空 | 参数错误 | ||
| 空 | 请选择上传封面 | ||
| A | 1 | B | 添加成功 |
6.4 测试结果
经过严格的测试,我们发现该系统的性能非常出色,它的精度、可靠性、稳健性都达到了极高的水平,而且它还支持快速、精细的点击操作,使用者的使用感受更加良好。此外,它还支持各种主流浏览器,满足不同的使用要求。
结 论
经过长时间的努力,我终于完成了这项系统设计。在此期间,我深入研究了系统开发中所涉及的相关知识,并且发现了自身的不足,从而更好地掌握了必要的应用技能,进一步的学习使我的知识储备更加丰富,最终完成了这项艰巨的任务。当面临挑战时,我会立即向老师寻求帮助,并利用专业的网络资源和论坛平台,以期望能够一步步地克服困境。系统设计过程不容易,你需要不断充实自己,有勇气克服困难。尽管系统开发的一些功能尚未完善,但我仍然会尽最大努力去改进,以便让用户体验更加出色。这次成功的尝试,让我感到无比欣慰,因为它是我第一次尝试,而且我会继续努力,打造出更加出色的系统。
当初,因为对一些编程语言的系统实施方法并不十分精通,使得开发变得极其艰巨。然而,最终,我成功利用一款特定的字典软件,克服了这一重重挑战。从而,我也深刻认识到,只要努力,才能够改善自身的英语水平,从而为未来的职业及生涯打下坚实的基础。经历了毕业设计的挑战,让我收获颇丰。最初,由于缺乏相关的开发知识,只能逐步尝试,但随着时间的推移,越来越了解了相关的文献与资料,并且能够成功地将其应用到实践当中。此外,该系统也为网络学习提供了强大的支持,让我能够更好地完成论文的撰写,并且拥抱挑战,以及探索生活中的各种未知。通过毕业设计,我深刻地体验到了如何把所掌握的理论转化为可行的行动。这使得我明白,要想取得成功,就需要不断努力,坚定地走下去。
[1]Ullenboom C . Java Programming Exercises:Volume Two: Java Standard Library[M]. CRC Press: 2024-03-30.
[2]赵彩霞,张栽培,杨璇. 基于Java编程导航学习平台开发设计的研究 [J]. 家电维修, 2024, (03): 62-64.
[3]Joshua B Z . Book Reviews: Eva Solomon, CSJ, ssm, Come Dance with Me: A Medicine Wheel Practice of Anishinaabe Catholic Interculturation of Faith [J]. Anglican Theological Review, 2023, 105 (4): 550-551.
[4]Ghoshal A . Oracle’s MySQL HeatWave gets Vector Store, generative AI features [J]. InfoWorld.com, 2023,
[5]崔迎春,李瑞. 北京交通大学综合体育馆管理运营思路与启示 [J]. 文体用品与科技, 2023, (15): 1-3.
[6]李莉,宁科. 陕西省高校体育馆运营管理模式研究 [J]. 当代体育科技, 2023, 13 (20): 147-150.
[7]张浩. SSM框架在Web应用开发中的设计与实现研究 [J]. 电脑知识与技术, 2023, 19 (08): 52-54.
[8]黄海容. 高校体育场馆管理运行产业化模式的构建 [J]. 文体用品与科技, 2021, (13): 62-63.
[9]魏佐涛. 《高校智能化体育场馆建设与经营管理》:智能体育馆建设与运营对高校体育运动的影响研究 [J]. 建筑学报, 2021, (03): 123.
[10]李瑞成. 高校体育场馆冬季管理促进龙江冰雪体育与经济发展——以哈尔滨商业大学体育经济与管理专业为例 [J]. 冰雪体育创新研究, 2021, (04): 19-20.
[11]李奇,姚颖,孙野,等. 基于物联网的高校智能体育馆管理系统设计 [J]. 辽宁科技学院学报, 2020, 22 (05): 12-13+87.
[12]陈勇. 普通高校体育场馆管理模式比较分析 [J]. 作家天地, 2020, (19): 67-68.
[13]卓泽华. 信息时代下的高校体育馆体育器材管理思路研究 [J]. 体育风尚, 2020, (07): 295+297.
[14]王古将. 高校体育馆管理软件系统研究与设计[D]. 东华大学, 2020.
[15]黄文俊. 武汉市高校恒温游泳馆建设与管理研究[D]. 长江大学, 2020.
[16]丁典. 以节能为导向的严寒地区高校体育馆空间布局研究[D]. 哈尔滨工业大学, 2020.
[17]董世龙,杨丽虹,李新科. 高校体育场地管理可视化方案 [J]. 文体用品与科技, 2020, (01): 11-12.
[18]刘贵友. 信息时代背景下的高校体育馆体育器材管理思路研究 [J]. 南方农机, 2019, 50 (23): 212.
[19]刘宗胜. 安徽省高校体育馆管理人员现状研究分析 [J]. 现代职业教育, 2019, (34): 234-235.
[20]张焱,童莲. 高校体育馆预约管理系统的设计与实现 [J]. 花炮科技与市场, 2019, (04): 214.
基于微信小程序的高校体育场管理系统的完成,如何实现的更好,其中付出的努力是很大的,这段时光将会终身难忘。基于微信小程序的高校体育场管理系统可以顺利完成,首先,我要感谢我的指导老师,他在我遇到设计问题时及时帮助了我,并在我对设计感到困惑时给了我充分的指导。在他的帮助下,我可以完成高质量的毕业设计。在基于微信小程序的高校体育场管理系统和开发中,指导老师提出了许多实用的意见和建议,并为我提供了大量相关的研究资料,使我对设计有了更深入的了解。只有在老师的指导下,才能在毕业设计中取得成功。在此,我要向指导老师表示深深的谢意。
在此,我还要感谢我的同学们,他们为我的设计提供了许多参考意见,并与我讨论了设计中的问题,从而使我的设计一步一步走向成熟。
免费领取项目源码,请关注❥点赞收藏并私信博主,谢谢~

3883

被折叠的 条评论
为什么被折叠?



