目 录
摘要
二十一世纪以来,计算机技术持续高速发展,如今计算机技术几乎应用到了所有的领域。目前在校园中,几乎每个校园都有广播站,之前用户进行投稿的时候,都是通过手写进行记录,然后送到广播站进行投稿,纸质的投稿信息不能长时间保存,而且管理人员查询审核也比较麻烦,基于此,设计开放一个校园广播站投稿的系统,为广大用户提供一个便捷的校园广播站投稿信息查询、管理的平台是很有必要的。
本文主要针对的是用户校园广播站投稿、管理进行开发的一个校园广播站投稿以及管理的系统,在这个系统上,可以查看都搜索查看你想要了解的信息,同时便于用户进行投稿、管理,本系统前台通过JSP页面展示,数据库采用目前流行的开源关系型数据库MYSQL。在前台的技术使用上,使用了目前流行的vue.js,让页面展现得更加的整齐漂亮。能够让浏览网站的用户快速查询到自己想要获得的信息,并做出相应的处理。
关键词:JSP;校园广播站投稿系统 ;MySQL
Abstract
Since the 21st century, computer technology has continued to develop rapidly, and now computer technology has been applied to almost all fields. At present, almost every campus has a broadcasting station on campus. Before, when users made contributions, they were all recorded by handwriting, and then sent to the broadcasting station for submission. Auditing is also more troublesome. Based on this, it is necessary to design and open a system for campus radio station submissions to provide users with a convenient platform for information inquiry and management of campus radio stations.
This article is mainly aimed at a campus radio station submission and management system developed by users' campus radio stations. The front of the system is displayed through JSP pages, and the database adopts the currently popular open source relational database MYSQL. In the use of front-end technology, the currently popular vue.js is used to make the page more neat and beautiful. It enables users who browse the website to quickly query the information they want to obtain and make corresponding processing.
Keywords: JSP; campus radio station submission system; MySQL
1 绪论
1.1 研究背景
2008年的时候11月11日还仅仅是光棍节,谁能想到十几年后2020年,会变成全球的购物狂欢节,单单是阿里巴巴的淘宝,销售额就达到惊人的2500多亿,网络正在改变传统的生活方式。目前在学校已经有了不少的web管理系统供学校管理者以及用户进行管理,比如学籍管理系统、选课系统等,通过这些系统能够方便的对于数据维护以及学校及其相关信息进行管理。
现下全国很多学校已经把自己学校内的软件朝着智能化的方向在转移,尤其是在朝着符合自己学校特色的移动端方向来扩展。像以前我们进行校园广播站投稿的时候,都是通过手工书写,然后送到广播站进行审核的方式,大量的投稿信息在查询、记录的时候,费时费力,查找审核起来也很费劲,而且不容易被,伴随着计算机信息技术得高速发展,传统的校园广播站投稿信息查询管理的方式都会被淘汰,而且也满足不了用户的需求,因此校园广播站投稿信息的管理方式就需要朝着移动版来进行扩展,因此我决定开发基于B/S网页版的校园广播站投稿系统[1]。通过借助现在热门的网页浏览管理的模式,让校园广播站投稿系统变的更加人性化,也可以使得校园广播站投稿在智能化管理上有所提高[2]。
当今网络普及,信息技术猛速的发展着,社会的各个领域都在紧跟时代的脚步不断创新,不断改革,已经发生了巨大的变化,从以往的人工手动来处理信息数据,到现在的计算机智能化处理信息数据,得到了质的改变,将繁琐、耗时大、易泄密、难保存等缺点改变成了操作快速、省时省力、高保密性、易保存等优点,这让社会的每一领域都受益。
近几年来,随着学校的发展,校园广播站投稿的用户越来越多,对校园广播站投稿相关的一些信息的管理方面的需求越来越高,我们在工作中越来越多方面需要利用网页端管理系统来进行管理,我们所需要的各种信息的处理操作都可以通过使用网页系统来完成,有了网页端的系统就可以方便的对各种信息进行查询和维护了[3]。
因此需要实现对校园广播站投稿的电子化管理,提高校园广播站投稿管理效能和使用效能。随着计算机应用技术的高速发展,各种基于WEB的系统收到了学校以及用户的欢迎,基于这个背景下设计一款校园广播站投稿系统,利用WEB网页管理的便利性的优点,提高校园广播站投稿信息的工作效率,使管理人员以及用户能够享受更加便捷高效的服务[4]。
本文共分为六章,章节内容安排如下:
第一章为引言,此章节对所设计和实现的系统的背景和状况以及意义进行详细的论述以及说明,同时进行了论文整体框架的结构的简要介绍。
第二章为系统需求分析,章节所做的主要的工作是对系统进行了技术、经济和操作方面可行性的分析;对系统实行了总体功能的需求、用例分析。
第三章为系统的设计,主要是对系统的功能结构进行设计,并对系统数据库的概念结构以及物理结构的设计进行了分析。
第四章就是对系统的实现,根据系统功能的划分,分别的对系统所需要实现的前台客户功能和后台管理员功能进行了分析和说明。
第五章:系统测试。主要对系统的部分界面进行测试并对主要功能进行测试
2 校园广播站投稿系统系统分析
系统需求分析是系统开发的一个关键环节,它在系统的设计和实现上起到了一个承上启下的位置。系统需求分析是对所需要做的系统进行一个需求的挖掘,如果分析的准确可以精准的解决现实中碰到的问题。如果分析不到位会影响后期系统的实现。一个系统的优秀程度需求分析也是占据了非常大的比例,如果需求分析不到位,后面的系统设计要实现就是一个偏离导航的设计。
系统可行行分析是对系统对系统可行性进行一个探讨。在探讨系统的可行性上我们主要从技术上的可行性和经济上的可行性以及法律层面的可行性上进行分析,如果三个层面度通过,我们则认为系统是比较可行的。
2.1.1 技术可行性分析
校园广播站投稿系统存储所使用的mysql数据库以及开发中所使用的IDEA、Tomcat这些开发工具的使用,能够给我们的编写工作带来许多的便利。系统使用springboot框架进行开发,使系统的可扩展性和维护性更佳,减少java配置代码,简化编程代码,目前springboot框架也是很多企业选择的框架之一。
从经济可行性上看项目在开发阶段需要一台开发PC,在生产阶段需要web服务器和数据库服务器。一台个人PC从经济上来看也不是太多问题,在后期的系统部署生产上来说,服务器的投入也不会过高,在经济层面上是一个比较可行的。
系统从法律层面上来没有对第三方有其他放有法律层面的问题,系统数据库采用的Mysql 开源社区数据库、框架采用的是开源的SSM。系统资讯和相关内容也是呵呵法律层面的。在源码的管理上采用git开源进行管理,所以在法律可行性上是成立的。
2.2.1 注册登录流程
所有的用户都可以通过网页进入到校园广播站投稿系统中对信息进行查看,但是要实现收藏、交流的话,就不是所有人都能操作的,必须成为校园广播站投稿系统的会员,如果你还没有校园广播站投稿系统账号的话,点击“注册”按钮根据提示输入正确的用户信息,点击注册就会在数据库中存储账号和密码,然后再通过账号密码登录就可以了,注册登录的流程图如下图2-1所示。

图2-1注册登录流程图
2.2.2 交流流程
用户想要实现交流这个操作的话,交流前提必须是登录后才能进行,而且交流内容不能为空,且合法才能进行提交发表成功。详见图2-2所示。

图2-2 交流流程图
校园广播站投稿系统我划分为了用户模块,广播人员模块和管理员模块这三大部分。
用户管理模块:
(1)注册登录:游客可以随时进入到系统中,对系统中的信息浏览,但是想要实现交流以及评论等操作,就必须有这个系统的账号,如果没有账号的话,可以注册成员用户进行相关的操作,同时用户还可以通过“我的”这以按钮对个人信息以及操作的信息进行管控。
(2)查看校园广播站投稿系统的首页信息:校园广播站投稿系统的首页信息包含了首页、交流论坛、公告消息、文章中心、申请解禁等。
(3)申请解禁:点击“申请解禁”按钮进入申请解禁界面,其中学生姓名、学生性别、学生学号都是自动生成的,可以输入申请账号、解禁申请,点击“提交”进行申请解禁。
(4)文章中心:在前台点击“文章中心”按钮进入文章中心列表,可以输入关键词进行查询文章中心信息,点击可以查看到文章的详细信息,在后台点击“文章中心”可以查看自己提交的广播人员发布的文章信息。
(5)用户投稿:在后台点击“用户投稿”按钮显示自己提交的投稿信息,如果想要添加新的投稿,点击“添加”按钮根据提示输入投稿信息,点击“提交”后在用户投稿界面就可以显示了,如果信息有错,点击“编辑”按钮可以对投稿信息进行更新维护,也可以直接删除某一投稿。
(6)交流论坛:在前台点击“交流论坛”可以查看到所有的交流论坛信息,在交流论坛界面可以交流、发帖。
(7)我的账户:在前台点击“我的”下面的“我的账户”可以对个人资料+密码修改+自己收藏的信息进行管控。
广播人员管理模块:
(1)投稿类型:点击“投稿类型”按钮会显示自己发布的所有的投稿类型信息,如果想要添加新的投稿类型,点击“添加”按钮根据提示输入投稿类型信息,点击“提交”后在投稿类型界面就可以显示了,如果信息有错,点击“编辑”按钮可以对投稿类型信息进行更新维护,也可以直接删除某一投稿类型。
(2)用户投稿:点击“用户投稿”按钮会显示用户提交的所有的用户投稿信息,点击“编辑”按钮可以对用户投稿进行审核,点击“发布”按钮可以对用户投稿进行发布。
(3)文章中心:点击“文章中心”按钮会显示出自己发布的文章中心信息,支持对文章中心信息进行编辑管理。
管理员管理模块:
(1)站点管理:管理员可以对系统前台展示的轮播图以及公告进行增伤改查,方便用户进行查看。
(2)用户管理:管理员可以对校园广播站投稿系统中的管理员,广播人员以及学生进行增删改查。
(3)内容管理:管理员可以对校园广播站投稿系统前台展示的交流论坛以及论坛分类进行管控。
(4)更多管理:在“更多管理”这一菜单下,我们会看到投稿类型、用户投稿、文章中心、申请解禁,管理员可以对其进行增删改查操作。
校园广播站投稿系统的非功能性需求比如校园广播站投稿系统的安全性怎么样,可靠性怎么样,性能怎么样,可拓展性怎么样等。具体可以表示在如下3-1表格中:
表3-1校园广播站投稿系统非功能需求表
| 安全性 | 主要指校园广播站投稿系统数据库的安装,数据库的使用和密码的设定必须合乎规范。 |
| 可靠性 | 可靠性是指校园广播站投稿系统能够按照用户提交的指示进行操作,经过测试,可靠性90%以上。 |
| 性能 | 性能是影响校园广播站投稿系统占据市场的必要条件,所以性能最好要佳才好。 |
| 可扩展性 | 比如数据库预留多个属性,比如接口的使用等确保了系统的非功能性需求。 |
| 易用性 | 用户只要跟着校园广播站投稿系统的页面展示内容进行操作,就可以了。 |
| 可维护性 | 校园广播站投稿系统开发的可维护性是非常重要的,经过测试,可维护性没有问题 |
2.4 系统用例分析
校园广播站投稿系统的完整UML用例图分别是图2-1、图2-2和图2-3。
图2-1就是用户角色的用例展示。

图2-1 校园广播站投稿系统用户角色用例图
图2-2就是广播人员角色的用例展示。

图2-2 校园广播站投稿系统广播人员角色用例图
图2-3就是管理员角色的用例展示。

图2-3 校园广播站投稿系统管理员角色用例图
2.5本章小结
本章主要通过对校园广播站投稿系统的可行性分析、功能需求分析、系统用例分析、系统流程分析,确定整个校园广播站投稿系统要实现的功能。同时也为校园广播站投稿系统的代码实现和测试提供了标准。
本章主要讨论的内容包括校园广播站投稿系统的功能模块设计、数据库系统设计。
3.1 系统功能模块设计
在上一章节中主要对系统的功能性需求和非功能性需求进行分析,并且根据需求分析了本校园广播站投稿系统中的用例。那么接下来就要开始对本校园广播站投稿系统的架构、主要功能和数据库开始进行设计。校园广播站投稿系统根据前面章节的需求分析得出,其总体设计模块图如图3-1所示。

图3-1 校园广播站投稿系统功能模块图
3.1.2用户模块设计
本系统的用户包括管理员,广播人员和用户三种用户模块的功能基本是相同的,用户比管理员多了一个注册功能,所以以用户模块的结构图为例进行分析,用户模块结构图为例进行分析,如下图:

图3-2用户模块结构图
3.1.3 评论管理模块设计
校园广播站投稿系统是一个交流性质的公开平台,用户在平台上提交评论,增加用户之间的互动性。但是同时也为了更好的规范评论的内容,给予管理员删除不合适的评论的功能,所以需要专门设计一个评论管理模块,具体的结构图如下:

图3-3评论管理模块结构图
3.1.4用户投稿管理模块设计
校园广播站投稿系统是中需要存储不少用户投稿信息,其模块功能结构,具体的结构图如下:

图3-4用户投稿模块结构图
数据库设计一般包括需求分析、概念模型设计、数据库表建立三大过程,其中需求分析前面章节已经阐述,概念模型设计有概念模型和逻辑结构设计两部分。
3.2.1 数据库概念结构设计
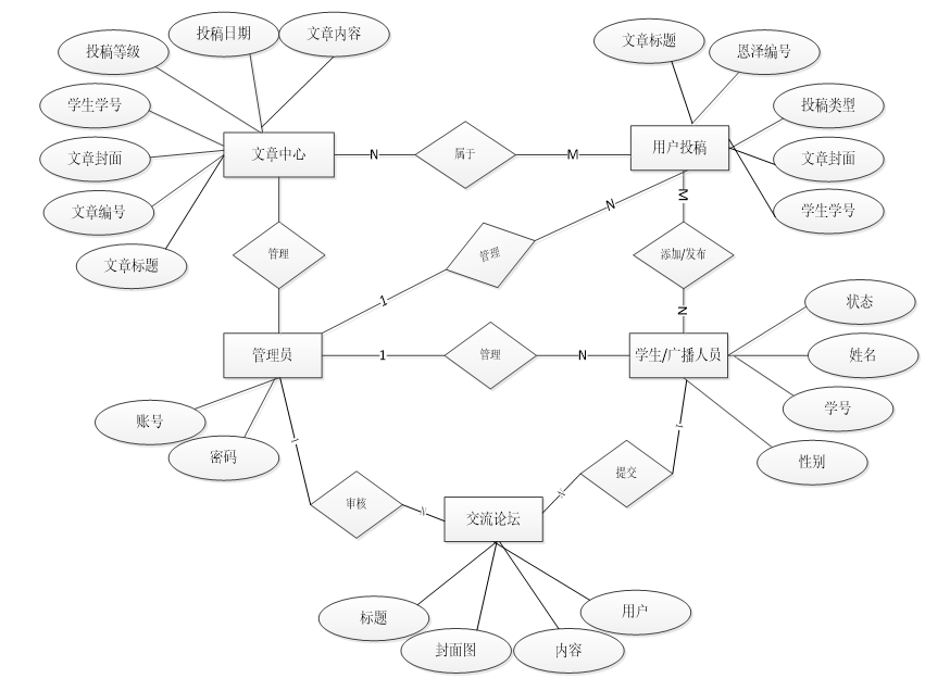
下面是整个校园广播站投稿系统中主要的数据库表总E-R实体关系图。

图3-5 校园广播站投稿系统总E-R关系图
通过上一小节中校园广播站投稿系统中总E-R关系图上得出一共需要创建很多个数据表。在此我主要罗列几个主要的数据库表结构设计。
(1)student_user表如表3-1所示包含了学生信息中的学生姓名、学生性别、学生学号、学院名称、班级名称、投稿等级等,主要用在前台用户来登录校园广播站投稿系统时进行使用。
表3-1 student学生信息表
| 字段名 | 数据类型 | 是否为空 | 字段含义 |
| student_id | int(11) | 否 | 编号 |
| student_name | varchar(64) | 是 | 学生姓名 |
| student_gender | varchar(64) | 是 | 学生性别 |
| student_number` | varchar(64) | 是 | 学生学号 |
| college_name | varchar(64) | 是 | 学院名称 |
| class_name | varchar(64) | 是 | 班级名称 |
| submission_level | int(11) | 是 | 投稿等级 |
| examine_state | varchar(16) | 是 | 审核状态 |
| recommend | int(11) | 是 | 智能推荐 |
| user_id | int(11) | 是 | 用户id |
| create_time | datetime | 是 | 创建时间 |
| update_time | timestamp | 是 | 更新时间 |
(2)user_contribution表如表3-2所示主要用在学生发布投稿信息,管理员和广播人员对投稿进行发布管理。
表3-2 `user_contribution用户投稿信息表
| 字段名 | 数据类型 | 是否为空 | 字段含义 |
| user_contribution_id | int(11) | 否 | 编号 |
| article_title | varchar(64) | 是 | 文章标题 |
| article_number | varchar(64) | 是 | 文章编号 |
| submission_type | varchar(64) | 是 | 投稿类型 |
| article_cover | varchar(255) | 是 | 文章封面 |
| student_number | int(11) | 是 | 学生学号 |
| student_name | varchar(64) | 是 | 学生姓名 |
| submission_level | varchar(64) | 是 | 投稿等级 |
| submission_date | date | 是 | 投稿日期 |
| article_attachment | varchar(64) | 是 | 文章附件 |
| audit_status | varchar(64) | 是 | 审核状态 |
| article_content | varchar(64) | 是 | 文章内容 |
| recommend | int(11) | 是 | 智能推荐 |
| create_time | datetime | 是 | 创建时间 |
| update_time | timestamp | 是 | 更新时间 |
(3)article_center表如表3-3所示,主要在前台(学生)查看文章中心的信息,系统后台(管理员,广播人员和学生)中可以更好的对文章中心信息管控。
表3-3 article_center文章中心信息表
| 字段名 | 数据类型 | 是否为空 | 字段含义 |
| article_center_id | int(11) | 否 | 编号 |
| article_title | varchar(64) | 是 | 文章标题 |
| article_number | varchar(64) | 是 | 文章编号 |
| submission_type | varchar(64) | 是 | 投稿类型 |
| article_cover | varchar(255) | 是 | 文章封面 |
| student_number | int(11) | 是 | 学生学号 |
| student_name | varchar(64) | 是 | 学生姓名 |
| submission_level | varchar(64) | 是 | 投稿等级 |
| submission_date | date | 是 | 投稿日期 |
| article_attachment | varchar(64) | 是 | 文章附件 |
| article_content | varchar(64) | 是 | 文章内容 |
| hits | int(11) | 是 | 点击数 |
| praise_len | int(11) | 是 | 点赞数 |
| recommend | int(11) | 是 | 智能推荐 |
| create_time | datetime | 是 | 创建时间 |
| update_time | timestamp | 是 | 更新时间 |
(4)broadcaster表如表3-4所示,主要存了广播人员的信息,用于广播人员登录使用。
表3-4 broadcaster广播人员信息表
| 字段名 | 数据类型 | 是否为空 | 字段含义 |
| recipient_id | int(11) | 否 | 编号 |
| user_name | varchar(64) | 是 | 用户姓名 |
| user_gender` | varchar(64) | 是 | 用户性别 |
| user_number` | varchar(64) | 是 | 用户编号 |
| examine_state | varchar(16) | 是 | 审核状态 |
| recommend | int(11) | 是 | 智能推荐 |
| user_id | int(11) | 是 | 用户id |
| create_time | datetime | 是 | 创建时间 |
| update_time | timestamp | 是 | 更新时间 |
(5)submission_type表如表3-5所示,主要存储管理员和广播人员对投稿提交的类型,用户按照类型查看文章信息。
表3-5 submission_type投稿类型信息表
| 字段名 | 数据类型 | 是否为空 | 字段含义 |
| submission_type_id` | int(11) | 否 | 编号 |
| submission_type | varchar(64) | 是 | 投稿类型 |
| recommend | int(11) | 是 | 智能推荐 |
| create_time | datetime | 是 | 创建时间 |
| update_time | timestamp | 是 | 更新时间 |
(6)apply_for_lifting_the_ban表如表3-6所示,主要前台(学生)添加申请解禁,后台(管理员)进行审核管理。
表3-6 apply_for_lifting_the_ban申请解禁信息表
| 字段名 | 数据类型 | 是否为空 | 字段含义 |
| apply_for_lifting_the_ban_id | int(11) | 否 | 编号 |
| application_account_number | varchar(64) | 是 | 申请账号 |
| student_name | varchar(64) | 是 | 学生姓名 |
| student_gender | varchar(64) | 是 | 学生性别 |
| student_number` | varchar(64) | 是 | 学生学号 |
| application_for_lifting_the_ban | varchar(64) | 是 | 解禁申请 |
| management_respons | varchar(64) | 是 | 管理回复 |
| recommend | int(11) | 是 | 智能推荐 |
| create_time | datetime | 是 | 创建时间 |
| update_time | timestamp | 是 | 更新时间 |
(7)forum表如表3-2所示包含了用户和广播人员发布的交流论坛,主要用在用户交流时进行使用。
表3-7 forum交流论坛信息表
| 列名 | 数据类型 | 长度 | 允许空 | 说明 |
| forum_id | mediumint | 8 | 否 | 编号 |
| display | Smallint | 5 | 是 | 排序 |
| user_id | mediumint | 8 | 是 | 用户id |
| nickname | varchar | 10 | 是 | 昵称 |
| praise_len | int | 10 | 是 | 点赞数 |
| hits | int | 10 | 是 | 访问数 |
| title | varchar | 125 | 是 | 标题 |
| keywords | varchar | 125 | 是 | 关键词 |
| description | varchar | 125 | 是 | 描述 |
| url | varchar | 125 | 是 | 来源地址 |
| tag | varchar | 255 | 是 | 标签 |
| img | text | 16 | 是 | 封面图 |
| content | longtext | 16 | 是 | 正文 |
| avatar | Varcha | 255 | 是 | 发帖人头像 |
| type | varchar | 是 | 论坛分类 | |
| create_time | datetime | 是 | 创建时间 | |
| update_time | longtext | 是 | 更新时间 |
整个校园广播站投稿系统的需求分析主要对系统总体架构以及功能模块的设计,通过建立E-R模型和数据库逻辑系统设计完成了数据库系统设计。
4 校园广播站投稿系统详细设计与实现
校园广播站投稿系统的详细设计与实现主要是根据前面的校园广播站投稿系统的需求分析和校园广播站投稿系统的总体设计来设计页面并实现业务逻辑。主要从校园广播站投稿系统界面实现、业务逻辑实现这两部分进行介绍。
4.1用户功能模块
4.1.1 前台首页界面
当进入校园广播站投稿系统的时候,系统以上中下的布局进行展示,首先映入眼帘的是系统的导航栏,下面是轮播图,再往下是公告信息,其主界面展示如下图4-1所示。

图4-1 前台首页界面图
4.1.2 用户注册界面
校园广播站投稿系统的游客和广播人员时可以进行注册登录,当用户右上角“注册”按钮的时候,当填写上自己的账号+密码+确认密码+昵称+邮箱+手机号等后再点击“注册”按钮后将会先验证输入的有没有空数据,再次验证密码和确认密码是否是一样的,最后验证输入的账户名和数据库表中已经注册的账户名是否重复,只有都验证没问题后即可会员注册成功。其用注册界面展示如下图4-2所示。

图4-2注册界面图
4.1.3 用户登录界面
校园广播站投稿系统中的前台上注册后的用户是可以通过自己的账户名和密码进行登录的,当会员输入完整的自己的账户名和密码信息并点击“登录”按钮后,将会首先验证输入的有没有空数据,再次验证输入的账户名+密码和数据库中当前保存的用户信息是否一致,只有在一致后将会登录成功并自动跳转到校园广播站投稿系统的首页中;否则将会提示相应错误信息,用户登录界面如下图4-3所示。

图4-3用户登录界面图
4.1.4交流论坛界面
当点击导航栏上的“交流论坛”的时候,就会进入对应的界面查看交流论坛列表,点击你想了解的功能可以查看详情进行交流,也可以发布交流论坛信息,交流论坛界面如下图4-4所示。

图4-4交流论坛界面图
4.1.5 文章中心界面
当访客点击校园广播站投稿系统中导航栏上的“文章中心”后将会进入到该“文章中心”列表的界面,然后选择想要看的文章中心,点击进入到详细界面,在详细界面可以收藏+赞等操作,文章中心界面如下图4-5所示。

图4-5文章中心界面图
4.1.6 申请解禁界面
点击“申请解禁”按钮进入申请解禁界面,其中学生姓名、学生性别、学生学号都是自动生成的,可以输入申请账号、解禁申请,点击“提交”进行申请解禁,申请解禁界面如图4-6所示。

图4-6 申请解禁界面图
4.1.7 用户投稿界面
在后台点击“用户投稿”按钮显示自己提交的投稿信息,如果想要添加新的投稿,点击“添加”按钮根据提示输入投稿信息,点击“提交”后在用户投稿界面就可以显示了,如果信息有错,点击“编辑”按钮可以对投稿信息进行更新维护,也可以直接删除某一投稿。用户投稿界面如下图4-7所示。

图4-7用户投稿界面图
点击“投稿类型”按钮会显示自己发布的所有的投稿类型信息,如果想要添加新的投稿类型,点击“添加”按钮根据提示输入投稿类型信息,点击“提交”后在投稿类型界面就可以显示了,如果信息有错,点击“编辑”按钮可以对投稿类型信息进行更新维护,也可以直接删除某一投稿类型。界面如下图4-8所示。

图4-8投稿类型界面图
点击“用户投稿”按钮会显示用户提交的所有的用户投稿信息,点击“编辑”按钮可以对用户投稿进行审核,点击“发布”按钮可以对用户投稿进行发布,界面如下图4-9所示。

图4-9用户投稿界面图
点击“文章中心”按钮会显示出自己发布的文章中心信息,支持对文章中心信息进行编辑管理,界面如下图4-10所示。

图4-10文章中心界面图
4.3管理员功能模块
4.3.1用户管理界面
校园广播站投稿系统中的管理人员在“用户管理”这一菜单是中可以对学生,广播人员以及管理员进行管控。界面如下图4-11所示。

图4-11用户管理界面图
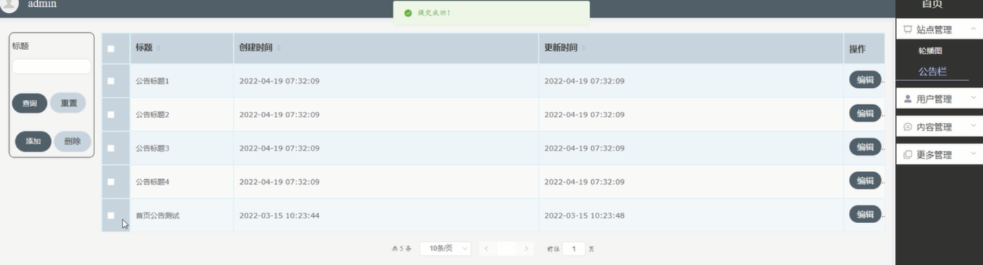
管理员可以对系统前台展示的轮播图以及公告进行增伤改查,方便用户进行查看,界面如下图4-12所示。

图4-12站点管理界面图
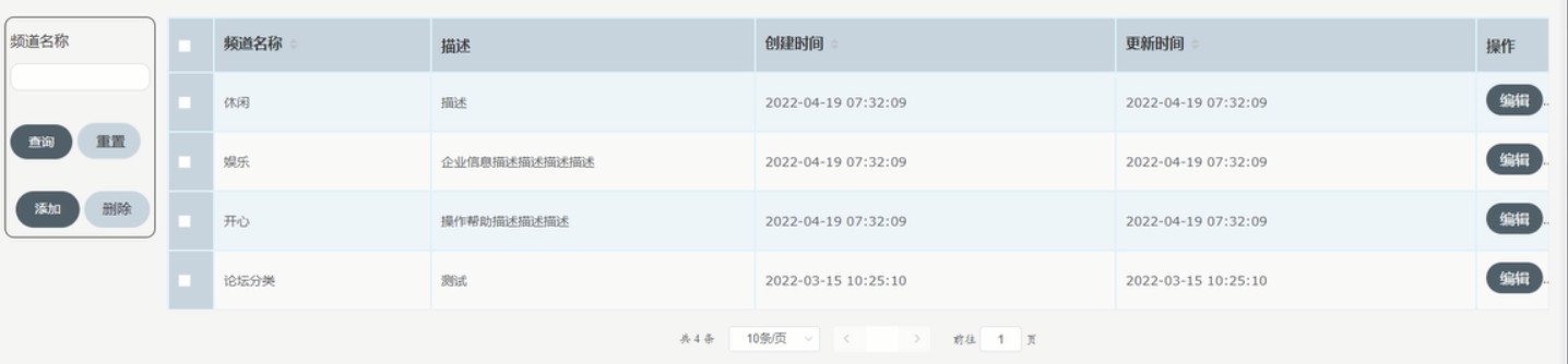
管理员可以对系统前台用户提交的交流论坛信息进行管理,也可以点击“添加”按钮进行添加交流论坛,界面如下图4-13所示。

图4-13交流论坛管理界面图
管理员可以增删改查申请解禁信息,也可以对对用户提交的申请解禁信息进行审核回复,界面如下图4-14所示。

图4-14申请解禁管理界面图
5系统测试
5.1 系统测试用例
系统测试包括:用户登录功能测试、文章中心展示功能测试、用户投稿添加、文章中心搜索、密码修改、用户投稿发布功能测试,如表5-1、5-2、5-3、5-4、5-5、5-6所示:
表5-1 用户登录功能测试表
| 用例名称 | 用户登录系统 |
| 目的 | 测试用户通过正确的用户名和密码可否登录功能 |
| 前提 | 未登录的情况下 |
| 测试流程 | 1) 进入登录页面 2) 输入正确的用户名和密码 |
| 预期结果 | 用户名和密码正确的时候,跳转到登录成功界面,反之则显示错误信息,提示重新输入 |
| 实际结果 | 实际结果与预期结果一致 |
文章中心查看功能测试:
表5-2 文章中心查看功能测试表
| 用例名称 | 文章中心查看 |
| 目的 | 测试文章中心查看功能 |
| 前提 | 无 |
| 测试流程 | 点击文章中心按钮 |
| 预期结果 | 可以查看到所有文章中心信息 |
| 实际结果 | 实际结果与预期结果一致 |
学生添加用户投稿界面测试:
表5-3 学生添加用户投稿界面测试表
| 用例名称 | 添加用户投稿测试用例 |
| 目的 | 测试用户投稿添加功能 |
| 前提 | 学生正常登录情况下 |
| 测试流程 | 1)学生点击用户投稿,然后点击添加后并填写信息。 2)点击进行提交。 |
| 预期结果 | 提交以后,页面首页会显示新的用户投稿信息 |
| 实际结果 | 实际结果与预期结果一致 |
文章中心搜索功能测试:
表5-4文章中心搜索功能测试表
| 用例名称 | 文章中心搜索测试 |
| 目的 | 测试文章中心搜索功能 |
| 前提 | 无 |
| 测试流程 | 1)在搜索框填入搜索关键字。 2)点击搜索按钮。 |
| 预期结果 | 页面显示包含有搜索关键字的文章中心 |
| 实际结果 | 实际结果与预期结果一致 |
密码修改搜索功能测试:
表5-5 密码修改功能测试表
| 用例名称 | 密码修改测试用例 |
| 目的 | 测试管理员密码修改功能 |
| 前提 | 管理员用户正常登录情况下 |
| 测试流程 | 1)管理员密码修改并完成填写。 2)点击进行提交。 |
| 预期结果 | 使用新的密码可以登录 |
| 实际结果 | 实际结果与预期结果一致 |
发布功能测试:
表5-6发布功能测试表
| 用例名称 | 发布测试用例 |
| 目的 | 测试用户投稿发布功能 |
| 前提 | 广播人员正常登录情况下 |
| 测试流程 | 1)点击用户投稿查看用户投稿信息。 2)点击“发布”按钮,点击进行发布。 |
| 预期结果 | 发布成功 |
| 实际结果 | 实际结果与预期结果一致 |
通过编写校园广播站投稿系统的测试用例,已经检测完毕用户登录模块、文章中心展示模块、用户投稿添加模块、文章中心搜索模块、密码修改模块、发布模块功能测试,通过这6大模块为校园广播站投稿系统的后期推广运营提供了强力的技术支撑。
本文描述了校园广播站投稿系统设计与实现的原理和开发过程,该系统是通过springboot框架来搭建后台,中间件使用的是Tomcat服务器,数据库管理平台采用开源的Mysql,前台使用的是JQuery框架,同时使用Validate校验框架,这样就可以减少前端代码的输入量,而且基于JQuery框架的Validat框架使用简单,是流行的前端使用框架,前端使用的主要是Jsp页面展示技术。
在开发前做了许多的准备,在本系统的设计和开发过程中阅览和学习了许多文献资料,从开发这个校园广播站投稿系统的过程中我也收获了许许多多宝贵的方法以及设计思路,对系统的开发也起到了很重要的作用,系统的开发技术选用的都是自己比较熟悉的,比如Web、springboot、MYSQL,这些技术都是在以前的学习中学到了,其中许多的设计思路和方法都是在以前不断地学习中摸索出来的经验,其实对于我们来说工作量还是比较大的,但是正是由于之前的积累与准备,才能顺利的完成这个项目,由此看来,积累经验跟做好准备是十分重要的事情。
当然在该系统的设计与实现的过程中也离不开老师以及同学们的帮助,正是因为他们的指导与帮助,我才能够成功的在预期内完成了这个系统。同时在这个过程当中我也收获了很多东西,此系统也有需要改进的地方,但是由于专业知识的浅薄,并不能做到十分完美,希望以后有机会可以让其真正的投入到使用之中。
- Richard Bemile, Akwasi Achampong,Emmanuel Danquah. Online Hotel Reservation System[J] Information Technology Department, Methodist University College Ghana Dansoman, Accra Ghana.2014 11:583-588.
- Eric Armstrong. Stephanie Bodoff Debbie Car, son. Maydene Fisher. Dale Green. Kim Haase. The JAVA Web Services Tutorial[M].2017.
- 韩路彪. 看透Spring MVC[M]. 机械工业出版社, 2016.
- 时月梅. 基于Spring MVC、MyBatis实现数据分页显示处理[J]. 信息与电脑:理论版, 2015.
- 赵成刚, 孙培芝. 基于SpringMVC和Mybatis开发框架的设计与实现[J]. 当代教育实践与教学研究:电子刊, 2017, 000(009):528.
- 袁芳芳, 宁君宇, 田路强,等. 浅谈Vue生态圈[J]. 科技风, 2020, No.421(17):145-145.
- 周霞, 朱敏. MySQL教学中实践对分教学模式[J]. 电脑知识与技术, 2020, v.16(05):174-175。
- 肖金秀.网页设计培训教程[M].北京:冶金工业出版社,2003.4.
- Uchechi Ihedioha.Design and Implementation of an Expert Recruitment System [J] . Journal of Computer Engineering,2020,22(1):48-55.
- John Kauffman, Brian Matsik,张哲峰,黄翔宇译.ASP. NET数据库入门经理[M].北京:清华大学出版社,2003.1
- 郑阿奇.Oracle实用教程[M].北京:电子工业出版社,2011.1
- Bruce Eckel,陈昊鹏译.Thinking In Java[M].北京:机械工业出版社,2007.6
- Rizma Aldillah. A Research on the Implementation Rules and Regulations of the West Java Province Grain Specific Sustainable Agricultural Land Compliance Act[J]. Journal of Innovation and Social Science Research,2020,7(3):23.25.
逝者如斯夫,不舍昼夜。转眼间,大学生会员活便已经接近尾声,人面对着离别与结束,总是充满着不舍与茫然,我亦如此,仍记得那年秋天,我迫不及待的提前一天到了学校,面对学校巍峨的大门,我心里充满了期待:这里,就是我新生活的起点吗?那天,阳光明媚,学校的欢迎仪式很热烈,我面对着一个个对着我微笑的同学,仿佛一缕缕阳光透过胸口照进了我心里,同时,在那天我认识可爱的室友,我们携手共同度过了这难忘的两年。如今,我望着这篇论文的致谢,不禁又要问自己:现在,我们就要说再见了吗?
感慨莫名,不知所言。遥想当初刚来学校的时候,心里总是想着工科学校会过于板正,会缺乏一些柔情,当时心里甚至有一点点排斥,但是随着我对学校的慢慢认识与了解,我才认识到了她的美丽,她的柔情,并且慢慢的喜欢上了这个校园,但是时间太快了,快到我还没有好好体会她的美丽便要离开了,但是她带给我的回忆,永远不会离开我,也许真正离开那天我的眼里会满含泪水,我不是因为难过,我只是想将她的样子映在我的泪水里,刻在我的心里。最后,感谢我的老师们,是你们教授了我们知识与做人的道理;感谢我的室友们,是你们陪伴了我如此之久;感谢每位关心与支持我的人。
少年,追风赶月莫停留,平荒尽处是春山。
点赞+收藏+关注 →私信领取本源代码、数据库
关注博主下篇更精彩
一键三连!!!
一键三连!!!
一键三连!!!
感谢一键三连!!!
8800

被折叠的 条评论
为什么被折叠?



