摘要
在当今数字化时代,便捷、高效的服务体验成为民众的新期待。基于微信小程序的医保管理系统应运而生,旨在为用户提供一种更为轻便、快捷的医保服务方式。通过小程序,用户可以随时随地查询医保信息、办理医保业务,无需繁琐的线下流程,大大提升了医保服务的便捷性和效率。同时,小程序还具备强大的数据统计和分析功能,为医保管理提供有力支持。本基于微信小程序的医保管理系统致力于为用户提供优质、高效的医保服务体验,让医保管理更加智能化、人性化。本系统使用 Java 语言,采用基于 MVC 模式的 JavaEE 技术进行开发,使用MyEclipse 编译器编写,数据方面主要采用的是微软的 MySQL 关系型数据库来作为数据存储媒介,配合前台 HTML+CSS 技术完成系统的开发。
关键词:基于微信小程序的医保管理系统;SpringBoot框架;Mysql数据库
In today's digital age, convenient and efficient service experience has become a new expectation for the public. The medical insurance management system based on WeChat mini programs has emerged, aiming to provide users with a more lightweight and efficient way of medical insurance services. Through the mini program, users can query medical insurance information and handle medical insurance business anytime and anywhere, without the need for cumbersome offline processes, greatly improving the convenience and efficiency of medical insurance services. At the same time, the mini program also has powerful data statistics and analysis functions, providing strong support for medical insurance management. This medical insurance management system based on WeChat mini program is committed to providing users with a high-quality and efficient medical insurance service experience, making medical insurance management more intelligent and humane. This system is developed using Java language and JavaEE technology based on MVC pattern. It is written using MyEclipse compiler and mainly uses Microsoft's MySQL relational database as the data storage medium. The system is developed in conjunction with front-end HTML+CSS technology.
Keywords: Medical insurance management system based on WeChat mini program; SpringBoot framework; MySQL database
1.1选题背景及意义
在移动互联网飞速发展的时代背景下,微信小程序以其轻量级、便捷性、即用即走的特点,迅速成为连接用户与服务的重要纽带。医保管理作为关乎国计民生的重要领域,其信息化、智能化水平的提升对于提升民众生活品质、保障社会和谐稳定具有重大意义。
基于微信小程序的医保管理系统选题,正是在这样的背景下应运而生。该选题旨在借助微信平台的广泛覆盖和微信小程序的技术优势,推动医保管理服务向数字化、智能化方向转型。通过开发这一系统,我们可以实现医保信息的实时更新、查询与共享,让民众能够方便快捷地获取自己的医保信息,进行业务办理,从而大大提升了医保服务的效率和便捷性。
此外,基于微信小程序的医保管理系统还能为医保管理部门提供更为精准、全面的数据分析支持。通过对医保数据的深入挖掘和分析,管理部门可以更好地了解民众的医疗需求、医保政策执行情况等信息,为政策制定和决策提供科学依据。同时,系统还能实现医保业务的自动化处理,减轻管理人员的工作负担,提升工作效率。
因此,基于微信小程序的医保管理系统选题不仅具有重要的实践意义,还具备深远的社会影响。它将为民众带来更加优质、便捷的医保服务体验,推动医保管理事业的创新发展,为实现健康中国的宏伟目标贡献力量。
1.2国内外研究概况
在国外,随着移动互联网技术的普及和微信小程序等轻量级应用的兴起,越来越多的国家和地区开始关注并投入到医保管理系统的研发中。他们借助先进的技术手段和创新的思维模式,不断推动医保管理服务的数字化转型,提升民众的医疗保障体验。这些系统通常具备高度的集成性和智能化特点,能够实现医保信息的快速查询、业务办理和数据分析等功能,为医保管理提供了有力的支持。
而在国内,基于微信小程序的医保管理系统也受到了广泛的关注和研究。众多学者和专家致力于该领域的探索与实践,提出了一系列创新性的理论和方法。他们结合国内医保管理的实际情况和民众的需求,不断优化系统的功能和性能,推动医保管理服务的升级换代。同时,随着微信平台的不断发展和完善,基于微信小程序的医保管理系统也得到了更广泛的应用和推广。越来越多的医保管理部门开始采用这一系统,实现了医保信息的实时更新和共享,提升了医保服务的效率和质量。
综上所述,基于微信小程序的医保管理系统在国内外都受到了广泛的关注和研究。无论是理论研究还是实践应用,都取得了显著的进展和成果。未来,随着技术的不断进步和应用的深入推广,相信这一领域将会迎来更加广阔的发展空间和更加丰富的应用场景。
1.3论文结构安排
第一章:引言,介绍研究背景和动机,概述研究目的和意义,概括国内外研究现状,并提供论文结构概述。
第二章:系统需求分析,通过用户需求分析和功能需求分析,明确用户对系统的需求和系统应具备的功能。
第三章:系统设计,设计系统架构,包括选择合适的架构模式和数据库设计,以及各个模块的详细设计。
第四章:系统实现,选择合适的技术工具和框架,逐一实现各个模块,建立数据库连接并实现前端界面开发。
第五章:系统测试,进行单元测试、集成测试和整体系统测试,确保系统功能的正确性、协调性和稳定性。
第六章,总结,总结研究工作的主要内容和成果,评价系统的优点和不足,并提出改进和进一步研究的建议,强调研究的意义和影响。
第2章 系统分析
2.1系统可行性分析
2.1.1技术可行性分析
基于微信小程序的医保管理系统采用了Spring Boot框架,开发了功能完备、使用简单的前端应用程序,并建立、维护了一个数据完整、安全、稳定性强的后台数据库系统。
系统使用Spring Boot框架和Mysql数据库作为设计工具,可简单易行地学习操作。用户角色之间的相结合开发一套基于微信小程序的医保管理系统是值得尝试的,数据完整性和许多品质为数据的功能分配和管理提供了依据。它也是数据库安全平台的重要组成部分,是提高和增强数据安全性的重要手段。此外,为了提供更平滑,更智能和更有效的基本控制方法,定义了同时构建对安全计算环境的支持所需的步骤,并帮助维护安全性。因为在这两种开发工具中,功能强大且免费且界面良好,所以基于微信小程序的医保管理系统在技术方面是可行的。
2.1.2经济可行性分析
基于微信小程序的医保管理系统管理的开发是由开发者自己开发,不需要购买其他软件或者端口之类的,而且在基于微信小程序的医保管理系统管理的开发之前所做的市场调研及其他的基于微信小程序的医保管理系统,都是没有任何费用的,通过开发者自己的努力,所有的工作的都是自己亲力亲为,在碰到自己比较难以解决的问题,大多是通过同学和指导老师的帮助进行相关信息的解决,所以对于基于微信小程序的医保管理系统的开发在经济上是完全可行的,没有任何费用支出的。
使用Spring Boot框架是比较成熟的技术,所以基于微信小程序的医保管理系统的开发在经济上是没有问题的。
2.1.3操作可行性分析
可操作性主要是对基于微信小程序的医保管理系统系统设计完成后,用户的使用体验度,对于管理员可以通过系统随时管理相关的数据信息,并且对于管理员、用户角色,都可以简单明了的进入到自己的系统界面,通过界面导航菜单可以简单明了地操作功能模块,方便用户信息需求和课程信息管理数据信息,对于系统的操作,不需要专业人员都可以直接进行功能模块的操作管理,所以在系统的可操作性是完全可以的。本系统的操作使用的也是界面窗口进行登录,所以操作人员只要会简单的电脑操作就完全可以的。
2.2系统需求分析
2.2.1功能需求分析
基于微信小程序的医保管理系统我划分为了用户管理模块和管理员模块这两大部分。
普通用户功能:
(1)登录: 基于微信小程序的医保管理系统前台注册后的用户是可以通过自己的账户名和密码进行登录的,当用户输入完整的自己的账户名和密码后,点击“登录”按钮后,将会首先验证输入的有没有空数据,再次验证输入的账户名+密码和数据库中当前保存的用户信息是否一致,只有在一致后将会登录成功并自动跳转到 基于微信小程序的医保管理系统的首页中;否则将会提示相应错误信息。
(3)新闻资讯:当用户点击下方导航栏“新闻资讯”这一菜单按钮,会显示管理员在后台发布的所有的新闻资讯,可以查看详情,进行收藏、点赞、评论等。
(4)药品目录:当用户点击下方导航栏“药品目录”这一菜单按钮,会显示管理员在后台发布的所有的药品目录,可以查看详情,进行预约、收藏、点赞、评论等。
(5)医保政策:当用户点击下方导航栏“医保政策”这一菜单按钮,会显示管理员在后台发布的所有的医保政策信息,可以查看详情,进行收藏、点赞、评论等。
(8)我的模块:普通用户在前台点击“我的”可以对用户的医保账户、报销申请、投诉反馈、通知提醒、基本信息、收藏等信息进行管理。
管理员端:
(1)系统用户:包括用户账号的添加、编辑和删除操作,可以查看用户信息、修改用户权限、冻结或解冻用户账号等。
(2)系统管理:当管理员点击“系统管理”时,可查看轮播图管理,如需添加新的轮播图,点击右侧“新增”按钮,上传图片,输入标题,点击“确认”按钮进行添加。
(3)公告信息管理:当管理员点击“公告信息管理”时,可查看公告信息,如需添加新的公告信息,点击右侧“新增”按钮,上传图片,输入标题,点击“确认”按钮进行添加。
(4)资源管理:当管理员点击“资源管理”时,可查看新闻资讯、资讯分类;如需添加新的新闻资讯,点击左侧“添加”按钮,上传封面图,输入标题,选择分类,输入标签、描述和正文,点击“提交”按钮进行添加。同时可对 基于微信小程序的医保管理系统模块的资讯信息进行增删改查。
(5)报销申请管理:当管理员点击“报销申请管理”时,可查所有用户报销申请详情信息。同时可对报销申请信息进行增删改查。
(6)投诉反馈管理:当管理员点击“投诉反馈管理”时,可查所有用户投诉反馈详情信息。同时可对投诉反馈信息进行增删改查。
(7)医保账户管理:当管理员点击“医保账户管理”时,可查所有医保账户详情信息。同时可对医保账户信息进行增删改查。
(8)个人信息:管理员和员工点击“个人信息”按钮,可以对个人的头像、昵称、手机号码等信息进行更新。
(9)修改密码:管理员和员工点击“修改密码”按钮,可以对登录密码进行更改,首先输入原密码,然后再输入新密码和确认密码,当原密码正确,输入两次新密码一致,
2.2.2非功能性需求分析
非功能性分析旨在评估基于微信小程序的医保管理系统的非功能需求和性能要求。通过对性能、可靠性、安全性、可用性和扩展性等方面进行评估,确保平台能够满足用户和系统运行的要求。具体如下2-1表格中:
表2.1基于微信小程序的医保管理系统非功能需求表
| 非功能性要求 | 说明 |
| 性能 | 评估响应时间、并发用户数、吞吐量等指标,以确保平台稳定高效地运行。 |
| 可靠性 | 评估系统的稳定性、容错能力和数据完整性,保障系统在故障情况下正常运行。 |
| 安全性 | 评估用户身份认证、数据加密和访问控制等,保护用户信息和交易的安全。 |
| 可用性 | 评估系统的稳定性、故障处理能力和用户界面友好性,提供良好的用户体验。 |
| 扩展性 | 评估系统的可扩展性和灵活性,以便根据需求进行功能扩展和升级。 |
2.3系统用例分析
系统用例分析是对基于微信小程序的医保管理系统中各个功能模块的用户需求和行为进行分析,以识别和描述不同的用户用例。通过系统用例分析,可以深入了解用户在平台上的操作流程和交互方式,为系统设计和开发提供指导,并确保平台能够满足用户的需求和期望。
基于微信小程序的医保管理系统中用户角色用例图如图2.1所示:

图2.1用户角色用例图
基于微信小程序的医保管理系统中管理员用例图如图2.2所示:

图2.2 管理员用例图
2.4本章小结
在系统分析的章节中,我们通过可行性分析、功能分析和系统用例分析等方法,全面评估了基于微信小程序的医保管理系统的可行性、功能需求以及用户需求。这些分析为后续的系统设计和开发提供了重要的指导和决策依据,确保平台能够满足用户需求,并实现预期目标和效益。
第3章 系统设计
基于微信小程序的医保管理系统总体设计包括系统架构、数据库设计、用户界面设计等方面。通过三层架构模式,确保系统的可靠性和可扩展性。设计规范化的数据库结构,以存储和管理食谱信息、用户数据等。同时,注重用户界面的友好性和易用性,提供便捷的功能操作和良好的用户体验。总体设计的目标是实现一个稳定、安全、高效的基于微信小程序的医保管理系统,满足用户的需求。
在系统架构设计中,我们将确定系统的整体结构和组件之间的关系。这包括选择适当的架构风格,划分系统的层次结构,并定义各个模块的职责和交互方式。架构图如下图所示。

图3-1基于微信小程序的医保管理系统架构设计图
表现层(Presentation Layer):负责与用户进行交互,将系统的功能和数据以易于理解和操作的方式展示给用户。通常包括用户界面、页面设计和用户输入验证等。
业务逻辑层(Business Logic Layer):处理系统的核心业务逻辑,包括对用户请求的处理、业务规则的执行以及数据的处理和转换。它独立于表现层和数据层,实现了业务逻辑的封装和复用。
数据层(Data Layer):负责数据的存储、访问和管理,包括数据库和持久化机制。数据层提供了对数据的增删改查操作,并与业务逻辑层进行交互,使系统能够有效地存储和检索数据。
这三个层次相互独立,通过明确的接口和协议进行通信,实现了系统的模块化和可扩展性。表现层负责将用户的请求传递给业务逻辑层,业务逻辑层处理请求并返回结果,最后数据层负责与数据库交互并提供数据支持。这种分层架构有助于实现系统的可维护性、灵活性和可测试性。
3.2系统功能模块设计
通过整体功能模块设计,我们将根据需求分析的结果,将系统的功能划分为不同的模块。每个模块负责实现特定的功能,并与其他模块进行协作。我们将详细定义每个模块的输入、输出、处理逻辑和相互依赖关系。具体的功能模块图如图3.1所示。

图3.1 基于微信小程序的医保管理系统功能模块图
3.3数据库设计
数据库设计是系统开发中至关重要的一环,它涉及到数据的组织、存储和管理。在数据库设计中,我们将根据系统的需求设计数据库的概念结构和逻辑结构,包括定义实体、属性、关系和约束等。
3.3.1数据库概念结构设计
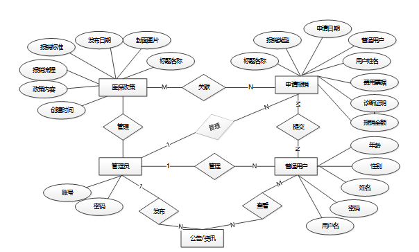
数据库概念结构设计主要涉及数据库的实体和实体之间的关系。通过实体-关系模型或者其他适当的模型,我们将定义系统中涉及的各个实体以及它们之间的联系。下面是整个基于微信小程序的医保管理系统的总E-R关系图。

图3.2基于微信小程序的医保管理系统总E-R关系图
3.3.2数据库逻辑结构设计
数据库逻辑结构设计则是在概念结构的基础上,进行具体的数据库表设计。我们将定义每个表的结构、字段和约束,并建立表与表之间的关系。具体如下。
| 编号 | 名称 | 数据类型 | 长度 | 小数位 | 允许空值 | 主键 | 默认值 | 说明 |
| 1 | token_id | int | 10 | 0 | N | Y | 临时访问牌ID | |
| 2 | token | varchar | 64 | 0 | Y | N | 临时访问牌 | |
| 3 | info | text | 65535 | 0 | Y | N | ||
| 4 | maxage | int | 10 | 0 | N | N | 2 | 最大寿命:默认2小时 |
| 5 | create_time | timestamp | 19 | 0 | N | N | CURRENT_TIMESTAMP | 创建时间: |
| 6 | update_time | timestamp | 19 | 0 | N | N | CURRENT_TIMESTAMP | 更新时间: |
| 7 | user_id | int | 10 | 0 | N | N | 0 | 用户编号: |
| 编号 | 名称 | 数据类型 | 长度 | 小数位 | 允许空值 | 主键 | 默认值 | 说明 |
| 1 | article_id | mediumint | 8 | 0 | N | Y | 文章id:[0,8388607] | |
| 2 | title | varchar | 125 | 0 | N | Y | 标题:[0,125]用于文章和html的title标签中 | |
| 3 | type | varchar | 64 | 0 | N | N | 0 | 文章分类:[0,1000]用来搜索指定类型的文章 |
| 4 | hits | int | 10 | 0 | N | N | 0 | 点击数:[0,1000000000]访问这篇文章的人次 |
| 5 | praise_len | int | 10 | 0 | N | N | 0 | 点赞数 |
| 6 | create_time | timestamp | 19 | 0 | N | N | CURRENT_TIMESTAMP | 创建时间: |
| 7 | update_time | timestamp | 19 | 0 | N | N | CURRENT_TIMESTAMP | 更新时间: |
| 8 | source | varchar | 255 | 0 | Y | N | 来源:[0,255]文章的出处 | |
| 9 | url | varchar | 255 | 0 | Y | N | 来源地址:[0,255]用于跳转到发布该文章的网站 | |
| 10 | tag | varchar | 255 | 0 | Y | N | 标签:[0,255]用于标注文章所属相关内容,多个标签用空格隔开 | |
| 11 | content | longtext | 2147483647 | 0 | Y | N | 正文:文章的主体内容 | |
| 12 | img | varchar | 255 | 0 | Y | N | 封面图 | |
| 13 | description | text | 65535 | 0 | Y | N | 文章描述 |
| 编号 | 名称 | 数据类型 | 长度 | 小数位 | 允许空值 | 主键 | 默认值 | 说明 |
| 1 | type_id | smallint | 5 | 0 | N | Y | 分类ID:[0,10000] | |
| 2 | display | smallint | 5 | 0 | N | N | 100 | 显示顺序:[0,1000]决定分类显示的先后顺序 |
| 3 | name | varchar | 16 | 0 | N | N | 分类名称:[2,16] | |
| 4 | father_id | smallint | 5 | 0 | N | N | 0 | 上级分类ID:[0,32767] |
| 5 | description | varchar | 255 | 0 | Y | N | 描述:[0,255]描述该分类的作用 | |
| 6 | icon | text | 65535 | 0 | Y | N | 分类图标: | |
| 7 | url | varchar | 255 | 0 | Y | N | 外链地址:[0,255]如果该分类是跳转到其他网站的情况下,就在该URL上设置 | |
| 8 | create_time | timestamp | 19 | 0 | N | N | CURRENT_TIMESTAMP | 创建时间: |
| 9 | update_time | timestamp | 19 | 0 | N | N | CURRENT_TIMESTAMP | 更新时间: |
| 编号 | 名称 | 数据类型 | 长度 | 小数位 | 允许空值 | 主键 | 默认值 | 说明 |
| 1 | auth_id | int | 10 | 0 | N | Y | 授权ID: | |
| 2 | user_group | varchar | 64 | 0 | Y | N | 用户组: | |
| 3 | mod_name | varchar | 64 | 0 | Y | N | 模块名: | |
| 4 | table_name | varchar | 64 | 0 | Y | N | 表名: | |
| 5 | page_title | varchar | 255 | 0 | Y | N | 页面标题: | |
| 6 | path | varchar | 255 | 0 | Y | N | 路由路径: | |
| 7 | position | varchar | 32 | 0 | Y | N | 位置: | |
| 8 | mode | varchar | 32 | 0 | N | N | _blank | 跳转方式: |
| 9 | add | tinyint | 3 | 0 | N | N | 1 | 是否可增加: |
| 10 | del | tinyint | 3 | 0 | N | N | 1 | 是否可删除: |
| 11 | set | tinyint | 3 | 0 | N | N | 1 | 是否可修改: |
| 12 | get | tinyint | 3 | 0 | N | N | 1 | 是否可查看: |
| 13 | field_add | text | 65535 | 0 | Y | N | 添加字段: | |
| 14 | field_set | text | 65535 | 0 | Y | N | 修改字段: | |
| 15 | field_get | text | 65535 | 0 | Y | N | 查询字段: | |
| 16 | table_nav_name | varchar | 500 | 0 | Y | N | 跨表导航名称: | |
| 17 | table_nav | varchar | 500 | 0 | Y | N | 跨表导航: | |
| 18 | option | text | 65535 | 0 | Y | N | 配置: | |
| 19 | create_time | timestamp | 19 | 0 | N | N | CURRENT_TIMESTAMP | 创建时间: |
| 20 | update_time | timestamp | 19 | 0 | N | N | CURRENT_TIMESTAMP | 更新时间: |
| 编号 | 名称 | 数据类型 | 长度 | 小数位 | 允许空值 | 主键 | 默认值 | 说明 |
| 1 | collect_id | int | 10 | 0 | N | Y | 收藏ID: | |
| 2 | user_id | int | 10 | 0 | N | N | 0 | 收藏人ID: |
| 3 | source_table | varchar | 255 | 0 | Y | N | 来源表: | |
| 4 | source_field | varchar | 255 | 0 | Y | N | 来源字段: | |
| 5 | source_id | int | 10 | 0 | N | N | 0 | 来源ID: |
| 6 | title | varchar | 255 | 0 | Y | N | 标题: | |
| 7 | img | varchar | 255 | 0 | Y | N | 封面: | |
| 8 | create_time | timestamp | 19 | 0 | N | N | CURRENT_TIMESTAMP | 创建时间: |
| 9 | update_time | timestamp | 19 | 0 | N | N | CURRENT_TIMESTAMP | 更新时间: |
| 编号 | 名称 | 数据类型 | 长度 | 小数位 | 允许空值 | 主键 | 默认值 | 说明 |
| 1 | comment_id | int | 10 | 0 | N | Y | 评论ID: | |
| 2 | user_id | int | 10 | 0 | N | N | 0 | 评论人ID: |
| 3 | reply_to_id | int | 10 | 0 | N | N | 0 | 回复评论ID:空为0 |
| 4 | content | longtext | 2147483647 | 0 | Y | N | 内容: | |
| 5 | nickname | varchar | 255 | 0 | Y | N | 昵称: | |
| 6 | avatar | varchar | 255 | 0 | Y | N | 头像地址:[0,255] | |
| 7 | create_time | timestamp | 19 | 0 | N | N | CURRENT_TIMESTAMP | 创建时间: |
| 8 | update_time | timestamp | 19 | 0 | N | N | CURRENT_TIMESTAMP | 更新时间: |
| 9 | source_table | varchar | 255 | 0 | Y | N | 来源表: | |
| 10 | source_field | varchar | 255 | 0 | Y | N | 来源字段: | |
| 11 | source_id | int | 10 | 0 | N | N | 0 | 来源ID: |
| 编号 | 名称 | 数据类型 | 长度 | 小数位 | 允许空值 | 主键 | 默认值 | 说明 |
| 1 | complaint_feedback_id | int | 10 | 0 | N | Y | 投诉反馈ID | |
| 2 | title_name | varchar | 64 | 0 | Y | N | 标题名称 | |
| 3 | feedback_type | varchar | 64 | 0 | Y | N | 反馈类型 | |
| 4 | regular_users | int | 10 | 0 | Y | N | 0 | 普通用户 |
| 5 | user_name | varchar | 64 | 0 | Y | N | 用户姓名 | |
| 6 | remarks | text | 65535 | 0 | Y | N | 备注信息 | |
| 7 | examine_state | varchar | 16 | 0 | N | N | 未审核 | 审核状态 |
| 8 | examine_reply | varchar | 16 | 0 | Y | N | 审核回复 | |
| 9 | create_time | datetime | 19 | 0 | N | N | CURRENT_TIMESTAMP | 创建时间 |
| 10 | update_time | timestamp | 19 | 0 | N | N | CURRENT_TIMESTAMP | 更新时间 |
| 编号 | 名称 | 数据类型 | 长度 | 小数位 | 允许空值 | 主键 | 默认值 | 说明 |
| 1 | drug_catalogue_id | int | 10 | 0 | N | Y | 药品目录ID | |
| 2 | drug_number | varchar | 64 | 0 | Y | N | 药品编号 | |
| 3 | drug_name | varchar | 64 | 0 | Y | N | 药品名称 | |
| 4 | drug_type | varchar | 64 | 0 | Y | N | 药品类型 | |
| 5 | drug_images | varchar | 255 | 0 | Y | N | 药品图片 | |
| 6 | drug_prices | int | 10 | 0 | Y | N | 0 | 药品价格 |
| 7 | can_reimbursement_be_made | varchar | 64 | 0 | Y | N | 能否报销 | |
| 8 | drug_details | text | 65535 | 0 | Y | N | 药品详情 | |
| 9 | hits | int | 10 | 0 | N | N | 0 | 点击数 |
| 10 | praise_len | int | 10 | 0 | N | N | 0 | 点赞数 |
| 11 | create_time | datetime | 19 | 0 | N | N | CURRENT_TIMESTAMP | 创建时间 |
| 12 | update_time | timestamp | 19 | 0 | N | N | CURRENT_TIMESTAMP | 更新时间 |
| 编号 | 名称 | 数据类型 | 长度 | 小数位 | 允许空值 | 主键 | 默认值 | 说明 |
| 1 | hits_id | int | 10 | 0 | N | Y | 点赞ID: | |
| 2 | user_id | int | 10 | 0 | N | N | 0 | 点赞人: |
| 3 | create_time | timestamp | 19 | 0 | N | N | CURRENT_TIMESTAMP | 创建时间: |
| 4 | update_time | timestamp | 19 | 0 | N | N | CURRENT_TIMESTAMP | 更新时间: |
| 5 | source_table | varchar | 255 | 0 | Y | N | 来源表: | |
| 6 | source_field | varchar | 255 | 0 | Y | N | 来源字段: | |
| 7 | source_id | int | 10 | 0 | N | N | 0 | 来源ID: |
表medical_insurance_account (医保账户)
| 编号 | 名称 | 数据类型 | 长度 | 小数位 | 允许空值 | 主键 | 默认值 | 说明 |
| 1 | medical_insurance_account_id | int | 10 | 0 | N | Y | 医保账户ID | |
| 2 | medical_insurance_card_number | varchar | 64 | 0 | Y | N | 医保卡号 | |
| 3 | regular_users | int | 10 | 0 | Y | N | 0 | 普通用户 |
| 4 | user_name | varchar | 64 | 0 | Y | N | 用户姓名 | |
| 5 | id_number | varchar | 64 | 0 | Y | N | 身份证号 | |
| 6 | medical_insurance_status | varchar | 64 | 0 | Y | N | 医保状态 | |
| 7 | medical_insurance_balance | int | 10 | 0 | Y | N | 0 | 医保余额 |
| 8 | payment_records | text | 65535 | 0 | Y | N | 缴费记录 | |
| 9 | create_time | datetime | 19 | 0 | N | N | CURRENT_TIMESTAMP | 创建时间 |
| 10 | update_time | timestamp | 19 | 0 | N | N | CURRENT_TIMESTAMP | 更新时间 |
表medical_insurance_policy (医保政策)
| 编号 | 名称 | 数据类型 | 长度 | 小数位 | 允许空值 | 主键 | 默认值 | 说明 |
| 1 | medical_insurance_policy_id | int | 10 | 0 | N | Y | 医保政策ID | |
| 2 | title_name | varchar | 64 | 0 | Y | N | 标题名称 | |
| 3 | cover_photo | varchar | 255 | 0 | Y | N | 封面图片 | |
| 4 | release_date | date | 10 | 0 | Y | N | 发布日期 | |
| 5 | reimbursement_standards | varchar | 64 | 0 | Y | N | 报销标准 | |
| 6 | reimbursement_process | text | 65535 | 0 | Y | N | 报销流程 | |
| 7 | policy_content | text | 65535 | 0 | Y | N | 政策内容 | |
| 8 | hits | int | 10 | 0 | N | N | 0 | 点击数 |
| 9 | praise_len | int | 10 | 0 | N | N | 0 | 点赞数 |
| 10 | create_time | datetime | 19 | 0 | N | N | CURRENT_TIMESTAMP | 创建时间 |
| 11 | update_time | timestamp | 19 | 0 | N | N | CURRENT_TIMESTAMP | 更新时间 |
| 编号 | 名称 | 数据类型 | 长度 | 小数位 | 允许空值 | 主键 | 默认值 | 说明 |
| 1 | notice_id | mediumint | 8 | 0 | N | Y | 公告id: | |
| 2 | title | varchar | 125 | 0 | N | N | 标题: | |
| 3 | content | longtext | 2147483647 | 0 | Y | N | 正文: | |
| 4 | create_time | timestamp | 19 | 0 | N | N | CURRENT_TIMESTAMP | 创建时间: |
| 5 | update_time | timestamp | 19 | 0 | N | N | CURRENT_TIMESTAMP | 更新时间: |
| 编号 | 名称 | 数据类型 | 长度 | 小数位 | 允许空值 | 主键 | 默认值 | 说明 |
| 1 | notification_reminder_id | int | 10 | 0 | N | Y | 通知提醒ID | |
| 2 | title_name | varchar | 64 | 0 | Y | N | 标题名称 | |
| 3 | regular_users | int | 10 | 0 | Y | N | 0 | 普通用户 |
| 4 | user_name | varchar | 64 | 0 | Y | N | 用户姓名 | |
| 5 | sending_date | date | 10 | 0 | Y | N | 发送日期 | |
| 6 | notification_content | text | 65535 | 0 | Y | N | 通知内容 | |
| 7 | create_time | datetime | 19 | 0 | N | N | CURRENT_TIMESTAMP | 创建时间 |
| 8 | update_time | timestamp | 19 | 0 | N | N | CURRENT_TIMESTAMP | 更新时间 |
| 编号 | 名称 | 数据类型 | 长度 | 小数位 | 允许空值 | 主键 | 默认值 | 说明 |
| 1 | praise_id | int | 10 | 0 | N | Y | 点赞ID: | |
| 2 | user_id | int | 10 | 0 | N | N | 0 | 点赞人: |
| 3 | create_time | timestamp | 19 | 0 | N | N | CURRENT_TIMESTAMP | 创建时间: |
| 4 | update_time | timestamp | 19 | 0 | N | N | CURRENT_TIMESTAMP | 更新时间: |
| 5 | source_table | varchar | 255 | 0 | Y | N | 来源表: | |
| 6 | source_field | varchar | 255 | 0 | Y | N | 来源字段: | |
| 7 | source_id | int | 10 | 0 | N | N | 0 | 来源ID: |
| 8 | status | bit | 1 | 0 | N | N | 1 | 点赞状态:1为点赞,0已取消 |
| 编号 | 名称 | 数据类型 | 长度 | 小数位 | 允许空值 | 主键 | 默认值 | 说明 |
| 1 | regular_users_id | int | 10 | 0 | N | Y | 普通用户ID | |
| 2 | user_name | varchar | 64 | 0 | Y | N | 用户姓名 | |
| 3 | user_age | varchar | 64 | 0 | Y | N | 用户年龄 | |
| 4 | user_gender | varchar | 64 | 0 | Y | N | 用户性别 | |
| 5 | id_number | varchar | 64 | 0 | Y | N | 身份证号 | |
| 6 | examine_state | varchar | 16 | 0 | N | N | 已通过 | 审核状态 |
| 7 | user_id | int | 10 | 0 | N | N | 0 | 用户ID |
| 8 | create_time | datetime | 19 | 0 | N | N | CURRENT_TIMESTAMP | 创建时间 |
| 9 | update_time | timestamp | 19 | 0 | N | N | CURRENT_TIMESTAMP | 更新时间 |
表reimbursement_application (报销申请)
| 编号 | 名称 | 数据类型 | 长度 | 小数位 | 允许空值 | 主键 | 默认值 | 说明 |
| 1 | reimbursement_application_id | int | 10 | 0 | N | Y | 报销申请ID | |
| 2 | title_name | varchar | 64 | 0 | Y | N | 标题名称 | |
| 3 | reimbursement_type | varchar | 64 | 0 | Y | N | 报销类型 | |
| 4 | regular_users | int | 10 | 0 | Y | N | 0 | 普通用户 |
| 5 | user_name | varchar | 64 | 0 | Y | N | 用户姓名 | |
| 6 | expense_receipts | varchar | 255 | 0 | Y | N | 费用票据 | |
| 7 | diagnostic_proof | varchar | 255 | 0 | Y | N | 诊断证明 | |
| 8 | reimbursement_amount | int | 10 | 0 | Y | N | 0 | 报销金额 |
| 9 | application_date | date | 10 | 0 | Y | N | 申请日期 | |
| 10 | application_remarks | text | 65535 | 0 | Y | N | 申请备注 | |
| 11 | examine_state | varchar | 16 | 0 | N | N | 未审核 | 审核状态 |
| 12 | pay_state | varchar | 16 | 0 | N | N | 未支付 | 支付状态 |
| 13 | pay_type | varchar | 16 | 0 | Y | N | 支付类型: 微信、支付宝、网银 | |
| 14 | create_time | datetime | 19 | 0 | N | N | CURRENT_TIMESTAMP | 创建时间 |
| 15 | update_time | timestamp | 19 | 0 | N | N | CURRENT_TIMESTAMP | 更新时间 |
表reimbursement_classification (报销分类)
| 编号 | 名称 | 数据类型 | 长度 | 小数位 | 允许空值 | 主键 | 默认值 | 说明 |
| 1 | reimbursement_classification_id | int | 10 | 0 | N | Y | 报销分类ID | |
| 2 | reimbursement_type | varchar | 64 | 0 | Y | N | 报销类型 | |
| 3 | create_time | datetime | 19 | 0 | N | N | CURRENT_TIMESTAMP | 创建时间 |
| 4 | update_time | timestamp | 19 | 0 | N | N | CURRENT_TIMESTAMP | 更新时间 |
| 编号 | 名称 | 数据类型 | 长度 | 小数位 | 允许空值 | 主键 | 默认值 | 说明 |
| 1 | slides_id | int | 10 | 0 | N | Y | 轮播图ID: | |
| 2 | title | varchar | 64 | 0 | Y | N | 标题: | |
| 3 | content | varchar | 255 | 0 | Y | N | 内容: | |
| 4 | url | varchar | 255 | 0 | Y | N | 链接: | |
| 5 | img | varchar | 255 | 0 | Y | N | 轮播图: | |
| 6 | hits | int | 10 | 0 | N | N | 0 | 点击量: |
| 7 | create_time | timestamp | 19 | 0 | N | N | CURRENT_TIMESTAMP | 创建时间: |
| 8 | update_time | timestamp | 19 | 0 | N | N | CURRENT_TIMESTAMP | 更新时间: |
| 编号 | 名称 | 数据类型 | 长度 | 小数位 | 允许空值 | 主键 | 默认值 | 说明 |
| 1 | upload_id | int | 10 | 0 | N | Y | 上传ID | |
| 2 | name | varchar | 64 | 0 | Y | N | 文件名 | |
| 3 | path | varchar | 255 | 0 | Y | N | 访问路径 | |
| 4 | file | varchar | 255 | 0 | Y | N | 文件路径 | |
| 5 | display | varchar | 255 | 0 | Y | N | 显示顺序 | |
| 6 | father_id | int | 10 | 0 | Y | N | 0 | 父级ID |
| 7 | dir | varchar | 255 | 0 | Y | N | 文件夹 | |
| 8 | type | varchar | 32 | 0 | Y | N | 文件类型 |
| 编号 | 名称 | 数据类型 | 长度 | 小数位 | 允许空值 | 主键 | 默认值 | 说明 |
| 1 | user_id | mediumint | 8 | 0 | N | Y | 用户ID:[0,8388607]用户获取其他与用户相关的数据 | |
| 2 | state | smallint | 5 | 0 | N | N | 1 | 账户状态:[0,10](1可用|2异常|3已冻结|4已注销) |
| 3 | user_group | varchar | 32 | 0 | Y | N | 所在用户组:[0,32767]决定用户身份和权限 | |
| 4 | login_time | timestamp | 19 | 0 | N | N | CURRENT_TIMESTAMP | 上次登录时间: |
| 5 | phone | varchar | 11 | 0 | Y | N | 手机号码:[0,11]用户的手机号码,用于找回密码时或登录时 | |
| 6 | phone_state | smallint | 5 | 0 | N | N | 0 | 手机认证:[0,1](0未认证|1审核中|2已认证) |
| 7 | username | varchar | 16 | 0 | N | N | 用户名:[0,16]用户登录时所用的账户名称 | |
| 8 | nickname | varchar | 16 | 0 | Y | N | 昵称:[0,16] | |
| 9 | password | varchar | 64 | 0 | N | N | 密码:[0,32]用户登录所需的密码,由6-16位数字或英文组成 | |
| 10 | | varchar | 64 | 0 | Y | N | 邮箱:[0,64]用户的邮箱,用于找回密码时或登录时 | |
| 11 | email_state | smallint | 5 | 0 | N | N | 0 | 邮箱认证:[0,1](0未认证|1审核中|2已认证) |
| 12 | avatar | varchar | 255 | 0 | Y | N | 头像地址:[0,255] | |
| 13 | open_id | varchar | 255 | 0 | Y | N | 针对获取用户信息字段 | |
| 14 | create_time | timestamp | 19 | 0 | N | N | CURRENT_TIMESTAMP | 创建时间: |
| 15 | vip_level | varchar | 255 | 0 | Y | N | 会员等级 | |
| 16 | vip_discount | double | 11 | 2 | Y | N | 0.00 | 会员折扣 |
表user_group (用户组:用于用户前端身份和鉴权)
| 编号 | 名称 | 数据类型 | 长度 | 小数位 | 允许空值 | 主键 | 默认值 | 说明 |
| 1 | group_id | mediumint | 8 | 0 | N | Y | 用户组ID:[0,8388607] | |
| 2 | display | smallint | 5 | 0 | N | N | 100 | 显示顺序:[0,1000] |
| 3 | name | varchar | 16 | 0 | N | N | 名称:[0,16] | |
| 4 | description | varchar | 255 | 0 | Y | N | 描述:[0,255]描述该用户组的特点或权限范围 | |
| 5 | source_table | varchar | 255 | 0 | Y | N | 来源表: | |
| 6 | source_field | varchar | 255 | 0 | Y | N | 来源字段: | |
| 7 | source_id | int | 10 | 0 | N | N | 0 | 来源ID: |
| 8 | register | smallint | 5 | 0 | Y | N | 0 | 注册位置: |
| 9 | create_time | timestamp | 19 | 0 | N | N | CURRENT_TIMESTAMP | 创建时间: |
| 10 | update_time | timestamp | 19 | 0 | N | N | CURRENT_TIMESTAMP | 更新时间: |
4.1登录模块
用户登录界面用于已注册用户进行账号登录,用户需要输入正确的用户名和密码才能成功登录系统。登录界面应对用户的输入进行验证,并提供密码找回或重新注册的选项。界面如下图所示。其主界面展示如下图4.1所示。

图4.1 登录界面图
登录代码如下:



4.2注册模块
用户可以进行注册,提供必要的个人信息如姓名、电话、邮箱等,并设置个人偏好和目标。用户注册功能帮助确保每个用户有独立的账号和个人数据,确保用户提供有效的信息。界面如下图所示。其主界面展示如下图4.2所示。

图4.2 注册界面图
注册代码如下:

4.3药品目录模块
当用户点击下方导航栏“药品目录”这一菜单按钮,会显示管理员在后台发布的所有的药品信息,可以查看详情,进行收藏、点赞、评论等。界面如下图所示。

图4.3 药品目录查看界面图
当管理员点击“药品目录管理”时,可查看所有药品信息。同时可对 药品目录信息进行增删改查。界面如下图所示。

图4.4 药品目录界面图
4.4新闻资讯模块
新闻资讯:当用户点击下方导航栏“新闻资讯”这一菜单按钮,会显示管理员在后台发布的所有的新闻资讯,可以查看详情,进行收藏、点赞、评论等。界面如下图所示。

图4.5 新闻资讯查看界面图
资源管理:当管理员点击“资源管理”时,可查看新闻资讯、资讯分类;如需添加新的新闻资讯,点击左侧“添加”按钮,上传封面图,输入标题,选择分类,输入标签、描述和正文,点击“提交”按钮进行添加。同时可对 基于微信小程序的医保管理系统模块的资讯信息进行增删改查。界面如下图所示。

图4.6新闻资讯管理界面图
4.5医保政策模块
医保政策:当用户点击下方导航栏“医保政策”这一菜单按钮,会显示管理员在后台发布的所有的医保政策信息,可以查看详情,进行点赞、评论、收藏等。界面如下图所示。

图4.7医保政策界面图
4.6报销申请模块
报销申请:当用户点击下方导航栏“报销申请”这一菜单按钮,会显示所有的报销申请信息,可以查看详情,进行相关操作等。界面如下图所示。

图4.9 报销申请查看界面图
报销申请管理:管理报销申请的发布、编辑和删除,还可以进行增删改查等操作。界面如下图所示。

图4.10 报销申请管理界面图
4.7系统用户界面
系统用户:包括用户账号的添加、编辑和删除操作,可以查看用户信息、修改用户权限、冻结或解冻用户账号等。界面如下图所示。

图5.11系统用户界面图
4.8投诉反馈管理界面
投诉反馈管理:管理投诉反馈的发布、编辑和删除,还可以进行增删改查等操作。界面如下图所示。

图5.10投诉反馈界面图
第5章 系统测试
5.1测试的目的
测试目的是为了验证系统的功能、性能和稳定性,以确保系统在实际应用中能够达到预期的要求。通过测试,可以发现潜在的问题和缺陷,并及时进行修复和改进。测试还可以评估系统的可靠性、安全性和用户体验,以提供一个高质量和可信赖的产品。此外,测试也有助于验证系统是否满足用户需求和预期,是否符合相应的标准和规范。总之,测试的目的是为了确保系统的质量和可靠性,从而为用户提供良好的使用体验和价值。
5.2系统部分测试
表5.1 用户注册测试用例
| 测试编号 | 测试内容 | 预期结果 |
| TC-001 | 输入有效信息 | 注册成功,跳转到登录页面 |
| TC-002 | 输入已存在账号 | 显示账号已存在的提示信息 |
| TC-003 | 输入无效信息 | 显示注册失败的提示信息,要求重新输入有效信息 |
表5.2 用户登录测试用例
| 测试编号 | 测试内容 | 预期结果 |
| TC-004 | 输入正确的账号密码 | 登录成功,跳转到个人主页 |
| TC-005 | 输入错误的账号密码 | 显示登录失败的提示信息,要求重新输入正确的账号密码 |
表5.3 修改密码测试用例
| 测试编号 | 测试内容 | 预期结果 |
| TC-006 | 输入有效密码 | 密码修改成功,显示修改成功的提示信息 |
| TC-007 | 输入无效密码 | 显示密码无效的提示信息,要求重新输入有效密码 |
| TC-008 | 输入错误原密码 | 显示原密码错误的提示信息,要求重新输入正确原密码 |
表5.4 查看药品目录测试用例
| 测试编号 | 测试内容 | 预期结果 |
| TC-011 | 点击查看食谱 | 显示当日的药品目录 |
| TC-012 | 选择其他日期 | 显示所选日期的药品目录 |
| TC-013 | 无可用食谱信息 | 显示暂无食谱的提示信息,提醒用户重新选择日期 |
表5.5 查看医保政策测试用例
| 测试编号 | 测试内容 | 预期结果 |
| TC-014 | 点击查看医保政策 | 显示医保政策页面,展示相关的文章、新闻等内容 |
| TC-015 | 选择其他分类 | 显示所选分类下的相关文章、新闻等内容 |
| TC-016 | 无可用医保政策信息 | 显示暂无医保政策的提示信息,提醒用户重新选择分类 |
5.3系统测试结果
综上所述,基于微信小程序的医保管理系统在功能测试中表现良好,通过了所有测试用例。系统提供的用户注册、登录、修改密码、查看药品目录和查看医保政策等主要功能都能正常运行,并能够给出预期的提示信息和结果。然而,为了确保系统的全面稳定性和质量,仍建议进行更多的综合性测试,包括性能测试、安全性测试和用户体验测试等,以进一步验证和改进系统的功能和性能。
基于微信小程序的医保管理系统经过深入研究和实践应用,展现出了显著的成效和广阔的应用前景。该系统充分利用了微信小程序的技术优势和微信平台的广泛覆盖,实现了医保信息的实时更新、查询和处理,为民众提供了更加便捷、高效的医保服务体验。同时,系统还具备强大的数据分析功能,为医保管理部门提供了科学决策的重要依据,推动了医保管理水平的提升和政策的优化。
从用户角度看,基于微信小程序的医保管理系统极大地简化了医保业务的办理流程,用户只需通过微信即可随时随地查询医保信息、办理相关业务,无需再为繁琐的线下流程而烦恼。这不仅提升了用户的满意度和获得感,也进一步增强了医保服务的普及性和可及性。
从管理角度看,该系统通过数据分析和挖掘,为医保管理部门提供了全面、准确的信息支持,有助于管理部门更好地掌握医保运行状况,及时发现和解决问题。同时,系统还能够优化资源配置,提高医保资金的使用效率,为医保事业的可持续发展奠定了坚实基础。
综上所述,基于微信小程序的医保管理系统在提升医保服务效率、优化管理决策等方面发挥了重要作用,具有重要的实践意义和推广价值。未来,随着技术的不断进步和应用的深入拓展,该系统有望为医保管理带来更多的创新和突破,为构建更加完善、高效的医保服务体系贡献力量。
[1]徐少军,李宗哲,梅杰,等. 基于Springboot+Vue框架的质量检验监督管理系统研发 [J]. 纺织标准与质量, 2024, (01): 11-14+21.
[2]于洋,安晓玲. 医院药品耗材集带采购管理系统的程序设计及实现 [J]. 航空航天医学杂志, 2024, 35 (02): 201-202.
[3]雷欣,马宏琳,郑霖,等. 基于SpringBoot的域名信息系统设计与实现 [J]. 电脑知识与技术, 2024, 20 (05): 44-47. DOI:10.14004/j.cnki.ckt.2024.0188.
[4]Wu J ,Chen N ,Xia H , et al. Design and application of a game‐based WeChat mini‐program for screening cognitive impairments in Chinese older adults [J]. Alzheimer's & Dementia, 2023, 19 (S11):
[5]Wu J ,Chen N ,Xia H , et al. Design and development of the intelligent voice recognition‐based cognitive assessment WeChat mini‐program [J]. Alzheimer's & Dementia, 2023, 19 (S11):
[6]Na T ,Xieyu C . Research on Factors Influencing User Growth of Mini-program Games [J]. Academic Journal of Humanities & Social Sciences, 2023, 6 (22):
[7]Wang R ,Zhao Z ,Chen S . Research on the Application of Wechat Mini Program in Rural Revitalization – Taking Yanping Jukou Township in Nanping as An Example [J]. Journal of Social Science Humanities and Literature, 2023, 6 (5):
[8]阮宏昌. 浅谈智慧医保系统在医院管理中的应用 [J]. 现代医院管理, 2023, 21 (05): 98-101.
[9]Yang Y . Design and Implementation of Student Information Management System Based on Springboot [J]. Advances in Computer, Signals and Systems, 2022, 6 (6):
[10]Hejing W . Commerce Middle Office Management System Based on Springboot [J]. International Journal of Advanced Network, Monitoring and Controls, 2022, 7 (2): 32-45.
[11]赵卫康, 绩效核算智能辅助管理系统V1.0.0. 天津市, 天津市海河医院, 2021-09-09.
[12]赵晶晶. 大数据分析在医院医保管理中的应用研究 [J]. 中国市场, 2021, (09): 36-37. DOI:10.13939/j.cnki.zgsc.2021.09.036.
[13]Transparency Market Research; Penetration of Advanced Technologies to Bring a Paradigm Shift in Growth of Warranty Management System Market, North America to Add Numerous Feathers of Growth, Opines TMR [J]. Medical Letter on the CDC & FDA, 2020, 1377-.
[14]卫鋆霞. 大数据背景下高职学生医保管理体系的构建与实施研究 [J]. 江苏教育研究, 2020, (Z6): 49-51. DOI:10.13696/j.cnki.jer1673-9094.2020.z6.011.
[15]夏明. 应用计算机网络对医保系统信息化管理的实践分析 [J]. 计算机产品与流通, 2020, (09): 55.
[16]马洪静. 大数据在医院医保管理中的应用 [J]. 人力资源, 2020, (14): 18-19.
[17]李若翰. 城乡居民大病保险管理系统设计与实现[D]. 江西财经大学, 2020. DOI:10.27175/d.cnki.gjxcu.2020.001277.
[18]杨俏. 大数据分析在医院医保管理中的应用浅析 [J]. 商讯, 2020, (16): 176-177.
[19]刘晖. 医养服务智慧健康管理系统的构建与思考 [J]. 湖南工程学院学报(自然科学版), 2020, 30 (01): 57-60. DOI:10.15987/j.cnki.hgbjbz.2020.01.013.
[20]徐付敏. 大数据分析在医院医保管理中的应用 [J]. 电子技术与软件工程, 2020, (01): 149-150.
致谢
在完成本论文的过程中,我要由衷感谢所有支持和帮助我的人。首先,我要感谢我的指导教师,他们给予了我宝贵的指导和建议,帮助我顺利完成研究工作。他们的专业知识和经验对我产生了深远的影响。此外,我要感谢我的家人和朋友,他们在我整个研究过程中给予了我无尽的鼓励和支持。他们相信我能够克服困难、坚持不懈地追求目标,这让我时刻保持积极向上的心态。最重要的是,我要感谢自己。在研究的过程中,我遇到了各种挑战和困难,但我从未放弃,始终保持着坚定的信念和努力的精神。正是这种勇气和毅力使我能够完成这项研究工作,并取得了令人满意的成果。
通过这次研究,我学到了很多知识和技能,也收获了自信和成长。我相信,只要我坚持努力和持续学习,就能够实现更大的成就和突破。因此,我将继续努力,为自己的梦想奋斗,成为一个有影响力和价值的人。最后,我再次向所有支持和帮助过我的人表示深深的感谢。你们的支持是我前进的动力,我会铭记于心,并用更好的成绩回报你们的期望和信任。谢谢!

被折叠的 条评论
为什么被折叠?



