作为扩展模块的安装

伺服驱动器的参数设置
1.设置为0,为位置模式,发送脉冲控制;

2. 设置旋转方向,以及脉冲方式,通常设置为01,因为FX3U-1PG只支持正方向脉冲+负方向脉冲方式;
当然想改变电机运动方向,也就可以将Pr0.06设置为1。

驱动器的设置操作方法
- 按M键,通过上下箭头选择不同的Pr0.0-分项,选择后按S键,通过上下键调整值,
- 设置好后按S键,再按M键出现EE_5E,再按下 S键,出现 EEP - 后,再一直按住上箭头,直到显示 " E5E " 是将参数存入到ROM区,
- 配置完成后记得断电重启,即配置完成。


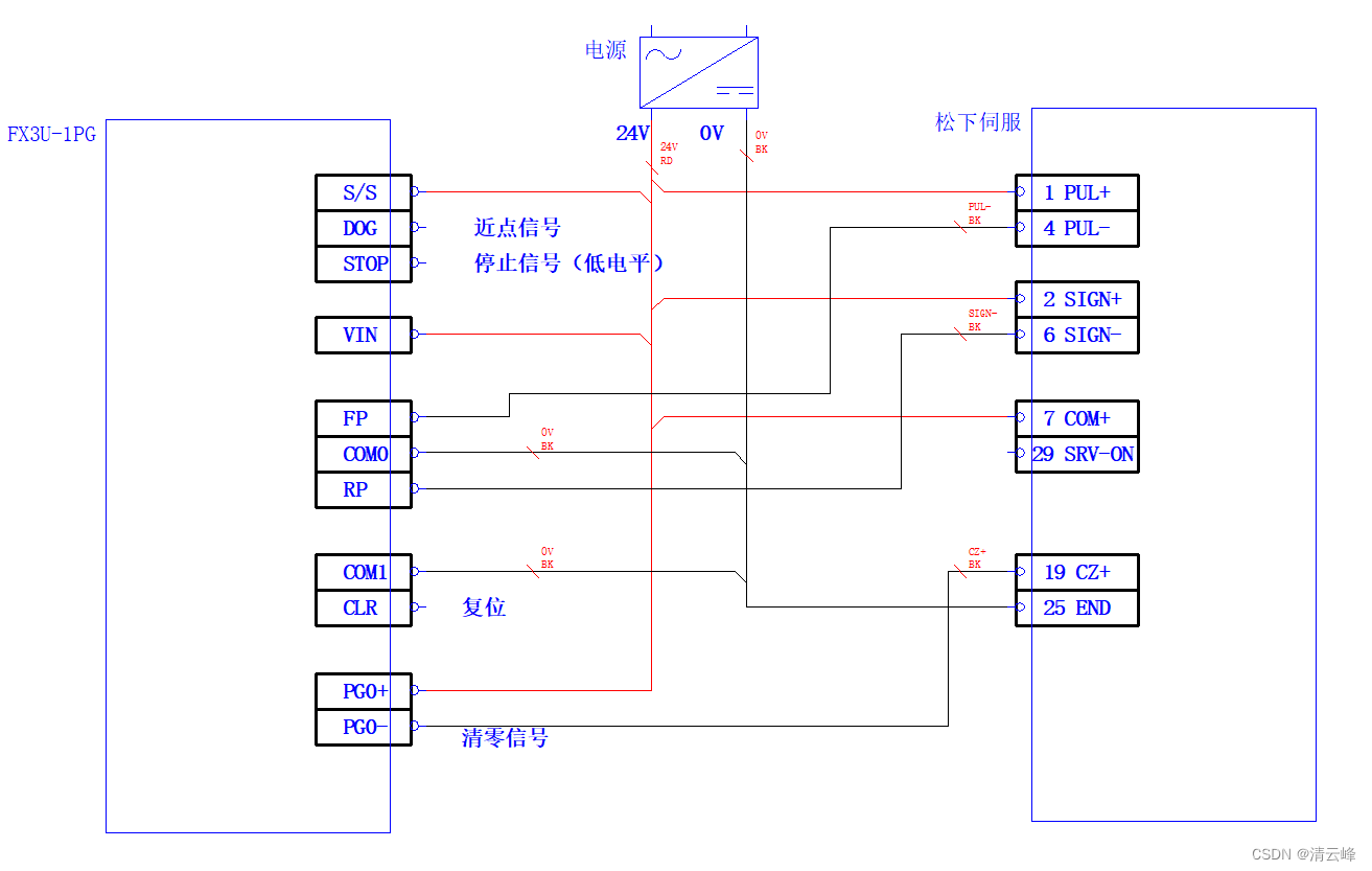
与伺服的接线

FX3U-1PG的缓冲区功能
缓冲区控制


简单示例 Jog 正反转控制,如下。(模块为安装在第一个位置时)

伺服驱动器设置2
对于精确定位需求,需要设置“每转脉冲” Pr0.08 参数项;
脉冲当量=螺距/每转脉冲
若希望脉冲当量为 0.001mm/pulse;
而螺距 有机械结构决定,参数已知。若机械参数螺距为 5mm;
则 每转脉冲 = 螺距/脉冲当量=5/0.001=5000
得到 设置值为5000

818

被折叠的 条评论
为什么被折叠?



