开源自己做的一款小型ESP32 C3 12F开发板
ESP32 C3 芯片简介
随着国产自研芯片热潮的吹起,RISC-V作为开源免费的指令集备受国内芯片半导体厂家青睐,一向以超高性价比著称的AIoT芯片厂家乐鑫自然也不会错过RISC-V架构芯片的研发,ESP32 C3和ESP32 H2 就是乐鑫推出来的搭载 RISC-V 32 位单核处理器的AIoT芯片。以下介绍来自乐鑫官方:
ESP32-C3 是一款安全稳定、低功耗、低成本的物联网芯片,搭载 RISC-V 32 位单核处理器,支持 2.4 GHz Wi-Fi 和 Bluetooth 5 (LE)。为物联网产品提供行业领先的射频性能、完善的安全机制和丰富的内存资源。ESP32-C3 对 Wi-Fi 和 Bluetooth 5 (LE) 的双重支持降低了设备配网难度,适用于广泛的物联网应用场景。
物联网叔叔最近对RISC-V芯片也比较感兴趣,就自己折腾了一下,买了一个esp32 C3的nodemcu小板子,发现接其他硬件非常不方便,由于用惯了物联网俱乐部的E53 系列传感器,而且手头也有很多E53接口的传感器,于是就自己想着自己设计一款带E53接口的小板子,于是乎重拾旧业,把荒废多年的pcb layout技能拿出来。
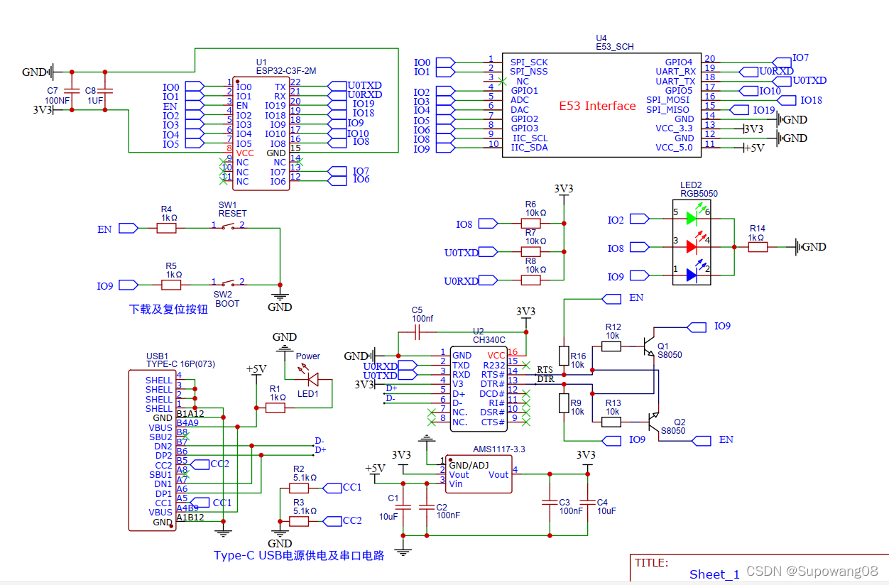
ESP32-C3-12F EVB Board原理图及硬件实物图

ESP32-C3-12F模组是安信可的,电源接口使用最新的TypeC USB接口,CH340C作为串口电平转换芯片,所有IO
本文介绍了作者基于RISC-V架构的ESP32 C3芯片,设计并制作了一款带有E53接口的ESP32 C3-12F开发板。开发板采用TypeC USB接口,使用CH340C进行串口电平转换,并详细说明了设计中的一些注意事项。硬件实物图展示了一个带有E53_SC1传感器的版本,已经过测试,兼容Arduino和ESP-IDF。开发板的原理图和PCB源文件已开源,可供下载。
最低0.47元/天 解锁文章

5万+

被折叠的 条评论
为什么被折叠?



