目录
一、事务的隔离级别
二、mysql怎么实现的可重复读
举例说明MVCC的实现
MVCC逻辑流程-插入
MVCC逻辑流程-删除
MVCC逻辑流程-修改
MVCC逻辑流程-查询
三、幻读
快照读和当前读
四、如何解决幻读
事务隔离级别有四种,mysql默认使用的是可重复读,mysql是怎么实现可重复读的?为什么会出现幻读?是否解决了幻读的问题?
一、事务的隔离级别
Read Uncommitted(未提交读)
在该隔离级别,所有事务都可以看到其他未提交事务的执行结果。读取未提交的数据,也被称之为脏读(Dirty Read)。该级别用的很少。
Read Committed(提交读)
这是大多数数据库系统的默认隔离级别(但不是MySQL默认的)。它满足了隔离的简单定义:一个事务只能看见已经提交事务所做的改变,换句话说就是事务提交之前对其余事务不可见。这种隔离级别也支持不可重复读(Nonrepeatable Read),因为同一事务的其他实例在该实例处理其间可能会有新的commit,所以同一select查询可能返回不同结果。
Repeatable Read(可重复读)
这是MySQL的默认事务隔离级别,它确保同一事务的多个实例在并发读取数据时,会看到同样的数据行。不过理论上,这会导致另一个棘手的问题:幻读 (Phantom Read)。简单的说,幻读指当用户读取某一范围的数据行时,另一个事务又在该范围内插入了新行,当用户再读取该范围的数据行时,会发现有新的“幻影” 行。InnoDB和Falcon存储引擎通过多版本并发控制(MVCC,Multiversion Concurrency Control)机制解决了该问题(mysql彻底解决了幻读问题?请往下看)。
Serializable(可串行化)
这是最高的隔离级别,它强制事务都是串行执行的,使之不可能相互冲突,从而解决幻读问题。换言之,它是在每个读的数据行上加上共享锁。在这个级别,可能导致大量的超时现象和锁竞争。
事务隔离级别
脏读
不可重复读
幻读
读未提交(read-uncommitted)
是
是
是
不可重复读(read-committed)
否
是
是
可重复读(repeatable-read)
否
否
是
串行化(serializable)
否
否
否
在MySQL的众多存储引擎中,只有InnoDB支持事务,所有这里说的事务隔离级别指的是InnoDB下的事务隔离级别。
二、mysql怎么实现的可重复读
MVCC多版本并发控制(Multi-Version Concurrency Control)是MySQL中基于乐观锁理论实现隔离级别的方式,用于实现读已提交和可重复读取隔离级别。
在《高性能MySQL》中对MVCC的解释如下

举例说明MVCC的实现
新建一张表test_zq如下
id
test_id
DB_TRX_ID
DB_ROLL_PT
MVCC逻辑流程-插入
在插入数据的时候,假设系统的全局事务ID从1开始,以下SQL语句执行分析参考注释信息:
begin;-- 获取到全局事务ID
insert into `test_zq` (`id`, `test_id`) values('5','68');
insert into `test_zq` (`id`, `test_id`) values('6','78');
commit;-- 提交事务
复制代码
当执行完以上SQL语句之后,表格中的内容会变成:
id
test_id
DB_TRX_ID
DB_ROLL_PT
5
68
1
NULL
6
78
1
NULL
可以看到,插入的过程中会把全局事务ID记录到列 DB_TRX_ID 中去
MVCC逻辑流程-删除
对上述表格做删除逻辑,执行以下SQL语句(假设获取到的事务逻辑ID为 3)
begin;--获得全局事务ID = 3
delete test_zq where id = 6;
commit;
复制代码
执行完上述SQL之后数据并没有被真正删除,而是对删除版本号做改变,如下所示:
id
test_id
DB_TRX_ID
DB_ROLL_PT
5
68
1
NULL
6
78
1
3
MVCC逻辑流程-修改
修改逻辑和删除逻辑有点相似,修改数据的时候 会先复制一条当前记录行数据,同事标记这条数据的数据行版本号为当前是事务版本号,最后把原来的数据行的删除版本号标记为当前是事务。
执行以下SQL语句:
begin;-- 获取全局系统事务ID 假设为 10
update test_zq set test_id = 22 where id = 5;
commit;
复制代码
执行后表格实际数据应该是:
id
test_id
DB_TRX_ID
DB_ROLL_PT
5
68
1
10
6
78
1
3
5
22
10
NULL
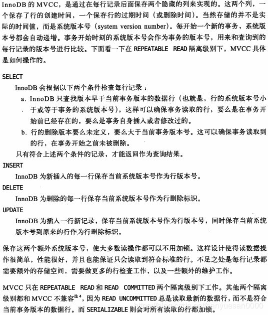
MVCC逻辑流程-查询
此时,数据查询规则如下:
查找数据行版本号早于当前事务版本号的数据行记录
也就是说,数据行的版本号要小于或等于当前是事务的系统版本号,这样也就确保了读取到的数据是当前事务开始前已经存在的数据,或者是自身事务改变过的数据
查找删除版本号要么为NULL,要么大于当前事务版本号的记录
这样确保查询出来的数据行记录在事务开启之前没有被删除
根据上述规则,我们继续以上张表格为例,对此做查询操作
begin;-- 假设拿到的系统事务ID为 12
select * from test_zq;
commit;
复制代码
执行结果应该是:
id
test_id
DB_TRX_ID
DB_ROLL_PT
6
22
10
NULL
这样,同一个事务中,就实现了可重复读。
三、幻读
什么是幻读,如下:

InnoDB实现的RR通过mvcc机制避免了这种幻读现象。
另一种幻读:

姑且把左边的事务命名为事务A,右边的命名为事务B。
事务B执行后,在事务A中查询没有查到B添加的数据行,这就是可重复读。
但是,在事务A执行了update后,再查询时就查到了事务A中添加的数据,这就是幻读。
这种结果告诉我们其实在MySQL可重复读的隔离级别中并不是完全解决了幻读的问题,而是解决了读数据情况下的幻读问题。而对于修改的操作依旧存在幻读问题,就是说MVCC对于幻读的解决是不彻底的。
快照读和当前读
出现了上面的情况我们需要知道为什么会出现这种情况。在查阅了一些资料后发现在RR级别中,通过MVCC机制,虽然让数据变得可重复读,但我们读到的数据可能是历史数据,不是数据库最新的数据。这种读取历史数据的方式,我们叫它快照读 (snapshot read),而读取数据库最新版本数据的方式,叫当前读 (current read)。
select 快照读
当执行select操作是innodb默认会执行快照读,会记录下这次select后的结果,之后select 的时候就会返回这次快照的数据,即使其他事务提交了不会影响当前select的数据,这就实现了可重复读了。快照的生成当在第一次执行select的时候,也就是说假设当A开启了事务,然后没有执行任何操作,这时候B insert了一条数据然后commit,这时候A执行 select,那么返回的数据中就会有B添加的那条数据。之后无论再有其他事务commit都没有关系,因为快照已经生成了,后面的select都是根据快照来的。
当前读
对于会对数据修改的操作(update、insert、delete)都是采用当前读的模式。在执行这几个操作时会读取最新的版本号记录,写操作后把版本号改为了当前事务的版本号,所以即使是别的事务提交的数据也可以查询到。假设要update一条记录,但是在另一个事务中已经delete掉这条数据并且commit了,如果update就会产生冲突,所以在update的时候需要知道最新的数据。也正是因为这样所以才导致幻读。
在快照读读情况下,mysql通过mvcc来避免幻读。
在当前读读情况下,mysql通过next-key来避免幻读
四、如何解决幻读
很明显可重复读的隔离级别没有办法彻底的解决幻读的问题,如果我们的项目中需要解决幻读的话也有两个办法:
使用串行化读的隔离级别
MVCC+next-key locks:next-key locks由record locks(索引加锁/行锁) 和 gap locks(间隙锁,每次锁住的不光是需要使用的数据,还会锁住这些数据附近的数据)的结合,next-key lock 会锁定范围和自身行,比如select...where id<6,锁定的是小于6的行和等于6的行
Next-Key Lock即在事务中select时使用如下方法加锁,这样在另一个事务对范围内的数据进行修改时就会阻塞:
select * from table where id<6 lock in share mode;--共享锁
select * from table where id<6 for update;--排他锁
实际上很多的项目中是不会使用到上面的两种方法的,串行化读的性能太差,而且其实幻读很多时候是我们完全可以接受的。
关于next-key locks请参考https://www.cnblogs.com/zhoujinyi/p/3435982.html
参考文章:
https://juejin.im/post/5c68a4056fb9a049e063e0ab
https://zhuanlan.zhihu.com/p/35500144
https://www.jianshu.com/p/69fd2ca17cfd
《高性能MySQL》
本文详细介绍了MySQL中可重复读(Repeatable Read)隔离级别的实现,通过MVCC多版本并发控制机制防止了脏读和不可重复读。然而,MVCC在某些场景下仍可能出现幻读。解释了快照读和当前读的概念,并指出MVCC仅在快照读时能避免幻读。文章最后讨论了解决幻读的方法,包括使用Serializable隔离级别和Next-Key Locks。
2423

被折叠的 条评论
为什么被折叠?



