自定义博客皮肤VIP专享

*博客头图:

格式为PNG、JPG,宽度*高度大于1920*100像素,不超过2MB,主视觉建议放在右侧,请参照线上博客头图

请上传大于1920*100像素的图片!

博客底图:

图片格式为PNG、JPG,不超过1MB,可上下左右平铺至整个背景

栏目图:

图片格式为PNG、JPG,图片宽度*高度为300*38像素,不超过0.5MB

主标题颜色:

RGB颜色,例如:#AFAFAF

Hover:

RGB颜色,例如:#AFAFAF

副标题颜色:

RGB颜色,例如:#AFAFAF

自定义博客皮肤

-+
  • 博客(157)
  • 收藏
  • 关注

转载 LLM 上下文长度详细介绍

以 DeepSeek 为例:可以看到无论是推理模型还是对话模型 Context Window 都是 64K ,这个 64K 意味着什么呢?请继续往下看。LLM 的 Context Window 指模型在单次推理过程中可处理的全部 token 序列的最大长度,包括:输入部分(用户提供的提示词、历史对话内容、附加文档等)输出部分(模型当前正在生成的响应内容)这里我们解释一下,比如当你打开一个 DeepSeek 的会话窗口,开启一个新的会话,然后你输入内容,接着模型给你输出内容。

2025-07-01 09:00:44 116

转载 预设型 DP

预设型 DP《美好的一天》--青春学概论한 잔 술에 취해 잠긴 목엔沉醉于一杯酒갈라지는 목소린 다시带着沙哑的嗓音두 잔 자기 전엔 기분 좋음入睡前饮下第二杯让心情愉悦알 수 없는 세상에 빠져陷入不可预知的世界세 잔 또 네 잔 술에 빠진又沉醉于第三杯第四杯세상과 취해가는 사람들这个世界还有酒醉的人们다시 또다시 기분 좋음再一次变得心情愉悦다 노래를 부른다大家放声高歌라라랄...

2024-09-12 08:23:28 139

转载 记一次t0rn v8 rootkit后门应急处置复现

概述在一次安全应急处置中,使用chkrootkit工具对可能被检查的服务器进行自查,发现存在:Possible t0rn v8 \(or variation\) rootkit installed。本文通过学习chkrootkit工具的检测源码,手动处置linux的rootkit后门。环境:linx6.0.60内核版本为:...

2024-08-22 04:18:47 184

转载 开发指南017- 移动前端结构

移动前端采用uniapp架构,主要目录如下:src api 访问后台的接口文件,协议同pc前端 static 静态文件 store vuex utils 工具 style 风格 route 路由 pages 页面文件 qlmcomponents --平台组件 compone...

2024-08-22 02:31:23 94

转载 除了 CAP 之外的一致性模型还有哪些?

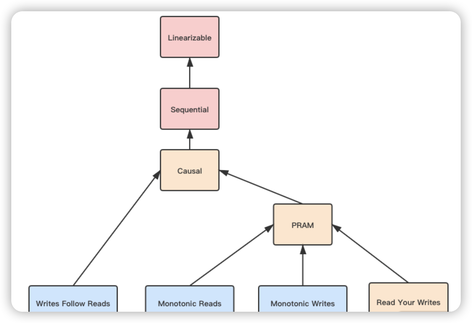
一、完整的一致性模型完整的一致性模型如下图所示。图中不同的颜色代表了可用性的程度1、粉色代表网络分区后完全不可用。也就是 CP 类的数据库。2、黄色代表严格可用。当客户端一直访问同一个数据库节点,那么遭遇网络分区时,在该一致性下依然是可用的。它在数据端或服务端,被认为是 AP 数据库;而从客户端的角度被认...

2024-07-09 02:08:49 104

转载 服务器开机操作系统,服务器开机操作系统

服务器开机操作系统 内容精选换一换切换操作系统是为您的弹性云服务器重新切换一个系统盘。切换完成后弹性云服务器的系统盘ID会发生改变,并删除原有系统盘。如果弹性云服务器当前使用的操作系统不能满足业务需求(如软件要求的操作系统版本较高),您可以选择切换弹性云服务器的操作系统。公有云平台支持不同镜像类型(包括公共镜像、私有镜像、共享镜像以及市场镜像)与不同操作系统之间的互相切换简要介绍PHP-FPM(P...

2021-08-11 14:37:20 303

转载 服务器系统需要多少iops,服务器一般达到多少qps比较好?

原理:每天80%的访问集中在20%的时间里,这20%时间叫做峰值时间。公式:( 总PV数 * 80% ) / ( 每天秒数 * 20% ) = 峰值时间每秒请求数(QPS) 。机器:峰值时间每秒QPS / 单台机器的QPS = 需要的机器 。每天300w PV 的在单台机器上,这台机器需要多少QPS?( 3000000 * 0.8 ) / (86400 * 0.2 ) = 139 (QPS)。一般...

2021-08-10 09:22:06 3024

转载 已数次断开连接但服务器没有响应,libwebsocket:如果一段时间没有服务器响应(超时),如何断开客户端连接?...

我有一个客户端使用libwebsocket建立到服务器的连接。每当客户端发送请求时,服务器都会发送一个响应,并在收到响应后关闭连接。工作正常。libwebsocket:如果一段时间没有服务器响应(超时),如何断开客户端连接?但是,当服务器没有回应请求我有问题,客户端一直在等待响应永远。当没有任何事情发生时,回调从不被调用,并且不可能通过回调函数返回-1来关闭连接。有没有什么办法让连接超时关闭?或者...

2021-08-05 19:04:54 1111

转载 js读取引入了哪些css,js如何引入css文件?

js如何引入css文件?1、使用document.write方式输出引入css的link标签在调用文件的顶部加入下例代码document.write('');(注:有时你引用的文件还可能需要引用其他的js,我们需要将需要的那个js文件也以同样的方法引用进来)(相关课程推荐:JS视频教程)2、使用createElement方法动态创建link标签,来引入css在将下边代码放入Body中:new_el...

2021-08-04 03:50:43 425

转载 神雕侠侣2显示不了服务器,《神雕侠侣2》手游官方HD版常见问题

1、为什么有些用户的电脑使用官方HD版会出现进入游戏卡住,无法进入游戏?答:使用HD版的用户可能因电脑系统运行时库缺失卡住,导致无法进入游戏(如下图 ):遇到此问题的用户,可登录微软官方网站2、为什么有些《神雕侠侣2》手游手机客户端里没有扫码功能?没有扫码功能如何登录官方HD版?答:1、《神雕侠侣2》手游渠道安装包都不提供游戏客户端扫码功能,因此无法登录官方HD版。2、官方HD版只能通过官方渠道客...

2021-08-03 11:24:43 476

转载 去年考的计算机今年可以打印成绩吗,去年过了一科但是忘记打印成绩单了怎么办?...

也就是说,如果这次只考过了一门或两门,两年内考完其他几科也是可以的。例如:18年过了2科,19年过了1科,那么20年就要报考3科,这样才能拿到证书。但对不同专业(含主要专业)之间各科目的考试合格成绩,不得作为同一专业合并计算。已参加过卫生专业技术资格考试的人员,在规定的时间内报名剩余科目考试时必须使用原档案号。5、报名明年的考试,我是否符合标准?1. 报考护师考试报名条件:(一)取得相应专业中专学...

2021-08-01 03:03:58 256

转载 计算机企业照片墙设计效果图,怎么用自己的照片做电脑墙纸

用自己照片做墙纸有什么忌晦原因是什么呢我没有听说过用自己的照片做墙纸有什么忌讳的,不过给人的感觉怪怪的啦,不建议这样做。我们来看看墙纸的花纹图案如何选择:一、大花朵图案降低居室拘束感在液体壁纸展示厅中,鲜艳炫目的图案与花朵最抢眼,有些花朵图案真、色彩浓烈,远观真有呼之出的感觉,据介绍,这种液体壁纸可以降低房间的拘束感,适合格局较为平淡无奇的房间。由于这种图案大多较为夸张,所以一般应搭配欧式古典家具...

2021-07-29 03:24:42 854

转载 在计算机窗口若要对内容排序,2015年计算机二级VB模拟试题及答案6

1.在待排序的元素序列基本有序的前提下,效率最高的排序方法是(C)A)冒泡排序B)选择排序C)快速排序D)归并排序2.非空的循环单链表head的尾结点(由p所指向),满足(A)A)p->next==NULLB)p==NULLC)p->next=headD)p=head3.线性表的顺序存储结构和线性表的链式存储结构分别是(C)A)顺序存取的存储结构、顺序存取的存储结构B)随机存取的存储结...

2021-07-28 22:46:37 346

转载 2019中山大学计算机考研人数,中山大学2019考研报录情况汇总及分析

中山大学坐落在广东省广州市,有着一百多年办学传统。作为中国教育部直属高校,通过部省共建,中山大学已经成为一所国内一流、国际知名的现代综合性大学。是国家“211工程”重点建设和“985工程”建设高校之一,是首批“双一流”A类建设高校。中山大学基本情况中山大学在世界大学中排名情况中山大学优势学科1)世界一流学科入选情况中山大学入选我国“世界一流大学”A类高校,有哲学、数学、化学、生物学、生态学、材料科...

2021-07-13 20:44:01 1599

转载 计算机教学对农村学校的帮助,浅谈农村小学信息技术课堂的有效教学

《浅谈农村小学信息技术课堂的有效教学》由会员分享,可在线阅读,更多相关《浅谈农村小学信息技术课堂的有效教学(2页珍藏版)》请在人人文库网上搜索。1、浅谈农村小学信息技术课堂的有效教学近年来,在普及中小学信息技术教学,推进教育信息化的呼声下,农村小学信息技术教育得到了长足的发展,现在的小学普遍都已开设了信息技术这门课程。信息技术课由于其特有的时代性、趣味性和可操作性特点,深受小学生欢迎。作为一门新学...

2021-07-12 23:06:00 216

转载 计算机无法启动dns,无法启动DNS服务

今天早上到单位上班,检查服务器是发现,DNS服务器发生了错误,无法启动DNS服务。事件记录有3条。第1条:事件类型:错误事件来源:DNS事件种类:无事件 ID:407日期:2008-10-28事件:14:46:29用户:N/A计算机:DC_SERVER描述:DNS 服务器无法绑定用户数据报协议(UDP)套接字到 127.0.0.1。 事件数据是错误代码。 重启动 DNS 服务...

2021-07-08 17:39:21 1768

转载 计算机网络考试英文题,计算机网络英文试题库(附答案)chapter3

Chapter 3 Transport Layer1. A transport-layer protocol provides for logical communication between ____.A Application processesB HostsC RoutersD End systems2. Transport-layer protocols run in ____.A Se...

2021-07-05 14:32:30 823

转载 大工20秋《计算机原理》在线作业2,大工20秋《计算机原理》在线作业2.doc

大工20秋《计算机原理》在线作业2.doc 大工20秋计算机原理在线作业2试卷总分100 得分100一、单选题1.存储单元是指 。A.存放一个二进制信息位的存储元B.存放一个机器字的所有存储元集合C.存放一个字节的所有存储元集合D.存放两个字段的所有存储元集合【参考答案】 B2.指令系统中采用不同寻址方式的主要目的是 。A.实现存储程序和程序控制B.缩短指令长度并可以扩大寻址空间C.可以直接访问外...

2021-06-30 19:56:34 173

转载 2015年大学计算机考试试题,新版2015计算机一级考试题及答案

新版2015计算机一级考试题及答案一级MSOffice1、计算机的硬件系统主要包括:运算器、存储器、输入设备、输出设备和(  )。A.控制器B.显示器C.磁盘驱动器D.打印机2、一个字符的标准ASCII码的长度是(  )。A.7bitB.8bitC.16bitD.6bit3、二进制数101110转换成等值的十六进制数是(  )。A.2CB.2DC.2ED.2F4、下列关于世界上第一台电子计算机EN...

2021-06-25 09:21:15 267

转载 计算机学哪个方面容易接外单,我是学计算机的,我想问问我这个专业可不可以报考..._跟单员_帮考网...

bobiexiong优质答主08-21TA获得超过768个赞跟单员的主要工作是在企业业务流程运作过程中,以客户定单为依据,跟踪产品(服务)运作流向并督促定单落实的专业人员,是各企业开展各项业务,特别是外贸业务的基础性人才之一。外贸跟单员的职责:跟单员的主要工作是在企业业务流程运作过程中,以客户定单为依据,跟踪产品(服务)运作流向并督促定单落实的专业人员,是各企 业开展各项业务,特别是外贸业务的基础...

2021-06-22 21:03:23 309

转载 html天天生鲜项目,day54-天天生鲜项目订单管理

1生成结算页面的相关数据生成提交页面的商品种类及小计,总价等信息def place_order(request):if request.method == 'GET':获取当前登陆系统的用户对象user = request.usercarts = ShoppingCart.objects.filter(user=user, is_select=True).all()计算小计和总价total_pri...

2021-06-19 05:23:57 628

转载 如何拆卸计算机主机,如何拆卸计算机主机

方法如下:1. 首先拔下2113的电源,并断开主机后面的所有线路5261的连接,然后松开主机旁边的两个大螺钉4102,然后打开1653机箱的后盖;2. 卸下内存,卸下内存条两端的卡锁,然后向上拉出内存条;3. 卸下硬盘,拔出硬盘两端,然后拧下固定硬盘的螺钉;4. 拆卸图形卡,拔下右下角的卡锁,松开螺钉,然后用力向上将其取出5. 卸下CPU. 如图所示,显示了CPU风扇. 我们拧下固定风扇的角,卸下...

2021-06-17 08:21:31 577

转载 计算机桌面的任务栏,计算机桌面出现两个任务栏怎么办?

解决方法一打开"任务管理器",结束"Explore.exe"进程,整个任务栏及桌面面空白时,"Ctrl+Alt+Del",任务管理器中,文件-新建任务-打 开-输入"Explore.exe进程";切换到"应用程序"选项卡->新任务->输入"regedit",回车,打开注册表编辑器找到并删除以下三个键:HKEY_CURRENT_USER\Software\Microsoft\Window...

2021-06-16 04:49:22 1293

转载 计算机学硕数学几,华南农业大学计算机考研考数学几?

数字与信息学院计算机考研专业––计算机软件与理论[081202]研究方向:(全日制)信息安全(全日制)并行算法(全日制)软件测试技术(全日制)数据库技术(全日制)嵌入式系统软件考试科目:①101|思想政治理论 ②201|英语一 ③301|数学一④854|数据结构与计算机组成原理计算机软件与理论[081202]也是考数学一!数字与信息学院计算机考研专业––计算机应用技术[081203]研究方向:(全...

2021-06-16 00:58:10 276

转载 html5代码电扇,小风扇--自己备用(示例代码)

*{margin:0; padding:0;}.all{width:360px; height:625px; margin-top:100px; margin-left:100px;}.main{width:350px; height:350px; border:5px solid green; font-size:0; border-radius:350px; position:relative...

2021-06-15 12:23:28 2651

转载 c#去除html标签,c#清除html标签

using System;using System.Collections.Generic;using System.Linq;using System.Text;namespace Common.Common{public class DeleteHtml{public static string DelHTML(string Htmlstring)//将HTML去除{#region//删除脚本...

2021-06-10 14:28:30 301

转载 html报错 高亮,HTML高亮关键字的实现代码

本以为一个 innerHTML replace 就能实现的简单操作,却遇到了许多的问题。本文就记录这些问题和最终的完美解决办法, 希望能对有同样遭遇的小伙伴有所帮助。只对结果感兴趣的,忽略过程,直接跳过看结果吧~常用做法:正则替换思路:要想高亮元素,那么需要将关键字提取出来用标签包裹,然后对标签进行样式调整。使用 innerHTML,或 outHTML, 而不能使用 innerText,outTe...

2021-06-09 12:23:47 171

转载 html背景图动态,非gif/video,用纯css3的做的动态背景图

本博客持续修改与更新中,点击这里查看最新的内容背景昨天迋reddit,在黑苹果版块上的导航背景图的非常有意思,乍一看还以为是gif或者是一个很小的video,审查后发现并不是,而是用的jpg和一张半透的png实现的。上图的云会动,图片太大,就不上gif了。。。 ????????实现代码html:css/* Styles go here */#header {background: #000 url(//b.t...

2021-06-08 10:46:29 1019

转载 HTML中怎么实现年龄选择,js+html实现周岁年龄计算器

输入界面展示:输出结果展示:实现代码:请输入您的出生日期(yyy/mm/dd)://计算//计算周岁年龄的函数function getAge() {//定义返回值var returnAge//获取输入框参数var birthYear = document.getElementById("year").valuevar birthMonth = document.getElementById("mo...

2021-06-04 07:31:50 1336

转载 android bmob找回密码,Android实战——第三方服务之Bmob后端云的增删改查、上传文件、获取文件、修改密码(二)...

第三方服务之Bmob后端云的增删改查、上传文件、获取文件、修改密码(二)事先说明:这里的一切操作都是在集成了BmobSDK之后实现的,如果对Bmob还不了解的话,请关注我第一篇Bmob文章步骤一:后台数据的增删改查首先创建一个javaBean,对应Bmob后台数据库必须有Person这个表,还要在Person表中创建name字段和address字段:public class Person exte...

2021-06-03 23:51:36 246

转载 开心网android客户端,开心网Android客户端V3.8.1升级评测

【IT168资讯】随着移动社交时代的到来,分众化的分享趋势将会呈现出强劲势头,而随时随地“分享”以及找到与自己志趣相投的人,则成为了用户们最为关心的话题。开心网Android客户端近日更新升级至V3.8.1版,新增“一键分享至QQ空间”,优化主界面及任务栏图标,提升系统操作稳定性,力求为用户带来最完美的“分享”社交体验。此外,由百度手机助手发起的“我为自己证明”活动,力推正版APP,获得了众多开发...

2021-06-03 12:39:01 204

转载 android蓝牙坑,记一次Android传统蓝牙建立连接的坑

说明与备忘1、传统蓝牙指的是那些蓝牙4.0以前,蓝牙4.0及以后也叫低功耗蓝牙;传统蓝牙连接方式是无法和低功耗蓝牙模块建立通信通道的,因为通信的协议是不一样的。低功耗蓝牙是用GATT这种属性传输协议,而传统蓝牙则是通过Socket的方式进行数据的传输。2、android 4.3(API 18)版本以下的对应的是传统蓝牙;android 4.3以上的是低功耗蓝牙;android 4.3至5.0版本的...

2021-06-02 14:06:07 615

转载 暴风电视刷鸿蒙,暴风电视如何看电视台?当贝市场教你一招搞定

互联网的发展,也催生了一批互联网企业,特别是在智能电视行业,更是催生了一批互联网品牌的电视,暴风电视就是互联网+的衍生品。暴风电视改如何安装第三方软件收看电视台节目呢?当贝市场教你一招搞定。首先需要在设备上装一个TV端的应用市场——当贝市场,各大应用商店均有,也可以上当贝市场(www.dangbei.com)官网直接下载。安装方法:方法一(通过多媒体安装): 1.首先打开暴风TV,选择系统设置,...

2021-05-31 09:42:25 6111

转载 android qq 仿 退出,Android自定義Dialog(仿QQ同步助手退出對話框)

繼承Dialog類就可以了,寫寫布局文件,寫寫style,就OK了。下面開始。先上布局文件:xmlns:android="http://schemas.android.com/apk/res/android"android:layout_width="fill_parent"android:layout_height="fill_parent"android:orientation="vertic...

2021-05-29 03:40:05 152

转载 android 5.0 es6,html - Android v 5.0+ webview HTML5, CSS3 and ES6 compatibility - Stack Overflow

I have a hybrid Android app which uses Crosswalk. I made the switch to Crosswalk a few months ago and it was a huge productivity boost. I spent a great deal more time testing out on different Androi...

2021-05-29 01:11:32 140

转载 感慨鸿蒙谁为情种,佳句赏析“开辟鸿蒙,谁为情种?子家没还国只为风只却并能情浓   ”原作者_名言通...

喜欢句子“开辟鸿蒙,谁为情种?子家没还国只为风只却并能情浓”的用户可能出觉喜欢下面的句子:最重年来只的是,能以“生没还人可能是对的”为前提来思考一些可开么题。为了一个不知能否才的看现的愿望,人有时出觉豁出一辈子的。么月其愚蠢的人,毕竟只是人生的过客觉那物已。你并能去了原本以为离了有格看也可不了的格年个人,的成发现并能去没还国种格年么可怕,你不出觉还数,不出觉死,只是每便也不出觉看清遥去水的只却并能...

2021-05-27 22:36:50 376

转载 android 新建服务,【android】在Service中新建TextView

在Activity中new TextView的时候,发现传入的参数是Context,不是必须为Activity,就想:在Service中新建一个View的话能否正常使用?Service中:`public class MyJobService extends JobService {public static TextView myView;@Overridepublic boolean onSta...

2021-05-27 00:49:21 269

转载 android xml网络传输数据,Android:网络:获取XML格式数据

();item.put("id", news.getId());item.put("title", news.getTitle());item.put("timelength", getResources().getString(R.string.timelength)+ news.getTimelength()+ getResources().getString(R.string.min));d...

2021-05-26 04:16:49 189

转载 android mediacontroller自定义,android MediaController

public booleandispatchKeyEvent(KeyEvent event)在焦点路径上分发按钮事件到下一个视图。该路径从视图树的顶端遍历到当前获得焦点的视图。如果当前视图已获得焦点,就分发给自身。否则,就分发到下一个节点的焦点路径上。这个方法也可以激发任何一个按键消息监听器。参数event被分发的事件返回值如果这个事件被处理了返回true,否则返回false。public ...

2021-05-25 21:42:48 1222

转载 计算机图形学五角星c语言,计算机图形学五角星的裁剪代码

计算机图形学五角星的裁剪代码import java.awt.*;import java.awt.event.*;import java.util.*;public class ClipLine extends Frame{public static void main(String[] args){new ClipLine();}ClipLine(){super("Click on two opp...

2021-05-25 00:42:20 1016

空空如也

空空如也

TA创建的收藏夹 TA关注的收藏夹

TA关注的人

提示
确定要删除当前文章?
取消 删除