Soot生成控制流图

1.下载jdk1.7并配置环境变量(下载地址:http://www.oracle.com/technetwork/java/javase/downloads/java-archive-downloads-javase7-521261.html),
下载eclipse kepler(下载地址:http://www.eclipse.org/downloads/packages/eclipse-standard-43/keplerr),
下载soot-2.5.0.jar(下载地址:http://pan.baidu.com/s/1kUzd8Tx)。
【安装遇到的问题】
1)jdk1.7安装,配置环境变量后报Error:could not open ‘C:\Program Files\Java\jre1.7.0_80\lib\amd64\jvm.cfg'.
解决方法:把环境变量Path里面的%JAVA_HOME%/bin放在最前面,若没有%JAVA_HOME%/bin,则创建。
2.把soot-2.5.0.jar导入项目,并复制粘贴到项目的bin目录,然后命令行进入项目bin目录,使用下面的命令生成dot文件。【sootTest为包(package)名,Triangle为类名】
java -cp soot-2.5.0.jar soot.tools.CFGViewer --soot-classpath .;"%JAVA_HOME%"\jre\lib\rt.jar sootTest.Triangle


执行后在项目bin目录下会生成sootOutput文件夹,里面有生成的dot文件,把生成的dot文件重命名。

3.下载graphviz(不限版本),然后配置环境变量并安装(参考地址:https://blog.csdn.net/lanchunhui/article/details/49472949),使用dot -version查看安装是否成功。

4.命令行进入sootOutput目录下,使用dot -Tpng Triangle.dot -o Triangle.png命令,来可视化dot文件。


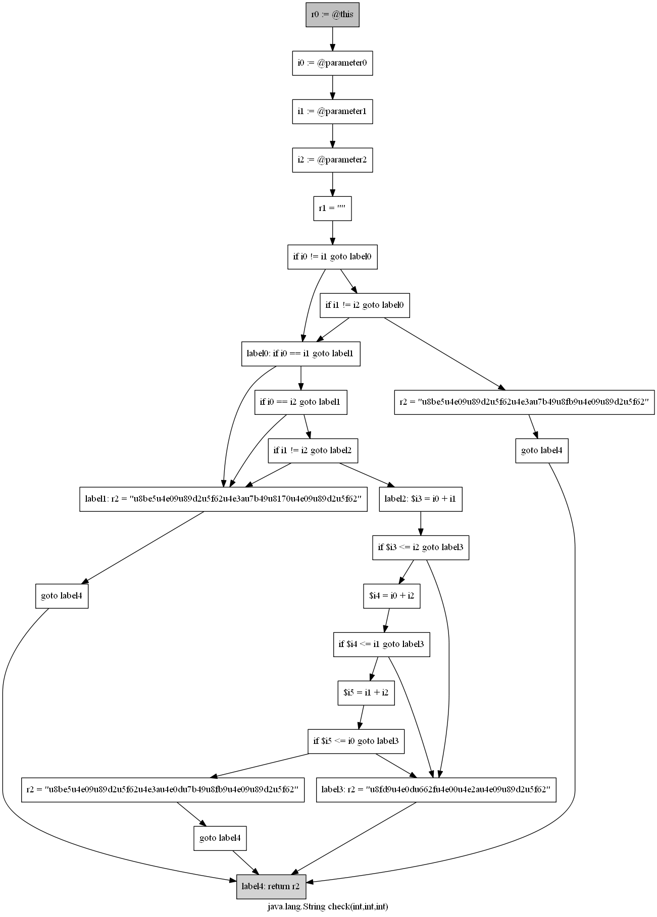
生成Triangle类的控制流图:

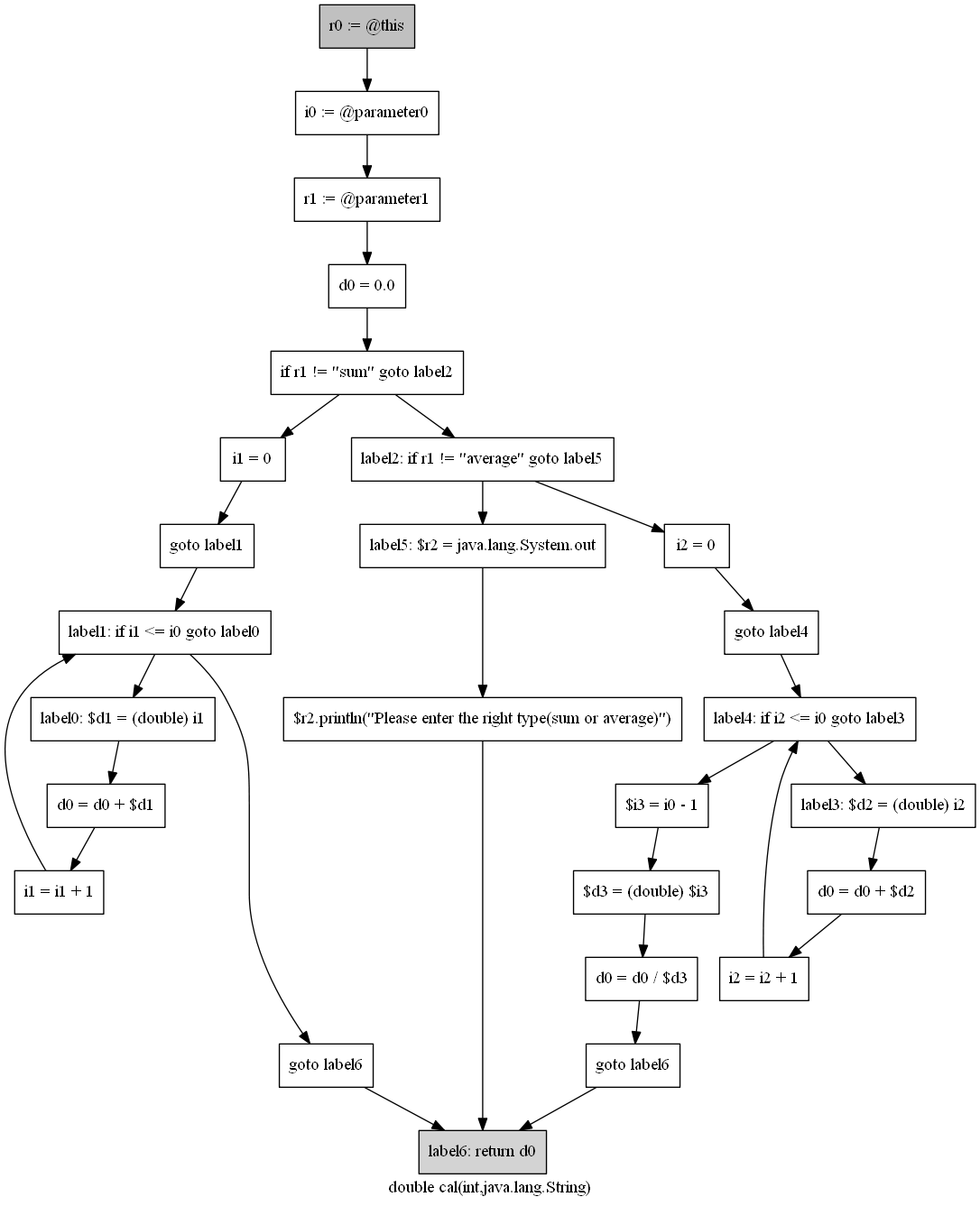
生成Test类的控制流图:

5.测试用例

Triangle.java
package sootTest;
public class Triangle {
public String check(int a, int b, int c){
String result = "";
if(a == b && b == c){
result = "该三角形为等边三角形";
}else if(a == b || a == c || b ==c){
result = "该三角形为等腰三角形";
}else if(a + b > c && a + c > b && b + c > a){
result = "该三角形为不等边三角形";
}else{
result = "这不是一个三角形";
}
return result;
}
}
Test.java
package sootTest;
public class Test {
private double num = 5.0;
public double cal(int num, String type){
double temp=0;
if(type == "sum")
{
for(int i = 0; i <= num; i++){
temp =temp + i;
}
}
else if(type == "average")
{
for(int i = 0; i <= num; i++){
temp = temp + i;
}
temp = temp / (num -1);
}else{
System.out.println("Please enter the right type(sum or average)");
}
return temp;
}
}
本文介绍如何使用Soot工具生成Java程序的控制流图(CFG),包括环境搭建、dot文件生成及可视化步骤,并提供测试用例。

被折叠的 条评论
为什么被折叠?



