C语言程序与设计实验报告
实验项目:
-
结构体变量的应用
-
结构体数组的应用
-
共用体的应用
-
结构体指针的应用
姓名:徐溢璠 实验地点: 514实验室 实验时间:2019年6月26日
一、实验目的与要求
1、掌握结构体类型说明和结构体类型变量、数组、指针的定义方法及使用。
2、学会引用结构体中的成员。
3、掌握利用指向结构体的指针成员构成链表的基本算法。
4、了解联合体类型和枚举类型的说明、其变量的定义及赋初值的方法。
5、了解联合类型变量中各成员的存储结构,学会引用各成员中的数据。
6、学习正确引用枚举类型常量,了解如何对枚举类型变量进行操作。
二、实验内容
9.2.1 结构体变量的应用
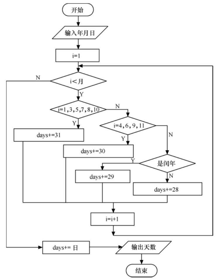
1、简单问题描述:试利用结构体类型描述年、月、日,输入一个日期,统计该日期是本年度第多少天。程序流程图如下:

2、实验代码
#include<stdio.h>
main()
{
struct date
{
int year;
int month;
int day;
};
struct date a;
int i,days=0;
printf("输入年,月,日:");
scanf("%d%d%d",&a.year,&a.month,&a.day);
for(i=1;i<a.month;i++)
{
if(i==1||i==3||i==5||i==7||i==8||i==10||i==12)
days+=31;
else if(i==4||i==6||i==9||i==11)
days+=30;
else if(a.year/4==0&&a.year%100!=0||a.year%400==0)
days+=29;
else
days+=28;
}
days+=a.day+1;
printf("%d年%d月%d日是该年的第%d天",a.year,a.month,a.day,days);
}

3、问题分析
问题:

解决办法:将
if(i==1||3||5||7||8||10||12)
days+=31;
else if(i==4||6||9||11)
days+=30;
改为
if(i==1||i==3||i==5||i==7||i==8||i==10||i==12)
days+=31;
else if(i==4||i==6||i==9||i==11)
days+=30;
9.3.2 结构体数组的应用
1、简单问题描述:在选举中进行投票,包含候选人姓名,得票数,假设有多位候选人,用结构体数组统计各候选人的得票数。程序流程图如下所示:

2、实验代码
#include<stdio.h> #include<string.h> struct person { char name[20]; int count ; }a[6]={"zhang",0,"li",0,"wang",0,"zhao",0,"liu",0,"zhu",0}; main() { int i,j; char abc[20]; for(i=1;i<=10;i++) { printf("输入候选人名字:"); scanf("%s",abc) ; for(j=0;j<6;j++) if(strcmp(abc,a[j].name)==0) a[j].count++; } for(j=0;j<6;j++) printf("%s的票数是:%d\n",a[j].name,a[j].count); }

3、问题分析
问题:刚开始并不知道“若第j个候选人与输入的名字相同,则第j位加一票”怎么用程序代码表达。
解决办法:百度,用一个函数“strcmp”。
9.3.3 共用体的应用
1、简单问题描述:若将教师和学生的数据放在统一表格中。教师的数据包括编号,姓名,职业和职务,学生的数据包括编号,姓名,职业和班级。试编写程序填写表格。程序流程图如下所示:

2、实验代码
#include<stdio.h> #include<stdlib.h> struct { int number; char name[30]; char job; union { int classes; char position[10]; }category; }person[2]; main() { int i; for(i=0;i<2;i++) { printf("请输入编号、姓名、职业:"); scanf("%s%d%s",&person[i].name,&person[i].number,&person[i].job); if(person[i].job=='s') { printf("请输入班级:"); scanf("%d",&person[i].category.classes); } else if(person[i].job=='t') { printf("请输入职务:"); scanf("%s",&person[i].category.position); } else { printf("input error!"); abort(); } } printf("\n"); printf("编号\t\t姓名\t\t职业\t\t班级/职务\n"); for(i=0;i<2;i++) { if(person[i].job=='s') { printf("%d\t\t%s\t\t%c\t\t%d\n",person[i].number,person[i].name,person[i].job,person[i].category.classes); } else { printf("%d\t\t%s\t\t%c\t\t%s\n",person[i].number,person[i].name,person[i].job,person[i].category.position); } } }

3、问题分析
问题:无论怎样输入都是如图所示:

解决办法: scanf("%d%s%s",&person[i].number,&person[i].name,&person[i].job);改为scanf("%s%d%s",&person[i].name,&person[i].number,&person[i].job);因为我输入的顺序和字符类型不同。
9.3.4 结构体指针的应用
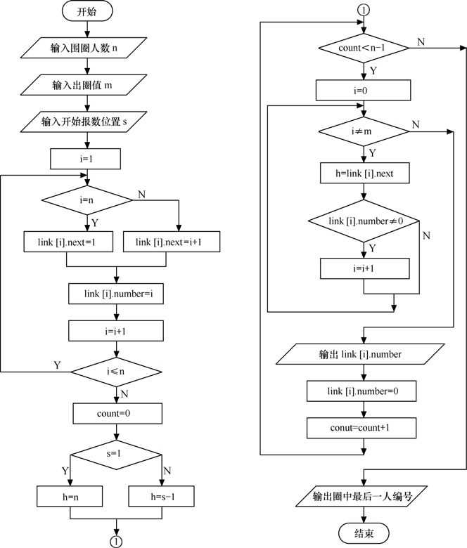
1、简单问题描述:n个人围成一圈,从第s个人开始按顺时钟1,2,3……,m,的顺序报数,数到m的人出圈,然后从出圈的下一个人开始重复此过程,输出所有出圈人的顺序。程序流程图如下所示:

2、实验代码
#include<stdio.h> #define N 10 struct child { int no; int next; }; struct child link[N]; main() { int i,n,m,s,count,h; printf("输入围圈人数,出圈报数,开始报数位置:"); scanf("%d%d%d",&n,&m,&s); for(i=1;i<=n;i++) { if(i==n) link[i].next=1; else link[i].next=i+1; link[i].no=i; } count=0; if(s==1)h=n;else h=s-1; printf("出圈顺序为:"); while(count<n-1) { i=0; while(i!=m) { h=link[h].next; if(link[h].no) i++; } printf("%d, ",link[h].no); link[h].no=0; count++; } for(i=1;i<=n;i++) { if(link[i].no!=0) printf("%d",link[i].no); } }

3、问题分析
按照流程图和书上提示来,并没有太大的问题。
三、实验小结
收获:
1、C语言中,要用if(i==1||i==3||i==5||i==7||i==8||i==10||i==12)表示或者,而不是用if(i==1||3||5||7||8||10||12)表示。
2、strcmp(s,n)用于比较字符串s和n。
3、输入的内容要和scanf中的字符型保持一致,否则无法达到结果。
4、\t为输出空格。
929

被折叠的 条评论
为什么被折叠?



