LM317是常见的可调集成稳压器,最大输出电流2.2A,输出电压范围1.25v一37v(可连续可调),元件样见图①,集成内部结构图見图②
图①
图②
LM317基本接法见图③
图③
见图③,1、2脚之间为1.25v电压基准,为保证稳压器的输出性能,R1应小于240Ω,改变R2阻值即可调整稳压电压值,D1、D2用于保护LM317。
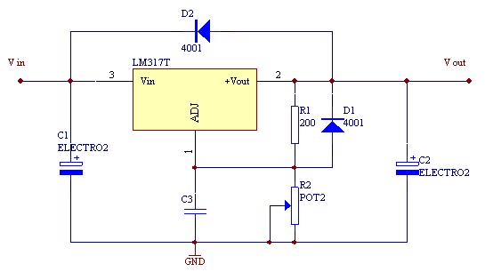
下面是LM317应用电路原理见图:
图④LM317应用电路图
如上图④,LM317输出电流为1.5A,输出电压可在1.2v一37v之间连续调节,其输出电压由两只外接电阻R1、RP1决定,输出端和调整端之间的电压差为1.25v,这个电压将产生几毫安的电流,经R1、Rp1到地,在Rp1上分得的电压加到调整端,通过改变Rp1就能改变输出电压。
ⅤD1(1N4007)为保护二极管,防止隐压器输出短路而损坏lc,ⅤD2(1N4002)用于防止输出短路而损坏集成电路。
此应用电路达到效果是: 电路输出电压1.25v一37v之间连续可调,输出最大电流1.5A。
1万+

被折叠的 条评论
为什么被折叠?



