一、松下伺服参数及说明
海宝系统松下驱动器参数设置:
参数编号 | Pr00 | Pr01 | Pr03 | Pr06 | Pr07 | Pr08 | Pr11 | Pr422 |
参数含义 | 旋转方向 | 控制模式 | 刚性设定 | 脉冲极性 | 脉冲模式 | 指令脉冲 | 输出脉冲 | 零漂设定 |
X | 0 | 1 | 13 | 0 | / | / | 2500 | 0 |
Y1 | 0 | 1 | 13 | 0 | / | / | 2500 | 0 |
Y2 | 1 | 0 | 13 | 0 | 0 | 10000 (2500) | / | / |
设置方法
1.按S后,按M切换出现pr000即为参数设定模式
2.按上下箭头切换对应参数pr000---pr07f,切换到要修改的参数序号如pr003修改刚性
3.按S,出现数值,即为此参数的数值,按上下箭头修改大小,(如果位数多,向左键为切换位数修改方式)
4.长按S,确定,自动返回参数序号
5.然后按M,显示EE--SET,
6.然后按S,显示EEP---
7.然后按方向箭头上键,出现------,直至出现finish或者reset(按住约5-10秒)
恢复出厂设置
1.按s后,按三下M,当出现AF-ACL后
2.按上下键切换出现AF-INI
3.按S键出现ini -后
4.长按向上键约5-10秒出现-------后出现finish即可,ok
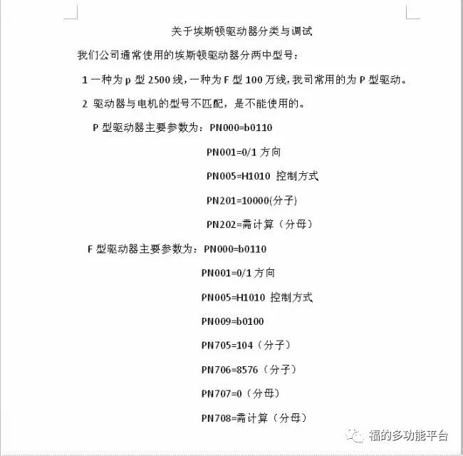
二、埃斯顿伺服主要参数

三、步进拨码参数说明
四、设定数据算法


8614

被折叠的 条评论
为什么被折叠?



