超级实用CAD技巧应用汇总!技巧大全、插件合集、快捷键合集等
各位朋友,CAD福利来啦!超级实用CAD技巧应用汇总,千万不能错过!有技巧大全、插件合集、快捷键合集、字体大全、常用图库大全、常见问题及解决办法、版本转换,是人手一份的好资料。
CAD:计算机辅助设计(Computer Aided Design)指利用计算机及其图形设备帮助设计人员进行设计工作。CAD技术作为杰出的工程技术成就,已广泛地应用于工程设计的各个领域。CAD系统的发展和应用使传统的产品设计方法与生产模式发生了深刻的变化,产生了巨大的社会经济效益。

超级实用CAD技巧应用汇总!技巧大全、插件合集、快捷键合集等
老刘废话不多说,直接上图!
【文末免费打包带走】
CAD技巧应用汇总一览
CAD版本转换、CAD常用图库、CAD字体大全、史上最全面CAD使用技巧、170个CAD常见问题及解决方法

CAD技巧应用汇总一览
CAD版本转换
完美转换各个版本到2019版!
CAD字体大全
CAD出现各种显示不全,不能显示的字体都能迎刃而解!

CAD字体大全
史上最全面的CAD使用技巧
一.52个CAD常用命令

52个CAD常用命令
二.47个CAD快捷键

47个CAD快捷键

47个CAD快捷键
三.50个CAD使用技巧

50个CAD使用技巧

50个CAD使用技巧
170个CAD常见问题及解决方法
1.如何替换找不到的原文字体?
2.如何删除顽固图层?
3.打开旧图遇到异常错误而中断退出怎么办?
4.在 AUTOCAD 中插入 EXCEL 表格的方法。
5.在 Word 文档中插入 AutoCAD 图形的方法。

170个CAD常见问题及解决方法
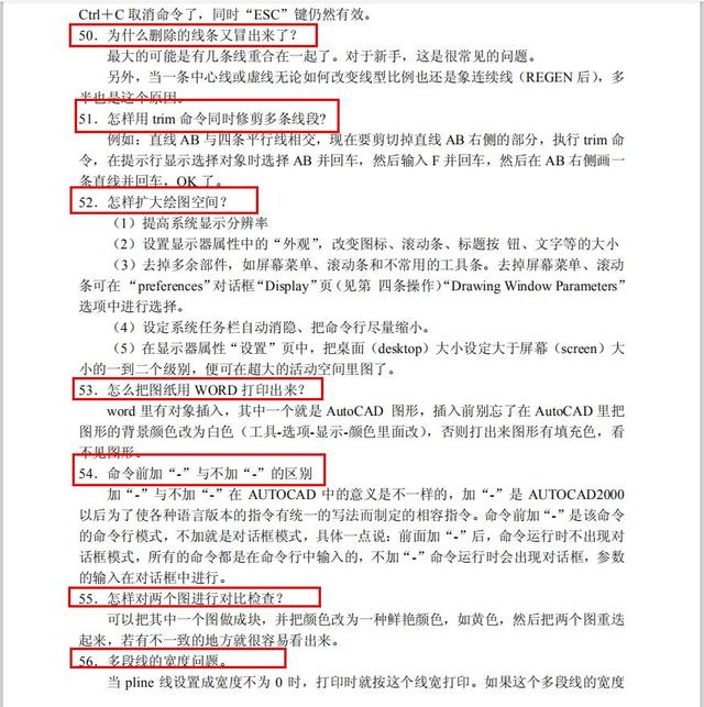
50.为什么删除的线条又冒出来了?
51.怎样用 trim 命令同时修剪多条线段?
52.怎样扩大绘图空间?
53.怎么把图纸用 WORD 打印出来?
54.命令前加“-”与不加“-”的区别
55.怎样对两个图进行对比检查?

170个CAD常见问题及解决方法
101.粘贴到 Word 文档中的 AutoCAD 图形,打印出的线条太细,怎么办?
102. 为什么有些图形能显示,却打印不出来?
103.Ctrl 键无效怎么办?
104.填充无效时怎么办?
105.加选无效时怎么办?

170个CAD常见问题及解决方法
169.如何输入圆弧对齐文字?
170.如何给图形文件减肥?

170个CAD常见问题及解决方法
目前CAD已经是国际社会上广为流行的绘图工具,如果您还不了解的话,就赶快来学习了解一下吧。掌握它的各种应用和制图技巧,不断提高你的工作效率,提升自身的价值。现在越来越的朋友通过各种途径学习CAD,毕竟设计师无论是在工程建筑方面还是在房屋装修方面都是有着十分不错的前程。
只要你生活工作中有接触到CAD,或者正在学习CAD,这份资料就一定要拥有!快带走吧!

这是一份全面的CAD资源合集,包括技巧大全、插件合集、快捷键、字体替换、版本转换及170个常见问题解决方案。帮助CAD使用者提升效率,解决设计过程中的各种问题。
4092

被折叠的 条评论
为什么被折叠?



