

本ppt包含了3种教材一致性分析方法,
但是本视频录制了其中之一
韦伯一致性分析法。
SEC和achieve分析法在后续的时间会继续录制。
以本篇硕士论文为例来进行一个分析,
看看该文作者是如何来运用韦伯一致性分析法的。

视频,先睹为快。
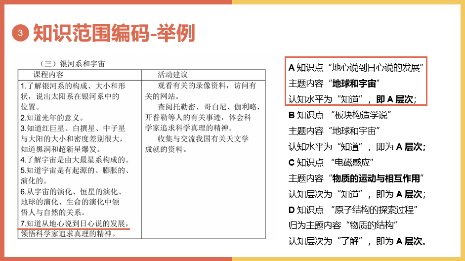
如何编码+知识种类一致性判断






知识深度一致性
知识深度判断方法多元


也有文献使用问卷方法来进行调查

知识广度一致性






我理解的是试卷分布的习题是有限的,课标上的范围是很广的,所以没有覆盖全面也是能理解的一个正常现象。
知识分布一致性





这就是我分享的内容啦,
其实这也是老师布置的一个作业,
我想用这种方式来记录一下,
有很多不足,
大家一起来讨论交流吧。
在后续的内容中会持续更新此部分内容,欢迎大家一起参与讨论。也祝大家元旦快乐。
END
过几天豆浆机打豆豆就四岁啦,
有一篇编辑了近一个月的推文,
2021年1月3日 21:38
准时发送。
元旦新年寄语
Happy New Year
【新年快乐】
欢迎大家在文末留言,也祝福大家新年快乐!
总结一下2020,为2021立下不倒的flag吧~
新年愿望
持续完善豆浆机打豆豆【知识记录】的内容。
2021年争取多看一些书,2020年看的书太少了。
多看看有趣的电影,和你们分享有趣的灵魂。
豆浆机打豆豆
看我干啥?
扫码关注啊~
图片丨来源于网络+釷釷
文章丨来源于釷釷
本内容聚焦韦伯一致性分析法,通过一个硕士论文案例展示其应用过程。视频讲解了编码与知识一致性的判断,涉及知识深度、广度和分布的一致性。后续将更新SEC和achieve分析法。欢迎大家参与讨论,一起庆祝元旦并许下新年愿望。
564

被折叠的 条评论
为什么被折叠?



