依托学科课程体系的《计算机导论》课程改革
2019-03-22 08:58:18次浏览
罗琼


【摘 要】“计算机导论”是计算机专业的引导性课程,论文在对课程专业知识繁杂,学生理解困难,教学效果不佳的现状进行了分析的基础上,根据“计算机导论”的课程特点,结合学科体系要求,对课程的改革提出了一些方法和建议,重点是优化课程内容、打造精英团队、改进教学方法,培养学生计算思维和实践能力并为后续课程起到实质性的引导作用。
【关键词】课程改革;计算思维;任务驱动
0 引言
1989年,ACM攻关组提交了著名的“计算作为一门学科”报告,报告认为,“计算机导论”课程要培养学生面向科学的思维能力,是学生领会学科的力量,以及从事本学科工作的价值所在[1]。2001年,CC2001将计算机学科划分为计算机科学、计算机工程、软件工程、信息工程、信息技术五个分支[2]。2005年,CC2005进一步指出,该课程的关键是课程的结构设计问题,ACM和IEEE-CS分别为这五个分支学科设计了相对独立的课程体系,要求“计算机导论”课程应该以面向计算学科的思维能力,即计算思维能力的培养为核心,为学生的大学课程打好基础[3]。2002年中国计算机学会教育委员会和全国高等学校计算机教育研究会推出了《中国计算机科学与技术学科教程2002》(China Computing Curricula 2002,简称CCC2002),阐明了计算机科学与技术学科的教育思想,对学科的定义、学科方法论、学科知识体系和内容、教学计划制定以及课程组织方法、毕业生应具备的能力等方面做了系统全面设计,并将计算机科学与技术学科的知识体系结构组织成知识领域、知识单元和知识点三个层次,其中知识领域是知识体系结构的最高层次,共14个领域,下设132个知识单元[4]。
目前,我国国内的学科分支及课程体系一直沿用CC2005和CCC2002,“计算机导论”设计5个知识领域,涵盖12个核心知识单元,分别是信息技术史、程序设计语言概论、软件工具和环境、语言翻译简介、人机交互基础、软件演化、通信与网络、信息技术的社会环境、职业责任和道德责任、基于计算机的系统的风险和责任、知识产权、隐私权和公民自由。
“计算机导论”是一门计算机专业的引导性课程,开设在学生第一学年的第一个学期。本课程教学目标是:通过本课程学习,要求学生了解计算机科学的基本概念、计算机系统的组成、数据表示方法学和数据加工表示方法等,最终对本专业各个学科的核心内容、各个学科的关联有全面、概要的认识,为后续的专业学习奠定入门的基础。同时,“计算机导论”该课程也是一次对学生具体而详尽的专业思想教育,对学生的专业学习具有启蒙作用。因此,依托学科课程体系,对《计算机导论》课程进行改革,优化课程内容、打造精英团队、改进教学方法,培养学生计算思维和实践能力非常重要。
1 课程教学存在的问题
从计算机学科体系发展背景、计算机导论课程大纲设计、计算机专业的计算机导论实际教学效果等方面分析,计算机导论课程建设主要存在以下问题。
1.1 课程意义认识不足
随着中学阶段信息技术课程的普及,学生对网络资源获取日益增多的社会环境下,一些学生和教师对“计算机导论”课程的地位认识不足。学生将“计算机导论”课程与“计算机应用基础”课程混为一谈,在教学管理过程中,学生对大量的专业名词感觉枯燥,理解困难,学生的学习积极性不高,处于被动接受状态,缺乏自主学习和创新意识。学生学完后感觉不到这门课程的意义,没有起到为后续课程打基础的作用。
1.2 教师对计算机导论课程内容理解不够,教学内容简单化
“计算机导论”课程信息量大,教师很难做到每个章节分配合理,重难点掌握恰当,没有潜移默化的培养学生的学习思维,不能很好地帮助学生系统的认识计算机学科体系结构。教师在面临繁多的学科体系要求下,很难贯彻执行计算机学科体系的核心思想,在教学内容上只是对核心内容进行简化和压缩,生搬硬套教学大纲,完成基本的教学要求。
1.3 教学方式陈旧
在信息化高速发展的环境下,学生习惯了依赖网络、依赖手机电脑,这时,教师还采用传统的教学方法,只是简单的将黑板的“人灌”简单的改成了PPT的“电灌”,学生还是被动地接受,课堂气氛沉闷,学生没有激情,教学效果不理想。
2 课程改革的思路
2.1 依托学科课程体系,以培养学生计算思维为向导构建课程的教学大纲
计算思维是运用计算机科学的基础概念进行问题求解、系统设计、以及人类行为理解等涵盖计算机科学之广度的一系列思维活动。基于计算思维的教学,是指通过建立一种合适的体系,以培养创新型人才为目标,激励、引导和帮助学生主动发现问题、分析问题和解决问题。在课程教学是以教师为主导、学生为主体的“探究”过程,在教学过程中运用计算思维的方法获取知识、训练技能、培养能力、发展个性[5]。
2006年3月,美国卡内基·梅隆大学计算机科学系主任周以真(Jeannette M. Wing)教授在美国计算机权威期刊Communications of the ACM杂志上给出,并定义的计算思维(Computational Thinking)。周教授认为:计算思维是运用计算机科学的基础概念进行问题求解、系统设计、以及人类行为理解等涵盖计算机科学之广度的一系列思维活动。2008年6月,ACM在网上公布的对CS2001(CC2001)进行中期审查的报告(CS2001 Interim Review)(草案),开始将美国卡内基·梅隆大学计算机科学系主任周以真(Jeannette M. Wing)教授倡导的“计算思维”与“计算机导论”课程绑定在一起,并明确要求该课程讲授计算思维的本质。根据ACM和IEEE-CS的要求,“计算机导论”课程应该以面向计算学科的思维能力,即计算思维能力的培养为核心,为学生将来的大学课程打好基础[6]。
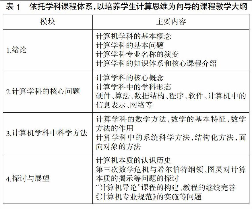
“计算机导论”在课程大纲设计中,依托学科课程体系,以培养学生计算思维为向导,力求以严密的方式将学生引入计算学科各个富有挑战性的领域之中,为学生正确认知计算学科提供方法,为学生今后深入学习计算机的课程做铺垫。下面列出“计算机导论”课程教学大纲。如表1所示。
如表1所述,“计算机导论”课程的课程大纲中包含了学科的宏大视野和学科各分支领域具有的共性的核心概念、数学方法、系统科学方法、社会与问题,要求学生理解计算思维,认识学科形态,培养专业基础素质。课程大纲体现了在不断地提出问题、解决问题的过程中,加强学生运用计算思维进行问题求解能力的训练以及逻辑思维能力的培养,结合专业特色,将计算思维应用到各个专业问题的解决方法中去。
2.2 教学内容模块化,以培养学生实践能力为目的改变教学表现形式
依据3.1中构建的课程大纲,将“计算机导论”的所有教学内容分模块以不同的课堂形式表现。下面列出分模块的“计算机导论”教学内容及教学表现形式。如表2所示。
2.3 打造可持续发展、创新型的教学团队
“计算机导论”需要解决的主要问题是让学生了解学科发展历史,学科最新发展方向,职业基本行为规范和学科所要学习的内容,因此需要教师能够融会贯通的对“计算机导论”所设计的计算机学科知识进行系统的讲解,并能够跟踪学科的科研动态,了解目前的重大科研成果,通过对前沿科学内容的讲解,开拓学生的视野。因此,“计算机导论”教师团队的教师必须教学经验丰富,“计算机导论”中所涉及的知识映射的单门课程需要有循环教学2-3遍的教学经验,能够非常清楚后续各课程之间的衔接关系,准确地把握各类课程的引导性内容和重要性内容,在教学过程中潜移默化的培养学生的计算思维能力。
教学团队由教学经验丰富的教学型专业人员担任课程负责人,以中、青年骨干教师为主体,形成由教授、副教授、讲师、助教组成梯次合理的队伍。教学团队中有教学效果优秀、教学经验丰富的名师。
课程负责人熟悉各个教学环节教育改革趋势,能够协调和凝聚团队成员的力量,实现优势互补,指导团队成员在课程建设、教材建设、教学内容、教学方法和手段或实验、实践教学等方面的教育教学改革中取得成果。
“计算机导论”教师团队的教师要求掌握各种课堂技巧,根据不同的章节内容特色,灵活运用各种教学方法,用通俗易懂的语言描述繁杂的专业内容,调动课堂氛围,激发学生学习“计算机导论”的兴趣,让学生正确认识本门课程的重要性。
教学团队成员要求具有创新性思维,在间教学过程中进行专业学术探讨与论争、教学方法交流、教学经验沟通等,产生教学实践改革的创新思考,并在教学实践中逐渐实施,形成通过教学团队成员的创新精神来促进课程发展和培养具有创新意识教师的良性循环。
收藏此文
赞一个( )
打赏本站
如果本文对您有所帮助请打赏本站
打赏方法如下:
支付宝打赏
相关推荐:
1475

被折叠的 条评论
为什么被折叠?



