Redis的内存存储结构是个大的字典存储,也就是我们通常说的哈希表。Redis小到能够存储几万记录的CACHE,大到能够存储几千万甚至上亿的记录(看内存而定),这充分说明Redis作为缓冲的强大。Redis的核心数据结构就是字典(dict),dict在数据量不断增大的过程中。会遇到HASH(key)碰撞的问题,假设DICT不够大,碰撞的概率增大,这样单个hash 桶存储的元素会越来愈多,查询效率就会变慢。假设数据量从几千万变成几万,不断减小的过程。DICT内存却会造成不必要的浪费。Redis的dict在设计的过程中充分考虑了dict自己主动扩大和收缩,实现了一个称之为rehash的过程。
使dict出发rehash的条件有两个:
1)总的元素个数 除 DICT桶的个数得到每一个桶平均存储的元素个数(pre_num),假设 pre_num > dict_force_resize_ratio,就会触发dict 扩大操作。dict_force_resize_ratio = 5。
2)在总元素 * 10 < 桶的个数,也就是,填充率必须<10%, DICT便会进行收缩。让total / bk_num 接近 1:1。
dict rehash扩大流程:
源码函数调用和解析:
dictAddRaw->_dictKeyIndex->_dictExpandIfNeeded->dictExpand,这个函数调用关系是须要扩大dict的调用关系,
_dictKeyIndex函数代码:
static int _dictKeyIndex(dict *d, const void *key)
{
unsigned int h, idx, table;
dictEntry *he;
// 假设有须要。对字典进行扩展
if (_dictExpandIfNeeded(d) == DICT_ERR)
return -1;
// 计算 key 的哈希值
h = dictHashKey(d, key);
// 在两个哈希表中进行查找给定 key
for (table = 0; table <= 1; table++) {
// 依据哈希值和哈希表的 sizemask
// 计算出 key 可能出如今 table 数组中的哪个索引
idx = h & d->ht[table].sizemask;
// 在节点链表里查找给定 key
// 由于链表的元素数量通常为 1 或者是一个非常小的比率
// 所以能够将这个操作看作 O(1) 来处理
he = d->ht[table].table[idx];
while(he) {
// key 已经存在
if (dictCompareKeys(d, key, he->key))
return -1;
he = he->next;
}
// 第一次进行执行到这里时,说明已经查找完 d->ht[0] 了
// 这时假设哈希表不在 rehash 其中。就没有必要查找 d->ht[1]
if (!dictIsRehashing(d)) break;
}
return idx;
} _dictExpandIfNeeded函数代码解析:
static int _dictExpandIfNeeded(dict *d)
{
// 已经在渐进式 rehash 其中,直接返回
if (dictIsRehashing(d)) return DICT_OK;
// 假设哈希表为空。那么将它扩展为初始大小
// O(N)
if (d->ht[0].size == 0) return dictExpand(d, DICT_HT_INITIAL_SIZE);
// 假设哈希表的已用节点数 >= 哈希表的大小。
// 而且下面条件任一个为真:
// 1) dict_can_resize 为真
// 2) 已用节点数除以哈希表大小之比大于
// dict_force_resize_ratio
// 那么调用 dictExpand 对哈希表进行扩展
// 扩展的体积至少为已使用节点数的两倍
// O(N)
if (d->ht[0].used >= d->ht[0].size &&
(dict_can_resize ||
d->ht[0].used/d->ht[0].size > dict_force_resize_ratio))
{
return dictExpand(d, d->ht[0].used*2);
}
return DICT_OK;
}
dict rehash缩小流程:
源码函数调用和解析:
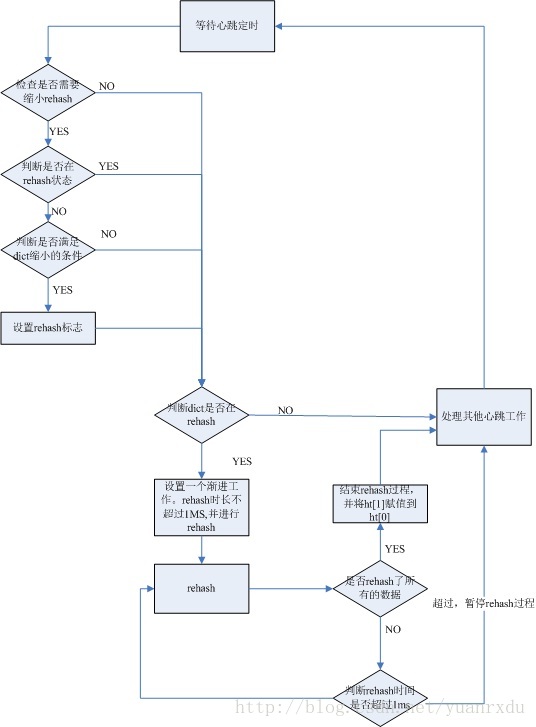
serverCron->tryResizeHashTables->dictResize->dictExpand
serverCron函数是个心跳函数,调用tryResizeHashTables段为:
int serverCron(struct aeEventLoop *eventLoop, long long id, void *clientData) {
....
if (server.rdb_child_pid == -1 && server.aof_child_pid == -1) {
// 将哈希表的比率维持在 1:1 附近
tryResizeHashTables();
if (server.activerehashing) incrementallyRehash(); //进行rehash动作
}
....
}tryResizeHashTables函数代码分析:
void tryResizeHashTables(void) {
int j;
for (j = 0; j < server.dbnum; j++) {
// 缩小键空间字典
if (htNeedsResize(server.db[j].dict))
dictResize(server.db[j].dict);
// 缩小过期时间字典
if (htNeedsResize(server.db[j].expires))
dictResize(server.db[j].expires);
}
}
htNeedsResize函数是推断能否够须要进行dict缩小的条件推断,填充率必须>10%,否则会进行缩小,详细代码例如以下:
int htNeedsResize(dict *dict) {
long long size, used;
// 哈希表大小
size = dictSlots(dict);
// 哈希表已用节点数量
used = dictSize(dict);
// 当哈希表的大小大于 DICT_HT_INITIAL_SIZE
// 而且字典的填充率低于 REDIS_HT_MINFILL 时
// 返回 1
return (size && used && size > DICT_HT_INITIAL_SIZE &&
(used*100/size < REDIS_HT_MINFILL));
} dictResize函数代码:
int dictResize(dict *d)
{
int minimal;
// 不能在 dict_can_resize 为假
// 或者字典正在 rehash 时调用
if (!dict_can_resize || dictIsRehashing(d)) return DICT_ERR;
minimal = d->ht[0].used;
if (minimal < DICT_HT_INITIAL_SIZE)
minimal = DICT_HT_INITIAL_SIZE;
return dictExpand(d, minimal);
}
int dictExpand(dict *d, unsigned long size)
{
dictht n; /* 被转移数据的新hash table */
// 计算哈希表的真实大小
unsigned long realsize = _dictNextPower(size);
if (dictIsRehashing(d) || d->ht[0].used > size || d->ht[0].size == realsize)
return DICT_ERR;
// 创建并初始化新哈希表
n.size = realsize;
n.sizemask = realsize-1;
n.table = zcalloc(realsize*sizeof(dictEntry*));
n.used = 0;
// 假设 ht[0] 为空,那么这就是一次创建新哈希表行为
// 将新哈希表设置为 ht[0] ,然后返回
if (d->ht[0].table == NULL) {
d->ht[0] = n;
return DICT_OK;
}
/* Prepare a second hash table for incremental rehashing */
// 假设 ht[0] 不为空。那么这就是一次扩展字典的行为
// 将新哈希表设置为 ht[1] ,并打开 rehash 标识
d->ht[1] = n;
d->rehashidx = 0;
return DICT_OK;
}
字典dict的rehashidx被设置成0后,就表示開始rehash动作,在心跳函数运行的过程,会检查到这个标志,假设须要rehash,即可进行渐进式rehash动作。函数调用的过程为:
serverCron->incrementallyRehash->dictRehashMilliseconds->dictRehash
incrementallyRehash函数代码:
/*
* 在 Redis Cron 中调用,对数据库中第一个遇到的、能够进行 rehash 的哈希表
* 进行 1 毫秒的渐进式 rehash
*/
void incrementallyRehash(void) {
int j;
for (j = 0; j < server.dbnum; j++) {
/* Keys dictionary */
if (dictIsRehashing(server.db[j].dict)) {
dictRehashMilliseconds(server.db[j].dict,1);
break; /* 已经耗尽了指定的CPU毫秒数 */
}
...
}
dictRehashMilliseconds函数是依照指定的CPU运算的毫秒数,运行rehash动作,每次一个100个为单位运行。
代码例如以下:
/*
* 在给定毫秒数内,以 100 步为单位,对字典进行 rehash 。
*/
int dictRehashMilliseconds(dict *d, int ms) {
long long start = timeInMilliseconds();
int rehashes = 0;
while(dictRehash(d,100)) {/*每次100步数据*/
rehashes += 100;
if (timeInMilliseconds()-start > ms) break; /*耗时完成。暂停rehash*/
}
return rehashes;
}
/*
* 运行 N 步渐进式 rehash 。
* * 假设运行之后哈希表还有元素须要 rehash 。那么返回 1 。 * 假设哈希表里面全部元素已经迁移完成,那么返回 0 。
* * 每步 rehash 都会移动哈希表数组内某个索引上的整个链表节点, * 所以从 ht[0] 迁移到 ht[1] 的 key 可能不止一个。
*/ int dictRehash(dict *d, int n) { if (!dictIsRehashing(d)) return 0; while(n--) { dictEntry *de, *nextde; // 假设 ht[0] 已经为空,那么迁移完成 // 用 ht[1] 取代原来的 ht[0] if (d->ht[0].used == 0) { // 释放 ht[0] 的哈希表数组 zfree(d->ht[0].table); // 将 ht[0] 指向 ht[1] d->ht[0] = d->ht[1]; // 清空 ht[1] 的指针 _dictReset(&d->ht[1]); // 关闭 rehash 标识 d->rehashidx = -1; // 通知调用者, rehash 完成 return 0; } assert(d->ht[0].size > (unsigned)d->rehashidx); // 移动到数组中首个不为 NULL 链表的索引上 while(d->ht[0].table[d->rehashidx] == NULL) d->rehashidx++; // 指向链表头 de = d->ht[0].table[d->rehashidx]; // 将链表内的全部元素从 ht[0] 迁移到 ht[1] // 由于桶内的元素通常仅仅有一个,或者不多于某个特定比率 // 所以能够将这个操作看作 O(1) while(de) { unsigned int h; nextde = de->next; /* Get the index in the new hash table */ // 计算元素在 ht[1] 的哈希值 h = dictHashKey(d, de->key) & d->ht[1].sizemask; // 加入节点到 ht[1] ,调整指针 de->next = d->ht[1].table[h]; d->ht[1].table[h] = de; // 更新计数器 d->ht[0].used--; d->ht[1].used++; de = nextde; } // 设置指针为 NULL ,方便下次 rehash 时跳过 d->ht[0].table[d->rehashidx] = NULL; // 前进至下一索引 d->rehashidx++; } // 通知调用者,还有元素等待 rehash return 1; }
总结。Redis的rehash动作是一个内存管理和数据管理的一个核心操作,因为Redis主要使用单线程做数据管理和消息效应。它的rehash数据迁移过程採用的是渐进式的数据迁移模式。这样做是为了防止rehash过程太长阻塞数据处理线程。
并没有採用memcached的多线程迁移模式。关于memcached的rehash过程,以后再做介绍。
从redis的rehash过程设计的非常巧,也非常优雅。在这里值得注意的是,redis在find数据的时候,是同一时候查找正在迁移的ht[0]和被迁移的ht[1]。防止迁移过程数据命不中的问题。
130

被折叠的 条评论
为什么被折叠?



