CQL虽然看起来挺容易懂,实际上还是挺难写的,跟SQL的直观完全不能比较,其复杂度的来源可能是图的结构引起的,而非本身语言设计的问题。当然,不可否认,neo4j中CQL的设计还是略微的有一些不足。本次的练习是基于《Graph Databases(2013)》的第5章,确切说是从p105开始的3个例子。
这里提到了3个现实的图数据库模型,分别是社交关系模型(Social Networks),权限控制模型(Access Control)和物流模型(Logistics)。具体的模型应用的背景,可以去参考书中的描述,书可以去官网下载电子版。
社交关系模型的图结构如下,

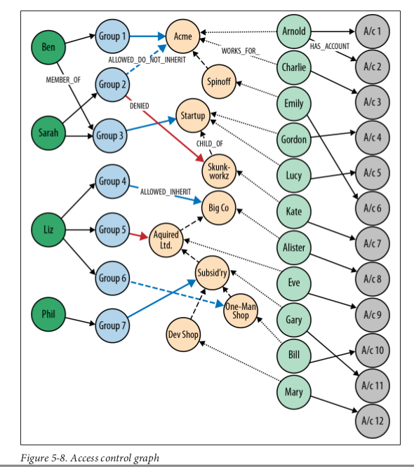
权限控制模型的图结构如下,

物流模型的图结构如下,

其中,物流模型中不同颜色的边表示不同的时间段,时间段估计是用unix time_t类型记录的一个长整数,如下图

首先要先建立3个图数据库的基本数据,这里使用CQL中的CREATE即可。
社交网络模型的建图语句如下
CREATE // User (uc:User {name : 'Charlie'}), (ub:User {name : 'Ben'}), (us:User {name : 'Sarah'}), (ua:User {name : 'Arnold'}), (ue:User {name : 'Emily'}), (ug:User {name : 'Gordon'}), (uk:User {name : 'Kate'}), // Company (ca:Company {name : 'Acme, Inc.'}), (cs:Company {name : 'Startup, Ltd.'}), // Interest (im:Interest {name : 'Medicine'}), (ic:Interest {name : 'Cars'}), (ir:Interest {name : 'REST'}), (ig:Interest {name : 'Graphs'}), (ij:Interest {name : 'Java'}), (it:Interest {name : 'Travel'}), (id:Interest {name : 'Design'}), (ia:Interest {name : 'Art'}), (im1:Interest {name : 'Music'}), (id1:Interest {name : 'Drama'}), // Project (pn:Project {name : 'Next Gen Platform'}), (pq:Project {name : 'Quantum Leap'}), (pp:Project {name : 'Phoenix'}), // WORKS_FOR (uc)-[:WORKS_FOR]->(ca), (ub)-[:WORKS_FOR]->(ca), (us)-[:WORKS_FOR]->(ca), (ua)-[:WORKS_FOR]->(cs), (ue)-[:WORKS_FOR]->(cs), (ug)-[:WORKS_FOR]->(cs), (uk)-[:WORKS_FOR]->(cs), // WORKED_ON (uc)-[:WORKED_ON]->(pn), (ub)-[:WORKED_ON]->(pn), (us)-[:WORKED_ON]->(pn), (us)-[:WORKED_ON]->(pq), (ua)-[:WORKED_ON]->(pp), (ue)-[:WORKED_ON]->(pn), (ue)-[:WORKED_ON]->(pq), (uk)-[:WORKED_ON]->(pq), (uk)-[:WORKED_ON]->(pp), // INTERESTED_IN (uc)-[:INTERESTED_IN]->(im), (uc)-[:INTERESTED_IN]->(ic), (uc)-[:INTERESTED_IN]->(ig), (ub)-[:INTERESTED_IN]->(ir), (ub)-[:INTERESTED_IN]->(ig), (us)-[:INTERESTED_IN]->(ir), (us)-[:INTERESTED_IN]->(ig), (us)-[:INTERESTED_IN]->(ij), (ua)-[:INTERESTED_IN]->(ir), (ua)-[:INTERESTED_IN]->(ig), (ua)-[:INTERESTED_IN]->(ij), (ua)-[:INTERESTED_IN]->(it), (ue)-[:INTERESTED_IN]->(id), (ue)-[:INTERESTED_IN]->(ia), (ug)-[:INTERESTED_IN]->(ig), (ug)-[:INTERESTED_IN]->(im1), (uk)-[:INTERESTED_IN]->(im1), (uk)-[:INTERESTED_IN]->(id1) ; CREATE INDEX ON :User(name); CREATE INDEX ON :Company(name); CREATE INDEX ON :Interest(name); CREATE INDEX ON :Project(name);
权限控制模型的建图语句如下
CREATE // Admin (ab:Admin {name : 'Ben'}), (as1:Admin {name : 'Sarah'}), (al:Admin {name : 'Liz'}), (ap:Admin {name : 'Phil'}), // Group (g1:Group {name : 'Group1'}), (g2:Group {name : 'Group2'}), (g3:Group {name : 'Group3'}), (g4:Group {name : 'Group4'}), (g5:Group {name : 'Group5'}), (g6:Group {name : 'Group6'}), (g7:Group {name : 'Group7'}), // Company (ca:Company {name : 'Acme'}), (cs:Company {name : 'Spinoff'}), (cs1:Company {name : 'Startup'}), (cs2:Company {name : 'Skunk-workz'}), (cb:Company {name : 'Big Co'}), (ca1:Company {name : 'Aquired Ltd.'}), (cs3:Company {name : 'Subsid\'ry'}), (co:Company {name : 'One-Man Shop'}), (cd:Company {name : 'Dev Shop'}), // Employee (ea:Employee {name : 'Arnold'}), (ec:Employee {name : 'Charlie'}), (ee:Employee {name : 'Emily'}), (eg:Employee {name : 'Gordon'}), (el:Employee {name : 'Lucy'}), (ek:Employee {name : 'Kate'}), (ea1:Employee {name : 'Alister'}), (ee1:Employee {name : 'Eve'}), (eg1:Employee {name : 'Gary'}), (eb:Employee {name : 'Bill'}), (em:Employee {name : 'Mary'}), // Account (n1:Account {name : 'Account1'}), (n2:Account {name : 'Account2'}), (n3:Account {name : 'Account3'}), (n4:Account {name : 'Account4'}), (n5:Account {name : 'Account5'}), (n6:Account {name : 'Account6'}), (n7:Account {name : 'Account7'}), (n8:Account {name : 'Account8'}), (n9:Account {name : 'Account9'}), (n10:Account {name : 'Account10'}), (n11:Account {name : 'Account11'}), (n12:Account {name : 'Account12'}), // MEMBER_OF (ab)-[:MEMBER_OF]->(g1), (ab)-[:MEMBER_OF]->(g3), (as1)-[:MEMBER_OF]->(g2), (as1)-[:MEMBER_OF]->(g3), (al)-[:MEMBER_OF]->(g4), (al)-[:MEMBER_OF]->(g5), (al)-[:MEMBER_OF]->(g6), (ap)-[:MEMBER_OF]->(g7), // ALLOWED_INHERIT (g1)-[:ALLOWED_INHERIT]->(ca), (g3)-[:ALLOWED_INHERIT]->(cs1), (g4)-[:ALLOWED_INHERIT]->(cb), (g7)-[:ALLOWED_INHERIT]->(cs3), // ALLOWED_DO_NOT_INHERIT (g2)-[:ALLOWED_DO_NOT_INHERIT]->(ca), (g6)-[:ALLOWED_DO_NOT_INHERIT]->(co), // DENIED (g2)-[:DENIED]->(cs2), (g5)-[:DENIED]->(ca1), // CHILD_OF (cs)-[:CHILD_OF]->(ca), (cs2)-[:CHILD_OF]->(cs1), (ca1)-[:CHILD_OF]->(cb), (cs3)-[:CHILD_OF]->(ca1), (co)-[:CHILD_OF]->(cs3), (cd)-[:CHILD_OF]->(cs3), // WORKS_FOR (ea)-[:WORKS_FOR]->(ca), (ec)-[:WORKS_FOR]->(ca), (ee)-[:WORKS_FOR]->(cs), (eg)-[:WORKS_FOR]->(cs1), (el)-[:WORKS_FOR]->(cs1), (ek)-[:WORKS_FOR]->(cs2), (ea1)-[:WORKS_FOR]->(cb), (ee1)-[:WORKS_FOR]->(ca1), (eg1)-[:WORKS_FOR]->(cs3), (eb)-[:WORKS_FOR]->(co), (em)-[:WORKS_FOR]->(cd), // HAS_ACCOUNT (ea)-[:HAS_ACCOUNT]->(n1), (ea)-[:HAS_ACCOUNT]->(n2), (ec)-[:HAS_ACCOUNT]->(n3), (eg)-[:HAS_ACCOUNT]->(n4), (el)-[:HAS_ACCOUNT]->(n5), (ee)-[:HAS_ACCOUNT]->(n6), (ek)-[:HAS_ACCOUNT]->(n7), (ea1)-[:HAS_ACCOUNT]->(n8), (ee1)-[:HAS_ACCOUNT]->(n9), (eb)-[:HAS_ACCOUNT]->(n10), (eg1)-[:HAS_ACCOUNT]->(n11), (em)-[:HAS_ACCOUNT]->(n12) ;
物流模型的建图语句如下,
CREATE // Parcel Center (pc1:Center {name : 'Parcel Center-1'}), (pc2:Center {name : 'Parcel Center-2'}), // Delivery Base (db1:Base {name : 'Delivery Base1'}), (db2:Base {name : 'Delivery Base2'}), (db3:Base {name : 'Delivery Base3'}), // Delivery Area (da1:Area {name : 'Delivery Area1'}), (da2:Area {name : 'Delivery Area2'}), (da3:Area {name : 'Delivery Area3'}), (da4:Area {name : 'Delivery Area4'}), // Delivery Segment (ds1:Segment {name : 'Delivery Segment1'}), (ds2:Segment {name : 'Delivery Segment2'}), (ds3:Segment {name : 'Delivery Segment3'}), (ds4:Segment {name : 'Delivery Segment4'}), (ds5:Segment {name : 'Delivery Segment5'}), (ds6:Segment {name : 'Delivery Segment6'}), (ds7:Segment {name : 'Delivery Segment7'}), (ds8:Segment {name : 'Delivery Segment8'}), // CONNECTED_TO (pc1)-[:CONNECTED_TO {cost:3, start_date:1350255600000, end_date:1350860400000}]->(db1), (pc1)-[:CONNECTED_TO {cost:2, start_date:1350860400000, end_date:1351465200000}]->(db1), (pc1)-[:CONNECTED_TO {cost:6, start_date:1351465200000, end_date:1352070000000}]->(db1), (pc1)-[:CONNECTED_TO {cost:3, start_date:1350255600000, end_date:1350860400000}]->(db2), (pc1)-[:CONNECTED_TO {cost:2, start_date:1350860400000, end_date:1351465200000}]->(db2), (pc1)-[:CONNECTED_TO {cost:6, start_date:1351465200000, end_date:1352070000000}]->(db2), (pc1)-[:CONNECTED_TO {cost:6, start_date:1351465200000, end_date:1352070000000}]->(db3), (pc2)-[:CONNECTED_TO {cost:5, start_date:1350860400000, end_date:1351465200000}]->(db1), (pc2)-[:CONNECTED_TO {cost:3, start_date:1350255600000, end_date:1350860400000}]->(db2), (pc2)-[:CONNECTED_TO {cost:2, start_date:1350860400000, end_date:1351465200000}]->(db2), (pc2)-[:CONNECTED_TO {cost:6, start_date:1351465200000, end_date:1352070000000}]->(db2), (pc2)-[:CONNECTED_TO {cost:3, start_date:1350255600000, end_date:1350860400000}]->(db3), (pc2)-[:CONNECTED_TO {cost:2, start_date:1350860400000, end_date:1351465200000}]->(db3), // DELIVERY_ROUTE (db1)-[:DELIVERY_ROUTE {cost:3, start_date:1350255600000, end_date:1350860400000}]->(da1), (db1)-[:DELIVERY_ROUTE {cost:2, start_date:1350860400000, end_date:1351465200000}]->(da1), (db1)-[:DELIVERY_ROUTE {cost:6, start_date:1351465200000, end_date:1352070000000}]->(da1), (db1)-[:DELIVERY_ROUTE {cost:3, start_date:1350255600000, end_date:1350860400000}]->(da4), (db2)-[:DELIVERY_ROUTE {cost:2, start_date:1350860400000, end_date:1351465200000}]->(da4), (db2)-[:DELIVERY_ROUTE {cost:6, start_date:1351465200000, end_date:1352070000000}]->(da4), (db2)-[:DELIVERY_ROUTE {cost:5, start_date:1350255600000, end_date:1350860400000}]->(da3), (db2)-[:DELIVERY_ROUTE {cost:6, start_date:1351465200000, end_date:1352070000000}]->(da2), (db3)-[:DELIVERY_ROUTE {cost:5, start_date:1350860400000, end_date:1351465200000}]->(da3), (db3)-[:DELIVERY_ROUTE {cost:5, start_date:1351465200000, end_date:1352070000000}]->(da3), (db3)-[:DELIVERY_ROUTE {cost:3, start_date:1350255600000, end_date:1350860400000}]->(da2), (db3)-[:DELIVERY_ROUTE {cost:2, start_date:1350860400000, end_date:1351465200000}]->(da2), (da1)-[:DELIVERY_ROUTE {cost:3, start_date:1350255600000, end_date:1350860400000}]->(ds1), (da1)-[:DELIVERY_ROUTE {cost:6, start_date:1351465200000, end_date:1352070000000}]->(ds1), (da1)-[:DELIVERY_ROUTE {cost:3, start_date:1350255600000, end_date:1350860400000}]->(ds2), (da1)-[:DELIVERY_ROUTE {cost:6, start_date:1351465200000, end_date:1352070000000}]->(ds2), (da1)-[:DELIVERY_ROUTE {cost:3, start_date:1350255600000, end_date:1350860400000}]->(ds7), (da1)-[:DELIVERY_ROUTE {cost:3, start_date:1350255600000, end_date:1350860400000}]->(ds8), (da4)-[:DELIVERY_ROUTE {cost:2, start_date:1350860400000, end_date:1351465200000}]->(ds1), (da4)-[:DELIVERY_ROUTE {cost:2, start_date:1350860400000, end_date:1351465200000}]->(ds2), (da4)-[:DELIVERY_ROUTE {cost:2, start_date:1350860400000, end_date:1351465200000}]->(ds7), (da4)-[:DELIVERY_ROUTE {cost:6, start_date:1351465200000, end_date:1352070000000}]->(ds7), (da4)-[:DELIVERY_ROUTE {cost:2, start_date:1350860400000, end_date:1351465200000}]->(ds8), (da4)-[:DELIVERY_ROUTE {cost:6, start_date:1351465200000, end_date:1352070000000}]->(ds8), (da4)-[:DELIVERY_ROUTE {cost:3, start_date:1350255600000, end_date:1350860400000}]->(ds5), (da3)-[:DELIVERY_ROUTE {cost:2, start_date:1350860400000, end_date:1351465200000}]->(ds5), (da3)-[:DELIVERY_ROUTE {cost:6, start_date:1351465200000, end_date:1352070000000}]->(ds5), (da3)-[:DELIVERY_ROUTE {cost:3, start_date:1350255600000, end_date:1350860400000}]->(ds6), (da3)-[:DELIVERY_ROUTE {cost:2, start_date:1350860400000, end_date:1351465200000}]->(ds6), (da3)-[:DELIVERY_ROUTE {cost:6, start_date:1351465200000, end_date:1352070000000}]->(ds6), (da3)-[:DELIVERY_ROUTE {cost:6, start_date:1351465200000, end_date:1352070000000}]->(ds3), (da3)-[:DELIVERY_ROUTE {cost:6, start_date:1351465200000, end_date:1352070000000}]->(ds4), (da2)-[:DELIVERY_ROUTE {cost:3, start_date:1350255600000, end_date:1350860400000}]->(ds3), (da2)-[:DELIVERY_ROUTE {cost:2, start_date:1350860400000, end_date:1351465200000}]->(ds3), (da2)-[:DELIVERY_ROUTE {cost:3, start_date:1350255600000, end_date:1350860400000}]->(ds4), (da2)-[:DELIVERY_ROUTE {cost:2, start_date:1350860400000, end_date:1351465200000}]->(ds4) ;
以上建图语句中,只有社交网络模型(第一个)使用了索引,其他的没有加进去。neo4j的索引有一些坑,我用的是2.0.2版本,其中提供了2种索引,一种叫做index,一种叫做legacy index。两种的差异并不是一个取代另一个,而是有特定场景的。index可以用于match语句中,但是start语句中只可以支持legacy index,文档中有一段很不起眼的话“In general, the START clause is only really needed when using legacy indexes”。还有,index可以很方便的通过create index创建,但是legacy index就悲剧了,从文档的例子来看,只能通过写Java代码来创建。建立index应该是属于DDL语句,需要由DBA来操作,这样看来,index应该是neo4j需要加强的地方,把legacy index的很多特性逐步的迁移过来。
例子1,在社交网络模型场景中,列出所有对Java感兴趣的人名
MATCH (n:User), (i:Interest) WHERE (n)-[:INTERESTED_IN]-> (i) AND i.name = 'Java' RETURN n.name;
结果是Sarah,Arnold。
例子2,在权限控制模型中,列出所有Sarah无权管理的用户(人名)
MATCH paths=(admin:Admin)-[:MEMBER_OF]->()-[:DENIED]->()<-[:CHILD_OF*0..3]-(company) <-[:WORKS_FOR]-(employee) WHERE admin.name = 'Sarah' RETURN employee.name UNION MATCH (admin:Admin),paths=(company:Company)<-[:WORKS_FOR]-(employee:Employee) where (NOT ((admin)-[:MEMBER_OF]->()-[:ALLOWED_INHERIT]->() <-[:CHILD_OF*0..3]-(company))) and (NOT ((admin)-[:MEMBER_OF]->()-[:ALLOWED_DO_NOT_INHERIT]->(company))) and admin.name = 'Sarah' RETURN distinct employee.name;
结果有7个人,不列举了。这个CQL的写法是,先列出Sarah被Denied的账户有哪些,然后还有Sarah不能访问到的账户有哪些,取并集即可。
678

被折叠的 条评论
为什么被折叠?



