c语言程序报告
姓名:吴波 实验地点:第一教学楼514教室 实验时间:6月26日
实验项目:
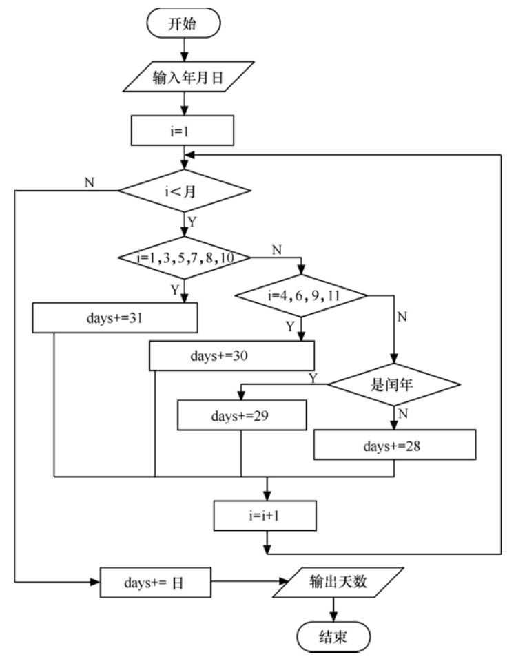
####9.3.1.试利用结构体类型描述年、月、日,输入一个日期,统计该日期是本年度第多少天。
9.3.2. 在选举中进行投票,包含候选人姓名、得票数,假设有多为候选人,用结构体数组统计各候选人的得票数。
9.3.3. 若将教师和学生的数据放在同一表格中。教师的数据包括编号、姓名、职业和职务,学生的数据包括编号、姓名、职业和班级。试编写程序填写表格。
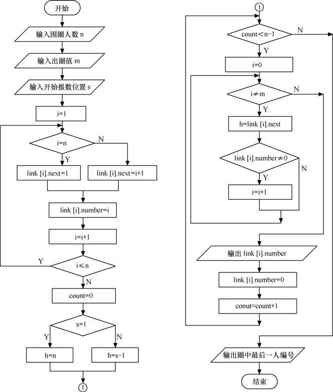
9.3.4.n个人围成一圈,从第s个人开始按顺时针1,2,3,···,m的顺序报数,数到m的人出圈,然后从出圈的下一个人开始重复此过程,输入所有出圈人的顺序。
一、本章要点:
1、对结构体和共用体的概念进行区分,学会定义变量和使用变量。
2、结构类型的定义可以嵌套,结构类型与联合类型的定义也可以相互嵌套,只是要注意被嵌套的类型必须先有定义。
3、将指针、数组与结构体或共用体相结合来实现数据的输入输出。
4、要了解各种函数的作用,例如:abort(),strmcmp()等。
二、实验内容
9.3.1实验练习:
问题描述:试利用结构体类型描述年、月、日,输入一个日期,统计日期是本年度第多少天。算法描述如流程图:
程序流程图:

实验代码:
#include
main()
{
struct date
{
int year;
int month;
int day;
}a;
int i,days=0;
printf("请输入年、月、日:");
scanf("%d%d%d",&a.year,&a.month,&a.day) ;
for(i=1;i
{
if(i==1||i==3||i==5||i==7||i==8||i==10)days+=31;
else if(i==4||i==6||i==9||i==11)days+=30;
else if(a.year%4==0&&a.year%100!=0||a.year%400==0)days+=29;
else days+=28;
}
days+=a.day;
printf("%d年%d月%d日是该年的第%d天",a.year,a.month,a.day,days);
}
问题分析:闰年判断等函数在前面做过故都没问题,主要是在计算最后一月天数上卡了一会后面想通了。
程序运行图:

9.3.2实验练习:
问题描述:在选举中,假设有6位候选人,有10个人参加投票(只能对一位候选人投票),用结构体数组统计各候选人的得票数。算法描述如图:
程序流程图:

实验代码:
#include
#include
struct person
{
char name[20];
int count;
}a[6]={"zhang",0,"li",0,"wang",0,"zhao",0,"liu",0,"zhu",0};
main()
{
int i=1,j=0;
char abc[20];
for(i=1;i<=10;i++)
{
printf("请输入候选人姓名:");
scanf("%s",&abc) ;
for(j=0;j<6;j++)
{
if(strcmp(abc,a[j].name)==0)
{
a[j].count++;
}
}
}
for(j=0;j<6;j++)
printf("%s:%d\n",a[j].name,a[j].count);
}
问题分析:开始一直运行不出来正确的结果,后面在问同学后知道要运用strcmp函数进行比较,经过百度了解到了strcmp函数的使用解决了问题。
程序运行图:

9.3.3实验练习:
问题描述:编写程序填写表格。从键盘输入学生和教师的信息,若是学生,则班级/职务栏填入班级;若是教师,则班级/职务栏填入职称。算法描述如图:
程序流程图:

实验代码:
#include
#include
struct
{
int number;
char name[30];
char job;
union
{
int classes;
char position[10];
}category;
}person[2];
main()
{
int i;
for(i=0;i<2;i++)
{
printf("请输入编号、姓名、职业:");
scanf("%d%s%s",&person[i].number,&person[i].name,&person[i].job);
if(person[i].job=='s')
{
printf("请输入班级:");
scanf("%d",&person[i].category.classes);
}
else if(person[i].job=='t')
{
printf("请输入职务:");
scanf("%s",&person[i].category.position);
}
else
{
printf("input error!");
abort();
}
}
printf("\n");
printf("编号\t\t姓名\t\t职业\t\t班级/职务\n");
for(i=0;i<2;i++)
{
if(person[i].job=='s')
{
printf("%d\t\t",person[i].number);
printf("%s\t\t",person[i].name);
printf("%c\t\t",person[i].job);
printf("%d\n",person[i].category.classes);
}
else
{
printf("%d\t\t",person[i].number);
printf("%s\t\t",person[i].name);
printf("%c\t\t",person[i].job);
printf("%s\n",person[i].category.position);
}
}
}
问题分析:这题问题出在教科书上,因为经老师在课堂上指出name是指针,把name改成数组就行了,在课后完成无其他问题。
程序运行图:

9.3.4实验练习:
问题描述:n个人围成一圈,从第s个人开始按顺时钟1,2,3.....,m的顺序报数,数到m的人出圈,然后从出圈的下一个人开始重复此过程,输入所有出圈人的顺序。n,s,m从键盘输入。算法描述如下:
程序流程图:


实验代码:
#include
#define N 10
struct child
{
int no;
int next;
};
struct child link[N];
main()
{
int i,n,m,s,count,h;
printf("输入围圈人数,出圈报数,开始报数位置:");
scanf("%d%d%d",&n,&m,&s);
for(i=1;i<=n;i++)
{
if(i==n)
link[i].next=1;
else
link[i].next=i+1;
link[i].no=i;
}
count=0;
if(s==1)h=n;else h=s-1;
printf("出圈顺序为:");
while(count
{
i=0;
while(i!=m)
{
h=link[h].next;
if(link[h].no)
i++;
}
printf("%d, ",link[h].no);
link[h].no=0;
count++;
}
for(i=1;i<=n;i++)
{
if(link[i].no!=0)
printf("%d",link[i].no);
}
}
问题分析:在输出留在圈中人数结果时,使用了count,发现结果总是出错,最后一个数字总是显示为8,在经过百度以及问同学之后改为link[i].no结果正确。
程序运行图:

实验小结:
这次实验的数量不多,只有四个实验,但实验时间有限,在实验课上我并没有完成所有实验只完成了两个另外两个是课后完成的,最大的问题就是我做题的时候总是会先看流程图,因为看流程图我就很快就能做出来,毕竟一些难的公式,和运算方法,都在里面,这次实验难度颇高,很多东西我都有些似懂非懂知道要这样用但不知道其中的原理,还有在像指针还有数据构建这两章的学习我学的非常吃力,很多东西没搞懂,不能完全理解其中的含义以及原理。
1290

被折叠的 条评论
为什么被折叠?



