脑疾病的种类非常多,常见的包括脑血管、神经退行性、运动相关、精神疾病、发育和先天性疾病、药物滥用障碍、脑肿瘤和一系列其他脑相关疾病。脑疾病的病因及其遗传学复杂且研究广泛,但脑疾病的表型分类仍然具有挑战性,除了由单基因突变引起的遗传性疾病外,大多数脑疾病都是通过脑转录组及其调控网络的相互作用,表现为遗传与环境的复杂相互作用。因此,脑部疾病的遗传分析为了解其中的分子关系提供了重要手段。
近日,来自美国华盛顿大学艾伦脑科学研究所、加拿大麦吉尔大学等单位的研究人员在Plos Biology发表了题为“A comparison of anatomic and cellular transcriptome structures across 40 human brain diseases”的研究文章。研究团队分析了艾伦人脑图谱(Allen Human Brain Atlas)中的基因表达数据,通过对40种常见人类脑部疾病的分析,研究团队确定了5种主要的转录模式,分别代表肿瘤相关、神经退行性、精神和药物滥用,以及影响基底神经节和下丘脑的2组混合疾病。此外,通过小鼠和人类之间同源细胞类型的定位,发现大多数疾病风险基因在常见细胞类型中起作用,同时具有物种特异性表达,并在物种内保持相似的表型分类。总之,该研究描述了成人大脑中疾病风险基因的结构和细胞转录组关系,为疾病分类和比较提供了一种分子策略,有望为开发大脑病理生理学的研究方法提供重要见解。

文章发表在Plos Biology
主要研究内容
脑疾病的神经解剖学和转录组学分析
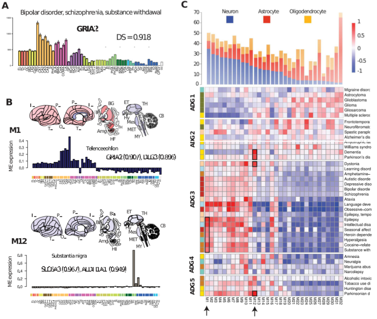
该研究涉及大脑皮层、海马、杏仁核、基底神经节、上皮体、丘脑、腹侧丘脑、下丘脑、中脑、小脑、脑桥、脑桥核、髓脑、脑室和白质等104个结构。通过对涉及这些结构的40种疾病相关基因的平均表达进行标准化,研究团队获得了疾病的转录组表达谱,基于此进行的全脑转录组学聚类共发现了5个主要解剖学疾病组(ADG 1-ADG 5),包括肿瘤相关(ADG 1)、神经退行性(ADG 2)、精神、药物滥用和运动障碍(ADG 3),与下丘脑功能相关,无发育、精神或肿瘤相关疾病(ADG 4)以及基底神经节相关疾病(ADG 5)。
研究人员对每个结构的平均表达差异进行了方差分析,发现肿瘤和神经退行性疾病(ADG 1-2)中常见的白质特征,在精神疾病和成瘾疾病(ADG 3-4)中缺失。进一步分析发现,虽然疾病基因表达在人群中可能存在较大差异,但大脑中每种疾病的解剖表达特征通常与同一ADG组中其他大脑疾病密切相关,并且通常可以识别其他受试者的确切疾病,表明它们与同一ADG组中的其他疾病之间存在潜在的细胞、解剖和表型重叠。

图1. 脑疾病的转录组模式分析,来源:Plos Biology
脑疾病的典型表达模式
通过将疾病基因映射到典型表达模式,研究人员描述了大脑疾病的共表达模式和主要组成细胞类型。图2B显示了2个代表性模块M1和M12中某些疾病风险基因对模块的隶属关系。M1模块在海马体,特别是齿状回中有较强的端脑表达,代表性基因包括GRIA2和DLG3,GRIA2的突变与与精神和神经发育障碍有关。多巴胺转运基因SLC6A3,多巴胺神经元中多巴胺或其他毒素的候选风险基因和醛脱氢酶-1 (ALDH1A1),其多态性与酒精使用障碍有关,均映射到模块M12。
图2C显示了40个疾病相关基因集与图1中按ADG排序的模块特征基因的平均相关性。有趣的是,图2C揭示了图1中ADG组之间的区别,显示了主要的细胞类型含量,并阐明了脑疾病的主要解剖共表达模式。

图2. 脑部疾病的可复制转录模式,来源:Plos Biology
精神疾病中的兴奋性细胞类型变异
为更加精细地解析不同类型原发性精神疾病的差异,研究团队研究了自闭症、双相情感障碍和精神分裂症特有的显著共变细胞类型。
在这些疾病中,兴奋性变异显著超过抑制性和非神经元性变异,占重要细胞类型相互作用的70.7%。值得注意的是,虽然给定细胞类型中富集的基因在三种疾病之间有所不同,但特定的神经元回路在疾病之间是共享的。此外,独特的基因表达在涉及细胞类型中具有不同的特征。例如,精神分裂症表现出泛兴奋性表达。总之,对风险基因表达谱的细胞类型特异性研究,提供了对多基因风险如何影响精神疾病中不同类型的神经元和神经元回路的见解。
研究人员认为:“虽然有证据表明,抑制性细胞类型在精神疾病抑郁症、双相情感障碍和精神分裂症中受损,但该研究结果表明,兴奋性通路可能同样重要。”

图3. 自闭症、双相情感障碍和精神分裂症的细胞类型分析,来源:Plos Biology
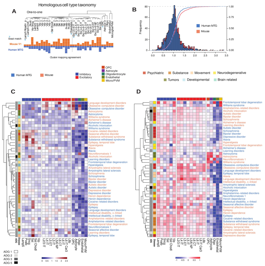
小鼠和人类脑部疾病的比较
通过对小鼠和人类脑部同源细胞类型进行比较分析,研究团队检测了小鼠和人类之间基于疾病的细胞结构的保守性,结果表明皮层区域和物种之间的细胞结构在很大程度上是保守的。此外,利用表达加权细胞类型富集分析(EWCE)同时评估疾病中的所有基因,可确定细胞类型表达的分布,并可表征疾病中活性富集细胞类型的特征。小鼠和人类之间EWCE值的相关性反映了广泛的保守表达模式,全局EWCE分布差异极小。总体来说,通过对小鼠和人类细胞类型的同源定位,发现小鼠和人类疾病风险基因在同源细胞类型中起作用,同时具有不同的物种特异性表达。

图4. 小鼠和人类脑部细胞类型的比较,来源:Plos Biology
结 语
综上所述,该研究团队描述了成人大脑中常见脑部疾病风险基因的结构和全脑转录组学关系,从神经解剖结构的角度提出了常见脑部疾病的全脑分子特征。虽然该研究目前不能精确地识别疾病特异性基因表达的变化,但仍为表征疾病的细胞基础提供了一种新方法。
艾伦脑科学研究所研究员、文章通讯作者Michael Hawrylycz表示:“这种基于基因表达数据对疾病进行分类的新方法,有时与基于症状对脑部疾病进行分类的方法不同,基因表达以一种不同于传统表型表现的方式将它们聚集在一起。因此,基于这些新的疾病转录组学关联,也许我们可以寻找一种开发脑部疾病治疗方法的新途径。”
参考文献:
Zeighami Y, et al. (2023) A comparison of anatomic and cellular transcriptome structures across 40 human brain diseases. PLoS Biol 21(4): e3002058.
https://journals.plos.org/plosbiology/article?id=10.1371/journal.pbio.3002058
1490

被折叠的 条评论
为什么被折叠?



