1 简介
1.1 什么是ActiveMQ
ActiveMQ 是 Apache 出品,最流行的,能力强劲的开源消息总线。ActiveMQ 是一个 完全支持 JMS1.1 和 J2EE 1.4 规范的 JMS Provider 实现,尽管 JMS 规范出台已经是很久的事 情了,但是 JMS 在当今的 J2EE 应用中间仍然扮演着特殊的地位。
1.2 JMS介绍
1.2.1 基本概念
JMS全称为Java Message Service 即java消息服务。其API是一个消息服务的规范,JMS的客户端之间可以通过JMS服务进行异步的消息传输。
1.2.2 消息模型
模型分为两种,即
Point-to-Point(P2P)
(点对点模型) 和
Publish/Subscribe(Pub/Sub)
(发布订阅模型)
(1).P2P模型
<1> 模型图
<2> 概念
在P2P模型中涉及到的概念有
消息队列(Queue)、发送者(Sender)、接收者(Receiver)
,其过程为
每个消息都被发送到一个特定的队列,接收者从队列中获取消息。队列保留着消息,直到他们被消费或超时。
<3> 特点
每个消息只有一个消费者(即消息一旦被消费者消费,消息就不再在消息队列中) 发送者发送了消息后,无论消费者是否在运行状态,都不会影响消息发送到队列中
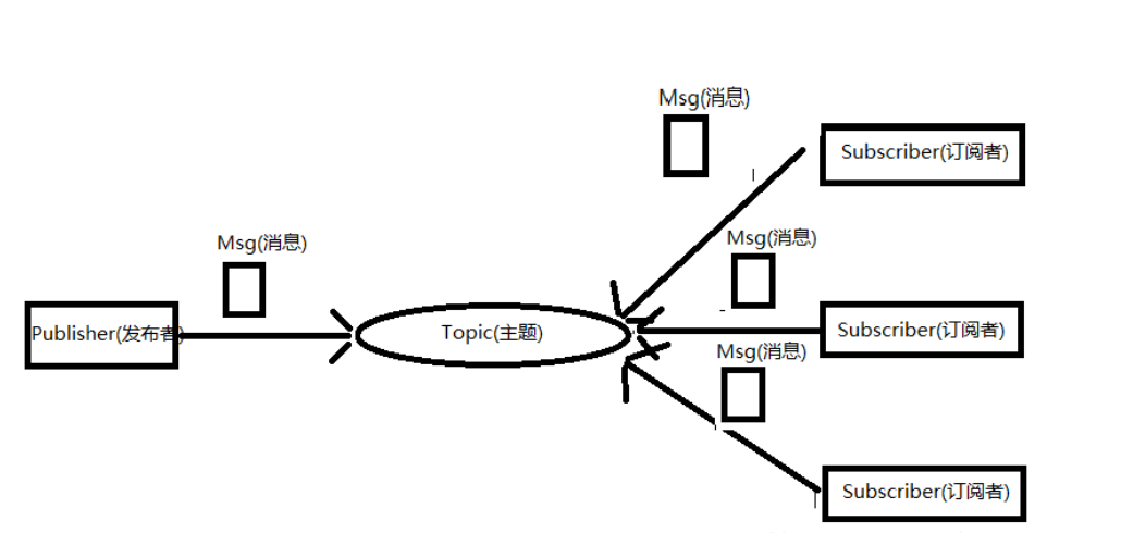
(2).Pub/Sub模型
<1>模型图
<2> 概念
在Pub/Sub模型中涉及到的概念有
主题(Topic)、Publisher(发布者)、订阅者(Subscriber)
,其过程为
多个发布者将消息发送到Topic,
系统
将这些消息传递给多个订阅者。
<3> 特点
每个消息可以有多个消费者
(1) ConnectionFactory(连接工厂)
创建Connection对象的工厂,针对两种不同的jms消息模型,分别有QueueConnectionFactory和TopicConnectionFactory两种。可以通过JNDI来查找ConnectionFactory对象。
(2) Destination(session创建出的消息队列或主题)
Destination的意思是消息生产者的消息发送目标或者说消息消费者的消息来源。对于消息生产者来说,它的Destination是某个队列(Queue)或某个主题(Topic);对于消息消费者来说,它的Destination也是某个队列或主题(即消息来源)。
所以,Destination实际上就是两种类型的对象:Queue、Topic可以通过JNDI来查找Destination。
(3) Connection(连接工厂创建出的连接)
Connection表示在客户端和JMS系统之间建立的链接(对TCP/IP socket的包装)。Connection可以产生一个或多个Session。跟ConnectionFactory一样,Connection也有两种类型:QueueConnection和TopicConnection。
(4) Session(连接创建出的session)
Session是我们操作消息的接口。可以通过session创建生产者、消费者、消息等。Session提供了事务的功能。当我们需要使用session发送/接收多个消息时,可以将这些发送/接收动作放到一个事务中。同样,也分QueueSession和TopicSession。
(5) 消息的生产者
消息生产者由Session创建,并用于将消息发送到Destination。同样,消息生产者分两种类型:QueueSender和TopicPublisher。可以调用消息生产者的方法(send或publish方法)发送消息。
(6) 消息消费者
消息消费者由Session创建,用于接收被发送到Destination的消息。两种类型:QueueReceiver和TopicSubscriber。可分别通过session的createReceiver(Queue)或createSubscriber(Topic)来创建。当然,也可以session的creatDurableSubscriber方法来创建持久化的订阅者。
(7) MessageListener
消息监听器。如果注册了消息监听器,一旦消息到达,将自动调用监听器的onMessage方法。EJB中的MDB(Message-Driven Bean)就是一种MessageListener。
2 代码实例
2.1 目录结构
2.2 配置文件
#activemq
spring.activemq.broker-url=tcp:
//192.168.47.128:61616
spring.activemq.user=admin
spring.activemq.password=admin
spring.activemq.in-memory=
true
# 如果此处设置为
true
,需要加activemq-pool的依赖包,否则会自动配置失败,报JmsMessagingTemplate注入失败
spring.activemq.pool.enabled=
false
2.3 添加依赖
<dependency>
<groupId>
org.springframework.boot
</groupId>
<artifactId>
spring-boot-starter-activemq
</artifactId>
</dependency>
2.4 封装消息发送类
2.5创建消息消费者
2.6 测试
2.7测试结果
2.8 avtiveMQ控制台
230

被折叠的 条评论
为什么被折叠?



