Holly皮肤管理师
码龄6年
关注
提问 私信
  • 博客:153,782
    153,782
    总访问量
  • 81
    原创
  • 2,053,174
    排名
  • 31
    粉丝
  • 0
    铁粉
IP属地以运营商信息为准,境内显示到省(区、市),境外显示到国家(地区)
IP 属地:河北省
  • 加入CSDN时间: 2019-01-23
博客简介:

weixin_36234970的博客

查看详细资料
个人成就
  • 获得32次点赞
  • 内容获得0次评论
  • 获得155次收藏
创作历程
  • 3篇
    2024年
  • 141篇
    2021年
  • 16篇
    2020年
成就勋章
创作活动更多

2024 博客之星年度评选报名已开启

博主的专属年度盛宴,一年仅有一次!MAC mini、大疆无人机、华为手表等精美奖品等你来拿!

去参加
  • 最近
  • 文章
  • 代码仓
  • 资源
  • 问答
  • 帖子
  • 视频
  • 课程
  • 关注/订阅/互动
  • 收藏
搜TA的内容
搜索 取消

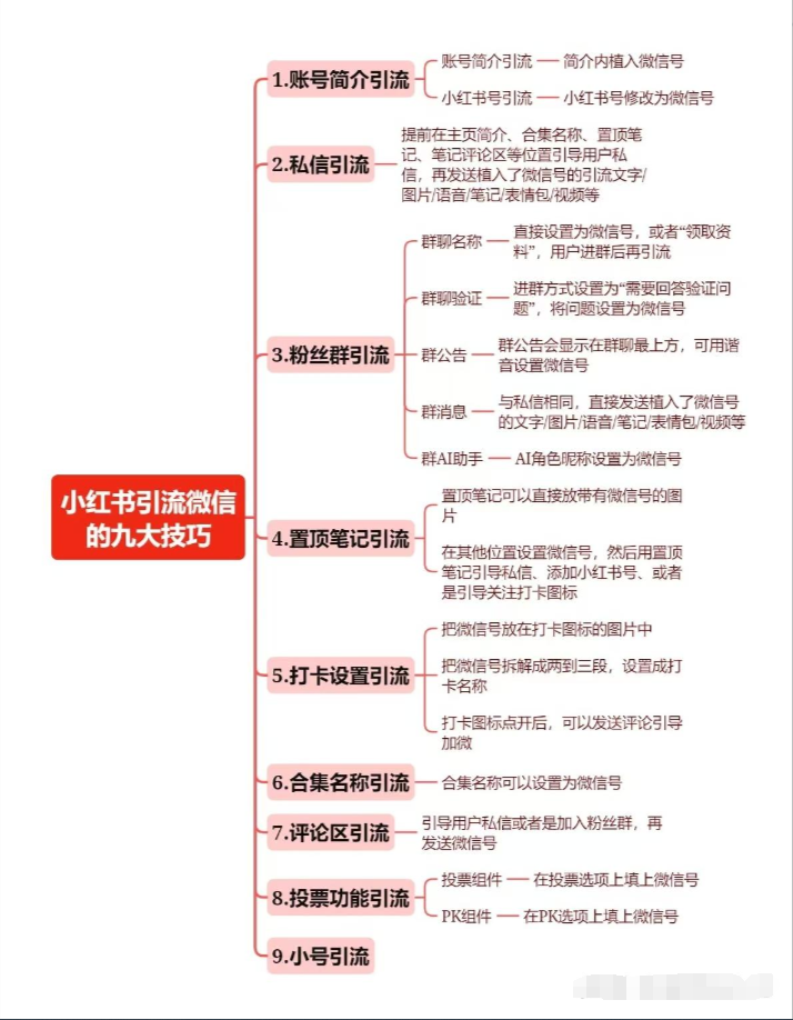
小红书引流到微信私域方法

小红书引流到微信私域的九大技巧大揭秘,风险低且效率高! 原创作者: u_16299665转载于: https:/...
转载
发布博客 2024.09.04 ·
64 阅读 ·
0 点赞 ·
0 评论 ·
0 收藏

UG NX 2406全剖视图(不剖切加强筋)

在对模型出工程图时,常常会用到剖视图来表达其内部结构。但在标准制图中有一些结构是不用进行剖切的;那么在一个模型中,剖切面上如何将不需要剖切的剖切线去掉呢? 1.先从俯视图上,按照正常的出剖视图方式,添加一个前全剖视图。 2. 编辑剖面线因为这个全剖视图的剖切线不是想要的,先对该剖视图进行一些修改。在剖视图图框上点鼠标右键,...
转载
发布博客 2024.08.19 ·
345 阅读 ·
0 点赞 ·
0 评论 ·
1 收藏

mysql 安装validate_password

安装相关视频讲解:如何将两个Web服务器加入域并安装Web服务MySQL 安装 validate_password 插件MySQL 是一个流行的关系型数据库管理系统,它提供了丰富的功能和强大的性能。在实际应用中,我们通常会对数据库的安全性进行一定的限制,例如设置密码策略、限制用户权限等。其中,validate_pass...
转载
发布博客 2024.07.03 ·
600 阅读 ·
0 点赞 ·
0 评论 ·
1 收藏

主机访问服务器上虚拟机ttl超时,手动配置网关,解决VMWare虚拟机内可以访问主机但无法访问互联网的问题...

常常都被虚拟机的网络折腾得颠三倒四,做点笔记吧。问题:选择NAT后并配置好IP和NetMask之后,可以ping通主机,但连不通Internet。解决:手动配置默认网关。步骤:在虚拟网络编辑器里,找到网关配置,这里是192.168.171.2 。在虚拟机设置里,确认选择NAT。IP和NetMask已经配置:[root@localhost ~]# ifconfig ens33ens33: flags...
转载
发布博客 2021.08.12 ·
605 阅读 ·
0 点赞 ·
0 评论 ·
0 收藏

逆水寒服务器维护7月5号,逆水寒7月5日更新了什么内容_更新优化后最低配置要求...

逆水寒7月5日更新将会停机更新,主要是优化,低配置电脑的卡顿问题。逆水寒7月5日更新了什么?小编分享下逆水寒7月5日更新内容汇总。逆水寒7月5日更新了什么?逆水寒7月5日更新内容:针对笔记本或者使用8G内存的设备优化:优化后省去了许多不必要的资源,释放了充足的内存,游戏体验将更加友好。有多友好呢?满足最低配置要求的玩家,开启最低配画质都能流畅运行游戏。最低配置要求如图:针对高配置电脑的优化:部分高...
转载
发布博客 2021.08.11 ·
236 阅读 ·
0 点赞 ·
0 评论 ·
0 收藏

服务器系统的配置文件,服务器的系统配置文件

服务器的系统配置文件 内容精选换一换远程登录裸金属服务器时,按“Enter”后界面无任何响应。裸金属服务器操作系统内部配置不允许通过远程访问。使用密钥对(KeyPair)登录裸金属服务器,进入操作系统进行相关设置,各操作系统的配置有所不同,以下仅提供部分操作系统配置示例,详细可参考《裸金属服务器私有镜像制作指南》的“配置裸金属服务器远程登录”章节。修改配置文件。对于SUSE为加强对数据的容灾管理,...
转载
发布博客 2021.08.08 ·
397 阅读 ·
0 点赞 ·
0 评论 ·
0 收藏

ajax4jsf afterphase,Page takes too long to load

Here is a timeline of one request2007-08-23 19:12:40,160 DEBUG [org.ajax4jsf.framework.renderer.AjaxPhaseListener] Process before phase RESTORE_VIEW 12007-08-23 19:12:40,160 DEBUG [org.jboss.seam.jsf....
转载
发布博客 2021.08.05 ·
109 阅读 ·
0 点赞 ·
0 评论 ·
0 收藏

c 测试服务器发送邮件,用C发送电子邮件,服务器在我发送正文后从不回复

我已经创建了一个用C语言发送电子邮件的小程序。我做了3个功能:连接:使用套接字连接到服务器,send和cieve:向邮件服务器发送和接收消息,sendanemail:写下sendanecieve发送的文本。Connect和Send和Cieve工作正常。我的问题出在sendanemail上。我不知道如何完成数据步骤。对于每个命令,我接收服务器的响应:250******但对于数据1,它在第一个354中...
转载
发布博客 2021.07.31 ·
419 阅读 ·
0 点赞 ·
0 评论 ·
0 收藏

暗盒怎么更换计算机模式,如何将绿米双键墙壁开关改装成三键无线开关模块

如何将绿米双键墙壁开关改装成三键无线开关模块2020-01-23 16:24:166点赞16收藏9评论背景:拆解绿米双键开关后,在按钮针脚处焊接引出3根线,扔掉外壳并绝缘包扎后就成了可以放在暗盒里的模块,可以将任意的开关面板智能化。但要求是轻触回弹开关。暂且将3根引线分别命名为,A、B(左右按键信号线)和G(地线)。A/B和G轻触会触发开关动作。碰一下开,碰一下关正文:今天我在想,绿米双键有单击左...
转载
发布博客 2021.07.24 ·
1064 阅读 ·
0 点赞 ·
0 评论 ·
0 收藏

射频测试系统软件,射频测试可以不懂测试仪器?“仪器程控系统”软件助你极大提升测试效率...

原标题:射频测试可以不懂测试仪器?“仪器程控系统”软件助你极大提升测试效率应用背景:为保证射频器件性能的可靠性,射频器件在生产过程中都会经过绝缘耐压、外观、电气性能等一系列的测试,其中最重要的是电气性能,也就是使用网络分析仪进行器件输入、输出特性参数的测试,常见的射频器件包括:射频线缆、连接器、滤波器、功分器、天线、放大器、衰减器、混频器和耦合器等。当前测试应用时,测试仪器的连接通常是技术人员以人...
转载
发布博客 2021.07.22 ·
262 阅读 ·
0 点赞 ·
0 评论 ·
0 收藏

假如我是一台计算机作文,假如我是一台电脑作文450字

假如我是一台电脑作文450字我是一台白色的电脑,现在的我正躺在一个阴暗的角落里,等待主人再次使用我。在以前我是主人最好的朋友,每天陪着主人一起玩乐,一起上网找东西。我会陪主人度过每一天的休闲时光,而主人会在休息的时候用抹布帮我洗澡,让我的身体干干净净,这种感觉让我觉得很舒服、很轻松。有一天,我陪主人玩的开心不已的时候,突然我觉得身体好痛好痛,主人急急忙忙的跑下楼找他的'爸爸,他们一起焦急的跑上来,...
转载
发布博客 2021.07.21 ·
160 阅读 ·
0 点赞 ·
0 评论 ·
0 收藏

张宁大学计算机系毕业后 到一家,优秀毕业生 | 张宁莎:在徘徊中坚强

个人简介张宁莎法学院2016级本科生拟录取武汉大学诉讼法学专业硕士研究生写下这篇文章的时候,已经离返校只有四天了,意味着还有四天我将毕业而成为华科的一名普通校友,我的大学时光似乎被无数变数所操控着。四年来,有过很多徘徊的时候,也面临许多抉择并经历过许多挫折,虽然看上去有点狼狈,但好在总体是美满的。希望读到这篇文章的你能有一些收获。考研篇首先介绍一下我学习上的情况。四年中最好排名乃大二下期的3/74...
转载
发布博客 2021.07.20 ·
583 阅读 ·
0 点赞 ·
0 评论 ·
0 收藏

全国计算机等级考试可以一级二级一起考吗,全国计算机等级考试(一级到四级)全攻略...

回顾过去的大学生活,计算机等级考试最令人难忘。笔者斗胆在这里卖弄一下过去两年(准确的说是一年半)里通过全国计算机等级考试二到四级的经历,以自己的感受泡制一份全国计算机等级考试全攻略,希望对后来的朋友们尤其是刚刚迈入大学校门的师弟师妹们有所帮助。考证路上,有两点需要特别注意。一是一次只能报考一个等级(包括笔试和上机)的考试。一个级别中有不同类别,考生只能选择其中一类。另外,考试单科合格者,成绩只保留...
转载
发布博客 2021.07.15 ·
2122 阅读 ·
1 点赞 ·
0 评论 ·
7 收藏

计算机信函 教案模板,信息技术教学设计模板

信息技术教学设计模板教学设计是根据课程标准的要求和教学对象的特点,将教学诸要素有序安排,确定合适的教学方案的设想和计划。下面,小编为大家分享信息技术教学设计模板,希望对大家有所帮助!【教学目标:】1、知识与技能:(学什么),例如:⑴初步了解。⑵让学生学会。⑶能够掌握。⑷使学生熟练掌握。⑸能按指定要求。⑹能够根据指导要求。2、过程与方法:(怎么学:通过一个什么样的过程、采用什么样的方法来让学生达到一...
转载
发布博客 2021.07.09 ·
77 阅读 ·
0 点赞 ·
0 评论 ·
0 收藏

gerrit支持html吗,Gerrit user guide

1. Get codegit clone ssh://username@gerrit_server:29418/kernel_goldfishgit clone ssh://fenggxin@10.126.39.248:29418/kernel_goldfish2. push codegit push ssh://gerrit_server:29418/kernel_goldfish HEAD:r...
转载
发布博客 2021.06.29 ·
155 阅读 ·
0 点赞 ·
0 评论 ·
0 收藏

html文件在echarts中,如何在HTML中echarts?

回答:首先,需要有这么个"图标主体"库 ,其次把这个"图标字体"库,引入HTML页面是图标字体库对应的CSS引入HTML ,最后使用"图标字体"库 具体操作。1.使用百度搜索“(fontello.com)字体”,然后点击进入该官网,是英文的官网;2.该网站会根据网速的不同,加载起来有点慢,请耐心等待,打开的网站首页,可以显示很多不同的图标;3.网友朋友可以根据自己不同的需要,然后选择想要的图标,选...
转载
发布博客 2021.06.25 ·
290 阅读 ·
0 点赞 ·
0 评论 ·
0 收藏

职称计算机考试软件 在线,职称计算机考试模拟软件windowXP模块免费版

职考宝典职称计算机考试是一款职称计算机考试学习题库辅导软件,适用于全国各个企事业单位参加职称计算机考试人员。包括:手把手教学一步一提示,同步答案演示帮助您高效掌握解题方法。模拟考试10套全真试题,共400道左右的真题,自动评分,考后即知成绩,错题复习帮助您查缺补漏。名师课堂,专业教师耐心细致讲解各个知识点,零基础也可以轻松学会。错题收集,错题复习自动收录做错题目,您可以将错题调出重做,加深印象。考...
转载
发布博客 2021.06.21 ·
137 阅读 ·
0 点赞 ·
0 评论 ·
0 收藏

韩国计算机专业,韩国计算机专业发展前瞻

中国网络发达的程度已经让中国成为了时间网络使用大国,但你知道世界上网速最快的国家是哪里么?根据全球最大CDN服务商Akamai最新发布的数据报告,韩国平均网速22.2Mbps,依然是全球平均网速最快的国家。同样,韩国计算机专业也排名世界前列,韩国科学技术院、首尔国立大学、高丽大学等一系列高校院所吸引着来自世界各地的留学生来此学习进修。而从我国对于计算机专业岗位需求的迫切程度来说,不管是国家机关、事...
转载
发布博客 2021.06.21 ·
262 阅读 ·
0 点赞 ·
0 评论 ·
0 收藏

常用计算机机箱,电脑机箱的常用材质简介

镀锌钢板机箱板材常用有镀锌板、冷轧板、铝板等,而镀锌钢板具有抗酸、防锈、防蚀、使用年限长、材质轻等特点,同时外表也较为美观,因此镀锌钢板是最为常见的机箱材质。镀锌钢板的颜色通常为灰色,表面细腻,经过表面烤漆处理后能形成均匀的颗粒状表面,长期使用不易出现摩擦痕迹和腐蚀等现象。镀锌钢板有两种:热浸镀锌(SGCC)与电镀镀锌(SECC)。这两种材料根据镀锌方式、生产工艺及镀锌量的不同而区分命名,而且各方...
转载
发布博客 2021.06.21 ·
1014 阅读 ·
0 点赞 ·
0 评论 ·
0 收藏

vb post html,VB如何实现发送POST请求?

满意答案lh8410162013.12.13采纳率:59%等级:13已帮助:8522人参考一下吧Private Function ShowIe(ByVal url As String, ByVal user As String, ByVal sn As String)On Error GoTo ex'edtPostData.Text = "" ' Initialize an edit b...
转载
发布博客 2021.06.20 ·
500 阅读 ·
0 点赞 ·
0 评论 ·
0 收藏
加载更多