点击上方“AI遇见机器学习”,选择“星标”公众号
重磅干货,第一时间送达
来自:机器之心
在 IMO 2022 上,中国队以六人全部满分的成绩夺冠。上次全满分,还是 1994 年的美国队。
又一个见证历史的时刻。
今日,国际数学奥林匹克竞赛(IMO)官网正式公布了 2022 年竞赛成绩。中国队以满分 252 的成绩位列第一,实现「四连冠」。

7 月 6 日至 16 日,IMO 2022 在挪威首都奥斯陆举办,由奥斯陆大学和挪威教育部共同承办。
一直以来,IMO 都被看作数学界传奇人物的诞生地。菲尔茨奖得主陶哲轩在 1986 年、1987 年和 1988 年均参加了 IMO 比赛,并在 13 岁的时候获得 IMO 金牌(1988 年),是史上最年轻的 IMO 金牌得主。「韦神」韦东奕曾参加第 50 届 IMO,并以满分获得金牌。当时,韦东奕仅仅用了 1.5 个小时就完成了所有的比赛,打破了解题速度的纪录。
本次竞赛,中国队以超过第二名 44 分的成绩,毫无悬念夺冠。韩国和美国分列第二、三名,成绩分别是 208 分和 207 分,第四名和第五名由越南队和罗马尼亚队获得,成绩分别为 196 分和 194 分。
排名 6 到 10 位的国家分别为泰国(193 分)、德国(192 分)、伊朗(191 分)、日本(191 分)和以色列(188 分)。

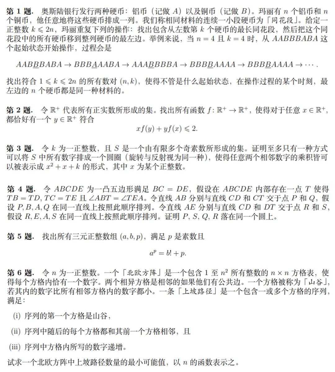
每年的 IMO 比赛题目都是六道,考试为期两天,每天的考试时间为 4.5 小时,参赛者每天需完成 3 道题目。每题 7 分,满分 42 分。今年的六道题目分别如下。

六位满分夺金的中国队选手分别是:
张志成,华中师大一附中(高二)
张贻然,上海中学(高三)
廖昱博,人大附中(高二)
江城,上海中学(高二)
瞿霄宇,巴蜀中学(高一)
刘家瑜,雅礼中学(高二)

IMO 竞赛始于 1959 年,每年举办一次,中国第一次参加是在 1985 年。竞赛设金、银、铜牌,比例大致为 1:2:3。每次约会有一半的选手获奖。
回顾历史,中国队共计 23 次获得团体最高分,另外两强俄罗斯、美国也分别以 16 次、8 次团体冠军位于第一梯队。
2023 年的 64 届 IMO 竞赛将在日本的千叶市举办,时间为 7 月 2 日至 7 月 13 日。
参考链接:
https://www.imo-official.org/year_country_r.aspx?year=2022
5187

被折叠的 条评论
为什么被折叠?



