桃桃酱儿
码龄8年
关注
提问 私信
  • 博客:24,143
    社区:3
    24,146
    总访问量
  • 23
    原创
  • 772,926
    排名
  • 4
    粉丝
  • 0
    铁粉
IP属地以运营商信息为准,境内显示到省(区、市),境外显示到国家(地区)
IP 属地:北京市
  • 加入CSDN时间: 2017-01-18
博客简介:

weixin_37364055的博客

查看详细资料
个人成就
  • 获得2次点赞
  • 内容获得2次评论
  • 获得2次收藏
创作历程
  • 2篇
    2022年
  • 21篇
    2021年
成就勋章
TA的专栏
  • 电影
    1篇
  • 思维
    3篇
  • 心智
    1篇
  • 认知
    1篇
  • 哲学
    1篇
兴趣领域 设置
  • 大数据
    hadoophive
创作活动更多

超级创作者激励计划

万元现金补贴,高额收益分成,专属VIP内容创作者流量扶持,等你加入!

去参加
  • 最近
  • 文章
  • 代码仓
  • 资源
  • 问答
  • 帖子
  • 视频
  • 课程
  • 关注/订阅/互动
  • 收藏
搜TA的内容
搜索 取消

【肖生克的救赎】

hope is a good thingbusy to living ,or busy to dying
原创
发布博客 2022.02.02 ·
439 阅读 ·
1 点赞 ·
0 评论 ·
0 收藏

算法之美-布莱恩·克里斯汀

1,最优停止理论,如何选择停止观望的时机37%的最优平衡点2,探索与利用,要最新的还是要最好的3,排序,建立秩序4,缓存,忘了它吧5,时间调度理论,要事先行。6,贝叶斯法则,预测未来7,过度拟合,不要想太多8,松弛,顺其自然9,随机性,如何应用随机10,网络,我们如何联系11,博弈论,别人的想法...
原创
发布博客 2022.01.27 ·
640 阅读 ·
0 点赞 ·
1 评论 ·
1 收藏

进化式运营

原创
发布博客 2021.12.31 ·
326 阅读 ·
1 点赞 ·
1 评论 ·
0 收藏

大数据之路,阿里巴巴大数据实践

​​​​​​​
原创
发布博客 2021.12.23 ·
941 阅读 ·
0 点赞 ·
0 评论 ·
1 收藏

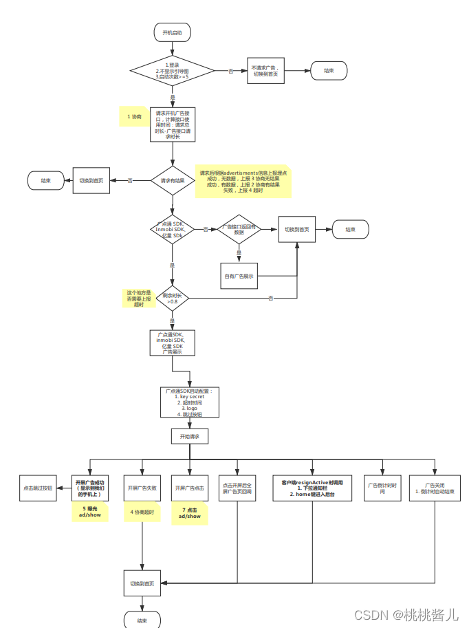
开机广告启动逻辑

原创
发布博客 2021.12.15 ·
214 阅读 ·
0 点赞 ·
0 评论 ·
0 收藏

python -构建RFM模型

import pandas as pdpd.set_option('display.unicode.ambiguous_as_wide', True)pd.set_option('display.unicode.east_asian_width', True)# 读取订单表格数据df = pd.read_csv('https://media-zip1.baydn.com/storage_media_zip/srfeae/bf6dc7d814c520c60e5e632d281f14a4.ba16.
原创
发布博客 2021.12.15 ·
701 阅读 ·
0 点赞 ·
0 评论 ·
0 收藏

SQL脚本-广告业务

INSERT OVERWRITE TABLE stat_bf_spaceid_adv PARTITION (ds='@@{yyyy-MM-dd}')select case when a.platform='2' then 'iOS' when a.platform='3' then 'android' else '其他' end as platform ,a.space_id as space_id ,a.ad_id as adv_id ,case wh...
原创
发布博客 2021.12.14 ·
1872 阅读 ·
0 点赞 ·
0 评论 ·
0 收藏

python练习-pandas- 数据清洗

import pandas as pdpd.set_option('display.unicode.ambiguous_as_wide', True)pd.set_option('display.unicode.east_asian_width', True)df = pd.read_csv('https://media-image1.baydn.com/storage_media_image/uyacwn/9b55244d1d12455eb86c1720d9b8ee0a.be56cfdf3e51
原创
发布博客 2021.12.14 ·
1845 阅读 ·
0 点赞 ·
0 评论 ·
0 收藏

python 练习-数据分析-可视化

文件1收盘价.csv172.63,168.49,44.36162.54,183.03,43.05164.85,182.45,46.28166.23,185.57,49.74110.00,149.26,41.79117.36,169.45,45.21111.70,173.11,47.21104.47,175.03,41.64102.76,167.23,42.33101.85,176.67,41.13118.53,200.00,42.54126.40,212.10,48.15文件.
原创
发布博客 2021.12.14 ·
1128 阅读 ·
0 点赞 ·
0 评论 ·
0 收藏

Python-练习-电影院订票系统

文件1film_selector.pyimport timeclass FilmSelector: # 展示所有可选项 def display_options(self, films): print("今日影院排片列表:") print('+================+') # 按行打印每部电影 for i in range(len(films)): print('{} - {}'.format(i + 1, films[i]['name'...
原创
发布博客 2021.12.14 ·
1700 阅读 ·
0 点赞 ·
0 评论 ·
0 收藏

引爆用户增长

原创
发布博客 2021.12.14 ·
81 阅读 ·
0 点赞 ·
0 评论 ·
0 收藏

金字塔原理

原创
发布博客 2021.12.14 ·
1960 阅读 ·
0 点赞 ·
0 评论 ·
0 收藏

增长黑客-如何低成本实现爆发式成长

原创
发布博客 2021.12.14 ·
208 阅读 ·
0 点赞 ·
0 评论 ·
0 收藏

用户体验要素

作者首先介绍了用户体验的重要性,其次概括介绍了用户体验的几大要素,后详细介绍了每个要素的详细内容。采用了先总后分的结构。作者首先指出,用户体验并不是指产品本身是如何工作的,而是指产品如何与外界发生联系并发挥作用。这意味着用户体验总是体现在细微之处。从产品设计到用户体验,作者提出,大部分的产品设计只是对于功能的设计,他们对于产品的设计更像是开发一系列可用的功能。对于产品直接面对用户的部分--按钮 、布局、文字、外观,正确的产品形态不是由功能决定的,而是应该由用户的心理感受和行为来决定。同时,作者提出,应该
原创
发布博客 2021.12.14 ·
95 阅读 ·
0 点赞 ·
0 评论 ·
0 收藏

华为数据之道

感谢华为公司数据管理部编写了此书。编者在第一章讲述了企业数字化转型的必要性。第二章讲了建立企业级数据综合治理体系。编者认为,要确保关键数据资产有清晰的业务管理责任,IT建设有稳定的原则和依据,作业人员有规范的流程和指导,做到以上这些,需要一套企业级的数据综合治理体系;只有这样,当面临争议时,有裁决机构和升级处理机制;治理过程所需的人才、组织、预算有充足的保障。2.1建立公司级的数据治理政策华为数据管理总纲1,信息架构管理原则:建立企业级信息架构,统一数据语言;项目遵从数据管控要求;应...
原创
发布博客 2021.12.13 ·
873 阅读 ·
0 点赞 ·
0 评论 ·
0 收藏

马克思主义原理

26 马克思主义原理-辩证唯物论矛盾-确立坐标系,时间和空间,确定主要矛盾。有目标有目的才会有主要矛盾,才不会迷茫,抑郁。基本矛盾,主要矛盾,工作方法--辩证法,基本的方法论沟通--大会演讲的训练;个体谈话。不要抢风头集体利益和个人利益27 马克思主义原理-辩证唯物论数学-抽象思维能力英文-机会,听说读写28 马克思主义原理-认识论百分百的心态的做事情,百分之八十的心态去接受----辩证法:偶然性学习的三种模式:只学结构,学结构和细节,只学细节。根据目的选
原创
发布博客 2021.12.13 ·
128 阅读 ·
0 点赞 ·
0 评论 ·
0 收藏

宣明栋:数据思维课-笔记

感知数据2如何提高自己对数据的敏感度?量转型:思考,谈论和使用一个东西时,有意识的把过去定性的方式转变为定量的方式量定义:如果一个事物的性质是用某一个方面的量来定义的,就搞清楚它具体是怎么定义的。对应值:在量定义的基础上,为事物确定一个明确的量的标准。3背景:为什么孤立的数据没有意义?不考虑背景就无法明白它的意义理解数据的意义大致有三个方面1,是什么,即事情的属性 2,上下左右,理解事情的相对情况。找参照系,找对比值 3,人的意图,理解当事人的真实意图...
原创
发布博客 2021.12.13 ·
5868 阅读 ·
0 点赞 ·
0 评论 ·
0 收藏

象与骑象人--幸福的假设

作者:乔纳森 海特第一部分人的心理是如何运作的人类的心理分为若干部分,有时彼此互相冲突,引出象与骑象人的比喻;第一章:分裂的自我,使你产生心理冲突人生有如一段旅程,走这段旅程之前,我们应该先了解地形,选好方向,找几位好旅伴,如此才能好好享受这段旅程,因为走到旅途的尽头,可能什么都没有。弗洛伊德提出:人格分为三个部分,自我:有意识,理性的自我;超我:道德良心,有时会过于拘泥于社会规范;本我:享乐的欲望,各种欲望,总想及时行乐精神分析的目的就是通过强化自我,让自我更好的控制本我...
原创
发布博客 2021.12.13 ·
247 阅读 ·
0 点赞 ·
0 评论 ·
0 收藏

认知:人行为背后的思维与智能

原创
发布博客 2021.12.13 ·
507 阅读 ·
0 点赞 ·
0 评论 ·
0 收藏

系统之美 作者:德内拉梅多斯

系统并不仅仅是一些事物的简单集合,而是一个由一组相互连接的要素构成的、能够实现某个目标的整体。从这一定义可见,任何一个系统都包括三种构成要件:要素、连接、功能或目标。系统之思对于一个系统来说,整体大于部分之和。任何一个系统都包括三种构成要件:要素、连接、功能或目标。它具有适应性、动态性、目的性,并可以自组织、自我保护与演进。
原创
发布博客 2021.12.13 ·
1223 阅读 ·
0 点赞 ·
0 评论 ·
0 收藏
加载更多