记录一下前几天写的一个权限系统。

整个系统基于RBAC模型构建,提供了前端权限控制(动态路由生成)和后端权限控制(接口访问权限),其实还应该做一层数据访问权限,但是这和具体的业务结合比较紧凑,因此就没实现。

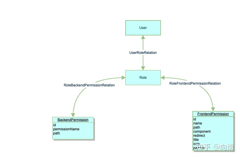
User表存储用户登录信息Role表存储角色UserRoleRelation表存储用户角色关系BackendPermission表存储后端权限(当服务器启动时会将所有路径都自动保存在该表里)RoleBackendPermissionRelation表存储角色拥有的后端权限FrontendPermission表存储前端路由信息.RoleFrontendPermissionRelation表存储角色拥有的前端路由信息
后端系统
后端系统是基于Springboot+shiro构建的,整个系统的核心就在shiro的配置上
@Configuration
public class ShiroConfig {
private static final Logger LOGGER = LoggerFactory.getSystemLogger(ShiroConfig.class);
@Autowired
private ApplicationContext applicationContext;
@Resource
private SecurityManager securityManager;
@PostConstruct
private void initStaticSecurityManager() {
SecurityUtils.setSecurityManager(securityManager);
}
@Bean(name = "securityManager")
public DefaultWebSecurityManager defaultWebSecurityManager(@Autowired DatabaseRealm shiroDatabaseRealm) {
DefaultWebSecurityManager securityManager = new DefaultWebSecurityManager();
securityManager.setRealm(shiroDatabaseRealm);
securityManager.setSessionManager(buildSessionManager());
return securityManager;
}
private SessionManager buildSessionManager() {
DefaultWebSessionManager sessionManager = new DefaultWebSessionManager();
sessionManager.setSessionIdCookie(buildCookie());
sessionManager.setSessionIdCookieEnabled(true);
sessionManager.setSessionIdUrlRewritingEnabled(false);
// 全局会话超时时间(单位毫秒),默认30分钟
sessionManager.setGlobalSessionTimeout(AuthConstant.GlobalSessionTimeout);
// 是否开启删除无效的session对象 默认为true
sessionManager.setDeleteInvalidSessions(true);
// 是否开启定时调度器进行检测过期session 默认为true
sessionManager.setSessionValidationSchedulerEnabled(true);
// 设置session失效的扫描时间, 清理用户直接关闭浏览器造成的孤立会话 默认30分钟
sessionManager.setSessionValidationInterval(AuthConstant.SessionValidationInterval);
return sessionManager;
}
public SimpleCookie buildCookie() {
SimpleCookie simpleCookie = new SimpleCookie(TOKEN_NAME);
simpleCookie.setPath("/");
// 对服务器生成的TOKEN设置 HttpOnly 属性. 前端无法读写该TOKEN, 提供系统安全, 防止XSS攻击
simpleCookie.setHttpOnly(true);
// 设置浏览器关闭时失效此Cookie
simpleCookie.setMaxAge(-1);
return simpleCookie;
}
/**
* 设置接口权限验证, 目前只针对api接口进行权限验证
*
* @param securityManager
* @return
*/
@Bean(name = "shiroFilter")
public ShiroFilterFactoryBean shiroFilter(SecurityManager securityManager) {
LOGGER.info("start shiroFilter setting");
ShiroFilterFactoryBean shiroFilterFactoryBean = new ShiroFilterFactoryBean();
shiroFilterFactoryBean.setSecurityManager(securityManager);
shiroFilterFactoryBean.setLoginUrl("/");
shiroFilterFactoryBean.setSuccessUrl("/#/dashboard");
shiroFilterFactoryBean.setUnauthorizedUrl("/403");
Map<String, String> filterChainDefinitionMap = new LinkedHashMap<>();
Map<String, Filter> filtersMap = new LinkedHashMap<>();
filtersMap.put("apiAccessControlFilter", new ApiAccessControlFilter());
shiroFilterFactoryBean.setFilters(filtersMap);
filterChainDefinitionMap.put("/static/**", "anon");
filterChainDefinitionMap.put("/#/login/**", "anon");
filterChainDefinitionMap.put("/api/user/auth/login", "anon");
filterChainDefinitionMap.put("/logout", "logout");
filterChainDefinitionMap.put("/api/**", "apiAccessControlFilter");
filterChainDefinitionMap.put("/**", "logFilter");
filterChainDefinitionMap.put("/**", "authc");
shiroFilterFactoryBean.setFilterChainDefinitionMap(filterChainDefinitionMap);
LOGGER.info("shirFilter config fineshed");
return shiroFilterFactoryBean;
}
@Bean
public CorsFilter corsFilter() {
// CORS配置信息
CorsConfiguration config = new CorsConfiguration();
if (!SpringUtil.isInProduction(applicationContext)) {
LOGGER.info("进行非生产模式CORS配置");
config.addAllowedOrigin("*");
config.setAllowCredentials(true);
config.addAllowedMethod("*");
config.addAllowedHeader("*");
config.addExposedHeader("Set-Cookie");
}
UrlBasedCorsConfigurationSource configSource = new UrlBasedCorsConfigurationSource();
configSource.registerCorsConfiguration("/**", config);
return new CorsFilter(configSource);
}
}整个配置有几个关键的地方
SimpleCookie simpleCookie = new SimpleCookie(TOKEN_NAME);
simpleCookie.setHttpOnly(true);token是存储在cookie中,由后端传给前端的。而且这个cookie前端是不可读的,避免xss攻击。
Map<String, Filter> filtersMap = new LinkedHashMap<>();
filtersMap.put("apiAccessControlFilter", new ApiAccessControlFilter());
filterChainDefinitionMap.put("/api/user/auth/login", "anon");
filterChainDefinitionMap.put("/api/**", "apiAccessControlFilter");定义了一个ApiAccessControlFilter,只有当访问以/api/开头的接口时才会受到后端权限控制。
if (!SpringUtil.isInProduction(applicationContext)) {
LOGGER.info("进行非生产模式CORS配置");
config.addAllowedOrigin("*");
config.setAllowCredentials(true);
config.addAllowedMethod("*");
config.addAllowedHeader("*");
config.addExposedHeader("Set-Cookie");
}这里做了一个是否在生产环境中的判断,因为在开发模式中,前端工程是直接运行在node服务中的,因此要做跨域访问,所以在非生产环境中允许跨域访问。
后端还有一些其他的功能,比如日志记录,参数校验,请求统计等等,这些非核心功能可以参考最后的工程代码。
前端系统
前端系统是基于vue-element-admin 进行二次开发的。
主要修改的就是cookie的存储,vue-element-admin 默认是通过http response body获取token,但是我修改成了通过header cookie返回,并且cookie默认不可读。
vue-element-admin 自带
// 登录
login({ commit }, userInfo) {
const { username, password } = userInfo
return new Promise((resolve, reject) => {
login({ username: username.trim(), password: password }).then(response => {
const { data } = response
commit('SET_TOKEN', data.token)
setToken(data.token)
resolve()
}).catch(error => {
reject(error)
})
})
// 通信前获取token
service.interceptors.request.use(
config => {
// do something before request is sent
return config
},
error => {
// do something with request error
console.log(error) // for debug
return Promise.reject(error)
}
)
还有一点修改就是前端路由的修改。
vue-element-admin 默认的是权限控制是在前端代码中控制的,后端只需要返回用户拥有的角色,然后前端根据角色信息找到权限然后生成路由。我修改成了整个前端的路由都是由后端控制返回的
const actions = {
generateRoutes({ commit }, roles) {
return new Promise(resolve => {
getUserFrontendPermissions().then(response => {
let routeNodes = response.data.routeNodes
importComponent(routeNodes)
commit('SET_ROUTES', routeNodes)
resolve(routeNodes)
})
})
}
}
function importComponent(routeNodes) {
for(var rn of routeNodes) {
if(rn.component == "Layout") {
rn.component = Layout
} else {
let componentPath = rn.component
rn.component = () => import(`@/views/${componentPath}`)
}
if(rn.children && rn.children.length > 0) {
importComponent(rn.children)
}
}
}
主要的函数就是importComponent(routeNodes), 采用递归的方式import组件.
这里遇到一点小问题,webpack 编译es6 动态引入 import() 时不能传入变量, 但一定要用变量的时候,可以通过字符串模板来提供部分信息给webpack;例如import(./path/${myFile}), 这样编译时会编译所有./path下的模块. 参考在vue中import()语法为什么不能传入变量?整体的代码就是这么多吧,当然在整个调试过程中还是花了些时间的,具体的可以参考我的提交记录 admin-solution
本文介绍了如何构建一个基于RBAC模型的权限系统,涵盖前端和后端实现。后端使用SpringBoot+Shiro,前端基于Vue-element-admin。重点包括session超时设置、接口权限控制、跨域配置、路由动态生成等。前端修改了token存储方式及路由控制逻辑,实现了由后端完全控制前端路由。
594

被折叠的 条评论
为什么被折叠?



