
在前两篇文章给大家介绍了二极管的一些知识,其中就提到了二极管的应用之一“整流桥”,今天就用这个整流桥为大家分享一款直流稳压电源的制作方法,方法也不难,只要认真看下去学会怎么回事是没问题的,电路是离不开电路图的,我们先来看下这个直流稳压电源的电路图

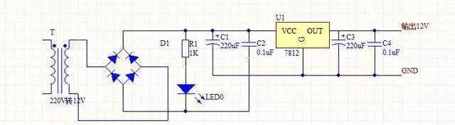
在电路图中我们可以看到用到一个220V转12V的变压器,一个整流桥,一个LED灯,一个三端稳压器7812还有一些电阻电容等,这些元件也都是平常经常会用到的一些元件,变压器可能大家都比较熟悉了,在下图最左面那个器件就是变压器,一般我们用它对交流进行升压或者降压。
再往右看就是一个整流桥,整流桥负责把交流电变成直流电,原理就是利用了二极管的单向导电性,在上一篇我们也给大家详细讲解了二极管的单向导电性,其实整流桥在这种模拟电压电路中一般都会有,在开关电源中用到的就比较少了,整流桥就是四个二极管,照着原理图就能连上,但是大家要注意二极管的正负极,这是很容易出错的

还有一个比较重要的那就是三端稳压器,三端稳压器的种类还挺多的,有7805,7812,7815等都是稳压器,它们的稳压值也很好区分,最后面的两个数字就是代表稳压值例如7812就是12V的直流稳压电源,很好理解吧,三端稳压器大概就是下面的这种形状,有三个管脚,左面那个管脚是电压输入端,中间是地,最右面那个是电压输出端,很好区分。

关于三端稳压器也有种通用电路,下图给展示的就是其中的一种,不过这个输入电压高了点,一般对于三端稳压器输入电压比输出电压高出2-5V就可以,需要提醒大家的是三端稳压器只能降压稳压,不能升压稳压,什么意思呢?输入电压在15伏这个电路就可以工作,输出电压是直流12V,但是要是输入电压在10V这个电路就不能工作。
除此之外在三端稳压器还会加一些电容,这样可以使输出的波形更好,给大家一块一块讲述了一些各个模块的作用,对于一开始那个原理图大家看懂了吧,相对于下面的这个原理图来说,我们一开始分享给大家的原理图还是比较科学的,喜欢的朋友可以参考一下。
【免责声明】转载目的在于传递更多信息,并不代表本公众号赞同其观点和对其真实性负责。如涉及作品内容、版权和其它问题,请在30日内与本网联系,我们将在第一时间删除内容!网站上部分文章为转载,并不用于任何商业目的,我们已经尽可能的对作者和来源进行了通告,但是能力有限或疏忽,造成漏登,请及时联系我们,我们将根据著作权人的要求,立即更正或者删除有关内容。本站拥有对此声明的最终解释权。
感谢大家的阅读,你的阅读是对小编的鼓励,如果觉得文章还不错的话,小手轻移点一下右下角,点“ 好 看 ”,谢谢对小编的支持,小编一定每天给你们带来更多资讯。

1917

被折叠的 条评论
为什么被折叠?



